Fórum témák
» Több friss téma |
Fórum » Csöves erősítő készítése
Ne feledd betartani a fórum viselkedési szabályait, és a topik megmaradásának feltételeit. [link]
A téma átmenetileg fagyasztva lett, hozzászólni nem tudsz!
Érdekes, az eredeti kimenője 4k körül illeszt ahogy számolgattam.Mekkora segédrácsfesz javallott?
200V alatti feszültségekkel érzi magát jól az 500-as.
A 2*20 W teljesen normális tápfesz. által határolt teljesítmény (310 V-al) 6 K Raa-nál a PL 504-nek (sok a 6 K, elég lenne fele is, vagy még kevesebb).
Pki=((310*1,41*0,8)^2)/6000=20,379 W, 3 K Raa-val 40 W lehetne a tápfesz által határolt teljesítmény, és a cső még azt is megbírná (árammal). Ha jó a frekimenet (magas felé (10 K négyszög ! )), akkor 20 W is príma, mert számos torzítás nyilván kisebb, agyon-vissza csatolás nélkül is, csak a fül tudja, hol érdemes keresgélni.
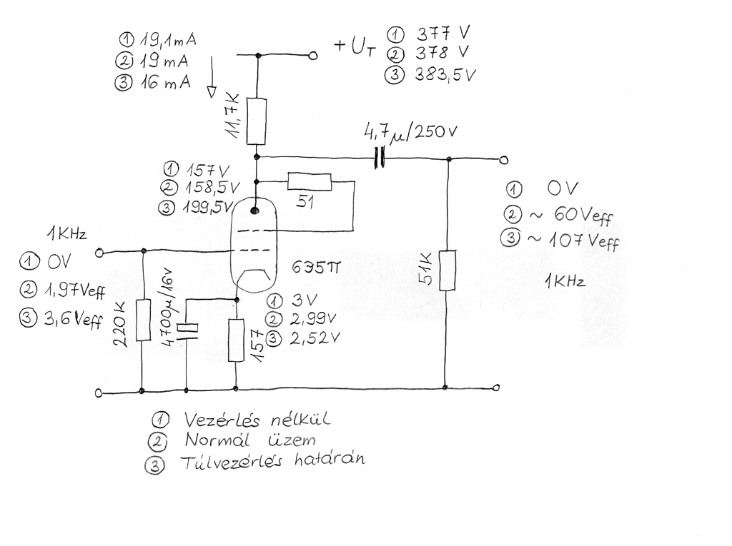
No, letornásztam a tápot 400V alá, és itt is megmértem az alábbi beállításokkal, mit produkál a 6Э5П.
Osztót mégsem csináltam, csak eltoltam a szkóp nulpontját, úgy vizsgáltam a jel alakját, a feszültség értékét meg műszerrel mértem. 107Veff körül kezd el torzulni a jel alakja. Több anódáram és feszültség értéken próbáltam rábírni a jel szimmetrikus vágására, de ez sajnos nem sikerült maradéktalanul. A tetejét még mindig kövérebbre vágja mint az alját. Kevésbé nyitott csővél, ha a vezérlőrács -1V körül volt, akkor jobban hasonlított a torzult jel alja és teteje. Viszont minden fellelhető kapcsolásnál akár tetródába akár triódába kötik -3V körüli értéket írnak a vezérlőrácsra.
Szuper cső ez , sokat tud . Más végcsövek meghajtásához is használható SE esetén .
Jól sikerült kimenővel , akár visszacsatolás nélkül is megpróbálhatod . Érdemes lenne addig vásárolni belőle amíg kapható .
Kapható biztosan, de csak a börzén, oda meg ki tudja mikor jutok fel legközelebb.
Az eladó nem becsülte túl sokra, ezek voltak a legolcsóbb csövei, a 6Н2П és társai amik máshol is beszerezhetőek többe kerültek. Most már bánom, hogy nem vásároltam fel a készletet Ma megjöttek a foglalatok. Szép darabok, alig várom, hogy végre a belevaló csöveket is láthassam élőben...
Úgy tűnik a csöves erősítőm a bukott projektek között fogja végezni, a minap nekiálltam új trafót tekerni, persze nem tudtam szerezni huzalt, csak egy másik trafó letekerésével, na, mindegy mondom, tekerjünk, fellőttem 1440 menet szekundert, + az anódtápot, a külön külön fűtéseket, szépen összelemezeltem, jól megtömtem vassal , ahogy kell, összeraktam az egészet, szépen csokiba felfogattam a kivezetéseket, na mondom próba, bedugom, semmi hang, huu mondom de jó, nem zörög a vas, elkezdem méregetni, az anódtáp 50 helyett 2,4 , a 2*280V helyett csak 128V, a fűtés egyedül ami jó, az 4V és 6,3, majd bóklásztam a műhelybe látom okádja a füstöt, áááá, azt hittem felrobban az agyam, ááh, mondom ilyen nincs a mesébe se. Nem akar ez összejönni, remélem más tanul ebből, és sosem próbál meg bontott huzalból tekerni, vagy csak én vagyok ekkora idi*ta?
Mindenesetre ez most elvette a kedvem, ráadásul a JLH-m nak szán 300VA 24V trafómat áldoztam fel ezért. Úgyhogy az sem fog most előrehaladni. Erre mondják : tanulópíz. Egy előnye van, építettem egy tekercselő gépet, az legalább jó. Ennek kapcsán, ha valakit érdekel, van 300VA és 600VA EI mag eladó sorba.
Állandóan problémáztok a trafókkal. Nem kellene közösen megoldani ezt a problémát?
Arra gondoltam, hogy ki lenne-e használva ez a gép? (Cca. 8 db trafó ára!)
Részemről nem érné meg. Ebben a hsz.-emben említettem egy saját megépítését. Jóval olcsóbban kilehet hozni, s nem is ekkora batár nagy. A sorvezetésre is megvan már az ötletem. Csak be kell írni, hogy hány menet legyen, milyen méretű a csévetest, akarok-e rétegenként szigetelést, s a többi már a gép dolga.
Eddig jutottam a 807-el, feladtam.... nincs hozzá türelmem, majd egyszer. Ha kell valakinek, apróba megtalálja.
Pedig szép lett volna, kár érte ...
Szerintem tedd félre, aztán majd alkalomadtán befejezed. Ne szedd szét, kár lenne érte. Lesz neked kedved még ahhoz trafóhoz! Ne is add el, mert meg fogod utána bánni.
Ó, ugyan! Nekem is égett már le egy trafóm bontott huzal miatt, de hát csak olyan volt ... újratekertem újból! "Kicsit" bosszantó volt, puffogtam rajta egy hónapig, aztán megcsináltam! Megfogadtam, hogy soha többet bontott huzalt! Még tavaly december 20-án tekertem egy kimenőt, nagyon sürgős volt, így bontott 0,5-ösből csináltam a secundereket! Na ná, hogy zárlatos lett! Majd szétvetett az ideg, megfogadtam, hogy többet nem tekercselek, meg nem foglalkozok csövesekkel, mert csak az időmet, meg a pénzemet "rabolják" ! Most jutottam el addig, hogy felhoztam a tekercselőgépet, és a hétévégén újratekerem a kimenőt ! Szóval nem kell , nem szabad feladni, csak meg kell várni, amíg leülepedik a méreg!
Fel a fejjel!
EL ne add! Inkább tekerek Neked egy hálózatit! (csak ki kell várni
)Vagy gyűjts egy kis pénzt, kb 10 ezerért megtekerik toroidban!
Én ezzel úgy vagyok, hogy ha nem sikerül elsőre, akkor megcsinálom mégegyszer, ha másodikra sem sikerül, akkor lerakom, aztán 1 - 2 hét múlva újra megpróbálom.
Nem kell feladni egyszerre (szerintem). Toroid: Az aztán a legjobb! Jó hatásfok, meg nincs mágneses tér. :yes:
Idézet: „meg nincs mágneses tér.” Azért ezt gondold át még egyszer!
Nem nagyon szór mágneses teret a toroid. Az oké hogy van, a magon belül. Lehet, hogy van egy kicsi, de akkor sem szórja meg a kimenőt annyira, mind a hiperszil, vagy egy EI magos trafó.
Szór az rendesen pedig!
DE akkor sem annyira, mint a hiperszil, vagy mint az EI!
3. Egy volt a 13/220-as, a 2. a 380V-os PCL-é, a harmadik az EL-é. Meg volt még egy, de az nem csöves. De miért vagytok Ti a beszélgetésen, stb.. kívül? Tanulni lehet itt. Meg Zolival is átbeszéltük, akkor, amikor próbálgattuk a PCL-t, hogy a toroid ilyen szempontból jobb, mint a többi. Őt kérdezzétek / kérdezd, hogy hány trafót tesztelt.
Nem muszáj ide saját gyakorlat, jó másé is.
Akkor én kérdezek: Melyik szór jobban?
Erre közben gondoltam is. Olyan 2,8 T-ra.
Lágyvasas házikónak réz jó, nem, lehet, hogy egy EI-vel egyszer nekem is kell majd ilyen megoldás.
Bennevan a nevébe hogy lágyvas...
Köszönöm mindenkinek a bátorítást, de néha be kell látni amikor nem nőttünk fel még a feladathoz, és itt most nem az életkorra gondolok, ugye eddig a félvezetős technológiában voltam, de hirtelen beleugrani a csövesbe nem lehet, de nem baj mert csak okosabb lettem, mindamellett nagyon megfogott ez a csöves varázs, de úgy érzem ezt most még pihentetni kell, azért kell bele rakni pénzt ha tényleg rendesen meg akarja az ember csinálni, összehányni meg nem szeretném, egyenlőre C vágányra teszem ezt a projektet, de még hallotok rólam
Akkor szét kell néznem a meghajtás körül, mert most számolgattam,és az eredeti kimenője 3,4k-ra illeszt, nem is 4-re.De csak 20W jön ki azzal is szinuszban.Nem mintha kevés lenne, de ha már...a primer úgyis 0,3-asból van.
a hálózatija is bírná még szusszal.Négyszöggel nem próbáltam, csak szinusszal,mert nem volt kéznél négyszöggenerrátor, meg aztán nem is volt kedven már méricskélni, inkább élveztem a zenehallgatást, meg a képek táncoltatását a falon.A PCL86SE-vel ezt nem lehetett megtenni.
Hát igen a 20W már hangos tud lenni
És van ereje a mélyeket is megmozgatni. Én is tapasztaltam Iminél a PL500 PP erejét 25W-on.
Én még a 3W-t is soknak találom. Mi lenne velem ha PP-t készítenék?
Már van az 500-ashoz hálózati trafóm is, ma lett kész. De - egyenlőre - a 760/C-ket szerkesztem egybe Hapro mesternek. Holnap ez is beindul, remélhetőleg 1. rúgásra.
Egy jó hangsugárzón sok is! Nekem sajnos rossz hatásfokú van, így kell bele pumpálni ! Bár az EL84 SE max kivezérlésen épp elegendő hangnyomást nyújtana, de ott már eléggé torzít! Így nem is a hangnymás, hanem a "tartalék" miatt van létjogosultsága (nálam) a PP-nek. Meg ilyen "fapados" módszerekkel, ahogy én dolgozom, nekem a PP hangzás jobban tetszett, ez van
( fabadoson gondolok itt a kissé "pórias" EL84, PCL86, Pl500 .. és társai csövekre )Gitárnál meg torz hangra csakis PP, tisztánál meg ott még nagyobb szerep jut a megfelelő teljesítmény tartaléknak. a hangerővel ott nincs gond,mert csakis 98-100 dB érzékenységű hangszórók jöhetnek szóba |
Bejelentkezés
Hirdetés |






)
