Fórum témák
» Több friss téma |
Fórum » Csöves erősítő készítése
Ne feledd betartani a fórum viselkedési szabályait, és a topik megmaradásának feltételeit. [link]
A téma átmenetileg fagyasztva lett, hozzászólni nem tudsz!
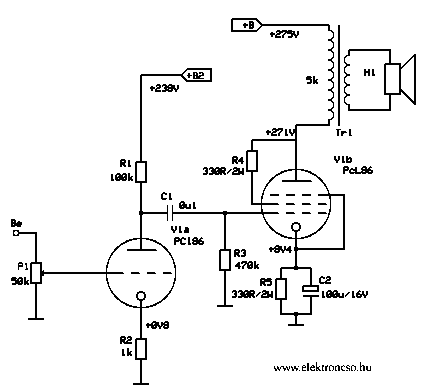
Sziasztok : találtam egy kis kapcsolást ! Esetleg ez mire lenne elegendő ?
Nem hagysz dolgozni...
Én is kiértékeltem! És még azt is, hogy arról a 300v-ról, 9k-s Raa-val, 13,2 jókis csöves Wattot tud! Én már 10-el is elégedett leszek! Köszönöm nektek! Hétvégén trafót tekerek,: Egy csomó 15-40w-os /még lehet nagyobbakat is/hálózati trafót fogok megtekerni, 2x200-250v külön tekercsenként/párhuzamos, soros, ill szimmetrikus felhasználásra, 2db 6v-os vastagabb tekercs, egyik 4v-nál kivezetve, és egy 30-40v-os tekercs. A 200-250v 100mA-el, a 6v-ok 1A-el, a 30v pedig ugyancsak 100mA-el. Univerzális csöves táptrafó lesz, és viszem őket a talira. No meg lehet megtekerem, a 9k/8ohm-os kimenőket is 4-3 rétegben... (de előbb valami titkosat csinálok a LAD 300-as THOMSON CD játszómmal, hogy jobb legyen... psssszt) /Pittike , nagyon készül a 09.07.11-re!/
Mit olvasok!
Idézet: „Én június 28 és július 12 között Túrkevétől alig 40Km-re Szarvason leszek” Jössz a talira?Elvigyelek? Elvégre Szarvason át megyek Kecsófalvára... Nem sikerült meghegesztenem a lábát annak a vacaknak! Inkább nekedadom! /nem döglött, hogy Müszinél kössön ki a "csőlágerben".../
Az igazság az, hogy a nagyobbik fiammal Pestre készülünk egy börzével egybekötött múzeumozásra, de autóbusszal. Így hazafelé esetleg leszállhatunk Kecskeméten, ha aztán Veled hazajutunk Szarvasra.
250 Voltnál kb 9 kOhm, mint az ECL86-nak, de szerintem el84-hez késíztett kimenőkkel is prímán elmegy (8-10kOhm)
Pityukám, mint 6P45Sz nagyhatalom, tudnál nélkülözni két működő példányt, és egy kerámia colorstaros magnoval foglalatot?
megfelelő ellenszolgáltatásért cserébe, persze!
A válasz engem is érdekelne. Talán még az is, hogy 6p45sz-el is meg lehetne épiteni?
Hát tényleg elég szimpül
Szerintem az az árva ECC83 nem hajtja ki a triodákat, bár így hirtelen nem tudom mekkora vezérlőfesz szükségeltetik hozzá? Bár a 6P45Sz is igen kedvező belsőellenállással bír, a 6Sz33Sz 120 ohmjához képest hatalmas, így 8 ohmos hangszóró közvetlen meghajtására 2 db 6p45 sz - szerintem - alkalmatlan!
Dehogynem Pityu, hagylak dolgozni, a trafókat nem tekerem meg helyetted.
15-40W-os mag nagyon kevés lesz oda az alapján amit leírtál. üdv
A megoldás valami 6c33c lelőhely a nagyban és úgy tünik a kicsiben gondolkodoknak is
Látom, felkerült
![]() A későbbi hozzászólásokhoz: nem szentírás, hogy 8 ohm-ra dolgozzon 6P45Sz-szel. Ehhez az anódellenállást is növelni kell amúgy.
Az Orion 60-as TV kimenőjének ismeri valaki a bekötését? Van 6 kivezetés, ebből annyit sejtek, hogy a kékről kapja a jelet, és a fekete-fehér a szekunder oldal. De még mindig van egy piros (gondolom erről kapja az áramot) egy fekete és egy barna amiről nem tudom mi lehet.
Tud valaki segíteni?
Elég egyszerű a helyzet. A 6 kivezetés 3 tekercshez tartozik. A 2-300 Ohm-os a primer. A közel 0 Ohm-os a szekunder. A külön kamrában elhelyezett tekercs a fülhallgató/magnócsatlakozóé volt. Ez utóbbit nem kell felhasználni, a másik kettő a felső (nagyobb) kamrában van. A primer kerül az anódkörbe, a szekunderre pedig a hangszóró.
Köszönöm a gyors választ! Így már világos. A primerben található kondit meg ellenállást meg kell hagyni vagy azt ki lehet iktatni?
Egyébként ezt akarom megépíteni.
Ha minden klappol, és mindenki ott lesz, aki számít, és rendben lezajlik a tali, természetesen hazahozlak benneteket! Én csak 1 plusz embert viszek, segítőnek. /Sok lesz a cucc/ Úgyhogy befértek!
(Majd addig még egyeztetünk!)
Úgy képzeld el, hogy amilyen EL84 PP kapcsolásokat látok, mind egy szálig 6k Raa-val dolgozik. /10w körül/ És meg is értem, mert a 9k Raa-hoz 33,5 -es áttétel kell, és így a 300v-os anódfeszből áttranszformálva sosem lesz meg a 10v kimenőfeszültségem... (tehát 300v-ról 9k-val lehetetlen 8 ohm-on a 13,2w) ennyit az adatlapokról...
Szia Kóci!
Már GG-nek is ígértem 4 db válogatott 6P45Sz-t, otlm-nek át kell bújnom a PL 504-eimet, és akkor még neked is keresek két egyforma 6P-t... Meglesz júliusig, ígérem... (a foglalatok tuti megvannak) hehe.
Máté!
Idézet: „15-40W-os mag nagyon kevés lesz oda az alapján amit leírtál. üdv” Te félreolvastad! A kimenőtekerés már külön mondat! Az két egyforma 9 mm2-es EAG-BEAG kisvacak 50w-os tranyás kimenőjére lesz tekerve... A táptrafók lesznek olyan "kicsik", de úgy döntöttem, hogy elviszem a nagyobb , 80-100-150w-os csöves táptrafóimat is, csak előbb ráncba szedem mindet. Van köztük 2x250, 2x280, 2x300, 2x350v-os is, és mindegyiken van 4, vagy 6v...Akár több is! Már csak ezzel is szeretnék még több embert elcsábítani a talira. (nekem ezek már úgyse nagyon kellenek, nagy csövest mostmár nem építek...)
A nem használt fejhallgató tekercset érdemes egy ellenállással (néhány 10..100 Ohm) terhelni, mert pl nálam - általam nem értett okból - a "logó secunder gerjedést okozott
OK! Köszi! Foglalat csak egy kell, tudod a kerámia , csavarozható, ami a colorstarban volt. Végülis 6P-m is van egy a colorstarból, úgyhogy abból is csak egy kellene! Előre is köszi! (júliusnál hamarabb - magamat ismerve - úgysem kezdtem volna bele [N. Zoli féle enhanced tridode mode SE lenne belőle ])
Nekem is csak 310V-ról volt meg a 10V kimenő feszültségem 8ohm-on. És még elfogadható volt a torzítás. 8k/8R kimenővel az EL84PP-ben. Szerintem a 15W szinte elérhetetlen. Az EBL nagyjából ugyanaz, talán egy hangyányit gyengébb cső.
Kicsit OFF : Amphenol/BNC (dugó/aljzat) 75 Ohmos átalakítója nincs valakinek, ráadásul kettő? EMG csöves millivoltmérőhöz köllene, hogy a szabvány mérőfejet gajdolás nélkül rá tudjam kötni
Én a katalógusadatot mondtam
EL84: 12W, EBL21: 11W anódteljesítmény. Nem tudom lehet hogy kisebb az EL anódlemeze de annyival korszerűbb talán. Ahhoz nem fér kétség hogy az EBL sokkal szebb. EL-ből van 4db használtam, 6P14P-ből 4db használt és 6db új. Hajlok arra, hogy ez az erősítő lehet, hogy zárt dobozos lesz, perforált lemezből hajlított tetővel.
Ma módomban volt kipróbálgatni egy ugyanazon áramkőrben több meghajtó csövet is.
Talán érdekes talán nem. Megosztanám veletek tapasztalat céljából, esetleg a hozzáértők meg is magyarázzák. Már régóta érdekelt, hogy milyen különbségeket lehet hallani egy-egy csőtípus között. Azt már tapasztaltam, hogy az EL84SE-ben az ECC82 nekem jobban tetszik mint az ECC83. A most meghallgatott 6N2P, 6N1P, E88CC-TESLA, E88CC-Mullard, ECC189-Telefunken és ECC85-Tungsram csövek közül ez utóbbi nyerte el tetszésemet mint dinamikában mint térleképzésben. A többi cső mind elmaradt mélyátvitelben. A kapcsolási rajzon eredetileg ECC83 szerepelt amit én 6N2P-vel építettem meg és így ki tudtam próbálni ezen csöveket is. Lassan de haladok a következő erősítőimmel is. Talán a talira kész lesz. Ha nem akkor karácsonyra "Lucaszék"-nek.
Próba csak akkor lehetett korrekt , ha minden csövet a megfelelő munkapontban próbáltad .
Ezt nem tudjuk a beszámolódból . Ha csak cserélgetted minden beállítás nélkül , akkor semmi értelme nem volt és a következtetések is félrevezetőek .
Valóban csak cserélgettem.
Ezek szerint a 6N2P- is tudna olyan dinamikával szólni mint az ECC85?
Szerintem ez így nem is igazán megválaszolható kérdés . Ha 6N2P-t hasonlítod össze az ECC83 -mal annak van realitása . Amennyiben nagy különbségek vannak az összehasonlításra szánt csövek paraméterei között , akkor nem hiszem , hogy kivitelezhető ilyen módon . Minden tipust a megfelelő helyen kell használni , erősítését , belsőellenállását és egyébb tulajdonságai figyelembe véve .
|
Bejelentkezés
Hirdetés |




(a foglalatok tuti megvannak) hehe.
EL-ből van 4db használtam, 6P14P-ből 4db használt és 6db új. Hajlok arra, hogy ez az erősítő lehet, hogy zárt dobozos lesz, perforált lemezből hajlított tetővel. 