Fórum témák
» Több friss téma |
Fórum » Csöves erősítő készítése
Ne feledd betartani a fórum viselkedési szabályait, és a topik megmaradásának feltételeit. [link]
A téma átmenetileg fagyasztva lett, hozzászólni nem tudsz!
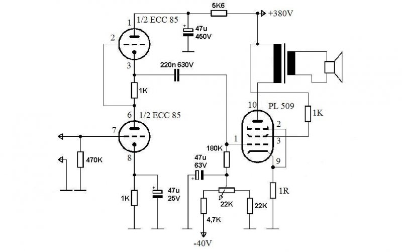
Íme egy SE kapcsolás PL 509-cel
Itt kérdezném meg gyorsan hogy a PCL86-nak van orosz megfelelője, mert sehol sem találkozram vele?
Azért vannak. Csak keresni kell. Nézd csak.
Én nem találkoztam P sorozatú orosz csővel. A régebbi TV-kben is HATALMAS hálózati trafók voltak, 4-5 fűtőtekerccsel. ECL86-juk van, de nem tudom, milyen jelzés alatt fut.
Mondjuk igazad van, de szerintem Doncso hangszínszabályzójában a második fokozatnak elég kisebb erősítést is beállítani.
Amúgy én se használok kishölgyeket ![]() Inkább ECC808-ast, mert jó sok van belőle, meg még előszeretettel a ECC85-öst, mert abból is sok van, meg még a 82-eseket is szeretem a nagy terhelhetőségük és kicsi belsőellenállásuk miatt
Régi RT-újságokban lehetne utána nézni, ahol a trafóadatok megvannak. De- ahogy mondod - a kutyát nem érdekli.
Ha csak 5-10X-es erősítésre van szükség, felmerülhet a "hosszúfarkú" fokozat is. Ha a katódba teszel valamekkora -megosztott- munkaellenállást, avval lehet az eredő erősítést csökkenteni.
Nem kell oda neki semekkora erősítés sem szerintem, az első fokozat eleget erősít, katódkövető kell csak a lepke másik oldalára oszt kész.
Nekem is az a gyanúm, ha így is megy, akkor még a katódkövető szükségessége is megkérdőjelezhető, mindenesetre igen kis torzítást visz be egy ilyen fokozat.
Pedig a képcsőn biztos hogy CCCP volt a matricán, bár TUNGSRAM csövek voltak bent, a nyákra is rá voltak írva a foglalatok mellé a csövek nevei.
Gubán_Gábor,Imi65: Köszi, én semmit nem találtam. köbzoli: Sejtettem, hogy ezért van ilyen kevés PL SE, mert elég borzalmas a fűtőteljesítménye. Elvileg jó lehet egy másik csőhöz a képkimenő eredeti állapotában? Azért érdekelne az áttétele, mert keresnék hozzá egy csövet, addig se unatkoznék
Hibajelenség:
ECL86 PP parafázisú fázisfordító. kb. 20 kHz-en gerjed. Ugye alapból úgy kötöttem be, hogy a trióda a saját pentódáját hajtja meg, de ha keresztbe kötöm tehát az egyik trióda a másik burában lévő cső pentódáját hajtja meg, akkor csak egy 100 Hz-es 1,5 V eff eresztkedő fűrészt mérek a pentódák anódján. Van ennek logikus magyarázata? Kíváncsi lennék hogy az audio innovation hogy kötötte a csöveket. Tényleg ez lehetett a gond ?
Arra nem is gondoltál, hogy a KGST áldásos hatása miatt a jól bevált gyártónak, a hazai Váci Izzónak abba kellett hagynia a képcső gyártást, és kedves Szovjet testvéreinktől kellett a továbbiakban megvenni a Magyar gyártóknak a képernyőt. A leginkább használatos cső a 61Lk3B volt.
A képkimenőt nem tudod használni.
Üdv!
Azért nincs PL5XX SE, mert ha megnézed a karakterisztikáit, egy darab egyenes nincs benne, (négyzetes a -Ug - Ia görbéje) nagy kivezérlésnél torzít is rendesen. Márpedig egy végfok igencsak nagyjelű. Viszont PP -ben kompenzálódik (nagyjából). De nem is erre találták ki, hanem kapcsolóüzemre, akkor meg nem érdekes a linearitás.
Sziasztok.
GU17 (QQE03 12) csőre épített erősítő kapcsolása nincs véletlenül valakinek?
Üdv minden csövesnek!
Idézet: „már jó rég volt itt közöttünk” Itt vagyok, tényleg elég régen játram erre. Nézzétek el nekem, nem tudom mi van velem, nem tudok huzamosabb ideig egy dologgal foglalkozni, mindent ki akarok próbállni az elektronikában, minden érdekel...egyszerre meg elég nehéz több dolgot csinálni.Sikerült tök jó cuccokat guberálnom...(mentem motorozni és) a határban az út szélén ott volt 3 régi nagy csöves TV...először alig akartam hinni a szememnek. Sikerült kibányásznom 3 kimenőtrafót, egy pár PCL-t és PL500,504-et...az összes foglalat szegecselve volt...azokat nem tudtam kiszedni. Úgy néz ki csinálok a szakkörön OTL fejhallgatóerősítőt.Vagyis a tanár csinálná, de én építeném meg elvileg...kiváncsi leszek a hangjára, OTL-t még nem hallgattam. ha még áll a tanárúr ajánlata (építünk-e vagy nem), akkor mindenképpen beszámolok majd róla, milyen lett. Először csak deszkamodell lenne...aztán ha jó hangja lesz...ki tudja, lehet még vmi dobozt is kap majd.
Csináltam ma a 6C33C-eimből egy 2*12 W-os SE erősítőt a 6C41C-hez készített kimenőkkel, most is azt hallgatom. Ez a cső valami csoda, nagyon szépen szól, könnyed, erőteljes, feszes, teres, meg ilyesmi. Csak a fél cső van befűtve, 240 V-on 95 mA a nyugalmi áram, az Ra=1,5 Kohm, rácslőfesz az egyik oldalon -90 V, a másikon -97 V. A meghajtócső 6E5P-EV kb. 13 mA-el izgatva (750 ohm/680µF katód 10 Kohm anód, uszkve 360-380 V körüli táppal), a régebben leírt tápmegoldással. :yes:
Na , ez egy szuper ötlet, köszönöm szépen, okosabb lettem.
Ez most így amit elmondtál abszolút nem kavart meg, sőt, és beleillik abba a képbe amit eddig kihámoztam az elhangzottakból, szóval mindenképp hasznosat írtál.
Szia Ricsike. Gondoltam, hogy ezzel a "provokációval" kiugrasszuk a (Ricsi) nyuszit a bokorból. Azt tudtam, hogy megvagy, mert a kisebbik lányom szokott veled beszélni MSN-en, meg láttam, hogy megnézted az adatlapját Myvipen (Ő mutatta).
Örülök, hogy visszatértél. Semmi baj nincs veled, egyszerűen kamasz vagy. Élvezed, hogy belekapsz mindenbe. Tessék a csövekkel foglalkozni. Köszönjük.
Nos , elkészítettem egy kapcsolási rajzon, hogy állok éppen, ami kész van, azt bejelöltem, ott az értékek a valós értékeket mutatják, amit be kell állítani, az Gubán Gábor által javasolt értékek, nem tudom ez így akkor jó lesz e, esetleg rákukkantanátok?
Üdv.
Még annyit megtehetsz az ügyben, hogy amit Imi65 javasolt, mégpedig egy megemeled az anódellenállás értékét 56 kOhm-ra, mert az ECC83-as nem szeret ennyire alacsony munkaellenállásra dolgozni. Működni fog, de jobb, ha nagyobb az anódellenállás. Ha ECC82 van a rendszerben, akkor maradhatnak az ellenállás értékek változatlanok. Vagypedig még a másik lehetőség a hosszúfarkú (Long Tailed) kapcsolás, ami annyit takar, hogy a katódellenállásod osztott kivitelű, és az ottani osztásarány változtatásával tudod beállítani a megfelelő erősítést, amár MENET KÖZBEN is egy trimmer potival, amit az általad megfelelőnak tartott erősítés beállítása után egy fix értékű ellenállásra cserélsz.
A long tailed kapcsolás leírása megtalálható a sokak által Hifi Bibliának mondott JLH Csöves és Tranzisztoros hangerősítők című könyvben.
Köszi! A melóhelyen csináltam
Na, szuper, kezdenek egyhangúak lenni a vélemények, ez már kezd jó érzésekkel eltöteni, köbzoli is 100-120k körül javasolt. ECC82 sajnos nincs (igaz hans jani barátom felajánlotta) így marad az ECC83, ami valójában 6H2P, de úgy tudom ez ugyanaz. A 2k2 katód ellenállást akkor így hagyom egyenlőre, ha nem oké, akkor megnézem ezt a long tailed megoldást.
Köszönöm a segítséget.
Benne vagyok csak lenne már kész az enyém is
Na igen szóval 100k Ohm akart lenni
![]() a katódellenállás értéke jó lesz így. Az 50µF-os söntölő kondit még tedd be, egyrészt lokális visszacsatolás, másrészt növeli az erősítést.
wow, káprázik a szemem, vagy az előbb tényleg 100k volt ott?
Ha minden igaz nálam már csak az előfok utolsó beállításai vannak, aztán tesztek, ha minden jó, rögzítem az értékeket és szépen összeszögelem mindkét oldalt, remélem addigra te is megleszel
Igen, módosítottam a hozzászólást közben, de azt nem akartam átírni. Az 56K-t másik hozzászólásba akartam, de véletlen ide írtam, nem tudom miért
![]() Szóval a lényeg, hogy 100k ohm legyen az anódellenállás. 56K-val is jó amúgy, megpróbálhatod úgy is, aztán majd eldöntöd, melyik a jobb megoldás |
Bejelentkezés
Hirdetés |




tényleg elég régen játram erre. Nézzétek el nekem, nem tudom mi van velem, nem tudok huzamosabb ideig egy dologgal foglalkozni, mindent ki akarok próbállni az elektronikában, minden érdekel...egyszerre meg elég nehéz több dolgot csinálni.
Úgy néz ki csinálok a szakkörön OTL fejhallgatóerősítőt.


