Fórum témák
» Több friss téma |
Fórum » Dallam chipek
Biztos találkozott már mindenki a kép látható vagy nagyban hasonlító KÍNAI hangeffekt chippel, játékokban, kulcstartókban,mindenféle hanggal a kakas kukorékolástól a káromkodóig .
Én arra lennék kíváncsi milyen módon égetik bele ezeket a hangokat a célprocesszorokba és ilyen chipet lehet e egyáltalán kapni kereskedelemben, ami ennyire kevés környezeti alkatrészt igényel ,MAX EGY ELLENÁLLÁS. Válaszokat előre is köszönöm.
Hali!
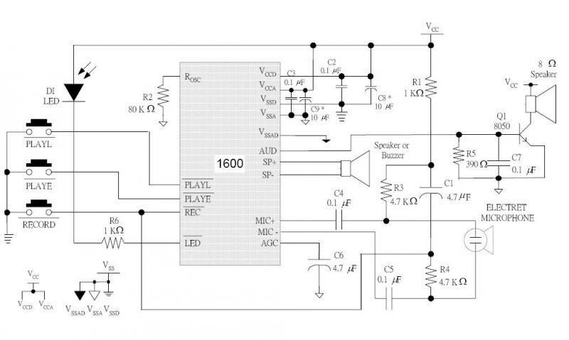
Az ISD hangtároló chippekkel te is tárolhatsz hangokat. Persze kicsit több kell hozzá, mint egy ellenállás. Ezek is hasonló elven működnek, csak itt ugyebár már gyárilag fixen beleégetik az adatokat, amit később már nem tudsz megváltoztatni, míg az ISD-nél igen. Bővebben: Link Bővebben: Link Ennek a HSZ-nek a mellékletében, a zip fájlban pedig elég sok hasznos infó: Bővebben: Link
Mikrokontrollerekbe is símán beégethető dallamprogram.Ezekhez kvarc vagy egyszerű RC oszcillátor esetleg a belső oszcillátorán meg a hangszóró meghajtáson kívül nem kell semmi. Itt az oldalon is van egy avr -es dallam valahol talán Topitól.
Itt van Topi dallamcsengője. Bővebben: Link
Csak most kicsit szórakozik a kapcsolások fül Ez sem a legolcsóbb mulatság, de kétségtelen olcsóbb mint az ISD ic. Mondjuk a hangja se annyira mesés.
Én is akartam csinálni dallamcsengőt ISD2532-es IC vel,
csak aztán lemondtam róla,mert ez nagyoni drága.Később egy egyszerű PIC-el megcsináltam.
Én csináltam dallamcsengőt ISD hang IC-vel, meg ISD2560-os programozót is, meg pc programot is.
A mostanában kapható ISD1620 egy elég olcsó dolog, azzal érdemes megcsinálni (400ft, vagy ilyesmi). A honlapomon megtalálod a csengőt, hátha ihletnek jó! http://qhobby.uw.hu
Hali
Az ISD-t én is ismerem építettem is vele jópár kapcolást ,csak ezek nagy előnye ,hogy kicsi a hely igénye viszont az ISD nagy előnye nem kell tudni hozzá a programozás fortiéjait.
Csak én nem vágom a kontroller programozást.
Mert még olyan embert sem láttam aki látott olyat aki tud ilyet programozni.
Igazából én nem dallamra gondoltam hanem úgy nevezett idióta hangokkra pl A2D2 a kisrobot hangja egy jó hosszú puki hangig vagy egy jó büfi hang.
Helló!
Ezeket a chipeket,hogyan csinálják?Mert nekem volt egy kis érzékelő bigyó és abban 21db ilyen kis fekete izé volt.Ami azt tudtam,hogy villogott meg egy jó hosszú mondatot el mondott,de ellenállás sem volt rajta csak egy két ki vezetés meg egyéb. |
Bejelentkezés
Hirdetés |











