Fórum témák
» Több friss téma |
köszi köbzoli
![]() Nos akkor felvilágosultam, kéne egy dc-dc konverter ami 3V-ból 9V-ot csinál. Épített már valaki ilyet? Vagy látott már hasonló kapcsirajzot?
Szia!
Bár illene némi más adat is, pl áramerősség ,de azért van itt egy ügyes kis IC : TS 34063
Meglesem az IC-t, de én inkább valamilyen IC-mentes kapcsolást szeretnék. Amúgy 1A terhelhetőség kellene kb.
Átnétem azt a topikot viszont az a baj hogy nekem 2x+!!12V-ból kellene a +-40V.
Na találtam egy aránylag egyszerű kapcsolást, a gond viszont annyi, hogy ez 1,5V-ból csinál 3V-ot, nekem pedig 3V-ból kellene 9V-ot csináljon. Milyen alkatrészeket kell ehez lecserélni?
Itt a kapcsirajz
Ezt a kapcsolást ne építsd meg, mert szabályozatlan, terhelésfüggő a kimenő feszültsége.
Maradj az előzőekben ajánlott ic-nél, bár még azt is külső tranyóval lehetne csak 9V 1A teljesítményre használni. Gondoltál már rá, hogy 3V tápfeszültségnél több mint 3A áramfelvételt igényel a cumó?
Azt hiszem megtaláltam a tökéletes (Na jó! Majdnem...) kapcsolást az igényeimhez. Az Onsemi egyik ajánlásában (AND8138/D) találtam ezt a SEPIC invertert, ami 8-20V bemenő fesz. mellett 3-10 db 1W-os PowerLED-et tud meghajtani. Ráadásul ha C6-ot rövidzárral helyettesítem és L2-t elhagyom, akkor egy sima step-up konvertert kapok. Ez nekem megfelel, mivel 12V-ról szeretném a 7 LED-et működtetni. Most már csak az R7-R8 környékén kéne egy kicsit variálni, mivel 2,5V*0,35A=0,875W veszteség. Ami az esetemben több mint 10% hatásfokcsökkenéshez vezet.
Sziasztok!
Azt szeretném kérdezni hogy vannak ezek a step-up dc-dc konverterek és mitől függ a: - kimeneti áram terhelhetőség? (talán az induktivitáson lévő huzal keresztmetszete?) - Milyen ferrit mag jó hozzá? (légréses, légrés nélküli, esetleg valami a pc tápból? Van ez a sárga színű meg találni benne kis zöldet, aminek már nagyon nagyra nő az induktivitása egy pár menettől is. Melyik a jó?) Üdv: Suncorgo
A porvasmagok alkalmasak vagy a légréses ferritek.
A kimenő áram terhelhetősége függ az induktivitás értékétől. Egy bizonyos terhelés felett már nem fog nőni az áram. Akkor amikor az áram vezetés szaggatottá válik.
Sziasztok,
Kezembe került egy olcsó kínai szivargyújtó adapter, ami elvileg stabil 9voltot generál (9,3Voltot mérek a kimeneten, ha rádugom egy stabilizálatlan 12v hálózati adapterre), szétszedtem és az egyetlen tranzistor ami benne van 8772 illetve alatta 24 felirattal rendelkezik. Segítenétek beazonosítani, hogy ez akkor egy hatékony kapcsoló üzemű DC-DC konverter lenne-e? Talán ez a tranzisztor lenne: 3CA8772. Sajnos eddig bármi PDF-et találok az acrobat reader nem tudja rendesen megnyitni, de számomra érthető leírást sem találoka webes verziókhoz amiben leírják mi a tipikus felhasználása. Az áramkör áll a tranzsisztoron kívül egy álló tekercsből ami akkora mint a nagyobbik kondi egy 470µF és egy 47µF elkóból, két kisebb kondiból, három diódából, 8 ellenállásból és egy kis állapotjezlő led-ből, most éppnem tudtam lefotózni. Nekem 14-10 voltot kellene hatékonyan 9voltra stabilizálni azért érdekelne erre jó-e ez vagy készítsek egy saját DC-DC konverert. A diódákat nem néztem milyenek, lehet Si diódák, ha Schottky-ra cserélném őket akkor gondolom nőhet a hatékonyság a kisebb feszültségesés miatt.
Üdv!
Szükségem lenne egy dc-dc konverterre, ami 12V-ból csinál 24V-ot. Egy kis kompresszorhoz kellene, ami az autó szivargyújtójáról üzemelne. 24V-on 3A-t fogyaszt. Arra gondoltam, hogy 555-el készítenék egy oszcillátort és a kimenetre tenném a lentebb csatolt áramkört. Jó ez így? A szerkentyű nem nekem kell, más megoldás is érdekel, csak legyen egyszerű.
Szia!
Az elv jó, arra figyelj, hogy a dióda, a tranzisztor és a tekercs bírja az áramot. 12V-ből 6A-t (plusz a veszteségek) vesz fel. A dióda schottky legyen. A tranzisztornak érdemesebb MOSFET-et választani, azok jobbak ilyen célra, mint a bipolárisak. És szerintem nagyon fontos, hogy legyen visszacsatolásod! A kompresszor fogyasztása is és a bemenőfeszültség (10-14V) is jelentősen változhat. Tehát a kimenőfeszültséget leosztva befolyásold az 555 működését (frekvenciáját/kitöltési tényezőjét).
Rendben. Találtam még egy kapcsolást.
üdv.
adott egy urh-s mikrofon amibe 9-os elem kell. némelyik elem megy 9-10 órát, valamelyik csak 5percet. Ni-Mh aksival (7,2v) kb 10 percet megy. Miután lemeültnek jelzi az elemet még az aksi tele van feszültséggel, de nem lahat kihasználni, kb 70%-a bent marad. Nem tudtam milyen címszóval keressek. (ha van ötlet mondjátok) Cél.: egy smd-s (minél kisebb) kapcsolás ami egy pár volttal megemeli a feszültséget, tudom így több ampert eszik, de az nem baj. 6,5V-ről - fesz. emelés-> 9-10V-ra köszi minden segítő hozzászólást
Olcsó, egyszerű megoldások.
A a fesz. szinteket könnyű ezeken a rajzokon belőni.
Nem mert ez egy sima feszültség stabilizátor. Nagyobb feszből csinál kisebbet.
Esetleg, ha nem gond, az eredeti eszközt magát átalakítani, akkor a jelenlegi feszültségstabilizátorát(ha van benne) lehetne kicserélni kis feszültségesésű (LDO) típusra, ezek az adott stabilizált feszültséget úgy is elő tudják állítani, ha a bemenetükön lévő feszültség alig nagyobb a célfeszültségnél... típusfüggő, hogy melyiknek mennyi plusz feszültség kell... meg attól is függ, mekkora áramot vesz fel a táplálandó berendezés, maga a plusz feszültség nagysága is ettől függ egyébként, láthatod is ezt ha magnézel egy valamilyen stabilizátor adatlapot, a legtöbben van erre diagram, vagy ha más nem fix áramértékekre leírják mennyi "drop" kell neki
A probléma az, hogy az eredeti kütyübe nem szabad belenyúlnom, mert egy eléggé drágaságról van szó.
Akkor viszont tényleg marad valamilyen kapcsolóüzemű megoldás, kérdés az, hogy sikerül-e megvalósítani olyan kicsiben, hogy a 9V elem mellé beférjen... de lehet ez így nem járható út ilyen egyszerűen, mert lehet a berendezés nem sokkal visel el többet, mint 9V, ezt meg kéne tudni, hogy mennyi a max feszültség, ami lehet a bemenetén...
Esetleg még az lehet jó, ha van külső tápcsatlakozója, és akkor így egy kis dobozban el lehetne készíteni a szerkezetet egy csatlakozóval, amit csak oda kéne bedugni, és akkor persze ebben a külső dobozban lenne az elem/akku is..., sőt akkor ha külső doboz, akkor már lehetne ceruzaelemekről is működtetni, azok állítólag sokkal tovább bírják, mint egy 9V-os elem...
külső táp kilőve: vezetéknélküli, nem akarom újra vezetékessé tenni.
cerka elemre gondoltam, de van tölthető 9v-os elem és annak a mérete is jó. valamennyi helyet feltudok szabadítani, de jó lenne minél egyszerűbb. tudom, h. fontos tudni mennyit ír, de megölni nem akarom a tesztelésel, eztért gondoltam, h. 10 voltot még elbír. szerintem a fönti kapcsolás a legjobb ami egy RC4193IC re alapul, de azt nem lehet megkapni sehol.... alternatíva??
Alternatíva a 34063-as ic... ez kapható sokféle gyártótól, és olcsó is... ehhez se kell sok alkatrész, és a neten létezik hozzá alkatrész-érték kalkulátort is: Bővebben: Link
Beadod, hogy hány voltból szeretnél hány voltot milyen kapcsolási frekvencián, és kiszámolja neked, az ic adatlapjában is megadott kapcsoláshoz a paramétereidnek megfelelő alkatrészértékeket... Ezekután már nincs más hátra, minthogy megépíted a kapcsolást... Ja még az előzőekben volt egy gondolatom amit nem fejeztem be, hogy szóval a növelés nem biztos, hogy megoldás, így lehetne azt, hogy 2 ilyen ic ből (vagy más típusúból) felépített fokozatot egymás után kapcsolni, az elsőt olyan üzemmódban, hogy növelje a feszültséget mondjuk stabil 12V-ra, a másikat meg fesz csökkentőként, hogy az meg stab 9V-ot állítson elő, ez menne majd az eszközödre... Előnye, hogy ha az elem feszültsége kicsit nagyobb mint 9V mondjuk 9,4 akkor is működik és az eszközöd 9V-ot kap, valamint, ha az elem feszültsége kevesebb, mint 9V akkor is az eszközöd pont 9V-ot kap...
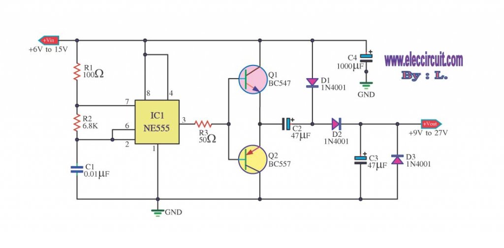
Szia! igazából a kimenő feszt egy smd 9,1v-os zenerrel le lehet limitálni ami 9,1 nél nem enged át többet, smd 555-ös ic kb 50 forint és 6*5 mm, 2 smd tranyó pár smd ellenállás smd kondi és kész.. igazából össze lehet dobni akkorába mint amekkora az elem csatlakozója tehát ha az elem felett van még kb 5 mm akkor bele is férne..de ha tudnánk az áramot ami kell lehet még a tranyók se kellenek és akkor még egyszerűbb lenne..
Az az 555-ös ic-s kapcsolás nekem csak azért érdekes, hogy mi simítja benne a négyszögjelet? Nincs induktivitás a kimeneten... szerintem az oda is kellene... anélkül hogy lesz a kapcsolóüzemben előállított pwm-es feszültségből, egyenfesz? Legalábbis a jobboldali kapcsolásból ez valamiért lemaradt, a bal oldali is 555, és ott kimenő tranzisztor kollektorán ott az induktivitás... szerintem a másikhoz is kéne... vagy esetleg valamit én nem értek? (meglehet amúgy simán)
A kondi simítja.. Mivel ezeknek a kütyüknek elég kicsi áram kell így szerintem elég jól fel tudja tölteni a kondit a rendszer.. Minél nagyobb a freki annál jobban tudja tartani a kimenő fesz szintjét
Illetve attól, hogy ez a cucc egy külső dobozban van, nem lenne "vezetékes", én csak a bemenet felől érdeklődtem, mondjuk azt esetleg úgy is meg lehet csinálni, hogy a 9V elem csatlakozóját "hosszabbítjuk" ki a házon kívülre egy toldókábellel, és az elemtartó fedél is rámehet attól, és mondjuk ezt a plusz dobozt, amiben az elemek lennének, a készülék dobozához egy műanyag gyorsszorítóval hozzákötve, nem is lenne 2 doboz csak "egy nagyobb" végül... persze megfelelően lapos doboz kell a kiegészítő áramkörnek, hogy esetleg még esztétikus meg kellően kis méretű maradjon a "végeredmény"...
Ja végülis tényleg, ott van egy kondi a kimeneten... azt mondjuk még mindig nem tudjuk mennyit fogyaszt a cucc... mondjuk talán nem sokat, mert csak elemes üzemre tervezték... persze egy fojtó azért akkor se baj ha van a kimeneten, szóval nekem a bal oldali rajz a fent linkeltek közül ilyenformán szimpatikusabb...
|
Bejelentkezés
Hirdetés |









