Fórum témák
» Több friss téma |
Szia az nagyon jó lenne ha feltudnád dobni ide.
Én is két motort fogok vezérelni a picem(16F877) 2 PWM csatornáján. Én úgy értelmeztem hogy a frekvenciáknak kell egyformának lennie ha mind a két PWM-et használom. A kitöltésitényező változhat. Ez biztos, ledekkel már teszteltem a két külön pwm csatit és lehet őket külön állítgatni. Én leginkább a "végfoknál" akadtam el. H-hídat akartam építeni de amit össze hoztam az melegszik mint állat. Szóval sz*r. Nem igazán értem az álltalad leírtakat (4 kapu, 74-es ic). El magyaráznád részletesebben, esetlek egy rajzot is feltudnál dobni? Előre is köszi.
Üdv!
Igen 16F877-nek több PWM generátora is van, nem úgy mint a 16F818-nak. Annak csak egy van 2 kimenettel. Az hogy milyen FETet akarsz használni, pénztárca, és motor kérdése, csak logikai fet legyen. Na meg a beépített zener dióda nagy előny.. Én spec IRF3803-at már láttam gyári ESC-ben szóval valószínűleg bírja a PWM-et. Igaz drága egy cseppet. Amit javaslok: -Használj optocsatolót! Egy 16F877 áráért sok optót lehet kapni -Hatjsd először külön tápról a PIC-et és a végfokot. Szórd körbe mocit szűrőkondikkal. A zavbarszűrés problémájával majd ráérsz a végén szívni. -használj főbiztosítékot a H-hídhoz. Ha véletlenül a PIC megkergül, és mondjuk 1111-et ad ki akkor nem kell új FET-et venned.. A H-hidaddal van egy sejtésem mi a baj ( a múltkor valaki küzdött ilyennel, akkor nem esett le ). Ha vezérlését 2 bittel oldod meg: akkor ugye 10 előre 01 hátra. Viszont a PWM jel 0 volt esetén 00 azaz fékez. Ez meg ugye egy cseppet terheli a feteket. Ezért célszerűbb szvsz minden fetet külön vezérelni. Na a képekről: //nem fikázni őket nem vagyok picasso Két képet rajzoltam, remélem átlátod majd őket. A bit3-0 a másik kép optoi után csatlakoznak. Az ÉS kapukat gondolom érted miért javasoltam. Egyszerre kapcsolgasson az összes FET. És így egy PWM generátorral megúszol 1 motrot. A H-hídról: Fogsz egy 8 bites portot. Eldobod a felső 4 bitet, foglalkozol az alsóval. Előremenet: 1001 Hátramenet: 0110 Fék: 0101 vagy 1010 Minden más variáció egyenlő a biztosíték teszttel. Ha kell van egy el-há-fékes szoftverem BASIC nyelven megírva, ha gondolod holnap átvariálom a 16F877-re, és felrakom ide. //Bármi hülyeséget írtam, akkor bocsesz, álmos vagyok.
Heyy!
Hát te küzdöttél abban a topikban.... http://hobbielektronika.hu/forum/topic_2069.html Szóval ha előre akkor 10b Q2-Q3 zár Hátra: 01b Q4-Q1 zár viszont a PWM jel als fázisában 00b jön le. mind Q2, mind Q1 zár. Ergo fékez. Nem lenne alapjában véve rossz az a kapcsolás, csak nem PIC-hez van tervezve, hanem kapcsolóhoz.
Köszi, valami ilyesmi rávezetésre van szükségem.
Igen én küzdök vele már egy ideje. Kiváncsi lennék a basic kódra is. Én is basicben írom (PicBasicPro , MicroCodeStudio) Teljesen igazad van abban amit a h-hídamról irtál. Tényleg néha együtt kapcsoltak, eztért melegedett mint állat. Sok hülyekérdés jön előreis elnézést . Tudnál ajánlani optócsatolót? Vagy mi alapján kell választanom hogy elég gyors legyen? Az opto icnek külön táp kell? A H-híd tápjára közvetlenül köthetem a 7,2v-os aksit? Hova kell tenni a biztosítékot, milyet? Milyen Diódákat ajánlasz és hova? (Nincs a rajzon) Ha jól gondolom azért nem elég 2 vezérlő bit mert csak 4-el lehetne fékezni. Szűrőkondi 100nF kerámia, ugye? Hogyan is müködnek az ÉS kapuk? Még soha nem használtam ilyet. Mi megy be és mi jön ki belőle, mekkora táp kell neki? Bocs a sok kérdésért, elég láma vagyok még az elektronkához. üdv, v.
Üdv!
A Basic kódot Oshonsoft féle Basicben íródott, most módosítottam rajta, így elvben működik 16F877-el bár nem próbáltam ki. A három állpotot az eepromban tárolja el. A bekalibráló rutint még nem írtam meg, ezért most mint változó van megadva. Valószínűleg én is áttérek 16F877-re és írok hozzá egy PC-s konfigurálós progit. Meg iktatok még be egyéb funkciókat. (Exponenciálisan nővekvő gáz, stb )Diódák: pl az irf3803-ba be van integrálva egy zener a drain és a source közé záróirányban. Ez védi a fetet a motor által keltett indukált nagy feszektől. Kondik: 100 nF kerámia jó, az R/C-sek is így szokták. Az ábrámon látható elrendezésben. Egyet a két kivezetés közé, egyet-egyet a fémház és a kivezetések közé. esetleg egy - egy tekercs a motor és a végfok közé. (Bár ezzel a megoldással csak egy pár régi játékautóban találkoztam.) Optok: én spec PC817-et használok, az nekem működik. Van belőle 4 az egyben verzió is: PC847 Táp nem kell neki, az adatlapban megtalálod a lábkiosztását. // http://www.datasheetarchive.com -ról tudsz vadászni adatlapot. A 2 bites vezérlés szvsz értelmetlen, a 16F877-en van elég I/O. Az és kapu pl a 74LS08-as. Ez két kaput tartalmaz. Ergo neked ebből 4 darab kell majd. A bemenetei párokban vannak. Egyik bemenet a PWM jel, a másik a vezérlő bit. Ha A PWM és a vez. bit is 1-en van akkor a végfokot a PIC által kiadott irányba kapcsoljuk, ha nem "üresbe" dobjuk. Tápja mint a PIC-nek: stabil 5 volt. Remélem mindenre válaszoltam, ha valami egyéb kérdés panasz, óha sóhaj adódna, nem fogd vissza magad.
Köszi a részleteket.
A forrást is lassan átlátom. Milyen frekvencián megy a pwm? Az és kapu bekötését most már értem. De az opcsatolót még nem használtam. Gondolom a dióda lábait rákötöm az és kapu kimenetére és a gnd-re. De az optó kimenetét hogyan illesztem a fethez? Az optó azon a részén átfolyik a 7,2V fesz? Ha igen nem fog ez melegedni? A hozzászólás módosítva: Márc 2, 2013
Én csak IRF3808 hoz találtam adatlapot.
(www.alldatasheet.com/) Ha neked meg van irf3803-hoz az adatlap dobd fel ide lécci. Estére megpróbálok össze dobni egy rajzot. Ahogy én elképzeltem a kapcsolást.
Üdv!
Igen az IRL3803-ra gondoltam. Opton nem kellene 12 Voltnak folynia. A kimenet emittere földre kollektora a FET gate-jére. Idézet: „Opton nem kellene 12 Voltnak folynia” Ezt azért megnézném. A feszültség esik, és az áram folyik! Elég sokszor találkozom ezzel a hibával itt a fórumon és a hajam már az égnek áll tőle. :ijedt:
Megcsináltam a rajzot, feldobom ide.
Megnézhetnéd, hogy ez az e amiről beszéltünk. Remélem működni fog. ![]() Szerinted van arra lehetőség hogy a +7,2V akksit használjam a mikrokontrollerhez is tápnak (persze öt voltra leredukálva)? Idézet: „Szerinted van arra lehetőség hogy a +7,2V akksit használjam a mikrokontrollerhez is tápnak” Persze, hogy van! Viszont, ha akksit használsz akkor ne a hagyományos stabkockát használd (7805), hanem egy Step-down, másnéven Buck regulátort. A 7805 azt a 2,2V-ot csak elfűti, vagyis nem hasznos energia (hacsak nem akarsz melegíteni is vele ). Ezzel szemben a Buck regulátor az egy periódus alatt történő bekapcsolások időtartamával szabályoz. Nincs veszteség, illetve nagyon minimális (kapcsolóüzem), 96% körüli a hatásfoka.
Csinaltam egy DC motor szabalyozot PIC-el. Ha van ra erdeklodo kiteszem a netre a projektet. Addig is par szo a cuccrol:
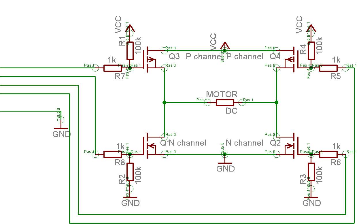
18F4550 -as PIC van benne. H-hiddal hajt meg egy DC motort aminek a fordulatat PWM jellel lehet allitani. RA0/AN0 - alapjel bemenet. 0...5V (poti van rajta most) RA1/AN1 - ellenorzo jel bemenet 0...5V (motoron van egy poti) Most szogbeallitasra van hasznalva, fordulatszam jeladoval lehet fordulatszam szabalyozasra hasznalni. RC2 - PWM kimenet RC1 - DIR irany kimenet A PIC-ben a szabalyozo rutin egy PI szabalyozot alkot. Itthon egy kis rc szervo motoron probaltam ki. Kihereltem a szervot es kivezettem a motort meg a potit belole. Meg kell, hogy mondjam a 3.2kg/cm -es nyomatek enyge tulzas volt az elado reszerol. A motor kevesebb mint 2l vizet tud felemelni 1cm-es erokaron Az A/D resz 10-bites a PIC-be. Az egesz korrel vegulis 9-bites pontosagot tudtam elerni. wired.JPG (57.1 KB) : Szerintem ez a H-hid nem lesz jo! Az IRL3803- szerintem egyatalan nem fog kinyitni. Foldre huzott G-el max lezar. Elengedett gattel szerintem szinten zarva marad. A felso kettot pedig szerintem ki kellene cserelni P csatornas FET-re. Mivel ha ott N csatornas marad nem fog kinyitni rendesen es melegedni fog. Vagy MOSFET meghajto IC-t kell tenni oda az ad megfelelo Gate feszultseget, hogy kinyisson rendesen.
Szia kyrk
Kiváncsi lennék a te kapcsolásodra. Egy fényképet is szívesen megnéznék róla. Az IRL3803 egy N csatornás fet nem akkor kellene kinyitnia amikor testre kapcsolom a gate-et? Te hogyan oldanád meg? Mit változtatnál és miért? Üdv v.
Hali vi!
Osszedobok egy kapcsi rajzot hamarosan es felteszem. Foto is lesz de azon nem sok mindent lehet majd latni sztm. Max hogy ott van negy FET meg egy csomo drot. IRL3803: N csatornas FET valoban. Ugs-Id karakterisztika alapjan minel nagyobb feszultseget kapcsolsz az GS koze annal tobb aram folyik at rajta. Tehat a GATE-nek magasabban kell lennie a SOURCE-hez kepest, hogy aram folyon at. Milyen kapcsolasban hasznalod az a nagy kerdes! En a SOURCE-t lekotom foldre es a DRAIN es a VCC koze teszem a terhelest. Ha igy a G-re 5V-ot adok akkor kinyit. Ha 0V-ot akkor becsuk.H-hidban en az N csatornas fetet az also felere raknam. Tehat az elobb emlitett kapcsolasban! Na csinaltam egy kapcsolasi rajzot. Alul az N csatornas fet. Felul a P csatornas. A 100k ellenallasok a FET-eket lezarjak ha nincs vezerles. Az also FET-eke G-jet foldre huzza, mig a felso FET-ek G-jet tapra huzza. Ebbol ki is lehet talalni, hogy melyiket hogyan kell vezerelni. Nyilvan ha IRL vagy egy combosabb IRF tipusu a FET akkor eleg 5V-al feljebb vagy lejebb huzni a FET-ek G-jet. Az alsonal ez OK mert digit kimenetrol lehet vezerelni. A felsonel huzosabb oda erdemes vagy Open-Collectoros digit kimenet fell vagy egy optocsatolos kimenet. Persze ez csak akkor problema ha a tap nem 5V. Ha 5V akkor ezeket is lehet sima digit kimenettel vezerelni.
Meg valami. Lehet trukkozni, hogy 2-2 FET vezerleset osszekotjuk. Igy nem negy kimenetre lesz szukseg hanem kettore csak. Illetve lehet ugy trukkozni, hogy ha van egy PWM kimenet meg egy DIR (irany) akkor ha a PWM 0 akkor fekezzen a hid (ket felso FET nyitva), ha nem nulla akkor iranytol fuggoen vezessen. Ehhez persze kell egy inverter meg nehany es kapu.
Szia
tehát a te kapcsolásod is működne ha a négy bemenetet ráraknám az optocsatolóra? Miért használsz n és p csatornás feteket is? Nem lehet megoldani csak n csatornással?
Igen hasznalhato. Csak arra ugyelj, hogy az also FET-ek vezerlojelet a tapra huzd fel optoval. Mig a felso FET-ek vezerlojelet a foldre huzd le.
Csak N csatornassal is megoldhato, de akkor kettos tapra lesz szukseged. Egy alacsonyabb tap amirol a motor jar. Illetve nehany voltal magasabb tap amirol a FET vezerlojeleit adod. Pl.: 5V-ot kap a h-hid. Mig a vezerlofeszultseg 10V. Ugye az Ugs feszultsegnek meg kell lennie, hogy kinyisson a FET. Ez az alsonal nem problema mert ott a S foldon van es a G-t konnyu felhuzni tapra. De a felso fetnel a S ha nyitva lenne a fet tapra kerul. Igy a G-nek ennel magasabbra kell felhuzva lennie. Pl Utap+5V. Lehet kepni MOSFET meghalyto IC-ket ha minden igaz. Haverom a microchip egyik ilyen IC-jet hasznalja. Az megcsinalja ezt a nagyobb feszt is. Elso nekifutasra egyszerubb szerintem N es P csatornassal csinalni. Ha a felsore is N-et raksz be es nem nyitod ki rendesen a FET-et akkor melegedni fog nagyon. Ha meg ki akarod nyitni teljesen akkor kettos tap kell. Lehet valasztani. A melegedeses eset alapbol kilove. Szoval vagy N es P cserebe egytap, vagy kettap de csak N.
mi a véleményetek arról, hogyha a PWM jelet nem közvetlenül kötnénk a vezérlő FET Gate jére, hanem valamilyen integráló RC tagon keresztül, akkor csak az alapharmonikussal hajtva a DC motort nem lenne "szebb" járása a motornak?
Ha integratoron keresztul kuldod a jelet akkor az rovid uton belul kul tapra. Ennek igy semmi ertelme.
Ha alulatereszto szurore gondolsz annak sem lesz jo a vege szerintem. Mert ilyenkor a FET nem nyit ki rendesen es melegedni fog. Amig kapcsolara hasznalod addig nincs gond. Minel nagyobb a kapcsolasi freki es/vagy terheles annal jobban fog melegedni. Hogy finomabban fog-e jarni? Attol fugg mekkora volt az eredeti PWM freki? Sztm 1kHz-e PWM freki meg sem latszik a motoron. Nemhogy a 400kHz. Mondjuk 1kHz alatt mar talan tapasztalhato valami. Osszesegeben szerintem nem lesz szebb a motor jarasa.
Másik ötlet DC motorvezérlésre, mit szóltok hozzá:
Előállítok PWM et egy PIC cel, erre jön az RC tagból álló, 1. harmonikust áteresztő aluláteresztő szűrő, az így nyert DC -t pedig odaadom egy rövidzárvédett tápegység ref feszültségeként (képen 5 láb). Ennek az lesz a hatása, hogy a táp kimeneti fesze a PWM kitöltési tényezőjével arányos lesz. A kimeneti feszre pedig rákötöm a DC motort, aminek a fordulatszáma változni fog. A fék megoldása egyszerű, mert csak egy tranzisztor kell a táp két pólusa közé, ki kell adni a nyitás parancsot. No ezért kell rövidzárvédett táp, persze alacsony áramkorláttal..... A tápra küldenék egy ötletet. Mit szóltok hozzá???? (nyilván egyszerűbben is megoldható, de elvben használható szerintem)
PWM helyett akar DAC-ot is hasznalhatsz ha van sok folos IC-od. Vagy IC-t. Ez csak egy 5let.
A dolog addig ok, hogy PWM-bol eloallitott referenciaval hajtod a tapod. De a rovidzarvedetteggel bajod lesz. Alacsony aramkorlatnal hogyan veszel ki teljesitmenyt a tapbol?? Sokkal egyszerubb ha a tap referenciajat nullara veszed, vagy csokkented. Igy is fekezni fog a motor szerintem. Rovidzarvedett ettol meg lehet. De nem kell a poluait rovidre zarni.
A rovidzarvedetteggel nemk lenne bajom, mert elég volna pl. 1/2 A re beállítani, ez elég volna egy kis DC motorhoz, de nem izzadna a tranyó, ami a rövidzárat elkövetné a tápkörben....
A jkérdés inkább elméleti... És engedjetek meg egy kérdést: "Hagyományos" PWM vezérlésnél melyik az optimális alapfreki? Kyrk szerint akát 1 KHz is lehet, de felmehetünk 400 KHz ig is. Csupán ötlet kérdése mit válasszak?
Elmeletileg ez igy mukodhet. De szerintem ez pont a PWM "meggyalazasa" lenne. Arra gondolok, hogy a PWM celja az lenne, hogy nagyobb feszultsegrol lehessen jaratni a motort, ugy hogy kozben az nem eg le, valtoztathato legyen a fordulata, a nyomateka se vesszen el. Tovabba, elkerulheto a draga atareszto tap epitese es a hotermelodes problemaja. Igaz ezeknek inkabb nagyobb motoroknal lenne jelentoseguk.
Persze ugy is felfoghatjuk, hogy PWM -> Analog atalakitoval akarsz motorvezerlest epiteni. Lehet. Igy persze visszatertunk a klasszikus motorvezerleshez. Ami az amit elobb leirtal kb. Osszesegeben: Elmeletileg mukodhet, bar az uzemszeru rovidzarlat szerintem nem hatekony fekezesi modszer. 0.5A elpocsekolni arra, hogy a motor fekezodjon.... Hat nem tudom. Ileltve eleve az, hogy rovidzarat idezel elo szerintem teljessegel folosleges. A tapegyseg ha 0V-ot ad ki szerintem az rovidzarlatnak tekintheto ebben az esetben. Mondjuk ha a kimenetere teszel zaroiranyba egy diodat akkor a motornak tuti a rovidzarlat.
Valóban igazad van ez a PWM meggyalázása lenne az ötletem, ami egyébként is halott dolog a kis hatásfok miatt.
De mia véleményed a PWM alapfrekvenciájának megválasztásáról. Hasraütésszerűen járjak el?
Googliztam picit:
PWM frequency Itt hasznos tippet kapsz! Vegulis az Frekvencia - Felvett aram diagrammot ha megnezed akkor abbol sokat lehet okulni. A srac kimerte, hogy a sajat motorjanal (es H hidjanal) ha 50%-os negyszogjelet ad ra akkor adott frekinel mennyi az aramfelvetel. Nem is a konkret ertek a fontos, hanem a karakterisztika tendenciaja : Novelve a frekvenciat no az aramfelvetel, mivel a tranyok nem pontosan egyidoben zarnak le illetve nyitna ki. Ami pici rovidzarlatot eredmenyez. Tehat egy adott hatar fole nem erdemes menni a frekivel. Ez a kapcsolo elem kerdese. Nagyon alacsonyat sem erdemes valasztani, hiszen ettol rangatozhat a moci vagy a tekercs fog hangot adni. Erdemes 20kHz-nel kezdeni. Aztan kiserletezni.
Angolul van de jo:
H-bridge secrets |
Bejelentkezés
Hirdetés |






)

). 






