Fórum témák
» Több friss téma |
Biztos, hogy betelít? No meg mikor? Hiszen le van zárva megfelelő méretű ellenállással a kimenete, azaz áram folyik a szekunderben és mint tudjuk, a szekunder áram ellentétes irányú mágneses teret kelt, mint a primer áram. Éppen ezzel tudja növelni akár zárlati áramig a primer áramfelvételt. Ha kiszámolod egy trafónál az ajánlott üzemi áram keltette gerjesztést, sokszorosa annak, amire a trafóvas képes. A trafóméretezésre készült képletek olyan üresjárati áramfelvételt alakítanak ki, ami nem tudja telítésbe vinni a lemezt.
Eddigi tapasztalataim szerint, a hasonló kérdések alapja gyakran valami nagy"ság" (mi/ma/ba/rom, nem kívánt rész törlendő).
Ameddig nem mondja meg, hogy mit akar mérni/csinálni, addig nem ölnék sok energiát a dologba. Idézet: Biztos. Ha nem lenne biztos, akkor senki nem szórakozna azzal a tekerccsel hanem áramváltót használnának. Egy áramváltó az áram mérésére való, adott tartományban, de nem képes annak a sokszorosát feldolgozni (5-100A vs több kA) mert betelít a vas. Az a tekercs meg igazából nem mérésre való, hanem hatalmas csúcsáramok (pl. zárlat) detektálására, értékének saccolására, azért is nincs benne vasmag.„Biztos, hogy betelít?” Az a jó, hogy linkeltem erről néhány írást, videót is tanár előadásában, de ahogy látom, senki nem vette a fáradtságot arra hogy belenézzen.
Így van szabadvezetékes hálózaton akár az oszlopon feszültség alatt üzemelő hálózatra feltelepíthető megoldás kell zárlati tranziensek érzékelésére ezért nem megoldás az áramváltó beépítése. Múló zárlatok behatárolásához készítenék egy mobil eszközt ami fényjelzést ad ha áthaladt rajta a tranziens így a visszatérő hiba akkor is behatárolható ha a javítás pillanatában a hiba épp nem áll fenn. Ehhez persze több műszerre van szükség és ahogy szűkül a kör többször is át kellhet őket helyezni de minél kisebb szakaszt kell tüzetesebben átnézni annál kisebb melóval található meg a hiba.
Ha nem mondom el a boltosnak a konkrét célom és nem ismeri az ecetes sziloplaszt és az akrilban rejlő problémákat akkor el fog küldeni a festékboltba sziloplasztért ahogyan itt a fórumon is ha leírom hogy rogowski tekercset akarok és nem írom le miért akkor áramváltót fognak javasolni!
A Jáger Viktor féle videót már azelőtt láttam hogy témát indítottam volna itt. Az alapokat elmondja de azalapján még nem tudom megépíteni.
Az írásokat mind elolvastam sőt még az elektrotechnika magazin ezzel foglalkozó cikkeit is megkerestem.
Ha nem gond, akkor én elegánsan kitolatok az önkéntes észosztók csapatából.
Ha nem mondod el a célt csak kérsz rugalmas elekrtromos kiöntőgyantát akkor vagy beszerzi vagy keresel másik boltot , és nem vagyok ellenséges . Viszont Hutty kolléga is és visszább már többen linkeltek neked használható gyantákat . Innentől én is tolatok mint Gafly .....
A hozzászólás módosítva: Szept 14, 2025
Így van van aki nem a google használati szokásaimat kritizálja és segített képbe kerülni hogy mit vegyek erre a célra. Ezúton is köszönöm! Közben elkészült 3 féle tekercs az első tesztekhez. Annyit már megcsináltam hogy a MOT ponthegesztőmet rövidre zárva átküldtem rajtuk pár impulzust. Az oszcilloszkópon érzékelhető volt a tekercs feszültsége attól függően hogy melyiket vizsgálom 36-40mV között alakult.
Konstans 10A terheléssel is mértem 50Hz váltó fesszel de jóformán csak zajt látott a szkópom ami a terhelés kikapcsolásakor kisebb lett. Ideje integrátort építeni. TL072 elég gyors lehet vagy inkább valami komolyabbat javasolnátok?
A hozzászólás módosítva: Szept 14, 2025
Nem akarok ám én senkit megsérteni és elnézést kérek ha esetleg mégis sikerült! Sajnos egyre inkább félve térek vissza ide a fórumra mert nagyon sok esetben értelmetlennek tartják az általam preferált irányt vagy érződik hogy a 203 adik tudatlan vagyok akinek ismét a szájába kellene rágni ugyanazt a dolgot és ez egy szélmalomharcnak tűnhet. Emlékszem régen 2008 körül mikor csatlakoztam a fórumhoz még tanuló voltam de már érdekelt a téma és nagyon nagyon sok támogató segítő hozzászólást kaptam! Mindig is lenyűgözött ez a platform mert látom hogy iszonyatosan okos emberek tutira jól működő tanácsokat és intrukciókat adtak itt ami az én szememben valóságos aranybánya! Ez a fórum elkísért engem az elmúlt közel 18 évben és közel 18 évesen regisztráltam ide tehát kijelenthetjük hogy a fél életem itt töltöttem. Tudom hogy fárasztó amikor jön mégegy tudatlan és nem elégszik meg a vedd meg és örülj megoldásokkal, vagy a sokkal egyszerűbb ne szenvedj ezzel megoldással de a tanulás az alkotás öröme amikor az ember ha kerülő úton is de eléri a célt vagy épp olyan "perverz" hogy programozás helyett cmos ickből építene logikai hálózatot ezek valahol azért szép dolgok és egy időben ez volt a szakma csúcsa. Mi történt az elmúlt 18 évben? Nem akarok én senkit bántani csak annyit kérek ne a boltba zavarjatok el a tudatlan bolti eladóhoz és ne a kínaiakhoz bizonytalan minőségű termékeket nyálazgatni! Bennetek sokkal jobban megbízok mert tapasztalt okos emberek vagytok! Azért kérdezősködök ennyit mert felnézek rátok! Elnézést az ömlengésért de ezt már muszály volt kiírnom magamból!
A hozzászólás módosítva: Szept 14, 2025
Idézet: „Nem akarok ám én senkit megsérteni és elnézést kérek ha esetleg mégis sikerült!” Nem sértettél meg senkit . Csináld meg a tekercset drukkolunk a sikeredért .
Én eddig abban a hitben éltem, hogy a mélyűrben csillagkapuhoz barkácsol házilag lakatfogót, amivel kimenti a CSK1-et.
Tévedtünk. Soha nem szabad felmászni oda, ahol szándékosan rá van írva, hogy "NE MÁSSZ FEL!".
Ez jó lenne kiindulásnak de TL072 elég ide vagy precízebb megoldás kell?
Integrátor, rogowski, műveleti erősítőFejlesztgettem picit. 10mV amplitúdójú szinusz jelet adtam az integrátor bemenetére az oszcilloszkóp függvénygenerátorával. Ilyen kis jelnél már jelentősen torzult szőrös zavaros szinusz jelet ad a szkóp de az integrátor szépen visszahozta az eredeti jelalakot majd egy erősítő fokozattal sikerült is megnövelni az amplitúdót. Skicceim vannak a jelenlegi kapcsolásról esetleg ha valaki érez ambíciót átnézné miben lehetne még tökéletesíteni? A képen a zöld jel a bemeneti, a sárga pedig az integrált már erősített kimeneti jel.
Egyébként NE5534 el operál és gyanúm szerint valóban integrál is mert a négyszög jelből 3 szög jelet készít.
Deprez, ZMCT103CSziasztok.Építek egy szabályozható leválasztó transzformátoros AC tápegységet. Szeretnék bele egy deprez műszeres kimeneti áram mérőt. Vásároltam Hestore-ból egy ZMCT103C áramváltót, a gondom az, hogy hogyan tudnám ennek a jelét összehozni a műszerrel. Kezdésnek tettem rá egy graetz hidat, a híd kimenetét lezártam 100ohm ellenállással. Szkóppal nézve itt a feszültséget Nekem megfelelő a linearitás, tehát így már van egy átfolyó áram függvényében változó amplitúdójú lüktető 100Hz-es jelem. A műszerem adatai a következők: 75mV, 30mA végkitéréskor. 2A-t szeretnék maximálisan mérni, ekkor a 100ohmos ellenálláson 258mV(p-p)-ot mértem. Jó lenne, ha megoldható lenne egy szimpla stabil 5V-os feszültségről, vagy van még nem stabil 8V-om. Próbálkoztam műveleti erősítővel, de nem tudta megmozdítani a mutatót, pedig elvileg 100mA-es a kimenete (JRC4558). TDA2003-al is próbálkoztam, de annak meg magas az alapzaja, lezárt bemenetnél is negyed állásban remeg a mutató. Próbáltam keresni google-ban is, de semmi normális találatot nem adott, amiből kiindulhatnék. A segítséget előre is köszönöm. A hozzászólás módosítva: Jan 21, 2026
Egy lágyvasas táblaműszer jobb lett volna.
![]() DC műszerrel csak műveleti erősítővel tudsz pontosan mérni. Sima egyenirányítás meghamisítja a mérést.
Szia!
Külön tápegység nélkül is lehet valamit csinálni, a megadott adatok alapján a következőt teheted: 17-szer belefűzöd a mérendő vezetéket az áramváltóba. Ha jól számoltam 0,8...1,0mm-es zománchuzalt elvileg bele kellene tudnod fűzni 17-szer az 5mm-es furatba. Így 2A-es effektív értékű primer mellett 34mA-es effektív értékű áramod lesz a szekunderen. Ha ezt diódás híddal egyenirányítod, akkor 30,6mA-es középértékű áram lesz a diódás híd kimenetén. A műszerrel párhuzamosan között ellenállással (elvileg 75/0,6= 125 ohmos) ellenállással tudod a fölösleges 0,6mA elvezetni, illetve a végkitérést pontosan beállítani. Hozzá kell tenni, hogy a fenti megoldás szinuszos áramok esetén ad elfogadhatóan pontos megoldást. Azt nem tudom, hogy mennyi az áramváltó dc ellenállása, és a rajta így átfolyó 34mA nem okoz-e olyan túlterhelést, amit már nem visel el. Ha meg van már az áramváltó, akkor meg tudod mérni, ki tudod számolni, hogy ebből a szempontból szabad-e így igénybe venni. További probléma lehet, hogy a vas telítődhet, ha nagyobb teljesítmény akarunk átvinni. A szekunder feszültséget ezért minél kisebb értékre kellene szorítani, azaz pl. schottky diódákból kellene felépíteni az egyenirányító hidat. A hozzászólás módosítva: Jan 21, 2026
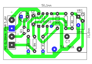
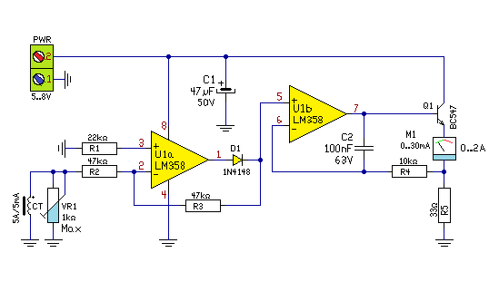
Hello! Így meg tudod oldani..
A hozzászólás módosítva: Jan 22, 2026
Szia
Köszönöm szépen, nagyon sokat segítesz, ma meg is építem, jelentkezek az eredménnyel. Peter65 Köszönöm Neked is a segítséget, nem szeretném túlterhelni a tekercset, kézben fogva az áramváltót nagyon picike, nagyon vékony dróttal lehet tekerve a szekunder, nem hinném, hogy a gyári ajánláshoz képest 6x akkora áramot elviselne, kínai cucc, nem híresek arról sem sajnos, hogy hosszútávon bírják a ráírt teljesítményt... Tudom, hogy nem erre lett ez a műszer kitalálva, de ismerőstől kaptam, hibátlan állapotú, és a gyári skálája is megfelel, igaz 20A-re van skálázva, de így leolvasáskor a tizedét kell nézni.
Megépítettem, tökéletes, gyönyörűen be lehet kalibrálni, pontos is.
Köszönöm. |
Bejelentkezés
Hirdetés |



















