Fórum témák
» Több friss téma |
Ja, hát ésszel kell kopírozni, alkatrészt megválasztani, stb... és vagy a szükség törvényt bont egy határig, vagy semmi gond..
Köszönöm szépen mindenkinek a segítséget neki is ugrok a munkálatoknak
))
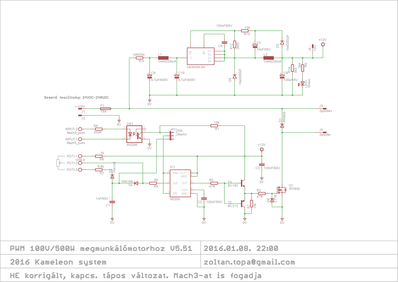
Sziasztok! Hogy ne csak a szám járjon folyton... Elkészült a cnc- pwm-es fordulatszám szabályozója, mert még ki akartam véreztetni, amennyire lehet ezt az 555-ös kapcsolást. Most az 500W-os motorhoz van hangolva a frekvencia és az erő is. Úgy készítettem el a panelt, hogy a freki beállításához szükséges kondikat felpakoltam egy öcsipanelre, és átforrasztásokkal megkerestem azt a frekibeállítást, ahol a legjobban megmaradt a motor nyomatéka. Most bele van téve egy nagyobb ellenállás sorban a potival, így nem 0 az alja, hanem a legnyomatékosabb minimális fordulat, ami 800-1100 körüli fordulat. Elkészítettem a zeneres táp helyett a kapcsolóüzeműt, ami egy jottányit sem melegszik és teszi a dolgát. Most közzéteszem, ha esetleg van még valakinek javítanivalója a gyakorlatban is összerakott és kipróbált utolsó 5.5-ös változaton - az nyugodtan szóljon hozzá. Ez a szabályzó már túl van 24 órányi folyamatos üzemen, a rajzra csak felvezettem az apróbb módosításokat. Szerintem ez az 555-ös kapcsolástechnika jobb, mint a többször idézett, nem a kimenetet használó változatok. Ráadásul ebben nem csak 100k-s, hanem akár 2k-s potméter is használható. A működési frekvencia kiválasztásához a HE segédprogramok közül az 555-ös astabilt használtam a szimulációhoz, ez alapján válogattam össze a kondenzátorokat a valós kísérlethez. Ami különleges ebben a kapcsolásban az a bemenő feszültség magas értéke. Az én dobozomban 110V -ról működik, de az LNK 304 gond nélkül elmegy 300V DC-ről is - csak a kondik feszültségtűrésére érdemes odafigyelni
A hozzászólás módosítva: Jan 7, 2016
Hello! Én az optocsatolós vezérlést még mindig nem tartom jónak..
Mert nem is jó, meg a pufferkondi is hiányzik a betápról.
Inkább direktben? Vagy valami olcsó buffer IC foglalatban?
A kapcsrajzon még a két 0R feliratot is kijavíthatnád, mert ha valaki így utánépíti, a 7. láb könnyen magára húzza tápfeszt poti végállásban és annyi lesz az 555-nek.
Szia! Most úgy működik... 15V a max tápja az IC-nek, a táppal, mivel nem volt minden ellenállás raktáron és közelítőket tudtam csak beledobálni - 13.2V a táp. Maximális fordulatot pedig csak így sikerült kicsikarnom. Eredetileg volt ott egy 1k-s(R8) ellenállás, de akkor lőttek a max fordulatnak. Egyértelműen gondot okozhat? A másik R4-es 0Ohm egy átkötés, az a panel miatt került bele, hogy egyoldalasnak könnyen összerakható legyen. Volt mégegy a 12V-nál, de arra jutottam, hogy univerzálissá teszem, így be lehet forrasztani rövidzárat is, ha a tápot az ember felélesztette már, de akár egy Faston csatlakozót is, akkor a 12V Led-nek miegymásnak még felhasználható és mérni is egyszerűbb a Faston csatin utólag, diagnosztikai célból.
A betápon 2db 1500µF-os kondi van párhuzamosan velük 100nF. Csak másik panelen. Ez az LNK304 egy 100µF-os kondival működik egy gyári tápegységben. Így sem jó? Tehetek rá puffernek helyet amúgy. Ugyanis úgy van kitalálva a rögzítés, hogy a toroid rögzítőcsavarjára feltehető. Így még mindig kisebb, mint maga a toroid és bőven van hely a dobozban. A sarkain a furathelyek is inkább az univerzálisabb megoldás okán lettek kialakítva, mert én nem ott rögzítem.
Rendben, de nem rémlik, hogy pontos instrukciót is kaptam volna. Vagy egy darab felhúzóellenállást hiányolsz? Még nem teszteltem Mach3 alól - illetve a jelenlegi prototípus még könnyen tesztelhető, az ellenállást is betehetem.
Lehet, hogy van a másik panelen, de ez nem derül ki a rajzról. Arra a panelra kell tenni, ahol a motort meghajtó FET van. Közvetlenül a D1 katód és a Q1 source közé.
Azt nem hinném, hogy a beírt 100 kohm potihoz képest annyit zavart volna az 1 k a max fordulat miatt.... dehát te tudod - mindenesetre egy cseppet másképp csinálnám.
Azon az optón keresztül meg túl sokat nem fognak segíteni a meghajtók se az élmeredekségben. A hozzászólás módosítva: Jan 8, 2016
Én minden esetre így oldanám meg..
Nálam észrevehető volt az az 1k sajnos. Nem szimulátorban - élesben. Ezért kérdeztem, hogy okozhat-e meghibásodást? De átböngészem én is a chip belső rajzát, lehet hamarabb kapok értékelhető választ.
A 7. láb egy nyitott kollektoros tranyó, aminek az emittere gnd-n van. Ha te a rajzon lévő 0R-en és a 100k poti rövidzárba tekert végével sorban tápra viszed, egyértelmű, hogy amit bír a táp, annyit vezetne impulzusonként. Ha nem ment ettől tönkre, az két ok miatt volt: nem mentél el addig, vagy mégsem úgy van/volt a kapcsolásod a panelen.
A módosításokat látom, de nem értem, miért jó, hogy a Mach3 pwm-et átviszem az 555-ösön?
Rájöttem - igazad van. A panelen is volt 1db 1k a biztonság kedvéért.
Azért, mert bármilyen formájú/felfutású jelet is kap az opto, a Fet vezérlése mindig megfelelő sebességű és határozott jellel fog történni. Hiszen az 555 hiszterézises komparátorként fog üzemelni. Így megvédi a Fet-et az "analóg üzemmódtól".
Köszönöm! Kezdem érteni - viszonylag. átrajzolom, megépítem és kipróbálom.
A rajz elkészült. A nyákrajz is. A teszt még hátravan. ha így megfelel. A kondenzátorral kapcsolatban van némi vitám, mert bár próbálkoztam többféle értékkel is 2µF-tül 1000µF-ig, mindegyik csak ártott a pwm-nek és szinte elig szabályzott. Legalábbis ekkora átfogást soha nem tudtam kondis megoldással elérni. Nem tudom az okát. Hozzáteszem a kínaival is volt ilyen bajom, azon 220µF volt.
A hozzászólás módosítva: Jan 8, 2016
Üdv!
Szeretnék kérni egy kis segítséget. Évekkel ezelőtt csináltam egy egyszerű pwm fordulat szabályozót, akkus fúró motorjához, nagy terhelésre. Persze a legegyszerűbbet. Többen segítettek nekem akkor itt és el is készült a szerkezet és működik is azóta két példánya. Most kicsit kicsinyítettem a nyákon de ezen kívül nem változtattam semmin. Megépítettem és nem működik. A motor teljes fordulaton megy, és periódikusan rángat. Kicseréltem az ic-t, a feteket, a diódákat de semmi. Megépítettem még egyszer 0-ról ugyanazt hátha a nyák szakadt vagy bármi egyéb és ugyanaz az eredmény. Biztos elnézek valamit de nem tudom mit.... Ha valakinek van egy kis ideje kérem segítsen. (Roppant bosszantó hogy valami ami eddig bevált, most nem működik) Előre is köszönöm.
Üdv.
Az 555-ös ícét fordíts meg 180 fokkal.
Bocsánat félrevezető voltam! A képen fordítva van de a szerkezetbe helyesen került. Azért köszönöm, más ötlet esetleg?
Elnézést még egyszer, tehát a rajzon valóban fordítva van az IC, de ezt tudtam, csak nem rajzoltam át, viszont a panelen a helyén van, és ennek ellenére áll fenn az említett helyzet.
Hello! Annak az 1N4007 diódának, egy ellenállásnak kellene lenni.
Köszönöm! Mekkorának kb?
Kb. 1kohm.
Amint tudom este kipróbálom! Remélem csak ez volt a baj... És még egyszer köszönöm!
Ez kellett bele tényleg! Jó nagy marha vagyok, no mindegy... Nagyon köszönöm! Most csinálok magamnak egy nagy rajzot és kiragasztom a falra emlékeztetőül, hogy legközelebb ne fárasszalak a szenilitásommal benneteket.
Helosztok. Fűtőmotort szeretnék pwm el szabályozni. Van ez a kapcsolás p fettel. És van ez a másik megoldás. Melyiket érdemes alkalmazni? A pwm jel mikrokontrollerből adott, csak a végfok kérdéses.
|
Bejelentkezés
Hirdetés |




)) 









