Fórum témák
» Több friss téma |
Sziasztok!
Találkoztam a DIETZ "SUSI" nevű digitális vasútvezérlő rendszerével (egy PDF katalógusban). Amit nem értek: a Dietz kétsínes vasutat csinál; illetve a SUSI pedig DATA és CLK vonalak felhasználásával működik -> hogyan lehet 2 adatvonalat működtetni olyan vasúti pályán, amelyben az egyiksín +12V a másik meg GND? Egy jelet nem olyan nehéz rávinni a +12V sínre. De KETTŐT ????? A GND sínen is lehet adatot vezetni? Kérlek segítsetek nekem ezt megérteni. fejesg :eek2:
Minden smile-ból hagytam egyet. Ha ezt legközelebb is meg kell csinálnom, teszek melléjük még egyet, de azt már én választom ki. Tudod, ez itt nem játszótér, nem homokozó, stb...
Üdv Mindenkinek!
Lidi megválaszolta a kérdésemet a következő fórumbejegyzésben "Szerző: lidi, idő: Máj 30, 2008, Olvasva: 4438 " Váltakozó polaritású jel! Így lehet egy vezekéken vinni a két jelet! fejesg
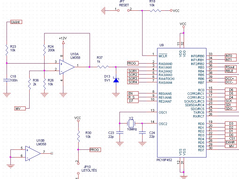
Ma is haladtam a DCC központtal. Már működik jól a potik digitalizálása, nyomógombok kezelése, hangot is ad, kijelzőt kezel, rs232-n pc-ről is tud parancsokat fogadni. Hangjelzések is vannak, így nem kell mindig a kijelzőt nézni, hogy középen áll-e a poti, vagy hogy tutira vette-e a nyomógomb megnyomását. És mindeközben küldi is a jeleket ki magából. Az egésznek egy 16F877 a lelke.
És a végére még egy új dekóder készítés közben.
Ejha! Gratula!! Szép feladatot választottál. Nem okoskodásbol, de nyolc vonatot egyszerre irányítani nem lesz egyszerű, nekem néha még kettő is sok. Esetleg potik helyett rotary encoder?
fejesg-nek: A SUSI interfész az a dekóderek közötti kommunikációra való. Pl: a Lenz-ék sima motorvezérlős, SUSI csatlakozós dekódere, összeköthető az Uhlenbrock hangmoduljával, amolyan kiterjesztésként, igy lesz hangod plusz még pár funkció kimeneted. Nem biztos de azt hiszem mindkét dekóder veszi a sínjelet (innen kapják a tápot is) a SUSI-n egyéb infók mennek mint pl. az aktuális sebbesség, hogy a hang szinkronba legyen. Én is becsomagoltam a központom, ilyen volt az én mozdony dekóderem, és igy áll a hangos dekóder.
Huhh a tied is szépen halad, nekem a dobozolás még nincs kész. Egy régi videó dobozába lesz beépítve a kezelőpult, a booster, és egy megturbózott AT táp.
A te központod is saját, vagy valamelyiket utánépítetted ?
Saját fejlesztés, a rajzát megtalálod ennek a fórumnak a 18 lapján lévő hozzászólásomban. További képek a ki mit épített témában, csak nem tudom, hogy kell keresni.
Aham, megtaláltam a rajzot, bár nem látszik túl jól, mert csak fényképezve van. De ha jól látom van valami ack detektor is rajta. Arról a részről tudnál egy jobb képet csinálni, meg egy kis magyarázatot róla?
Szia.
Köszi az infót a SUSI-ról. Tök jó látni, amikor lelkes-profi-amatőrök hihetetlen dolgokat visznek véghez! Gratulálok Neked és Lidinek a szép előrehaladáshoz!!! Én egyelőre a rajtvonal után kocogok még......... fejesg
A kimeneti H híd negatív oldalán van két ellenállásból kiépítve mérő sönt. Ezen eső feszt erősíti ez az erősítő. Normál működéskor az erősítése 20, így 5A-nál pont 5V kerül az A/D bemenetére. Ebből a jelből lesz a túláramvédelem vagy akár kijelezhető a pillanatnyi áram. Programozó módban viszont ez a felbontás elég durva hiszen egy 60mA-es áram impulzust kell érzékelni (így 1 bit = 19,6mA). Ezért programozáskor a pic a MV lábát lehúzza 0-ra (eddig lebegett) és az erősítés 50 lesz, igy 1 bit 7mA-t ér sokkal nagyobb értékkekel dolgozhatok.
Jó ötlet ez a programozható erősítő. De az még nem tiszta hogy hogy veszed észre az ack -ot. Folyamatosan nézed az ad átalakítóval ? Én arra gondoltam, hogy egy RS flip flop ot billentenék be az erősítővel, amit aztán bármikor kiolvashatok.
Igen, 1 ms-onként van egy A/D konverzió. A szabványban leírják, hogy az ACK 6 ms-ig tart, úgyhogy tuti észreveszem. Még csak annyi, hogy igazából áram változást kell figyelni. Tehát a dekóder alap áramfelvételéhez (ami lehet 1 től x mA) adódik hozzá a minimum 60mA-es ACK impulzus. Ezt egyszerűbbnek tünt programból megoldani.
Helyreigazítás az előző hozzászólásomhoz : programozó módban az erősítés nem 50 hanem 125. Itt az áram mérő rutin: ;-------------------------------------------------------------------- ; DCC aram merese. ACK, tularam figyeles ;-------------------------------------------------------------------- movf ADRESH,w movwf dcc_aramx cpfslt dcc_aram bra UjaramNagyobb incf dcc_aram,f bra TularamFigyeles UjaramNagyobb: cpfsgt dcc_aram bra TularamFigyeles decf dcc_aram,f ;...................................... TularamFigyeles: btfsc prog_mod bcf mv btfss prog_mod bsf mv bcf dcc_tularam movlw dccmaxaram cpfsgt dcc_aramx bra NincsTularam infsnz dcc_imax_prell,f bsf dcc_tularam bra ACKFigyeles NincsTularam: movlw ido_20ms movwf dcc_imax_prell bcf dcc_tularam ;...................................... ACKFigyeles: btfss prog_mod bra AdInditas movf dcc_aram,w addlw deltaI cpfsgt dcc_aramx bra AdInditas bsf dcc_ACK_volt ; movff dcc_aram,dcc_aramx AdInditas: bsf GO_DONE return
Igazából arra akarom majd használni, hogy "ki lehessen olvasni" a cv-ket a dekóderböl. Ahogy olvasgattam a szabványleírást, feltűnt hogy van egy ellenörző lehetőség amire elvileg ack-al válaszol a dekóder. Így csak végig kell próbálgatni a cv-k értékét 0-255 ig, amíg nem ack-ol. Így komfortosabb lesz a programozás, mert kijelezhető az aktuális érték. Még nem tudom mennyi idő kb mire végigpróbálgatja azt a 10-15 cv-t, amit használni szoktunk, de nem lehet túl sok.
Én is ezért raktam bele így. Én viszont a bit manipulation-t (verify bit) használom sokkal gyorsabb mint végigzongorászni 255-ig.
Ó, na milyen remek hogy megemlítettem hogy mire kell, egyből kapom a jó ötleteket. Így tényleg csak 8 kérdés és meg is van a CV.
Viszont ezek szerint nem az enyém a kiolvasás ötlete. Na most már csak azon múlik, hogy a dekódereim mit támogatnak. Remélem valamelyiket igen.
Felmerült még 1 kérdés: Te mennyi decoder reset packetet küldesz CV programozó packet előtt, és után ?
A miniDCC központ szerintem mintha picit sokat küldene.
Helló!
A szabvány azt írja, hogy a programozás a "power on cycle" -vel kezdődik. Ez ugye legalább 20db. érvényes packetet jelent pl. idle packet. Ez az idő általában elég arra, hogy a dekóder árama beálljon (kondik feltöltődnek, proci reset lezajlik stb.). Ezután jöhetnek a reset packetek minimum 3 db. Megnéztem a programom én 20-at küldök és bizony előfordult egy Quantum hangdekódernél, hogy ez is kevés (marha nagy árammal indult és még ennyi idő sem volt elég neki, hogy az árama megnyugodjon, ezért mindig olvasás hibám volt). Aztán jöhet az CV utasítás ez nálam 5-ször megy ki. Aztán megint jönnek a reset packetek. Verify utasítás után ha az 5 cv utasítás alatt nem jön ACK akkor még kimegy a biztonság kedvéért 4 reset, ha ez alatt se jön akkor jöhet a következő verify utasítás vagy hibaüzenet. Ha viszont írás utasítás volt akkor 30 db. reset megy ki, hogy a dekódernek legyen ideje beírni az új CV értéket az EEPROM-jába. Én bit vizsgálatkor 16-szor kérdezek (vizsálok 0-ra és 1-re is, mert ha mondjuk kontakthiba van akkor nem lesz ACK egyikre sem, lehet hibaüzenetet küldeni.
szia Zsolt!
most találtam meg a V2.0-ás mozdonydekódered leírását a chellón...lesz ennek olyan változata mint amilyen a honlapodon van? (az a csináld magad dolog )
Hello!
Abból a verzióból 100db. készült, ennyi nyák volt. 1 db. maradt nekem mérő példányként. Előbb utóbb lesz folytatás, szeretném ha kissebb lenne, viszont nem szeretném itthon forrasztani. De mindenek előtt a hangos dekódernek kell elkészülnie.
Szia,
melyik az az "abból a verzióból"? Az 2.0-ás? vagy az első? A honlapodon lévő rajzról és progiról azt írod, hogy nem sikerült megcsinálni rendesen a terhelésszabályzást (PID)...hogy áll ez a 2.0-ban?
Igen a 2-es verzió (sorozat dekóder). Háát őőőőő az oldalon nem a legfrissebb program van fennt az még talán a null széria ha jól emlékszem (2006 március?). A hardver és a PID szab. sokat változott, egész jó a lassúmenet, szerintem van olyan mint az ESU, és még halkabb is egy picit.
Itt a kapcsrajz a V2-ről igaz csak fényképen mert lusta voltam a változásokat berajzoni a gépbe.
Királyság!
köszönöm...most ismerkedem a H-Híddal és a PWM-mel 18F1320-on...még nem tom hogyan állítsam be a picet...csak egy kis motoros váltó kezelést szeretnék csinálni...sokat tanultam tőled eddig is ![]() köszi
Miért mi a baj vele? Akkoriban úgy gondoltam ezt tudom beforrasztani. Aztán kiderült, hogy megy a dolog. A következő sorozatban már QFN tok lesz.
Dehogy van baj...csak szeretném megérteni az áramkört, de magamtól még nem látom az előnyét a 18 lábúhoz képest...
QFN? Azt jó dolog forrasztani De mire kell olyan sok láb?(én eddig csak a 18F1320PDIP-et használtam)
Oké, kezdem érteni a kérdést. Szóval azért SSOP, hogy a dekóder minél kisebb legyen. QFN tok esetén sincs több portláb csak gondolom szabvány 28 lábú tokozásba rakta a microchip. Ha a magasságot nézzük a SSOP 2mm a QFN 0.9mm és csak egy 6*6-os négyzet. Ez az 1mm külömbség is számíthat, ha szűk a hely a mozdonyban. Még valami, a rajzon nincs átírva de a PIC tipusa 18LF1320 mert 3,3V-ról megy.
3,3 V...igen, láttam a rajzon, csak azt hittem elírás...így már világos....és minden a méret miatt van...nálam ez eddig nem volt szempont, mert csak eszközdekódert gyártottam...
A QFN-t mivel fogod forrasztani? (vennem kéne valami pákát, azért kérdem...a jelenlegivel nem lehet pontosan dolgozni)
Hát igazából nem én szeretném forrasztani, max az elsőt, a többi gépi beültetés lenne. Amúgy a youtube-on sok videót találsz smd forrasztásról.
|
Bejelentkezés
Hirdetés |




:eek2: 










Viszont ezek szerint nem az enyém a kiolvasás ötlete. Na most már csak azon múlik, hogy a dekódereim mit támogatnak. Remélem valamelyiket igen. 
) 





