Fórum témák
» Több friss téma |
Váó!!! Nagyon tuti! Ugye lesz belőle cikk is, meg minden?!
Szomjúhozuk a tudást, Mester!
Lesz, de nem csak cikk... De ezt még nem köpöm el. Ez a jövő zenéje. Annyi bizonyos hogy júniusra el kell készülnöm vele, mert akkor van a nagy nemzetközi vasútmodell kiállítás és egy nagyon innovatív dologgal állunk a nemzetközi barkácsra kiéhezett közönség elé.
Üdv!
Nagyon kiváncsivá tettél, szerintem sokmindenkit. Jó dolog lesz, sokan fognak örülni neki. Már csak azért is mert egy kisebb asztal vezérlése 100ezer alatt nem is jön ki. Nincs nagyobb öröm annál, ha saját kezüleg van megcsinálva valami és nem vásárolva drága pénzért. Zoli
OK, akkor addig nem kíváncsiskodok!
Egyetlen kérdés: Hol lesz a nemzetközi kiállítás? Mert engem is érdekelne a dolog. (Igaz, nem kiállíóként, csak nézőként...) (És akkor majd arról lehet felismerni engem, hogy egy jókora lyuk éktelenkedik az oldalamon! )
Üdv !
Az jutott eszembe, hoegy ezt egy RS485-el meg lehetne oldani. Tehát a sínben mindíg ott lenne a DC tápfesz. Minden mozdony kapna egy rs485 félduplex vevőt egy pic-el ami a motor PWM-ét is szabályozná. Maga az áramkör is a sinekről kapna tápot, illetve a kommunikáció is azon történne. CSak annyi a dolgunk, hogy egy - egy kondival le kell választani a dc feszt az adatjelről. Mondjuk néhány pf-al. A vezérlőben is lenne egy rs485 illesztő, ami párhuzamosan csatlakozna a sínt megtápláló vezetékbe, de nyílván kondis leválasztással. Az adatátvitel mehetne mondjuk 4800-baud-on az szerintem bőven elég. Egy egyszerű protokollal működne az egész. A vezérlő elküldi az adatcsomagot: 1 byte: CÍM 2 byte: CSOMAG HOSSZA 3 byte: PARANCS 4 byte: ÉRTÉK H 5 byte: ÉRTÉK L 6 byte: CRC H 7 byte: CRC L ha a pályán van olyan mozdony ami ráismer a címre az végrehajtja a parancsot és válaszol: 1 byte: CÍM 2 byte: CSOMAG HOSSZA 3 byte: PARANCS 4 byte: VÉGREHAJTÁS EREDMÉNYE 5 byte: DUMMY 6 byte: CRC H 7 byte: CRC L Így elméletben szerintem egyszerűen megoldható. Az, hogy milyen protokollal és illesztővel dolgozunk az mindegy, az adatjelet akkor is csak jól megválasztott kondenzátorral lehet a DC-re illeszteni, ill. leválasztani. Hát hirtelen ennyi, nem tudom mi a véleményetek erről. Idézet: „Tehát a sínben mindíg ott lenne a DC tápfesz. Minden mozdony kapna egy rs485 félduplex vevőt egy pic-el ami a motor PWM-ét is szabályozná. Maga az áramkör is a sinekről kapna tápot, illetve a kommunikáció is azon történne. CSak annyi a dolgunk, hogy egy - egy kondival le kell választani a dc feszt az adatjelről.” Ez eddig tökéletes elgondolás, én is (mi is) ilyenekről filóztunk korábban a topikban
Valamint egy hasonló "protokollt" le is írtam anno, éppen ebben a topicban.
Kedves CIW!
Hozzászólásodban van jó ötlet, de az egész tévút. Én már beleástam magam eléggé, és saját fejlesztésű, dekóder és booster építése után sok tapasztalatot gyűjöttem. RS485 logikailag jó, hisz a DCC is ugyan ez. DCC szabányt tartani kell... nincs vita, az szabvány, ha veszel egy új mozdonyt, abban már ott figyel a DCC dekóder, tehát azt kiszerelni hogy sajátot tegyél bele, őrültség. Mellékeltem a saját fejlesztésű USB-n kommunikáló booster-emet. (Kóder) Bővebben: Link
Üdv !
Én vettem egy OBB-t 40 ezerért és még abban sem láttam semilyen dekódert. A V43-asomban sincs, ezért gondoltam, hogy saját kellene, viszont azt nem is néztem, hogy menyi a gyári.
Tudom, hogy korábban énis kardoskodtam a DCC mellett. Építettem is két dekódert már, és 1 vezérlőt. Bár mozdonyban még nem próbáltam ki.
De most nekem is szöget ütött a fejembe, hogy lehetne másképp is. A következőre gondoltam: hasonloan a dcc hez a jel egyben a táp is, de én sima RS232 re gondoltam. Csak egyirányú átvitel, a vezérlőtől a mozdony felé. Ez azért tetszene, mivel lehetne használni a pic hardveres usart-ját, és pwm-jét. Nem kellene ügyelni a pontos időzítésekre, igy magasabb szintű nyelven lehetne irni a dekóder programját, nem csak asm ben. Ami gondot okozhat, a jel levétele: mert dcc nél a polaritás mindegy, mivel a bitek ideje különböző. De rs232 nél fontos a jel polaritása is. Arra jutottam, hogyha nem akarjuk manuálisan kapcsolgatni a mozdonyon hogy menetirány szerint melyik szálról vegye a vezérlő jelet, akkor kell egy vezérelhető inverter. Ha a pic nem vesz értelmezhető jelet egy ideig, akkor polaritást vált az RX lábon egy külső XOR kapuval. Szoftveres usartal talán nem is kell külső IC, de ez nem annyira szimpatukus megoldás. Ha mégis szükséges lenne a viszirányú kommunikáció pl. programozáskor, akkor lehetne villogtatni a mozdony lámpáját, és optoval levenni a soros jelet.
Pontosan erről beszéltem folyamatosan! Ne a sínszálak adják meg a polaritást, hanem a vezérlő elektronika adja meg a jelekből a közlekedési irányt!
Igen, így is van, de ez digitális rendszernél egyértelmű követelmény, szerintem
arra nincs ötletetek hogy hogyan lehetne kissebb méretben megoldani a jel invertálását, mint egy smd 14 lábú IC vel ?
SOT23 tokozású SMD IC-vel, ami 5 lábú
Irtó picike... nekem van itthon ilyenem ![]() (Egyetlen kaput tartalmaz a tok!) (Lomex-ben 20 Ft/db)
Nemtudom milyen pic-et használsz, de egyesekben van olyan, hogy belül egy bit átállításával fel lehet cserélni a soros port polaritását.
Hát ez még csak elmélet, de valami minnél kisebb lábszámú kéne, usart, pwm, eeprom, flash memóriával. próbálok keresni a microchip lapján de nem találok mindennek megfelelőt.
28 lábúban találtam olyat, amiben invertálhatók az usart lábak, attól kisebb lábszámút nem: 18F2455. Esetleg egy olyan mutatványt lehet csinálni, hogy a pic-en belül szoftveresen oldani meg az invertálást, ha mondjuk egy 18F1320 (18láb) elég a célra. A bemenő jel nem direktben megy az RX lábra, hanem egy másikra, és ami ott bejött, azt lemásolva vagy invertálva kiadni egy harmadik lábra, és azt visszavezetni az RX lábra. Ki kell próbálni, hogy mi történik, ha az RX láb TRIS bitjét kimenetté billentjük, majd azt a lábat a LAT regiszterben billegtetjük, akkor vajon a soros port veszi-e a jelet?
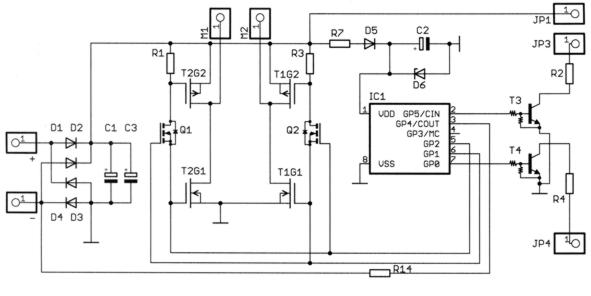
Készül az első mozdony dekóder. További kérdés merült fel: gondoltam teszek védődiódát a motorra, (Transiens Suppressor) de mekkora feszültségűt kell választani ? Motor max 17V ot kap a dekódertől. Menetiránytól függő polaritással.
Áramirány váltás nem lesz, hiszen digitális rendszerről lévén szó, az adatok digitális úton haladnak a sínpáron, pl. az ellentétes irányú mozgáshoz csak digitális parancsnak kell érkeznie az adott mozdony felé, tehát nem szükséges hozzá a polaritás felcserélése (sőt, szerintem egyenesen tiltott is digit. rsz-ek esetén). Már ha jól gondolom azt, amit lidi tervezget/építget...
kétirányura gondoltam persze.100V nem lesz sok egy picit? A motoron muszály váltani a pol.-t, ha tolatni is akarunk. Én a kommutálási zavartól félteném a dekódert.
ez a kapcsolás lesz megépitve kicsiben, smd ben. (nagyban már működik)
A motor max 600mA-t vesz fel. Köszi hogy próbálsz segíteni, de szerintem elbeszélünk egymás mellett. Én nem az egyenirányító diódákról beszélek, ami a sinről jövő jelet egyenirányítja. Hanem arról ami a H hídba kötött motor kommutálási zavarait hivatott csökkenteni. Hogy a fellépő feszültség csúcsok ne tegyenek kárt a fetekben, vagy a mikrokontrollerben.
Hmm.....
Ismeros. Szoval neked is végre mukodik.
Ohh, haladunk. A fetben van gyárilag dióda, én plusszban gondoltam a motor két pólusa közé egy bidirekcionális transient suppressort plusszban.
Fet amivel épül: 2x IRF7309 ez n+p egy tokban A suppressor amire gondoltam pedig: P6KE20 De lehet hogy akkor nincs is rá szükség.
Üdv mindenkinek! Érdemi hozzászólást szeretnék kapni. A volt NDK-s -legalábbis TT- modellek 'háromszeletes' forgórészű motorokkal voltak meghajtva. A mostaniak úgy tudom legalább öt pólusúak. Digit. vez. megoldható a régi motoros felépítéssel? Ha nem, vagy csak 'neccesen' akkor mi az oka, miért nem, vagy milyen nehézségek adódnak? Bocs ha nem voltam túl szabatos.
Szerintem megoldható ezekkel is. Gyakorlatilag ugyan olyan, egyenáramú motorok, s mivel a digitális vezérlések - legjobb tudomásom szerint - PWM rendszerűek, teljesen mindegy, hogy milyen egyenáramú motort hajtanak meg.
Esetleg egy, a digitális vezérlésben járatosabb fórumtárs tud Neked konkrétabb infóval is szolgálni.
én egy másik fórumon olvastam, hogy ezek a régi piko motorok elég nagy zavart ( 80V -os tüskéket említ aki tesztelte ) engednek vissza pwm jel hatására. Ez ellen védeni kell a dekódert, és akkor jó lesz.
|
Bejelentkezés
Hirdetés |




) 









