Fórum témák
» Több friss téma |
Ugye itt az izzós tesztre célzol? Erre azért van szükség,mert előfordulhat,hogy a tápegység meghajtó áramköre valami okból kifolyólag elsőre nem indul be,így fennál annak a veszélye,hogy a frissen cserélt alkatrészek esetleg újra meghibásodjanak.Azonban egy soros izzó közbeiktatásával ez elkerülhető,mivel egyfajta áramkorlátként fog funkcionálni.A rajta átfolyó áram ugyanis elegendő egy helyesen üzemelő kapcsolóüzemű tápegység működtetéséhez,viszont ahhoz kevés,hogy az őt meghajtó félvezetőket tönkretegye,így hiba esetén az izzó folyton világítani fog.Persze az izzó teljesítménye sem mindegy,hogy milyen,véleményem szerint egy dvd lejátszó tápjához egy 40W-os izzó bőven elég.Még csak annyit tennék hozzá,hogy ha az izzó teszteléskor egy kis időre felvillan majd elhalkul,attól ne ijedj meg,ez csak a tápfeszültséget szűrő puffer kondenzátor miatt van,ugyanis ennek a töltőárama viszonylag nagy szokott lenni,ezért villan fel az izzó.A baj csak akkor van ha nem alszik el.
Ez tiszta sor
. Köszönöm. Még várok az IC-re, remélem sikerülni fog. Még annyit, hogy akkor a biztosíték helyére jó ha bekötöm az izzót?. Ha világít folyamatosan, akkor rögtön húzzam ki?. Még annyi lenne a problémám, hogy egy kicsit púposnak látszik a puffer kondenzátor. Nem tudom, hogy ez gyárilag ilyen-e. Előfordulhat, hogy gyárilag ilyen, vagy azt is cseréljem? Idézet: „a biztosíték helyére jó ha bekötöm az izzót?. Ha világít folyamatosan, akkor rögtön húzzam ki?.” Az izzót kötheted a biztosíték helyére is,ha pedig a bekapcsolás pillanatától kis időn belül nem alszik el,akkor ott még más baj is van. Idézet: „...vagy azt is cseréljem?” Minden egyes elkót cserélj kivétel nélkül,még akkor is ha elsőre jónak tűnnek.Hidd el ezen nem érdemes spórolni,ugyanis amiket benne hagysz,úgysem lesznek már hosszú életűek,és előbb-utóbb újból szétégeti a fél tápegységet,ami pedig nem annyiba fog kerülni. A hozzászólás módosítva: Nov 22, 2012
Rendben. Köszönöm a segítségeket
. Majd írom, hogy mi történt. De amúgy szerintetek mitől lehetett ez az egész?. Észrevettem a 220-as kábelen, hogy az ebem egy kissé megrágta, szóval lehet, hogy ott nem érintkezett rendesen?. Úgy hallottam, hogy a kapcsolóüzemű tápok ezt nem igazán szeretik. Bár nem tudom A hozzászólás módosítva: Nov 22, 2012
Az a baj, hogy ezekben a cuccokban a tápegységük - mivel 'Stand By' üzemben van - szinte folyton "dolgozik". S mivel ezeket többnyire mind eléggé gagyi alkatrészekből szokták összerakni, ha az egyik elpukkan, az rögtön rántja magával a többit.
Jobban jársz, ha az összek kondit, elkót, diódát, tekercset, félvezetőt vagy IC-t kicseréled és akkor kezdessz újra próbálozni. Nekem egy Orion DVD játszónál tökre ez volt a szitu. És véle a komplett csere jött be. Azóta újra működik ...
Igen, ez valószínű igy lesz. De ez közvetlen akkor durrant mikor költözés kor bedugtam.
Nos, megérkezett az IC. A vas működik, a nagyobb kondenzátorokat ki cseréltem, a puffer még maradt, egyenlőre csak teszt alatt volt, azt is veszem majd, csak az drágább egy fokkal
. Köszi szépen a segítséget, az izzós teszt tetszett . Mindenjót srácok
Segítséget kérnék van nekem egy SCOTT DSX 550 dvd lejátszom. S/N: 550.408.012079 de nincs hozzá távirányitom. nem tud valaki hozzá illöt.Mert igy amin olyan lemez van amin több film van ugye nem játsza le mert a nyilat nem viszi semmi.
Esetleg próbáld meg saját márka szervizét (nekik lehet, hogy van "jó pénzért"... és akkor rendelnek. ha az ára megfelel. vagy a HQ video-nál lehet tudnak rá mondani valamit ha ott rákérdezel Emilban.
Sziasztok
Samsung HT-Q9 házimozi lejátszó, lemez behelyezés után nem pörgeti fel a lemezt,fej próbál olvasni,ide-oda pozícionál majd időkorlát letelte után NO DISC felirat a kijelzőn. Motort megtáplálva működik,szalagkábel OK,nem szakadt. Ötlet? Előre is köszi.
Szia!
Kell lenni benne egy BA5954FM típusu IC-nek,ez hajtja meg ezt a motrot.Kövesd vissza a vezetősávokat az IC 18-as és 19-es lábáig,vagy ellenőrizd le,hogy egyáltalán megjelenik-e rajtuk valami feszültség miután behelyeztél egy lemezt.
Hali
Megtaláltam az alkatrészt,igaz még csak papíron mert dolgozom. Sikerült kapcsrajzot találni hozzá. Ha hazaértem rámérek az IC-re. Ha cserés lesz el kell vinnem a boardot valahova mert nincs otthon meleg levegős állomásom. Köszönöm a segítséget. Remélem be tudom üzemelni egy kis anyagi ráfordítással mert jó árasított volt. Még 1x köszi! üdv ![]()
Üdv!
Fejhiba is lehet! Amíg nem érzékeli a lemezt, nem forgatja meg!
Ezt tudom vhogy tesztelni? Fejhiba miről ismerszik meg? üdv
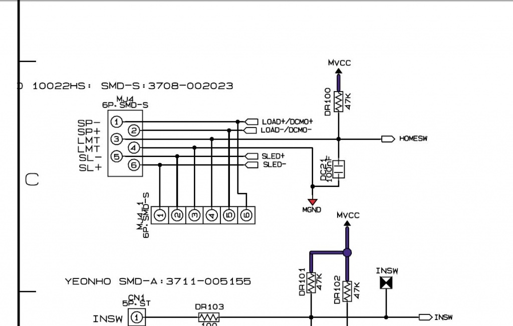
Ugy vettem észre (bár lehet tévedek mert késő este méregettem) hogy a MJ4 csatlakozó 1-2 lábai közé van bekötve a lemezforgató motor. Ezek viszont a kapcsrajzon LOAD+/DCMO+ ill, LOAD-/DCMO- amik a BA5954FM motormeghajtó 17-18 lábai.
A másik bajom hogy nem tudom a motort direkt táplája-e ez az IC vagy van még alkatrész a 2 között mivel a rajzon nem találtam.
Üdv! Panasonic SA-PT560 típ. lejátszóm lemez kiadó tálcája csak recseg és nem adja ki a lemezt.Open-close-t megnyomva recsegtettem kicsit. Egyszer véletlenül még a DVD tartalmat is beolvasta. Szétszedve azt látom, hogy bekapcsolva az olvasófej eltávolodik a központtól, de nem áll meg a tengelyvégnél, hanem szeretne tovább menni és ezzel a tálcát is megakasztja. Valakinek van ötlete?
A fejmozgatásnak van végálláskapcsolója vagy lépést számlálva kellene megállnia? Idézet: „Sziasztok! Van egy Philips lx3700d házimozim, beépített rádióval és erősítővel. Bekapcsoláskor elindul, pár percig megy, majd lefagy. Kijelző bekapcsolva marad, hang és kép megszűnik. Kikpacsoló gomb nem megy, csak kihúzni lehet. Valószínűleg túlmelegszik valami, mert ha azonnal visszadugom, nem reagál, csak ha várok vele és úgy dugom be. Érdemes/meg lehet-e javítani? Ha igen, hogy induljak neki? Üdv! Attila” up
Nem,én írtam rosszul,tehát a 17-es és a 18-as lábakról van szó.Ez az IC egyben a motor meghajtófokozata is,szóval nincs még különálló végfokozat.A vezérlést pedig a 23-as lábára kapja közvetlen a processzorról ( „SPINDLE” ).
A hozzászólás módosítva: Dec 18, 2012
A 17-18 között mértem feszt,4,8-5V körül,tehát elvileg a meghajtó IC leadja,de a motorig nem jut el. Ma v. holnap tüzetesebben megnézem. Ha viszont a fejjel van gond akkor a meghajtó egyáltalán nem adna feszt a motor felé,nemde? Fejet vhogy lehet tesztelni? köszi
Ez a feszültségszint folytonosan mérhető az IC kimenetén,vagy csak egy pillanatra jelenik meg?
Idézet: „Ha viszont a fejjel van gond akkor a meghajtó egyáltalán nem adna feszt a motor felé,nemde?” Ez nem egészen így van,hiszen a pozícióváltás mindenképp megtörténik a lézerfej nélkül is,tehát az üzembe helyezés pillanatában a lemezt meghajtó motor meg tesz ciklikusan két fordulatot,ezt követően ha az optikai érzékelő felől a processzor nem észlel információt,akkor nem ad további jelet az inicializálásra,így ebben az esetben a motor sem pörgeti fel a lemezt.Innentől kezdve lehet gyanakodni lézerfej hibára.Persze ez nem jelenti azt,hogy párhuzamosan nem állhat fenn ez a hibalehetőség is,de ez csak akkor derül majd ki,ha a meghajtó motor működésbe lépett.
Pillanatokra valtozott,de amig probalkozott az olvasassal folyamatosan kuldte a kimeneten a motor fele a tapot. 18-as lab OK,17-es viszont szakadas a motor fele. Tobb lyukgalvannal valtott oldalt a vezeto ezert nem meregettem tovabb es egy elegans atkotessel kivaltottam a szakadt PCB szakaszt. Szepen olvas,bar eddig csak audio lemezzel probaltam.
Koszonom a segitseget,ugy tunik a beteg gyogyultnak tekintheto. Udv
Sziasztok!
Szeretnék segítséget kérni egy dvd lejátszó hiba miatt. Van egy Sony DAV-DZ260 típusú házimozim, ami filmnézés közben kitolta a tálcát, amit azóta nem lehet visszatolni. Próbáltam áramtalanítani, de nem segített. Gombnyomásra behúz majd kiírja, hogy open és kitolja. Lemez nélkül is ugyan ezt csinálja. Tudna valaki tippet adni a javítására? petrol
Üdv.
Várd meg más válaszát is, de szerintem egy végálláskapcsoló nem jó, ami érzékeli, hogy kint vagy bent van e a tálca.
Szia!
Lehetséges mechanikai (végálláskapcsoló) hiba,és lehetséges elektronikai hiba is,de ha mákod van,akkor csak az open/close gomb ragadt be.
samsung ht-ds400 fej típusa tudna nekem ebben valaki segíteni hol lehetne ehhez beszerezni fejet esetleg valami helyettesítő fejet előre is köszönöm !!!
Üdv!
Először is Boldog Új Évet Mindenkinek! A gondom az lenne hogy van egy Eltex movieboxxom melyben gyárilag shinwa shd-2502n mechanika található, a dvd berakásakor a laser pásztázza a lemezt de a motor nem forgatja azt mi lehet a gondja?
Szia!BÚÉK Neked is!
Jó lenne tudni a készülék pontos típusát.Egyébként pár hozzászólással visszább már foglalkoztunk ezzel a problémával,olvass vissza kicsit! A hozzászólás módosítva: Jan 1, 2013
|
Bejelentkezés
Hirdetés |




. Köszönöm. Még várok az IC-re, remélem sikerülni fog. Még annyit, hogy akkor a biztosíték helyére jó ha bekötöm az izzót?. Ha világít folyamatosan, akkor rögtön húzzam ki?. Még annyi lenne a problémám, hogy egy kicsit púposnak látszik a puffer kondenzátor. Nem tudom, hogy ez gyárilag ilyen-e. Előfordulhat, hogy gyárilag ilyen, vagy azt is cseréljem?
. Köszi szépen a segítséget, az izzós teszt tetszett 


