Fórum témák
» Több friss téma |
Fórum » EAGLE NYÁK tervező
Témaindító: csonthulye, idő: Dec 1, 2005
Témakörök:
Eagle leírások a neten:
Eagle alkatrész-könyvtárak: http://www.snapeda.com
és a leírás hozzá.- http://www.piclist.com/images/www/hobby_elec/e_eagle.htm - http://pa-elektronika.hu/hu/cikkek/75-eagle.html
Nos, lehetséges. Ez is egy jó megoldás, amit leírtál, kétségtelenül.
Ha pedig már itt tartunk: A legjobb tervező a papír, a ceruza, és a radír. No meg egy jó tolómérő. Minden kezdőnek ezt szoktam javasolni, hogy mielőtt egy komoly, CAD-es támogatású programmal kezdene, próbáljon "saját, kútfőből" megoldásokat keresni. (Mai, elkényelmesedett világunkban, sajnos, főként a fiatalok, mindent azonnal és munka nélkül akarnak elérni/megkapni. És itt kell kifejeznem igen nagy tiszteletem az igen kis számú kivételnek!
Próbálok áramkört tervezni eagle-ben. Felpakoltam egy kupac elemet, meg pár vezetéket. De az ERC szerint csupa hiba az egész, a vezetéek nincsenek bekötve, vagy rosszul...
Megnézné valaki, hogy mit cseszek el?
Nem tudom megnyitni valami verzó eltérés miatt, de a file nevekből kapcsiból annyit tudnék javasolni:
Csinálj egy projektet, adj hozzá egy schema file-t, abban készítsd el a kapcsolási rajzot, és utána generáld a brd-t, mert ez két külön file aminek semmi köze egymáshoz.
5-ös eagle-t használtam. A rajz csak azért "alma" mert ez jutott hirtelen eszembe. Az LBR-ben pedig egy szem relé van amit magam rajzoltam, és fel van használva, ezért csatoltam.
Használj helyette 1N4004-et pl. és nevezd át.
Sziasztok! Lenne egy kérdésem az Eagle-lel kapcsolatban.
Nyomtatáskor hol illetve hogy tudom azt beállítani hogy egy rajz többször legyen rajta a nyomtatási képen. elöre is köszi
Vagy lehetetlen ráccsal rajzolták a dsub csatik libjeit, vagy valami kompatibilitási probléma van. Ezért nem érintkezik sehol. Nézd meg a szem eszközzel.
A) használsz másik Libet. B) használsz baromi kicsi gridet a bekötéseknél C) rendbe teszed a libben a pineket: a propertiesnél beírva a gridnek megfelelő "egész" értékeket. Update: nem a csatik rosszak, hanem valami más van eltolva. Nem használtál véletlenül kisebb gridet az elején?
Lásd a doc mappában található manual_en.pdf 172. oldalán a 6.8 Combining Small Circuit Boards on a
Common Panel című fejezetet.
Köszi én voltam a
mert csak a magyart néztem meg! még egyszer köszi!!!
Sziasztok!
2 napja szenvedek egy nyák megtervezésével, és sehogy sem akar összejönni, gondoltam profikhoz fordulok ![]() A mellékelt kapcsolásirajz (ne nézzétek, mert nagyon rendezetlen) alapján szeretnék egy egy oldalas nyák-ot. Van valakinek ötlete, hogy hogyan rendezgessem az alkatrészeket, hogy jó legyen? (Ha egyáltalán van megoldás) Előre is köszönöm a segítséget!
üdv!most akkor csináljuk meg helyetted a nyákot?nem jobb lenne megtanulnád használni a progit?később még úgyis szükséged lessz rá... :yes:
Hali!
Rajta vagyok, hidd el, de elakadtam... Ötletet kértem, hogy a tapasztalt szem hátha egyből látja, hogy mit lehet kezdeni vele. Egyáltalán lehet-e egy ilyen "bonyolultságú" rajzból egyoldalas nyákot csinálni, vagy feleslegesen szivatom magam... Kipróbáltam már egy csomó elrendezést, de egyik sem lett jó
a schema sem jó. A 15.és a 19. láb nincs bekötve,hiába húztál vezetéket oda.Használd a show parancsot.és az adott vezetékre kattintva nézd meg,hogy a láb szine változik-e barnáról pirosra.
Átkötések nélkül nem fog menni.
Hú, köszi! Azt hittem, hogy ilyen dolgokat nem kell ellenőrizni, ha összekötöm, akkor össze lesz kötve, de ezekszerint nem mindig.
Úgy fest, hogy meg kéne tanulnom kétoldalas nyákot készíteni, de félek, hogy el fognak csúszni egymáshoz képest az oldalak
Nem kell kétoldalas,pár átkötéssel szerintem megúszod. Próbálj a kontrollel alatt is létrehozni,ez nem is látszik,ha esetleg zavarna.
Köszi a segítséget! Jelenleg ott tartok, hogy "csak" 5 átkötés kell. Ez eddig a legjobb eredmény.
De most elkezdtem ellenőrizni, hogy minden össze van-e kötve mindennel... Elleszek vele egy darabig.
Üdv !
Nem tudom, hogy valaki használja e már az eagle új verzióját, mindenesetre én kipróbáltam. A projekt elmentésénél, nekem végzetes kivétel hibaüzenettel bezáródik. (a projektet ettől függetlenül elmenti, bár egy kicsit zavaró. Amit észrevettem a legfontosabb hogy ha az 5 ös verzióval megnyitok egy régebbi projektet, akkor azt a 4.16-osban többé már nem lehet megnyitni. (még jó, hogy le volt mentve). Igazából ennyi észrevételemvan, a sok új funkciót, meg még ki kell tapasztalni. Mindenesetre az autorouter egy kicsit agresszívabbnak tűni, nem adja fel olyan könnyen. A 4.16 ban sokszor előfordult velem, hogy az autorouter nem kötött be valamit, pedig kapásból szemmel meg lehetett találni az útvonalat. (DRC és az aoutorouter rendesen be volt konfigolva).
Idézet: „A projekt elmentésénél, nekem végzetes kivétel hibaüzenettel bezáródik. (a projektet ettől függetlenül elmenti, bár egy kicsit zavaró.” Erről tudnál bővebben is írni? Minden esetben ezt csinálja? A másik problémád az Eagleben normális dolog, egy újabb verzióval mentett projekt nem nyitható meg egy régebbivel. Amennyiben a projektet nem mentetted el az újjal, nem szabadna előfordulni ilyen megnyitási problémának. A régi, vagy új verzió ebben az esetben a verziószám tizedespont előtti és az első utáni számok különbözőségeire vonatkozik. Ebben az esetben pl. a 4.16 és a 4.14 azonos verziónak számít, de pl. a 4.09 már nem. Így az 5.0-ás is teljesen új verziónak számít. Az Eagle nem az egyedüli ilyen téren.
Minden remekül működik, board-ot sch-t lementi gon nélkü, viszont amikor bezárom a projektet akkor hibával kilép.
Minden esetben ez van, és a projekt fájlkt békén hagyja és csinál egy ugyanolyan nevű .??? kiterjesztésű fájlt és oda menti a cuccot. Persze adatvesztés nem történik, csak zavaró, hogy mindíg kilép, tehát ha két projekt között akarok váltani, akkor egyszerűbb, ha indítok egy másik eagle-t és abban nyitom meg a másik projektet. Szerintem az okosságban van a hiba, a demo nemhinném, hogy csinálja.
Már az 5-öshöz is van okosítás?
Van és szerintem attól hülyült meg a projekt mentés.
Sajna, hogy a libekben még mossem találni gsm modulokat, mindíg nekem kell megszerkeszteni az alkatrészt szerencse, hogy elég csak 1x.
Igen, attól meghülyül egy kicsit!
Nálam az eddig elhangzottak mellett az Eagle bezárásakor is hibaüzenetet ír ki az okosítás óta. ("Az Eagle hibát észlelt, ezért leáll.") Nem tudom hogy a Cadsoftnál miért nem tudnak egy normális verziót írni, ami teljesen kompatibilis az okosítással.
Sziasztok!
Van egy nyáktervem és ezt a nyákot szeretném legyártatni. Volt már dolgom gerber fájlal, de most ötletem sincs hogyan tudnék 3 példányt ebből a tervből 1db 100*160-as nyákra montírozni. Kérlek titeket adjatok ötletet! Nagyon fontos! :help:
Üdv.!
Jelöld ki az egészet, aztán "Cut" majd "Paste". Ha a schematic is meg van nyitva akkor ezt nem fogja engedni, ezért azt zárd be. Viszont ez után már nem lesz konzisztens a .sch és a .brd emiatt az egész előtt inkább csinálj egy biztonsági másolatot! Ez után a 20-as (dimension) rétegben rajzold meg az egész 3db nyák körvonalát, ne nyákonként külön!
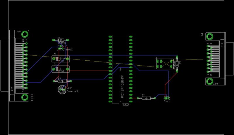
Nem bírok rájönni miért nem huzalozza be az autoroute a relét a képen...
Valaki nézze már meg légyzíves, mert napok óta nem jövök rá. A project jóval bonyolultabb de lebutítottam a próba kedvéért.
Most az a gondod hogy az autorout nem huzalozza?
Routold be kézzel! nálam is előfordult már ő úgy gondolja hogy nem tudja megcsinálni így rád hagyja! |
Bejelentkezés
Hirdetés |




mert csak a magyart néztem meg! még egyszer köszi!!! 






