Fórum témák
» Több friss téma |
Heló!
Szeretnék egy egyenáramú teljesítményszabályzót építeni. 100V és 1A kellene szaggatnom 0-50Hz-s frekvenciáig. Ha van valakinek valami tapasztalata a témában, vagy ötlete, az kérem írjon. Van egy elgondolásom: Teljes hidat vezérelnék egy PIC-el. Attól függően milyen gyorsan adom az impulzusokat a tranzisztoroknak, változik a frekvencia. Segítségeteket előre is köszönöm!
Valamiféle teljesítmény-szabályzáshoz kell? Ha igen, akkor a kulcsszó a PWM (és már helyezzük is át a témát a megfelelő helyre...).
Erről már van néhány topic szerintem...
A megoldás: Előállítassz egy háromszögjelet, veszel egy potit, ami feszültségosztóként funkcionál, ezeket rávezeted egy komparátorra, melynek kimenetén előáll egy impulzus-szélesség modulált jel; ezt egy FET-re vezeted. Így nem a frekvenciát fogod változtatni, hanem a kitöltési tényezőt, mert a freki változtatása macerás. De, ha PIC-kel csinálod, akkor leválasztassz egy optocsatolóval és arra mehet a FET. A többi csak program kérdése.
Ez egy tansegédeszköz lesz, a szaggatás bemutatására, fontos, hogy tranzisztorok legyenek be-ki kapcsolgatva.Nem szükséges a PWM jel, esetleg majd,ha működni fog a dolog.
A feladatot igazából én sem értem
Mi lenne a terhelés ? Mi a cél ? A frekvencia függvényében kellene a ,,P"- szabályozni ? Szaggatni sokféleképpen lehet vagyis sokféle kitöltési tényezővel. A végcélt kicsit pontosíthatnád, vagy körülírhatnád, hogy mit akarsz vele meghajtani vagy mit akarsz vele demonstrálni ? (Így könnyebben tudunk segíteni)
Ez esetben már csak azt nem tudom, hol a gond. Adott egy üzemi feszültség / áram, választani kell hozzá alkalmas félvezetőt, bár ehhez talán azt is tudni kellene, mi kerül a kimenetre. Ezt a végfokot aztán meg kell hajtani egy változtatható frekvenciájú generátorról, amit akár 555-ös időzítőből is össze lehet rakni, ha elhanyagoljuk a kitöltési tényező enyhe változását. De akár tranzisztoros astabillal is meghajtható.
A cél az, hogy egyenáramból valami szinuszoshoz hasonló jel legyen. És, hogy egyszerűen 4 tranzisztor legyen a lelke. Szerintem csak oszcilloszkópon lesz figyelve. A terhelés típusáról és az egészről pontosabb információkkal csak holnap tudok szolgálni.
Segítségeteket köszönöm!
Kicsit félek bármit is tanácsolni, mert nemtudom, hogy segítek e vagy inkább belöklek a mély vízbe.
Mennyire vagy jártas ezen a téren ? PWM moduláció ? Fet és Igbt meghajtás ? Kapcsoló üzemű technika ? De valószínű, hogy a pwm-et nem fogod megúszni, ez szinte biztos ha DC-t szaggatsz akármire csak a freki változtatásával akkor ott nem fog szinusz közeli jelalak kialakulni hanem inkább a terhelés jellegétől függően fesz-áram fel-le futások lesznek, ha pl egy jó erős tekercs a terhelésed, akkor az első impulzus után lehet akkorát visszarúg, hogy rögtön kinyírja a hidat. Ezért kérdezem, hogy ezekben mennyire vagy jártas, mert akkor inkább elmondjuk a dolog buktatóit is ?
A terhelés Ohmos jellegű,a cél csak a szemléltetés. Oszcilloszkóppal figyelni, hogyan lesz az egyenből valami váltakozóhoz hasonló. Teljesítmény elektronika órára lesz,készült már egy hasonló anno, de az csak pár napig bírta.Bipoláris tranzisztorokkal. Nem tudom mi lehetett a hibája, elég hanyagul is volt megépítve. Most az a cél, hogy készüljön egy új ami már hosszabb élettartamú lesz.
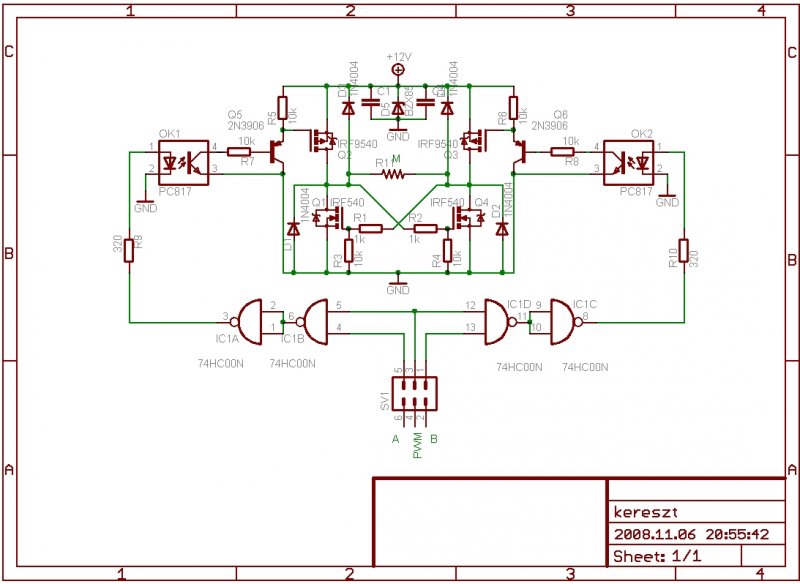
Van egy ötletem(mellékelem), nem építettem még meg,a zénert elhagynám vagy helyettesíteném 100V-ossal. A vezérlő áramkörben pedig megadnám a PIC-nek, hogy mekkora legyen a frekvencia és aszerint kapcsolgatná a feteket. A PWM-jelet az áramkör a kapukon keresztül kapná.
Zavart érzek az erőben
Naszóval. Korábban szinuszos kimeneti jelről beszéltél, a csatolt kapcsolás erre nem igazán jó ebben a formában. Állítható frekvenciáról is beszéltél, most meg PWM-et említesz. A Zener-eket nem tudod elhagyni, integrálva van a FET-ekbe, azaz elhagyhatod, ha anélküli félvezetőt választasz, csak éppen egy védelmi elemtől szabadulnál meg így. Röviden: mellőzném a 100 V-ot, oktatási célzatra az 5 is tökéletesen elég. Szinuszjelet vagy szinuszgenerátorral, vagy RC-taggal szűrt PWM-jellel tudnál kelteni, ez utóbbi persze csak közelíti a valós jelalakot. Az a híd, amit csatoltál, szerintem tök felesleges, illetve alkalmatlan is ide.
Ha lehetne 5V-akkor egyszerűbben meg lehetne oldani,és tényleg szinuszhoz hasonlítana a jel.Nagyobb feszültséggel kell szemléltetni.Az is elég lenne, ha csak lenne 1pozitív négyszög alakú félperiódus aztán meg egy negatív.A PWM-et azért gondoltam,mert jobb teljesítményt lehet kihozni a dologból.
Tudom elég láma vagyok a dologhoz,de köszönöm, hogy segítetek.
Inkább felteszek kérdéseket majd utánna folytatom:
Utánna mindenki könnyebben fog tanácsot adni !!! Milyen tápforrások vannak ? Mit tudnak ? Hány darab van belőlük ? Függvénygenerátor van ? Ha igen mit tud ? Milyen terhelések vannak ? Mit tud változtatható e vagy nem ? Ha az a nagy dög sulis huzal tolópoti milyen pontosan hány ohmos ? Az lenne a legfrankóbb ha mindent részletesen leírnál nekünk !!!
Az iskolának elég nagy a felszereltsége, minden van amit leírtál és elég modern. Pontos típus neveket nem tudok most. Van profi frekvenciaszabályzó is.
Az én munkám azért készül,hogy az elméletileg legegyszerűbb szaggatást bemutassa. Nekem is tetszik az ötlet, hogy PWM,de nem biztos, hogy a kezdő diákot (akiknek ez készül) mindjárt a PWM-re kell ráugrasztani. Meg hát és sem vagyok jártas a témában, viszont szívesen foglalkoznék vele.Tény, hogy jobb megoldás, látványosabb is. A teljesítmény szabályzó alapítványi pénzből készül,tehát azt kell csinálni amit mondanak (4 tranzisztor),de szívesen kipróbálnám azt a módszert amit tanácsolsz. Jobban is tetszik.
Sziasztok!
A kővetkező lenne a kérdésem,van egy kazán szivattyú vezérlő elektronikám,amivel szeretnék egy relét kapcsolni a problémám a kővetkező vele amikor lekapcsolna a panel először csak a szivattyúra jutó teljesítményt veszi vissza( relé ezért rezegni kezd). Miképpen tudnám ezt kiküszöbölni??? |
Bejelentkezés
Hirdetés |





