Fórum témák
» Több friss téma |
Fórum » Elektromos kapásjelző
Témaindító: hohohorgász, idő: Nov 28, 2006
Témakörök:
sziasztok
szeretnék egy elektromos kapásjelzőt a horgászbotomhoz, mert sötétben elég nehéz észrevenni a kapást. jó volna ha vki küldene egy kapcsolási rajzot hozzá meg ha ki is próbálná. de nem kell olyan amin akkora hangot ad hogy a halakat elilyessze előre is köszi!!!!! Attila
Hali !
az a kérdés, hogy építeni akarsz, vagy lehet kapni készen kb. 1500 Ft .
Hello!
Itt egy egész leírás: kapásjelző! De szerintem is egyszerűbb ha veszel egyet (főleg a "mechanikai" részére gondolok)! Üdv: Gabi
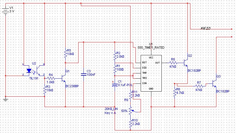
Sziasztok! Elég kezdő vagyok úgyhogy nem biztos hogy jó az amit írok :zavart2: Én is szeretnék építeni kapásjelzőt, de olyat, amin a hangerőt és a hangmagasságot is lehet állítani. Arra gondoltam, hogy egy 555-össel lehetne a jelet generálni, csak nem tudom hogy mit kéne változtatni, hogy a hangmagasság változzon, és azt sem tudom hogy a hangerőszabályozáshoz hova kell rakni a potit. Nekem úgy lenne a legjobb az egész, ha 3V-ról működne, mivel vannak tölthető ceruza akksijaink, a 9V-os elem meg drága. Egyenlőre ennyi, remélem valaki tud segíteni.
radiomano
A rajzon anyit változtatnék hogy a 8-as lábat rákötném a +ra (ez az ic betápja) és legalább 4 akksit használnék
akkor is csak 4.8v a tápfesz ! a hangmagasságot állíthatod az 5 -ös lábra kötött potival is, a poti két szélsö kivezetését kötöd a +-ra és a-ra 1-1 db 2.2k -s ellenálláson keresztül és a közép kivezetést teszed az 5 -ös lábra. A poti legalább 22k-s legyen.
Szia! Nos ha jól értem, akkor az 5 ös lábra kötöm a poti középkivezetését és a két szélső kivezetést 1-1 2k2-os ellenálláson keresztül a +-ra és - ra kötöm. A betápot pedig a + -ra. De ha a pozitivra kötöm a betápot nem fog folyamatosan sipolni? Vagy ugy jo ahogy a rajzon csináltam, hogy a reset megy csak az opto-hoz, és az kapcsolja a hangot? A hangerőt pedig egyszerűen úgy lehet hogy egy potinak a közepét kötöm a piezo- hoz az egyik felét a + ra másikat pedig a földre? Ha így lehet akkor mekkora poti kell oda? 100k? vagy kevesebb? radiomano
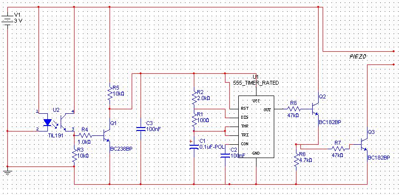
Gondoljatok arra is hogyha véletlen pont ott állna meg ahol mindig nyitásban lenne a tranya. Futnál éjjel a bothoz nem is néznéd hisz jelez te pedig berántasz mint egy őrült és semmi... Ezért van ennél is egy 2.2µF kondi ha véletlen abban a pozícióban maradna hogy szólna egyfolytában a hangszóró a kondi feltöltődése után kikapcsol mivel már akkor nem folyik át rajta az áram. Majd ha kisüti a tranya újból töltődik. Amúgy meg nagyon meg kell nézni milyet veszel ha boltban akarsz vásárolni. De annyit mondhatok hogy javítottam már többször is a mi SPRO márkájú olcsó kapásjelzőnket és ugyan ez a felépítés szóval ne gondoljatok nagy valamire, bár túlbonyolítani mindent lehet. Kap egy esőt vagy nagy párát és hellóóóóó...tehát szigetelés fontos...
Sziasztok!Én azzal a kéréssel fordulok hozzátok, hogy a meglévő kapásjelzőmhöz szeretnék csinálni 1 olyan dobozt amit a kapásjelzőmből kimenő 6,2 V-os jel táplál.A doboz lényege az lenne hogy ugye a 6,2 V os kimentről 1 kábelt felhúzok a sátorba és ott is jelezne nekem.Végülis ez a rádiós kapásjelző leegyszerűsített változata
Ebbe a dobozba csak 1 egyszerű piezzo hangszóró lenne meg 1 led. Tuidnátok benen segíteni vagy esetleg valami ötlet? Előre is köszönöm. Attila
ez csak egy elmélet és hasonlóan csináltam meg és jól müködik
lehet 3 voltot is adni a zümmernek az elem meg a zümmer közé beteszel egy potit és hangerőszabályzó is van rajta
Kösz szépen a javaslatot! Annyi kérdésem lenne hogy mágneskapcsolót hol tudok beszerezni meg milyen áron?
Meg a kapásjelző olyan elven működik hogy 1 bimetál van odatéve és ha forog a kerék az alapján jelez, a mágneskapcsoló nem zavarja be ezt szerinted?
Az a rajz nem neked szól, egy régebbire válaszoltak...
Az a 6.2V hogy jött ki? Egyenfeszültség, vagy audio jel? Üdv Inhouse
A 6.2 volt egyenfeszültség, de ez a mágneskapcsolós megoldás se lenne rossz de szerintem a mágnes bezavarna a bimetálnak...
Öööö...
a bimetált hőkioldónak szokták használni, 2 különböző fémlap összefogatva, másképp tágulnak a melegre, ezért elhajlik, így kapcsol.A mágneses tényleg jó, így működik a gyáriak jó része, vagy optokapu/réstárcsa párossal... Ami így nincs megoldva, ha pont ott áll a mágnes a reedpatron előtt, akkor egyfolytában vinyákol. Ezért csináltam ezt: Saját kapcsolás, érzékenység állítással Ugyanúgy jó mágnes/reed patron párossal is. A 6.2V-nak ha lehetne tudni a terhelhetőségét, akkor akár jó lehet egy autós zümmer is, ha elbírja...ha kevés neki a 6.2V, vagy nem bírja el, akkor rakhatsz egy optokaput (így le lesz választva a két készülék), és azzal kapcsolsz 12V-ot a zümmerre... Esetleg veszel egy vezetéknélküli csengőt és annak a nyomógombját zárod vele, és még vezeték sem kell... Üdv Inhouse
inhouse válasza nagyon jó lenne neked de akár azt is megcsinálhatod hogy egy egérnek a görgöjét alakítod át ugy hogy abba menjen a horhászzsinor(a mágneskapcsolosat egy gyári kapásjelző mükődését irtam le )
Hát a kimenet igazából a ledes szvingernek van ami 1 led teljesítményre van tervezve szóval szerintem max 20 mA.
A vezeték nélküli csengővel meg az a baj h annyiba kerül mint a kapásjelzőm meg ahogy hallottam havertől gyakran kell benne elemet cserélnie. De ezt a mágneses megoldást kipróbálom aztán lesz ami lesz... Meg szerintetek ha teszek rá 1 vezetéket aminek ellenállása 6 Ohm és oda teszem be a zümmert elég lesz neki a feszültség? Meg mondjuk a zümmerrel párhuzamba 1 ledet..
Rájöttem az én jelzőm reed csővel van megcsinálva. Szóval a 6.2 v-os egyenfesz kimenttel kellene valamit kezdenem:S
Arra tudnátok ajánlani valamit?
Ne haragudj, de össze-vissza beszélsz...
Először arról volt szó, hogy van egy kapásjelződ, aminek van egy kimenete és szeretnéd a sátorban tudni, hogy viszi a hal a botod. Aztán valaki írt itt egy megoldást egy kapásjelzőre és most neked az lesz a jó???? Mire? Vezetéknélküli csengőt 1000-2000Ft körül kapsz, 20m vezeték is lehet ennyi. A vezeték nélküli rendszerek tizenezer Ft-tól (inkább 20eFt) indulnak... Írtam neked, hogy optokaput hajts meg a kimenettel, a 20mA tökéletes rá. Szóval mi a fityfenét akarsz a mágnes megoldással??? Hogy fog egy másik kapásjelző segíteni abban, hogy a gyári beszóljon a sátorba???? Hány méter és milyen vezeték az, aminek 6ohm az ellenállása? Ha raksz LED-et párhuzamosan a zümmerrel, akkor rakj egy előtétellenállást is. Üdv Inhouse
Elnézést de nem voltam tisztában a kapásjelzőm működésével... amúgy én inkább ragaszkodom a vezetékes megoldáshoz mert az a biztos...
Abból a kábelből meg 30 métert veszek 1000 Ft -ért hangfalkábel és 5 méternek volt 1 Ohm ellenállása. A legolcsóbb csengő amit láttam 3000 Ft volt. Lennél szíves leírni az optokapu működését vagy 1 kis rajzot mellékelni mert még nem dolgoztam optokapuval. Előre is köszi remélem érthető volt. Üdv
Azt nézted már, ha összeérinted a műszer 2 mérőhegyét, akkor mennyit mutat? Kivontad ezt az értéket a mérés eredményéből? Nem hinném, hogy 5m hangfalvezetéknek 1ohm lenne az ellenállása, 10m esetén (4ohmos hangszórónál) már akár a harmad teljesítményt a vezeték fűtené el...
Az egyik rajz optós, a másik nem, tulajdonképpen nem kell, a testpontok lehetnek közösek. Üdv Inhouse
Köszi szépen! Megépítem és meglátom mi lesz.Üdv
Sziasztok.
Segitségeteket kérném kapásjelzö ügyében.Távadósat szeretnék csinálni a meglévö jelzökböl.A jelzökben gyárilag benne van az adó vmi BXR433A kodjelü.Ehez az adóhoz kellene vmi vevö,vagy ötlet hogy mivel tudnám az adó jelét befogni. Segitségeteket elöre is Köszönöm.
A 433 arra utal, hogy ezen a frekin dolgozik. Kapd szét és keress egy koder IC-t benne, hátha szabványosat találsz. Ha van, akkor kell az ellenpárja, meg egy 433MHz-es vevő. Esetleg valamelyik vezetéknélküli csengőből, de csak az a jó, ahol nem egybeintegrált az egész (vevő és dekóder).
A dekóder IC kimenetein a kódernek beállításainak és bekötésének megfelelően vehetőek adott távolságból a jelek. Üdv Inhouse
Köszi a segitséget.
Utána néztem és elég sok dolog müködik ezen a frekvencián.Vmiböl megbrobálok összehozni egy vevöt.
császtok
én meg ezt a kapásjelzőt találtam. És szerintem jó is lenne de a két középső ellenállás értékét nem tudja valaki? M47lehet h 1,47mega az M12 meg 1,12mega vagy mi? Ha valaki tudja létszi segítsen előre is kössz
de szerintem untig elég olyat csinálni hogy fogsz egy rádiót és annak az áram hoz ahol bemegy a plusz + azt félbe vágod és egy kábelt hoszabat és egyuk végére egy ruha szárító csipszt be vonszalufoliával rá kötöd és ey fémre a másikat rá rakod és amikor kapásvan le esik és megy tovább az áram és el kezd szolni a rádió és a halaknak kezdsz könyörögni hogy akadjanak rá hogy ud halgatni a rádíót
kössz
ez is jó ötlet majd +kérdezem az ismerősömet h mit szól hozzá mert neki kéne de szerintem tök király ez a +oldái is
Mintha lett volna már...
Olvass vissza kicsit. Nem akarom az én rajzom sztárolni, de egy kicsit korrektebb megoldás...ugyanúgy 1 IC, de nem a tápfeszt kapcsolgatja... és van érzékenység állítási lehetőség, ez csak a komolyabbakban szokott lenni...Egyébként vettem egy rod pod-ot és szinte ajándékba volt hozzá 2 elektromos kapásjelző, persze a legalapabb. Megnéztem, mágneses elven működik; a kis tárcsán amit a damil forgat 2 kis mágnes van és egy reed patron a panelen. Le van öntve valami kencével a panel, de valószínű egy spec chip van benne. A mechanikai kivitel elég macerás, hogy kicsi is legyen, meg strapabíró, meg valahogy nézzen is ki...ezért vettem inkább. Viszont hozzáigazítok egy vezeték nélküli csengőt, hogy ne kelljen hallgatnia másnak a csipogást, meg én is észrevegyem, ha épp hív a természet és nem vagyok ott... ![]() Üdv Inhouse |
Bejelentkezés
Hirdetés |




radiomano 

Ebbe a dobozba csak 1 egyszerű piezzo hangszóró lenne meg 1 led. Tuidnátok benen segíteni vagy esetleg valami ötlet? Előre is köszönöm. Attila 
a bimetált hőkioldónak szokták használni, 2 különböző fémlap összefogatva, másképp tágulnak a melegre, ezért elhajlik, így kapcsol.






