Fórum témák
» Több friss téma |
- Ez a felület kizárólag, az elektronikában kezdők kérdéseinek van fenntartva és nem elfelejtve, hogy hobbielektronika a fórumunk!
- Ami tehát azt jelenti, hogy a nagymama bevásárlását nem itt beszéljük meg, ill. ez nem üzenőfal! - Kerülendő az olyan kérdés, amit egy másik meglévő (több mint 17000 van), témában kellene kitárgyalni! - És végül büntetés terhe mellett kerülendő az MSN és egyéb szleng, a magyar helyesírás mellőzése, beleértve a mondateleji nagybetűket is!
multiméter adatai aktív 4,85 V mikor aktívnak kéne lennie akkor csak 1,85 V mérek rajta olyan mintha valamikor felszökik a fesz valamikor meg lecsökken!!
A kijelzo szegmenseihez illik betenni aramkorlatozo ellenallast. Pl 330 ohm.
OKÉ megfogadom.. de most nem az a probléma... arra jöjjél rá
Sziasztok,
a következő egyszerű kapcsolásnál szerettem volna feszültséget mérni, de a műszer nem mutatott semmit. Vajon miért? 9V-os elem+processzor hűtőventilátor (zöld, sárga, fekete kábelek) sárga pozitív, fekete negatív pólusra kötve, műszer tapintói ugyan ezeken a kábeleken, de a fogyasztó oldalon, műszer DC Volt mérés állásba. A válaszokat tisztelettel köszönöm!
De ez okozhat problemat a mukodesben, mert nincsenek meg a fesz szintek a kimeneten a terheles miatt.
De az első digitnél nincsen semmi baj meg már azelőtt is működött próbanyákon csak a 2 digitel van baj!
Polaritás érzékeny alkatrész a hűtőventi. Párat már én is elfüstöltettem, mert rosszul kötöttem be. Ha vetted, kérdezd meg a polaritását attól, akitől vetted. Illetve rá is mérhetsz.
Szia!
Döntened kell. Vagy 24V és 2,4A vagy +-24V és 1,2A.
Ja, igen. Így értem én is. Tehát sorbakötés esetén 2,4A, ha földnek veszem az összekötést akkor 1,2A. Csak azt nem tudom, megtehetem-e ezt, nem-e lesz tűzijáték.
Nem egészen értelek de újra fogalmazok. Először is a szekunder tekercseidnek hány kivezetése van? 3 vagy 4? Ha sorba kötöd (vagy már gyárilag sorba van ha 3 kivezetés van a szekunder oldalon) akkor kapsz szimmetrikus tápfeszültséget 1,2A-en. Ha párhuzamosan kötöd (4 szekunder kivezetés esetén) akkor marad a feszültség de az áramerősség kétszereződik. Ha meg 3 kivezetéses a szekunder akkor az egyenirányításnál kell ezt kijátszanod diódákkal.
Sziasztok!
Van egy TV-ből kimentett nagyfesztrafóm. Én gondoltam, ha rákötöm váltakozó áramra, akkor kiadja a nagyfeszt. De nem! Csak akkor ad feszültséget, ha megszakítom a trafó áramellátását. A kérdésem a következő: hogyan tudom elérni azt, hogy folyamatosan legyen nagyfesz? Előre is köszi: Balázs
4 kivezetés van, de nem ezekkel akarok manipulálni, ezek mennének a tápohoz az egyenirányítókhoz. A táp kivezetéseivel akarom a sorba/párhuzamos kötést, de gőzöm sincs lehet-e ilyet, nem-e lesz füstszag....és igen az előbb egy hülyeséget írtam
Gyárilag vannak ilyen funkcióval ellátott labortápok, hogy lehet kapcsolni a kimenetet soros illetve párhuzamos módba is. Nem tudom erre gondolsz-e? Amúgy ennek is van külön topikja hozzáértőkkel.
nem, annyira én nem értek hozzá...
de kösz az infót megyek is át oda
Köszönöm szépen a választ!
Sziasztok!
Vettem egy kivezérlésjelzőt,össze is raktam de csak az egyik oldala villog. Tudtok segíteni mi lehet a baja? Ja igen! A kivezérlésjelzőm nem ic-s hanem tele van ilyen diódákkal meg ellenállásokkal meg ilyen háromlábú félköralakú cuccokkal(nem tudom mi a neve). És hogyha összeérintem az ujjammal a dióda és az ellenállás végét akkor a hozzá tartozó led világít. (ha kell kapcsolási rajz később mellékelek.)Megnéztem,mindent jól raktam be és még egy infó. Teljesen véletlenül vettem észre hogyha az RCA kábelt az ujjammal zárom felvillan az az oldal amelyikét lefogom. Ilyen a rossz oldalnál nincs hanem csak ha az ellenállást és a hozzá tartozó diódát lefogom. Képet mellékelek. Ja igen! És mikor begudom 12v-ra akkor minde a 2 oldal felmegy kb a feléig utána pedig le. Előre is köszi! Galzotya
A mellékelt kapcsolásról lenne szó. A leírtak alapján nem igazán értem, hogy itt hova kellenének ellenállások.
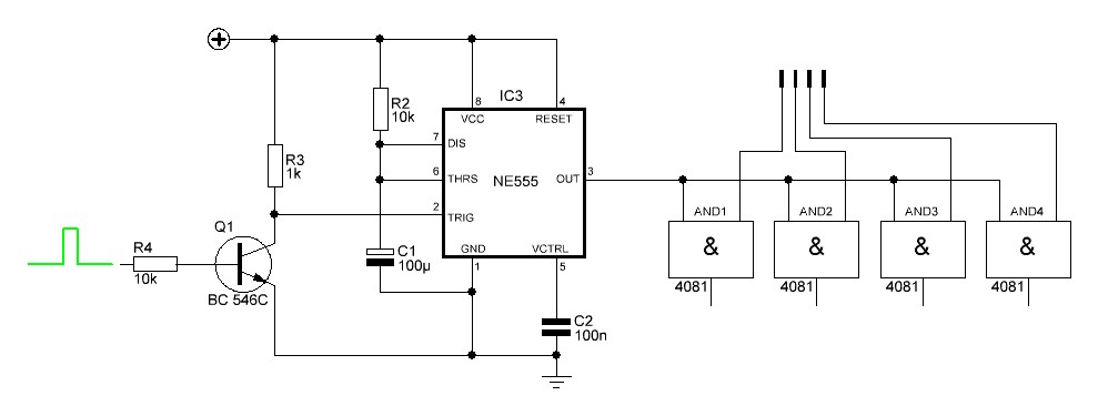
Ahogyan működnie kellene: A 555IC kap indító impulzust ekkor az összes kapu IN1 lába H szintre kerül. A 4081 egy-egy kapcsolón keresztül adnak H szintet a IN2 lábaknak. Így, ha az időzítés aktív és valamelyik gombot megnyomják akkor a megfelelő kimenet H szintre kerül. Hogyan kell ezt működőképessé tenni?
Hello!
Úgy, hogy tápfeszt kell adni a kapuknak, és minden kapcsoló bementet le kell húzni a GND-re egy-egy ellenállással..üdv! proli007
Szia!
Igen érkezett válasz meg is néztem,nem ez volt a baja, :no: ezért posztoltam ide is,hátha itt kapok megoldást. Amúgy hiába hasonlítom össze,teljesen ugyanaz,lehet hogy zárlatot kapott. Idézet: „Úgy, hogy tápfeszt kell adni a kapuknak” Ennyire azért nem vagyok kezdő Annyira viszont igen, hogy gombra tettem egy 2k2 ellenállást és most jól működik. Csak nem értem, hogy miért. :no:
Hello!
Gondoltam, csak a rajzodon nincs táp, azért vigyorogtam.. De azért nem érted, mert nem olvasol. Valaki már pontról pontra kifejtette, hogy egy logikai bemenetnek határozott szintet kell kapni, nem "lóghat a levegőben".. Ezek szerint csak én olvastam? üdv! proli007
Rossz helyen tetszik kérni. Ez nem egy áruház, hanem egy fórum.
sziasztok
Olyat szeretnék, csinálni, hogy kétütemű motorba üzemóra mérő. Maga a mérőberendezés már készen van, csak azt szeretném kérdezni, hogy lévén cross motor, feszültséget csak ugy tudok biztosítani neki, ha a gyújtókábelre tekercselek. Kérdésem: 5V stabil feszültség kell nekem, de ezt ha alapjáraton biztosítom, akkor nagyobb fordulaton akár 100V-ra is felugorhat. Egy 5,1V-os Zener diódával meg lehet oldani?
Csináld úgy hogy alapjáraton is legyen vagy 10V fesz.-ed. ezt szűrd meg, terheld be egy kicsit. (kb. 10mA-rel.) Majd egy Step-Down konverterrel készíts 5V-ot. Ezt is szűrd megfelelően és készen is vagy.
Sziasztok,
Azt szeretném meg kérdezni, hogy van-e különbség felül áteresztőknél az LC és RC szűrő körök között tehát, hogy nem tekercset használok hanem ellenállást ?
Hello!
Általában egy egyszerű RC szűrő meredeksége töréspont felett 6dB/oktáv, LC szűrőé, 12dB/oktáv. (Nyilván, mert az L is frekvencia függő tag, nem csak a C.) üdv! proli007 |
Bejelentkezés
Hirdetés |






és minden kapcsoló bementet le kell húzni a GND-re egy-egy ellenállással..

