Fórum témák
» Több friss téma |
- Ez a felület kizárólag, az elektronikában kezdők kérdéseinek van fenntartva és nem elfelejtve, hogy hobbielektronika a fórumunk!
- Ami tehát azt jelenti, hogy a nagymama bevásárlását nem itt beszéljük meg, ill. ez nem üzenőfal! - Kerülendő az olyan kérdés, amit egy másik meglévő (több mint 17000 van), témában kellene kitárgyalni! - És végül büntetés terhe mellett kerülendő az MSN és egyéb szleng, a magyar helyesírás mellőzése, beleértve a mondateleji nagybetűket is!
Agyaltam a dolgon és, amit írsz erről a kapcsolásról az világos. Amit nem értek, hogy a Béta azt szokta megadni, hogy az Ib és Ic aránya mi. Márpedig itt egy körül van (44 uA és 64 uA), pedig a tranzisztor bétája 100 fölötti. Miért nem igaz itt a megszokott képlet? A kapcsolásnak kéne másként kinéznie? Én egy szokásos közös emitteresnek látom. (De tök láma vagyok!.)
A béta az munkapont-függő! Ha te 100 k ohm-mal korlátozod a kollektor áramot, akkor nem fog több áram keletkezni, csak annyi folyhat, amit az ellenállás megenged.
Sziasztok!
Valaki tudna nekem segíteni a lenti ellenállások méreteinek kiszámításában? #1:piros piros barna szürke (elvileg 220Ohm) #2:barna fekete ezüst arany fekete SEGÍTSÉGETEKET KÖSZÖNÖM!
Szerintem ezek inkább induktivitások. Keress hozzá színkód táblát
Sziasztok.
Egyszerű de nagyszerű kérdésem lenne. Abba a problémába ütköztem, hogy egy kapcsolóüzemű tápegységet akarok építeni úgy, hogy annak a kimenetéről egy potméteren keresztül szeretnék visszacsatolni. Namármost az a problémám, hogy ugyebár a vezérlő/fet meghajtó stb az a primer körben van és a földje a nagyfesz földje is egyben. Azonban a szekunder kör földje az ugyebár nem ugyanez. Direktbe összekötni meg veszélyes. Hogyan lehet ezt megoldani, egy külön tápegység nélkül, ami a vezérlésnek adná a tápot?
Galvanikus leválasztást optocsatolóval, vagy transzformátorral szoktak megoldani.
Itt lehet erre megoldásokat találni. (Ha ilyen kérdésed van ebben a témában, akkor szerintem neked nem kellene kapcsolóüzemű tápot építened.)
Tudnál segíteni konkrét vázlattal ,vagy valami kiindulópntal, hohy hogy kezdjem tervezni?
Kezd derengeni, de még nem teljesen értem:
Azt értem, hogy a CE irányban a tranz. gyakorlatilag vezetékként viselkedik, míg BE irányba egy 0,6 V-os feszültségveszteségként (másként mondva egy 0,6/Ib méretű ellenállásként). Ebből az adódik, hogy (fixnek véve az 5 V-os tápot): URb = 4,4 V Ib = 4,4 V / Rb Ic = 5 V / Rc ebből Ie = Isum = 4,4/Rb + 5/Ic Ez így együtt persze végtelen sok Rb, Rc párosra kiadná a kívánt kb. 100 uA-t. Csak, hogy szélsőséges példákat mondjak: Rb = 82 kOhm és Rc = 100 kOhm Rb = 50 kOhm és Rc = 300 kOhm Rb = 300 kOhm és Rc = 55 kOhm Mind három ellenálláspáros ugyanazt adja, de nyilván van oka, hogy miért az egyiket kell választani. Amit még nem értek az egészben, hogy a tranzisztor karakterisztikája, bármilyen erősítési tényezője semmi szerepet nem játszik az egészben?
Elírtam, 82 kOhm a kollektor ellenállása, és a 100 kOhm a bázis. Talán ugyanez az elírás történt qvasznál?:
Idézet: „Ha te 100 k Ohm-mal korlátozod a kollektor áramot, akkor nem fog több áram keletkezni, csak annyi folyhat, amit az ellenállás megenged.”
Idézet: „Mind három ellenálláspáros ugyanazt adja, de nyilván van oka, hogy miért az egyiket kell választani.” Elnézést, hogy magamnak válaszolok, de már nem tudom szerkeszteni. Tehát a kapcsolásban a 100 kOhm más okból adott. A kérdést tehát úgy kell pontosítanom, hogy a másik két kombináció is működen? (300 és 50 ill. 50 és 300)
Bővebben: Link
Ezt kell megépítened háromszor. Annyi módosítással, hogy ebben csak egy gomb van, de mivel a 4013-nak 2db tárolója van csak 'átmásolod'. OR vagy AND kapu még lehet, hogy kelleni fog a RESET lábak kezelésére. Ha jól értem akkor te azt akarod, hogy legyen 6db kimeneted, de mindig csak 1 legyen magas szinten.?
Hát... fene sem gondolta, hogy így kell galvanikusan leválasztani.
Optocsatoló azért esett ki mert mint azt mondtam, trimmerpoti középső kivezetéséről megy a fesz egyenesen a tl494-hez. Transzformátorral meg ugye egyenáramot nem tudok letranszformálni. Az odáig okés, hogy a feteket egy kis trafóval, ellenállattal hajtom meg, de hogy lehet azt megoldani, hogy a tl494 az a power részről előbb az indulásig egy zeneres tápról kapja a tápot aztán egy segédtáp leágazással a trafóról, de mindezt úgy, hogy a földpont azonos legyen a kimeneti földponttal.
Sziasztok!
Nézegetem az elérhető led-eket. Ebben a hivatkozott adatlapban hol találom meg a led áramfelvételét? Bővebben: Link Egy átlagos adatlapon megadják táblázatban "forward current" értékeket, itt ezt hogyan kell értelmezni? köszi LZ
Igen, jól érted mindig csak 1-nek kellene aktívnak lennie.
Nézegettem a belinkelt oldalt és találtam ezt: Bővebben: Link .Most már csak az a kérdésem, hogy ha megépítem 3- szor a 3 csoportot hogy kötöm össze?
Sziasztok! Egy olyan kérdésem lenne, hogy a hangerőt szeretném tolós potméterrel állítani az erősítő utánn. Ehhez szeretnék kapcsolási rajzot szerezni. mivel nagyon kezdő vagyok ezért egyszerű kapcsolást szeretnék.
Sziasztok! Szeretnék megépíteni egy erősítőt amihez tápegységet kellene építenem, amihez 2x28Vac-os transzformátort ajánlanak. Ezzel lenne egy kis problémám pl Bővebben: Link ennél a transzformátornál mit jelent az hogy 2x24V (vagyis azt gondolom hogy 2x24voltot jelent) de akkro mi lenne az a 45VA? (a kettő együtt 45VA-t adna le? (vagyis 45 voltos váltóáramot?)
Szia!
A 45VA Voltampert jelent! Vagyis a látszólagos teljesítmény. Ez azt jelenti, hogy ekkora a maximális leadott teljesítménye. Üdv! Balázs
A Hobbielektronika portálon szigorúan tiltott mindenféle warez tevékenység (így annak kérése, támogatása is)!
Valaki tudna tanácsolni nekem egy transzformátort a www.hestore.hu -ról Bővebben: Link ehez a tápegységhez?
Nincs a HEstore kínálatában ehhez való trafó, se toroid, se EI.. Máshol kell keresned! 28V/200W
Szia!
Azt írják benne, hogy legalább 200W-os trafó kell bele, ami elég drága. Úgy látom, hogy a HESTORE-ban nem is lehet kapni ekkora trafót. Üdv! Balázs
Amikor elkezdtem írni, még te nem írtad. Nem "lestem".
Nem a szándék hanem a fontos
Sziasztok
Na ez most nagyon kezdő lesz ![]() A 27MHz-es távirányítós autók adója am vagy fm sávban működnek?
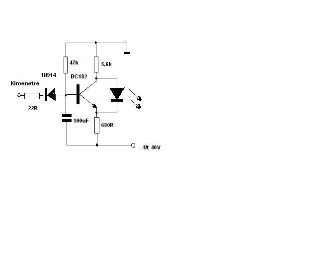
Udv midnenkinek. A mellekelt kapcsolast szeretnem elkesziteni,csak az a problemam hogy nem -40 v om van ,hanem -30 v es valaki atalakitana nekem ezt a kapcsolast ugy hogy mukodjon 30v rol is . Elore koszonom.
Egyik sem. Egyébkén nincs olyan, csak a köznyelvben, hogy AM, FM sáv, amin a középhullámú és ultrarövid hullámú műsorszórást értik, eléggé el nem ítélhető módon.
A rádió frekvenciákat különböző sávokra osztják, különböző szempontok szerint. Az AM, és FM modulációs módok, (többek között) és a (vivő) frekvenciáknak tökmindegy, hogy milyen módon modulálják.
Üdv mindenkinek!
Sokszor láttam olyat, hogy egy neon gyújtóval villogtatták a karácsonyi fényfüzéreket. Egy 24V -os fényfüzért szeretnék villogtatni vele.Lehetséges lenne valamilyen módon, hogy egy ilyen neon cső gyújtóval villogtassam a lámpákat?
Hello!
Nem tudod villogtatni vele, mert a gyújtóban többek között egy gáztöltésű cső van (Glimm lámpa), aminek gyújtófeszültsége 60..110V körül van.. üdv! proli007
Hello!
- A béta=Ic/Ib összefüggés, addig érvényes, míg növekvő bázisáram hatására, a kollektoráram képes növekedni. De ha a kollektorban egy ellenállás korlátozza az áramot, akkor az áram nem nőhet tovább az Ic=Ut/Rc értékénél. Vagy is ettől a ponttól a bázisáramot hiába próbálod tovább növelni. - A kapcsolás valóban "közös emitteres", de nem analóg módon, hanem "kapcsolóüzemben" működik. A étára vonatkozó összefüggéssel a kollektoráramhoz szükséges minimális bázisáramot lehet meghatározni. Ha a kollektorban ellenállás van, akkor mikor megindul a kollektoráram, csökken a kollektor-emitter feszültség. - Kapcsoló üzem esetén a bázisáramot a szükséges minimumnál nagyobbra, vagy sokkal nagyobbra választják. Abból a célból, hogy a kollektor-emitter feszültség a legkisebb legyen. Ha a tranzisztor már kinyitott a szükséges kollektoráram értékéig, és a bázis áram nő, a tranzisztor szaturál, vagy is telítődik. - A kapcsolás úgy van kiszámolva, hogy amikor a bázis-emittert rövidre zárják, nem folyhat be a bázisba áram. A tranzisztor mint "kapcsoló" zárva van. Így csak a bázisellenálláson folyó áram terheli a tápfeszültséget. Ha a kapcsoló nyitott, akkor a bázisellenállás által szolgáltatott áram befolyik a bázisba. A tranzisztor mint "kapcsoló" kinyit, és a kollektor ellenállás által korlátozott kollektoráram hozzáadódik a bázisáramhoz. Így lesz az eredő áram a kettő összege. - Ha felcseréled az ellenállásokat, vagy más értéket választasz, ugyan úgy fog működni, csak az áram ki-be kapcsolt értékei is mások lesznek. (Feltéve, hogy a bázisáram ismét nagyobb lesz, mint a kollektoráramhoz szükséges minimum.) üdv! proli007 |
Bejelentkezés
Hirdetés |












