Fórum témák
» Több friss téma |
- Ez a felület kizárólag, az elektronikában kezdők kérdéseinek van fenntartva és nem elfelejtve, hogy hobbielektronika a fórumunk!
- Ami tehát azt jelenti, hogy a nagymama bevásárlását nem itt beszéljük meg, ill. ez nem üzenőfal! - Kerülendő az olyan kérdés, amit egy másik meglévő (több mint 17000 van), témában kellene kitárgyalni! - És végül büntetés terhe mellett kerülendő az MSN és egyéb szleng, a magyar helyesírás mellőzése, beleértve a mondateleji nagybetűket is!
Meg lehet csinálni, de ez csak egy referencia.Ehhez képest tudod beállítani azt, hogy hol kapcsoljon le (egy másik áramkörrel)
Sziasztok!
Van egy régi HP nyomtatóból való 24 V-os motorom, amit egy kis marófejjel összeszerkesztettem. Nagyom jól működött, de tegnap óta a következő hibája van: Indítás után vagy felpörög teljes fordulatra kb. 1-2 másodpercre majd lelassul, vagy eleve csak a normál fordulatszám töredékén indul el, és erő is alig van benne. Mi lehet a baja? Esetleg a trafó romolhatott el? Mindkettőt szétszedtem, de nem látom, hogy valami kiégett volna benne. Nem sokat értek az elektromossághoz, segítsetek. Köszi, Feri.
Hello! Valószínűleg elolvastad 1N4007 az a dióda.. üdv!
Szerintem behalt az a táp, gondolom, hogy valami kapcsolóüzemű lehet, a motort egyszerű kefés-állandómágnesűnek vélem. Ezek a tápok nemigen szeretik az induktív terhelést, min. a kimenetén jó lett volna egy záróirányba bekötött dióda.
Van egy 30V-os tápon, azzal használhatom ezt a motort, vagy le fogja égetni? Vagy megjavítható az eredeti?
"min. a kimenetén jó lett volna egy záróirányba bekötött dióda." Milyen ez a dióda? Mik a paraméterei? Köszi.
Szerintem ez kefés motor. Kefével, vagy kommutátorral, vagy forgórész tekercseléssel lehet a baj.
Hogy tudom megállapítani, hogy egy táp kapcsolóüzemű e?
A motort szétszedve nem láttam koszolódást, kopást, a kefén-kommutátoron, a tekercset is épnek találtam.
Megdobod vele a kutyát, a kert végében. Ha eltudod dobni addig, akkor nem kapcsolóüzemű.
Ha az a 30V-os táp terhelve is 30V(reméljük, az nem kapcs. üzemű), akkor sok, annyiból pl. egy stabilizátorral lehet 24V-ot varázsolni (megfelelő áramterhelésre), a motorra forraszz egy pl.4007 diódát-záróirányban-ez az indításkor keletkező fesz.csúcsokat "levágja", így védi a tápot. A régi táppal nem érdemes kisérletezni-kivéve a macska, vagy kutyadobálást.
A hozzászólás módosítva: Jún 10, 2013
Te jóember! Nem baj, hogy minden kérdésedet a kezdő topikban teszed fel? Ez nem azt jelenti hogy amiben kezdő vagy azt mind itt teszed fel..
A hozzászólás módosítva: Jún 10, 2013
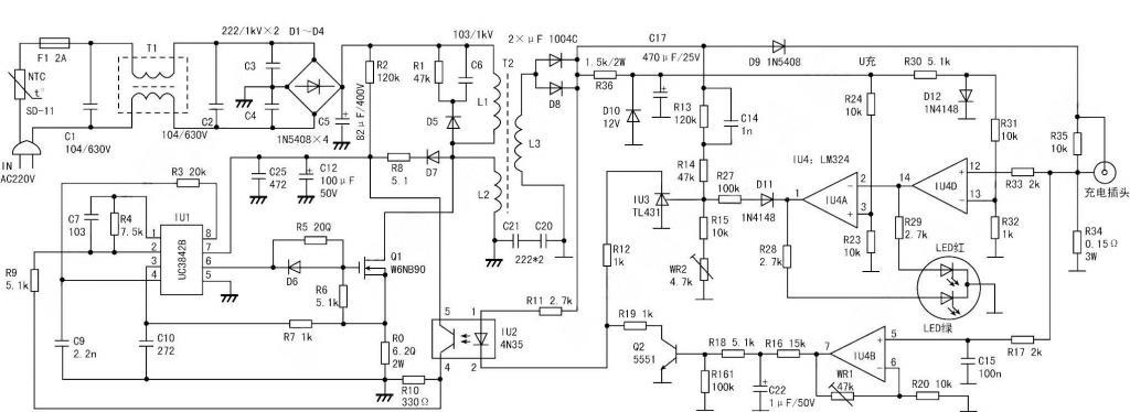
Sziasztok! Nállam egy akkutöltőben az NTC melegszik úgy rendesen,0.4 A folyik rajta.Egy másik hasonló töltőben is 0.4 A megy át az NTC-n amely ugyanúgy van elhelyezve az áramkörben mint az előző,és az nem meleg.Mi lehet ennek az oka? Itt egy kép is ami nem teljesen az ő kapcsolási rajza,de nagyjából a primér oldal ugyanaz.
Szia!
Biztosan nagyobb az ellenállása (más típus) és azért melegedik jobban.
Köszi.De annyira melegszik,hogy le is kapcsol.
Szia proli007!
Igen ugy megy ahogy írod. Viszont sehogy se akar menni leddel. Csak zizeg a relé. Mit tudok tenni ezzel a kapcsolással hogy müködjön leddel. Vagy tudsz egy egyszerü ledes index kapcsolást esetleg? Amugy egy kocsiba kellene. Elöre is köszi
Mi kapcsol le, a töltő? Azt kötve hiszem, hogy az NTC melegétől kapcsolna le.
Igen.Kb 5-10 mp múlva átvált zöldre a töltö,az NTC pedig majdnem süt.
Lehet kapnii olyan potmetert ami az ellenallas rs tranzisztorfarmokhoz hasonlóan sok potmetert egyvalamilyen tokozasbane
Hello! Pont azért van benne a huzalellenállás, hogy azon figyelje az izzó áramát. Ha elegendő nagyságú, akkor van visszacsatolás, és megy az ütemadó. Elég valószínű, hogy a Led-ek nem fogyasztanak annyit, hogy ez megvalósuljon. Viszont nem biztos, hogy a Led kiégésének figyelése követelmény lenne.
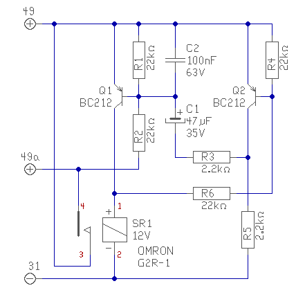
Azok az elektronikus kapcsolások, amik az irányjelzővel sorba vannak, (mint az eredeti gépkocsi megoldás esetén) mind az izzón keresztül kapják a tápot, amikor az izzó sötét. Led-eknél ez nem biztos, hogy gól. Mert ha a Led-ek nyitófeszültsége közel van a tápfeszültséghez, akkor az áramkörre már kevés feszültség jut. Bár az áramkörnek nem, de a kapcsoló Fet-nek, viszont kell a Gate feszültség. Rajzoltam már itt a fórumon index kapcsolást, de ott egészen mások voltak az igények. Nem kormánykapcsolóval működnek, hanem nyomógombbal. Szerintem, ha átalakítod a kapcsolást úgy ahogy rajzoltam mennie kellene. Ez követelné a legkevesebb véráldozatot. Mivel azt mondtad nem működik, én összedugtam egy próbapanelen, és minden további nélkül működött, még három zöld Led és 20mA áramesetén is. Viszont a relé, amit használtam egy OMRON G2R-2 volt. Sőt, még "egységesítettem is az alkatrészeket" a következő módon. Felteszem, hátha segít. üdv!
Köszönöm a segítséget, holnap mindenféle képen kifogom próbálni.
Persze. Megméred a feszültségét mondjuk üresjáratban, meg 100mA terhelés mellett. A különbség a belső ellenállásán eső feszültségek különbsége lesz, ebből vissza lehet számolni az ellenállást (R = U/I).
Nagyon jó kérdésem van. Hogy lehet felismerni ránézésre egy logaritmikus potenciométert? Vagy ez is olyan, hogy leolvasom a típusát és rákeresek neten?
Hello! Kb. sehogy, ha nincs ráírva hogy "B". (maximum ha szétszeded, jó esetben látszik a csúszkán) De mérve egyszerű. Kb. középre állítod, és megméred a két fél ellenállását. Ha szimmetrikus, akkor "A". üdv!
Sziasztok! Olyan kérésem/kérdésem lenne, hogy kivitelezhető e az ötlet. Lehet hülyeséget kérdezek megéppítettném egy ismerőssel, de baromságot nemakarok neki mondani. Egy olyan telekre akarnám úgy megoldani a világítást, ahol nincs áram éppen annyi fény kell, hogy a vonalas telefon bejövő feszére kötnék ledszalagot. Nem kapcsolást kérek csak az a kérdésem, hogy létezik e valami amivel a bejövő feszről 12v-ot csinál. Üdv.
Nem a 12 V -al van a baj, hanem, hogy max 2 mA -rel terhelheted, mert különben a vonalad foglaltat fog jelezni. Viszont tölthetsz vele egy azaz egy db ceruza akkut, amiről talán 1 db LED világítani is fog valamennyire.
Sziasztok! Mennyinek kell lenni egy egészséges akksi belső ellenállásának? 9.6, 12, és 18 Voltos szerszámgép akksikról van szó.
Nem értem egyértelműen mire is gondolsz, de például vannak olyan trimmer potik amiket egy közös forgató tengelyre fel lehet fűzni. Annyit amennyit te akarsz. Akár rendes forgató potinak is használhatod csak gombot kell biggyeszteni a tengely végére. Azt, hogy ezek mennyire bírják az állandó használatot, és hogy milyen az együttfutásuk azt nem tudom.
Sziasztok! Adott 50 db. LED gyertya. A belseje ilyen: LINK
Valahogy távirányítóval egy olyan funkciót szeretnék elérni, hogy ha megnyomok egy gombot, bekapcsoljon az összes LED gyertya. Ha megnyomom a távirányítón a kikapcsoló gombot, akkor kikapcsoljon az összes. Na, most ezt csak valamilyen kábelezéssel lehet megoldani, vagy elég ha valamilyen vevőt építek mindegyik LED gyertyás áramkörbe, és a távirányítóval egyszerre tudom majd kezelni mindet? Lehet, hogy nagy marhaság amit kérdezek, de a célom, hogy legalább 50 db. ilyen gyertyát egyszerre tudjak kezelni. Pl. mint itt is van: LINK Van erre valamilyen megoldás? Előre is köszönöm a segítséget! Üdv.! |
Bejelentkezés
Hirdetés |






Mit tudok tenni ezzel a kapcsolással hogy müködjön leddel. Vagy tudsz egy egyszerü ledes index kapcsolást esetleg? Amugy egy kocsiba kellene. Elöre is köszi 





