Fórum témák
» Több friss téma |
- Ez a felület kizárólag, az elektronikában kezdők kérdéseinek van fenntartva és nem elfelejtve, hogy hobbielektronika a fórumunk!
- Ami tehát azt jelenti, hogy a nagymama bevásárlását nem itt beszéljük meg, ill. ez nem üzenőfal! - Kerülendő az olyan kérdés, amit egy másik meglévő (több mint 17000 van), témában kellene kitárgyalni! - És végül büntetés terhe mellett kerülendő az MSN és egyéb szleng, a magyar helyesírás mellőzése, beleértve a mondateleji nagybetűket is!
Szia!
Rajzzal tudunk szolgálni: Kattints itt a "processing (please wait) helyén megjelenő "Get Manual"-ra." A hozzászólás módosítva: Júl 9, 2013
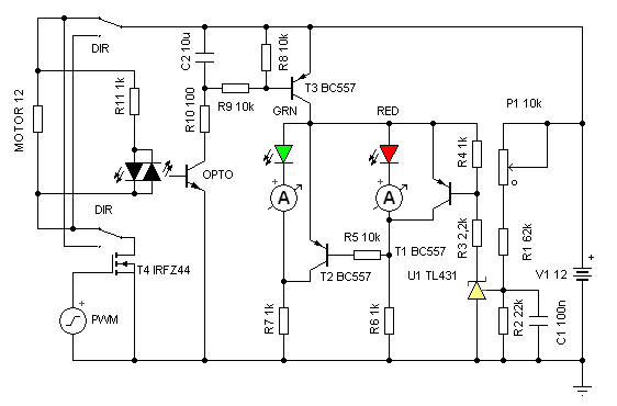
Hello! Lerajzoltam. Ha az opto 1kohm-ja kevés lenne, használhatsz 470ohm-ot. De optonak az LVT814-et ajánlanám, mert akkor nem gond a polaritás váltás. De akármelyik opto jó lehet bele, ha a diódája előtt egy Greatz egyenirányítót használsz. (Véletlenül a másik rajzot alakítottam át, de gondolom ez nem jelent gondot..) üdv!
Oké köszönöm! Hálám üldözni fog, csak utol ne érjen.
Udv!
Adott egy potmeter, amit nem tudok biztosra, hogy linearis vagy logaritmikus. Multimeteres meressel valahogy le lehet merni ezt?
Szia
Igen.Megméred a pontos ellenállását, majd középállásba tekered, és ha ott a teljes érték felét méred, akkor lineáris.
Hello! Ha nincs aksi, akkor a védelmi elektronika nem kaphat feszültséget, a PUT áramkör nem járhat. Feltéve, ha az "automatika" kapcsoló a "Be" állásban van. Az nem lehet gond, ha a tirisztor érzékenyebb.
Viszont a VD3-nál az 1,3W-os zéner nem jó választás. Annak könyökfeszültsége csak jelentős áramnál igaz. Oda egy 500mW-os a megfelelő választás.. üdv!
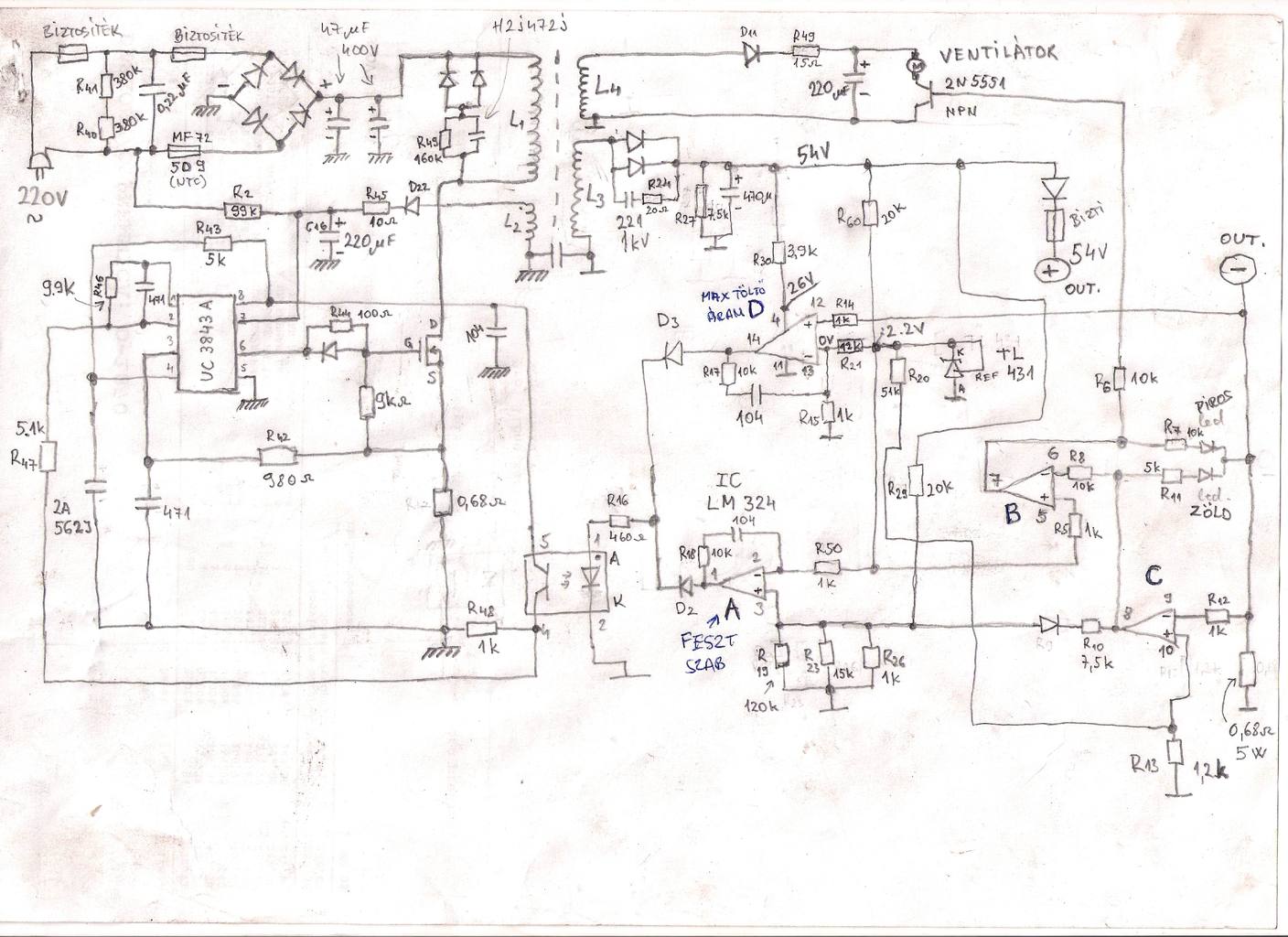
Sziasztok! Proli007 Te írtad,hogy valami nem fer azon az általam készített rajzon. Átellenőriztem,és igazad volt.Most már biztosan így néz ki.Még mindig nem találtam meg,hogy miért nincs töltőáram.Akksi nélkül 54 Volt a szekunderen,ha ráteszem az akksikat,lecsökken 50 Voltra(4 drb akksi feszültségére),de nem indul tölteni,csak a zöld led világít.Akksik jók.Lemértem multiméterrel az LM324-en a feszültségeket.Műszer fekete zsinór-szekunder földre tettem,a pirosat pedig a lábakra.Eredmények:1-es lábon=0 Volt.2=+2.42 Volt,3=+2.26 Volt,4=+25.4 Volt(táp),5=+2.2 Volt,6=+24 Volt,7=0 Volt,8=+25 Volt,9=0 Volt,10=0 Volt,11=-táp,12=0 Volt,13=0 Volt,14=0 Volt.A TL431-es REFERENCIA és KATÓD lábon 2.1 Vopltot mértem. Szerintetek mi lehet a gond?(ezeket akksi nélkül mértem) Akksival kellene?
Ez a kijavított jó rajz.
Üdv.
Köszönöm a segítséget. Kipróbálom 0,5W-os zénerrel.
Sziasztok!
Nekem van egy 99-es Suzuki Katana robogóm és nincsen visszatöltésem hogy lehetne megnézni kimérni mivel lehet a gond vagy mit érdemes először kicserélni rajta ??
Szia proli007!
Megépitettem a kapcsolást. Bár még csak probapanelon. Tökéletesen müködik. Olyan kérdésem lenne, hogy mivel már az opto átvette a polaritás váltásal járo dolgot. Elhagyhato e pár alaktrész? pl.: C2, R8 Elöre is köszi
Hello! Nem! Attól, hogy az optónak hol az egyik fele működik hol a másik (iránytól függően), még PWM modulációt kap a motor. A kondi meg ezt szűri. Különben megint fényerő változás lesz a fordulattól függően. Az R8 meg lezárja a tranyót. Különben az opto szivárgási áramát felerősítve esetleg nem kapcsol ki. stb. Az ember nem azért tesz alkatrészeket valamibe, mert nincs hol tárolnia..
De ha most már végre valami működik, el kezded "irtani" az alkatrészeket? Mi értelme van annak? 10..20Ft? üdv!
Oké köszönöm a válaszodat. Nem a pénz miatt kérdeztem hanem a hely miatt.
Mert az nagyon kicsi, de majd belesajtolom.
Sziasztok! Azt szeretnem kerdezni valaki ismeri az lm110-et? Crossover rajzban talaltam, pontositok highpass resznel. Szeretnek helyette mas op-ampot hasznalni ne vagy tl-ek kozul. Mert az adatlapon ennek az icnek [lm110] voltage followert ir. Gondoltam biztos ami biztos inkabb rakerdezek.
Szia!
Ki tudod váltani ezt a feszültségkövetőt, ha a műveleti erősítődet így kötöd.
Koszonom szepen.Majd nyakos temaban majd mellekelem, most tervezek es meglatom mi lesz. Meg egyszer koszonom.
A hozzászólás módosítva: Júl 10, 2013
Sziasztok!! 555-el szeretném a lézerem vezérelni, (szupepe féle áramgenerátorral)
hogyan lehet 5-10-%-os kitöltési tényezővel villogtatni?
Hello! De lehet. Egy OPA invertáló bemenetét, a kimenetére kötöd. Aztán már csak a tápfesz, hely és a minőség lehet kritérium. üdv!
Hello! "555.. szupepe féle áramgenerátorral" Lehet hogy Te tudod mire gondolsz, de szerinted mi is? üdv!
Igazad van!
ez az a kapcsolás Erről lenne szó. Itt a mod in-re kell a jelet kapcsolni. 555-el alacsony kitöltési tényezőjű jelet szeretnék kapcsolni.
Szia!
Ahogy nézem nem túl érzékeny az ultraibolya tartományban.
Szerintem a dvd-bol lezerdioda topikba ted fel ezt a kerdesed de inkabb olvasd el mert ott van a magyarazat is, itt inkabb ilyen zoldfuluek mint en kerdeznek nagy suletlensegeket
)
Udv! Szerinted ennek a rajznak amit mellekeltem utanna kell szintemelo? Ha igen milyen? Esetleg mellekelned is.
Hello! Nem csak kitöltés van, hanem frekvencia is. Ha 5% a kitöltés, az hússzor gyorsabb működést igényel, mint az alapfrekvencia. Egy analóg szabályzó (itt áramgenerátor) nem a sebességéről híres. A két követelmény kicsit ellent mond egymásnak. Szabályozzuk az áramot, de közben gyorsan kapcsolgassuk. De valamennyire megoldható a dolog. (Egy egyszerű tranyós generátornál, nem lennének túl nagy problémák.)
Alapvetően a diódával is megoldható a lekapcsolás. De amikor a szabályzó a tiltás után visszakapja a visszacsatolt jelet, kicsi lengés van az áramban. Ezért tettem bele a felső P-Fet-et. Az tulajdonképpen kapcsolja a Laser áramát, a dióda meg tiltja ez idő alatt a szabályozást. Így a szimulátor szerint viszonylag jól működik. (Amúgy hagy hatod az eredeti kapcsolásodat is. Az OPA feletti 5V-os táp csak azért szükséges, mert a TINA-ban nincs LR Fet ami 5V-ra működne. Pontosabban az IC kimentéről, maximum 3,6V érkezik, a 3,9ohm-on meg 400mA esetén 1,56V esik, így a GS feszültségnek már csak kb. 2V marad. Vagy is az LR is csisszesen jár. Betettem a Led-et is a potira, ami korlátozza a poti feszültségét. P-Fet-nek valami olyan kell, ami tud kapcsolni 5V feszültséggel. A freki jelenleg 400Hz körül van. De gondolom a lényeget ki tudod hámozni.) üdv!
Hiszed vagy sem, az egészet elolvastam.
Meg én vagyok ott az utolsó kommentelő.. 3x is.De érdekelne, mert a villogtatással + eltérítéssel jó kis effektet lehetne. Csak az 50%-os kitöltés még 1 khz-en se látányos.:/
Köszönöm szépen, de ezt valami nagyon egyszerű bevatkozással 555-el nem lehet megoldani? Láttam valahol, hogy 2 diódával lehetett csökkenteni a kitöltést, nekem az bőven elég lenne. Ez nekem bonyolult!
De köszönöm fáradozásod!
Nem tudom miről beszélsz? Az 555 itt astabil kapcsolásban működik, ami eleve alkalmas kis kitöltésű jel előállítására. (Csak nem H hanem L szintű.) Az OPA rész a meglévő (vagy tervezett) kapcsolásod, kissé egyszerűsítve. Írtam hogy eredményt lehet elérni, ha az 555 kimenetét egy diódával a szabályzó IC invertáló bemenetére kötöd.
Most vagy én nem tudom mit akarsz, vagy Te. Vagy nem olvastad el, amit írtam..
Mit jelent az a K faktor? Kapcsolóüzemű IC-nél van egy adattáblánál. Nem tudom semmivel se összefüggésbe hozni látok rajta 4 görbét. Valamit mágnesező és rezonancia induktivitásról beszél.
Úgy értem, hogy semmi más alkatrész, csak az 555-s ic! Mert elfogyott a nyákom, és nem is akarom túlbonylítani a kapcsolást! Láttam valahol olyat, ahol azthiszem a 555-s 7-es és 6-os lába közé diódát raktak, és így lesett a kitöltési tényező 10-20%-ra! Nekem annyi bőven elég, semmi ilyen komolyabb szabályzóra nincs szükségem, azért mondtam, hogy olyat szeretnék, amit most 1 db 555-el, és 1-2 alkatrésszel meg lehet csinálni. Csak nem találom az a rajzot!
|
Bejelentkezés
Hirdetés |






Mert az nagyon kicsi, de majd belesajtolom. 






