Fórum témák
» Több friss téma |
- Ez a felület kizárólag, az elektronikában kezdők kérdéseinek van fenntartva és nem elfelejtve, hogy hobbielektronika a fórumunk!
- Ami tehát azt jelenti, hogy a nagymama bevásárlását nem itt beszéljük meg, ill. ez nem üzenőfal! - Kerülendő az olyan kérdés, amit egy másik meglévő (több mint 17000 van), témában kellene kitárgyalni! - És végül büntetés terhe mellett kerülendő az MSN és egyéb szleng, a magyar helyesírás mellőzése, beleértve a mondateleji nagybetűket is!
Köszi!
Üdv!
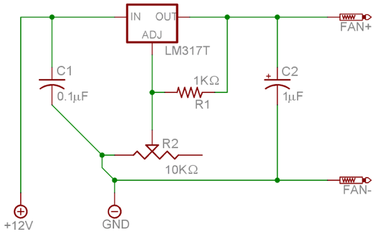
Egy előbbi hozzászólásomban gondom volt a venti visszajelzővel ezt ti elmagyaráztátok! Ezúton is köszönet! Ma befejeztem a sebességszabályzó viszont most azzal van gond. Amikor teljesen feltekerem a potméter elvileg 12 volt nak kéne lennie viszont csak 1,15 amikor teljesen letekerem akkor 0,14 ami szerintem jó. Mi lehet a gond? Amikor elkészült nem méregettem ba az alkatrészeket hogy annyi-e az értékük mint aminek kell viszont szerintem azzal nem lesz gond. Nem tudom hogy rövidzárlat lehet vagy esetleg a tervezés rossz bár ezt kétlem mivel nem egy bonyolult kapcsolás. U.I.: Azért használtam dupla potmétert mivel csak abban volt itthon 10k-s A hozzászólás módosítva: Aug 31, 2015
Az LM317-nek nem így van a lábkiosztása és az 1k-s ellenállás is sok egy kicsit.
A hozzászólás módosítva: Aug 31, 2015
Cseréld ki az LM317-et egy 7805-re és a potmétert csökkentsd le 1k-ra. Az R1 maradhat 1k. Ezzel szépen tudod majd szabályozni a venti sebességét.
Rendben köszi, beszerzem az alkatrészeket és kipróbálom!
Nézd meg először a 317 bekötését. Így lesz helyes.
Néztem az adatlapját, csak nekem kínaiul van.
A hozzászólás módosítva: Szept 1, 2015
Sziasztok, az lenne a kérdésem, közös anódú RGB LED-eket rá lehet-e kötni valahogy egy mikrokontrollerre? (Nekem különféle Arduino-im vannak.)
(Közös katódú esetben egyértelmű lenne a dolog, ott a közös katód menne a GND-re.) Köszi!
A közös anódúnál meg a közös anód megy a + tápra és a katódok a mikrokontroller kimeneteire, természetesen soros ellenállásokon kersztül. Ebben az esetben akkor világít a LED, ha a kimenet alacsony szinten van. Ha így nem jó a polaritás miatt (értsd: alacsony szintnél világít), akkor be kell tenni három tranzisztort vagy manapság inkább három FET-et.
A hozzászólás módosítva: Szept 1, 2015
Köszi!
Az Adj lábat látom, de melyik az in és out?
Hello!
Szeretnék venni egy képen látható hőmérőt! Csak nagyon halványnak tűnik a nagyobb kijelző! Meglehetne valahogy világítani LED-el hátúrról? Vagy mivel? Rosz a kép ezért iinkább linkelem! Üdv! A hozzászólás módosítva: Szept 1, 2015
Szia!
Rá van írva az is a képre! A Vout a középső, a Vin a jobb oldali. Üdv.: Feri
De hülye vagyok!
Köszi!
Megvilágítani nem lehet, de ilyen kijelzőknél, ha a telepek nincsenek kimerülve nem szokott gond lenni a láthatósággal. Viszont elég érzékeny, hogy milyen szögből nézed, lehet ez zavart meg.
Akkor szerinted szépen fog látszódni?
És a kép szerint se lehet?
Sziasztok! Szép délutánt Mindenkinek!
Egy olyan kérdésem lenne, hogy UTP vezetékkel mennyi métert vihetek el akár videó kamera részére, akár adatátvitelre? Köszönöm szépen , a hasznos infókat.
Helló! Cat5e kábelen rendes adatátvitelre kb 100m a határ, videóhoz (gondolom, balunnal) 2-300m.
Ezeknek a kijelzőknek saját fényük nincs, ezért, hogy éjszaka is látni lehessen tesznek rájuk világítást, de az csak a sötétben segít, további megvilágítástól nem lesz élesebb a kép, ha megnézed a szélén, ahol erősebb a világítás, kevésbé látható, mint középen.
Köszönöm szépen!
A Balunnalt nem ismerem és nem is értem. A hozzászólás módosítva: Szept 1, 2015
A az analóg videójelet szokás ilyennel vinni utp-n. Bővebben: Link
Sziasztok!
Az lenne a kérdésem hogy ha 3 db 600mAh -s akksit párhuzamosan kötök, az ugye 1800mAh. De ha ezek után az egésszel sorosan kötök még pár ugyan ilyen akksit, akkor végül az egésznek mennyi lesz a kapacitása? 600 vagy 1800mAh? A végső célom természetesen az hogy a kapacitás is több legyen de a feszt is növelném a soros kapcsolással. (Vagy ez csak úgy lenne jó hogy hármasával párhuzamba és azokat sorosan..?) Köszi a választ!
Hello! Csak a párhuzamos kapcsolással lesz a kapacitás több. Sorosnál csak a feszültség..
A hozzászólás módosítva: Szept 2, 2015
Igen igen. Amit viszont nem tudok hogy ha vegyesen kapcsolom őket akkor az egész pakknak a sorosan kapcsolt akksik határozzák meg a kapacitását, vagy az a 3 db párhuzamosan kapcsolt?
Úgy is kérdezhetném, hogy ha két ugyan olyan ám de különböző kapacitású akksit sorosan kötök, akkor a kettőnek együtt mennyi lesz a kapacitása? Pl egy 500 és egy 1000mAh-nak? Melyik határozza meg?
Nem tudom módosítani az előző hsz.-t
Mindig a kisebbik. A példádban 10 órán keresztül folyhat 50 mA áram. Ezzel a kisebbik akku "kifogy". Ha tovább próbálnál áramot venni ki a kapcsolásból, a nagyobb kapacitásúból folyó áram átpolarizálná a lemerült akkut (fordított polaritással kezdené tölteni), amitől a kisebb tönkremenne (mellesleg ekkor hirtelen kb. felére esne az akkupakk feszültsége).
Ugyanez a jelenség történik akkor is, ha a több cellás akkumulátor hosszú használata során nem egyformán használódnak el a cellák. A leggyengébb átpolarizálódik kisüléskor, zárlatos lesz, amitől pl. az automata töltőáramkör az összes többit is túltölti mondjuk egy szünetmentesben. Az egész akku úgy összeolvad, hogy csak na, aztán lehet bányászni a lemezek közé begyógyult akkut... A hozzászólás módosítva: Szept 2, 2015
Ha jót akarunk, akkor ilyet nem készítünk. Mert először az akkuk fognak szívni, többit meg tudod.
Sorosítani, csak válogatottan egyforma akkukat szabad használni.
Párhuzamos kötésnél nincs nagy probléma, soros kötésnél viszont garantált a galiba, a részleteket kendre256 leírta.
Sziasztok! Van egy AOC LM520A hangszórós monitorom. Kihekkeltem belőle az "erősítős" hangszórót. Azt hittem, csak kap egy pozitívat, és egy negatívat a monitor főpaneljáról, mert amúgy minden egy helyen van a hangszóró körül, bemenet, hangerőszabályzó, fülhallgató kimenet. De nem így van, mert a főpanelról egy öteres kábelkorbács megy az erősítőhöz. Tudnátok segíteni, hogy mi az az öt vezeték ami rámegy a főpanelról az erősítőhöz?
|
Bejelentkezés
Hirdetés |












Köszi! 





