Fórum témák
» Több friss téma |
- Ez a felület kizárólag, az elektronikában kezdők kérdéseinek van fenntartva és nem elfelejtve, hogy hobbielektronika a fórumunk!
- Ami tehát azt jelenti, hogy a nagymama bevásárlását nem itt beszéljük meg, ill. ez nem üzenőfal! - Kerülendő az olyan kérdés, amit egy másik meglévő (több mint 17000 van), témában kellene kitárgyalni! - És végül büntetés terhe mellett kerülendő az MSN és egyéb szleng, a magyar helyesírás mellőzése, beleértve a mondateleji nagybetűket is!
Megépítettem a glimm lámpás kondi vizsgálót. Már csak a működésére kellene emlékezni. Ha jó a kondi akkor a fény kialszik? Trafó-graetz-kondi-500k-glimm-vizsgálandó kondi. Üresen a glimm halványan világít.
A hozzászólás módosítva: Szept 10, 2020
Most még légszerelt.
Gondolom ez az:
Kondi vizsgáló Kizárólag a kezdő gondolatolvasók kedvéért. A nagyfeszültséggel óvatosan, nehogy a saját kapacitásod is megmérd
Sziasztok
![]() rendeltem pár darab ilyen ledet:Bővebben: Link a kocsi műszerfalához és 14.27 voltnál mérek 36mA hát én ezt sokallom szerintetek? Tápról villagítatom hogy meddig bírja .
Értem.
Átnéztem őket egyesével, de úgy látom, mindenhol jó. Legalábbis én nem találtam hibát.
Én nem nézegetném hanem fognám a pákát meg egy darabka ónt és szépen átforrasztgatnám. A hideg kötés nem mindig vehető észre.
Nincs a műszerfal környékén valami poti, amivel lejjebb tudod venni a fényerőt?
Az. Nem egy alkatrész bukott ki a vizsgán. A rádiós kondik között egy jót se találtam. Folyamatosan világított.
Ha a tápos próba közben nem melegszik a led, akkor semmi gond. Nekem is vannak olyan 5 mm-es ledejeim, ami elvileg 30mA-es, de csak 50 mA-nél kezd érezhetően melegedni. Nem is ment tönkre még egy sem.
A hozzászólás módosítva: Szept 11, 2020
Nem melegszik este 6 kor feltettem tápra és reggel re semmi.
Nagyon köszönöm mindenkinek a segítséget!
Bár az új kondi hosszabb, mint a fűnyíró régi kondija, némi hajtogatás után befért! A gép szépen indul. Még egy penge élezést fogok foganatosítani és kész!Mégegyszer nagyon köszi mindenkinek! A hozzászólás módosítva: Szept 12, 2020
Moderátor által szerkesztve
Szia, 5V-5V-os DC/DC konvertert rendeltem, mert fele annyiba kerül, mint a 12V-5V-os. Ezt meg berakom a feszstab és az mp3 lejátszó közé. Lehet, hogy feleslegesen sok alkatrész, de fizikai helyben talán elférek még és lényegesen olcsóbb.
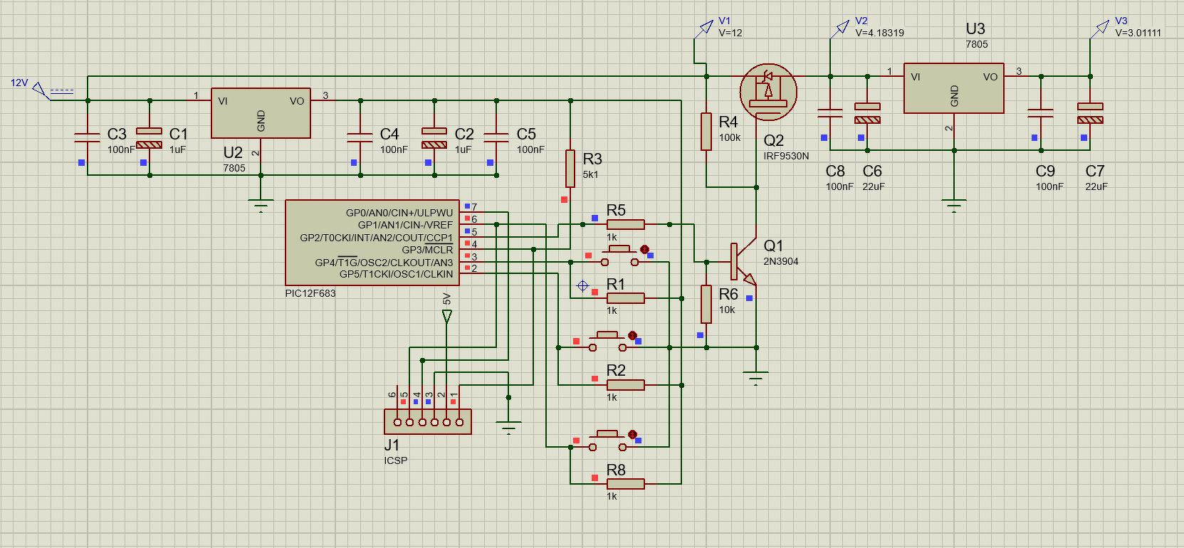
Viszont most azért írok, mert egy plusz kérdésem merült fel a Proteus-ban való tesztelés közben. Csatoltam kettő képet. Az egyiken a PFET kapcsolt a másikon nem kapcsolt állapotban van. Azt nem értem, hogy a Proteus teszt alapján nem kapcsolt állapotban is miért jut át V2 mérési pontba 4V, így V3 mérési pontba 3V. Ez okoz problémát, vagy a program fals hibája? Illetve a rajzon annyit módosítottam, hogy R5 ellenállást lecsökkentettem 4,7k-ról 1k-ra, mert a proteus teszt alapján nem kapcsolt a tranzisztor. Ez okothat élesben problémát? Vagy máshol kellene módosítanom?
A kondik és a terheletlen kimenet megviccelhet a szimulátorban, tegyél a kimenetre egy ellenállást a kb. várható terhelésnek megfelelően. Szerintem egyébként jó az a rész.
Ami a Q1 bemenetét illeti én R6-ot elhagynám és R5 helyett mondjuk 10k tennék. A Q1 bázisáramra kapcsol, itt nem kell elé feszültségosztó.
Ha nem teszel BE ellenállást, akkor a proci alacsonyszintű kimeneti maradék feszültsége megtréfálhat.
Jobb a békesség.
Házilag tekertem egy trafót még pár hónapja. Közvetlen a táp résznél 297V-ot mértem.
Igen, erre figyelni kell, ha terhelve van alacsony állapotban a kimenet. Adatlap szerint 0,6V max. lesz a kimenet 8,5mA-es terhelésnél ami kb. 70 Ohm Rdson-nak felel meg a kimenet alsó oldali FET-jén. De itt nincs beterhelve a kimenet alacsony állapotban.
Sziasztok!
Sok helyen túrtam a kész átalakító áramkörök között, de nem leltem megoldást. Egy lineáris (lassú szabályozó) 0-5V analóg feszültég, exponenciálisan változó legyen. Pontosabban: egy lineáris HAll szenzor kimenetét szeretném exponenciálira módosítani. Exponenciális Hall szenzort nem lelek sehol sem (nyilván ez lenne a legegyszerűbb). Köszönöm a tippeket.
Azt azért tudnod kell, hogy egy elektrolit kondit csak váltakozó feszültséggel vizsgálni, mérni nem lehet.
A kondenzátor felépítéséből következik az, hogy rendesen működni tudjon, az elektrolitot (ami a kondenzátor egyik pólusa), elő kell feszíteni egyenfeszültséggel, mert ekkor válik vezetővé. A kondenzátor dielektrikuma az alumínium oxid, és azért van szükség folyékony elektródára, hogy az az alumínium oxid pórusaiba is be tudjon hatolni, így biztosítva a nagy kapacitáshoz szükséges nagy felületet.
Műveleti erősítőből 1 dióda vagy tranzisztor segítségével lehet exponenciális és logaritmikus erősítőt készíteni:
Bővebben: Link
Sziasztok
Van egy DC40V amire egy LM2596 -os dcdc modul van téve ami stab 28V-ot ad (erre lenne beállítva) Ha rákötöm az áramot, akkor kb 10 másodperc múlva a kimenetet letiltja. Valószínűleg magas neki a 40V, a panel weboldalán max 35V-ig ír, de viszont az LM2596 hivatalos adatlapján max 45V-ot ír. Akkor most mi az igazság? Ha ezzel mégse lehet összehozni, van valakinek ötlete, hogy tudnék 40V-ból 28-at csinálni? (2db 12V akkut kell tölteni) Üdv
Gyártáskor is egyszerűen elegedhetetlen, üzem közben meg hosszú élet titka. Némi könnyen emészthető olvasmány
Kérdés, hogy ez a kinai verzió mit bír. Használj LM2596HV-t, az 40 helyett 50V-ig fogadja a bemeneten a feszültséget.
Ha a flex nem kapcsolható be, mert a műanyag hosszabbító csak kikapcsolni tudja, azzal mit lehet csinálni?
Hát van az oldalán egy műanyag toló kapcsoló, ami úgy kapcsol, hogy az igazi kapcsoló a hátulján van a kábelnél, és ilyen U-alakú vég rámegy a tolókapcsolóra. És kikapcsoláskor tolja, az még megy, de a bekapcsolásnál húzná, de leugrik róla. meg kicsit ferdén is van alapból.
Okos kapcsoló, ha áramszünet volt, akkor is áll a készülék hiába van bekapcsolva. Ezeket nem lehet a hosszabbító kapcsolójával ki be kapcsolgatni.
|
Bejelentkezés
Hirdetés |













