Fórum témák
» Több friss téma |
- Ez a felület kizárólag, az elektronikában kezdők kérdéseinek van fenntartva és nem elfelejtve, hogy hobbielektronika a fórumunk!
- Ami tehát azt jelenti, hogy a nagymama bevásárlását nem itt beszéljük meg, ill. ez nem üzenőfal! - Kerülendő az olyan kérdés, amit egy másik meglévő (több mint 17000 van), témában kellene kitárgyalni! - És végül büntetés terhe mellett kerülendő az MSN és egyéb szleng, a magyar helyesírás mellőzése, beleértve a mondateleji nagybetűket is!
Sziasztok!
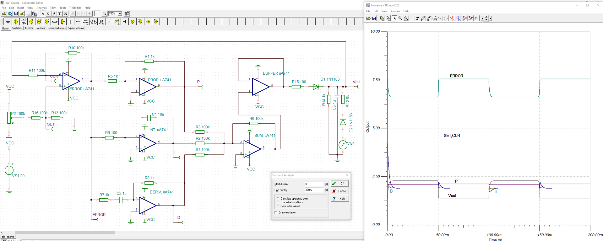
Egy PID szabályozót szeretnék megvalósítani műveleti erősítőkből TINA ti-ben, mely egy RC kört töltöget. A zavaró hatás egy 14V-os 10Hz-s négyszögjel, mely egy ellenálláson keresztül néha rátölt a kondira. 0 gyakorlatom van analóg elektronikában, de nem tudok napirendre térni a tranziens szimuláció állandó, pozitív hibajelével, valamint a rendszert túl stabilnak találom a zavaró hatás ellenére is. Kérlek segítsetek mi mellett megyek el (ha elmegyek valami mellett). A kapcsolást ezen jegyzet alapján készítettem el. A hozzászólás módosítva: Ápr 22, 2021
Hello! Bár nem tudom a TI Spice model hogy kezeli (mennyire élethűen) az LM741-et, de az nem egy féltápos erősítő. Nem lehet, hogy 0/20V a táp, miközben az OPA bemenete a 0V-on (GND) van. +-15V tápot kell az OPA-k számára kialakítani, és akkor lehet a neminvertáló bemenet a GND-n..
Köszönöm a tippet és neked is xenon! Sokat segítettetek!
Köszönöm, ez volt a probléma. mostmár azokat az értékeket látom, amit szeretnék. LM324-re csináltam a kapcsolást, csak nem tartalmazza a TINA könyvtára és elsiklottam felette.
A hozzászólás módosítva: Ápr 23, 2021
Ha belegondolsz, az LM324 sem tud féltáppal invertáló módban dolgozni. Mert ha a neminvertáló bemenet a GND-n van, akkor a kimentnek a GND-nél negatívabbnak kellene lenni..
Valamint az R6 nem lehet ilyen kicsi értékű, mert annak ellenállása már összemérhető az OPA kimenti impedanciájával. Valamint egy OPA kimentét nem szabad terhelni közvetlen kapacitással a táp felé, mert az gerjedést okoz/hat. (Nem a Tina-ban, a valóságban.) A hozzászólás módosítva: Ápr 23, 2021
Az mit jelent, ha egy ilyen USB akkumulátor töltő modulon világít a kék LED, viszont mellette gyors ütemmel a piros is villog??
Egy 3,7V 600mAh Li-ion akkumulátort kötöttem rá, melynek kimenetén 0,73V-ot sikerült mérnem. Remélem, hogy feltölti az akkumulátort...
Az egy hibajelzés, cellahibát jelent. Az a mélykisütött akku már soha többé nem fog teljesértékű életet élni.
Lényeg az lenne, hogy töltse fel, úgyis csak egy "hipergagyi rádiót" kellene üzemeltetnie az akkumulátornak.
![]() Egy másik 3,7V 8,14Wh akkumulátornál is nagyon sűrűn villog a piros LED, ezt az akkumulátort nem mértem, de egy tönkrement powerbankból származik. Használati terv még nincsen, egyenlőre csak töltsön fel.Van-e remény, hgy bármelyik feltöltődjön?
HA hetek óta lemerült, reménytelen, mint a másik aksinál. A hozzáértőknek sikerülhet a felélesztés, de ne kísérletezz vele. A pici akksi is nagy kárt csinálhat.
Halovány lila fogalmam sincsen, hogy mióta állhattak azok az akkumulátorok, de hogy több, mint 2 hónapja, abban biztos vagyok. Csak valamennyire töltsenek fel, hogy még valamennyi használhatóságot kinyerhessek belőlük...
Semennyire nem fognak töltődni, mert egyszerűen nem reagálnak a töltőfeszültségre és a hozzávaló töltők eleve letiltják.
Uhh, a másik akkumulátor rosszabb, 0,14V mérhető rajta!
![]() Nem lehetek ilyen szerencsétlen, hogy kettőből kettő meghibásodott akkumulátort fogtam ki... A hozzászólás módosítva: Ápr 23, 2021
Ne erőltesd. Ha elromlott, elromlott és kész. Higgy a töltőnek, ha pirosan villog. Rossz ötlet hibás lítium akkukat kínozni, tűz is lehet belőle (és a füstje sem hegyi levegő). Vidd el az akkukat egy megfelelő gyűjtőhelyre, aztán használj helyettük újat / jó állapotút.
Ujjuj...
Délutánig még állasztom őket, ha addig se változnak, akkor lemondok róluk, bár nem akartam volna. A hozzászólás módosítva: Ápr 23, 2021
Én labortáppal próbálnék tölteni rajta annyit, hogy az USB-s töltő már tudja kezelni...
Nincsen labortápom, dugasztápokkal és bontott alkatrészekkel élek.
Érdemes beszerezni. Nagyon hasznos.
Az lehet, de jelenleg eléggé nincsen hozzá helyem. Talán egy másik univerzumban...
Közben megépítettem az eszközt. Egy 10K-s lineátis potit tettem rá MCP3008-I/P-vel, de igazából ugyanúgy ugrál össze-vissza a kapott érték. Sajnos gyakorlatilag használhatatlan. Nem tudom hogyan csinálják, mi miatt ennyire megbízhatatlan a poti, de még szoftveresen sem nagyon lehet megoldani, mert néha 1 mp-ig is kiugrik, majd vissza.
Azért még próbálkozom. Köszönöm az eddig segítséget.
Szinte biztos hogy halott az akku. Dobd ki a az erre kijelölt helyre és tölts fel egy jót! Csak halkan jegyzem meg ,hogy a lithium kigyulladhat meg fel is robbanhat ha hibás.
Ha nagyon kell Kispesten adhatok neked egy bontott 18650 akksit
Kutakodtam itthon: 6 db 3.7V akkumulátorból kettő jó!
Az egyik egy Nokia akksi, a másik valami régi mobiltelefoné lehetett. Nem valami jó arányok.Ugye az a jó, ha csak a piros LED világít a töltő modulon?
Közben legalább kettő jót még találtam itthon.
(Általános 3.7V Li-ion akkumulátorok.) A hozzászólás módosítva: Ápr 23, 2021
Ha a piros folyamosan világít, akkor tölt. Ha nem cserélted ki a szabályzó, (valószínűleg 1,2 KΩ) ellenállást, akkor eléggé gorombán bánsz a (telefon)cellákkal. Ha különösen hányatott előéletük volt, akkor nem lesznek hosszú életűek.
Egyenlőre annak is örülök, hogy 2 akksi töltődik. A többit pedig majd később meglátjuk...
A hozzászólás módosítva: Ápr 23, 2021
Egy ilyen nem foglal túl sok helyet...
Állíthaó feszültség és áram. Van rajta kijelző is. Kezdetnek megteszi.
Szerintem egyenlőre hanyagoljuk a rendelősdit...
Talán majd egyszer...
PDA-knál gyakran járok úgy (15 éves akkuk), hogy nem veszik a töltést. Ezeken általában van egy kis elektronika, ezeken keresztül nem lehet tölteni, viszont "felboncolva", direktben az akku már veszi a töltést. Labortápról 1/2C árammal direktben felnyomom 3,5V-ra, utána általában már viszi a gyári töltő.
Ezt inkább hagyom. Ennyire bátor azért nem vagyok, nem szeretném, hogy felfújódjanak.
|
Bejelentkezés
Hirdetés |





Egy 3,7V 600mAh Li-ion akkumulátort kötöttem rá, melynek kimenetén 0,73V-ot sikerült mérnem.
Remélem, hogy feltölti az akkumulátort... 


(Általános 3.7V Li-ion akkumulátorok.) 




