Fórum témák
» Több friss téma |
- Ez a felület kizárólag, az elektronikában kezdők kérdéseinek van fenntartva és nem elfelejtve, hogy hobbielektronika a fórumunk!
- Ami tehát azt jelenti, hogy a nagymama bevásárlását nem itt beszéljük meg, ill. ez nem üzenőfal! - Kerülendő az olyan kérdés, amit egy másik meglévő (több mint 17000 van), témában kellene kitárgyalni! - És végül büntetés terhe mellett kerülendő az MSN és egyéb szleng, a magyar helyesírás mellőzése, beleértve a mondateleji nagybetűket is!
Ez az, barátom, amire nekünk szükségünk van.
Szia!
Idézet: „Motorba legyen benzin meg széles út” Meg a csaj mögötted, és ahogy átkarolja a derekad!!! stb.
Sziasztok keszitettem 555-os ic bol led es sztroboszkopot.R1=1kohm R2=4.7kohm< C1=4.4uF(kapcsolas) Es az a bajom vele hogy tul sokat vilagitt szoval amikor villan sokaig vilagitt es keveset "sotet" a LED es nincs meg a sztroboskophatas.Ehhez szeretnek segitseget kerni hogy hogyan tudnam megoldani ezt a problemat.
Koszonom Sziasztok
Bocs de ha ramegyek a linkre akkor az alap ertekek jonnek ki es nem az amit te beirtal oda :no:
Ha az R2-vel párhuzamosan teszel egy diódát (pl. 1N4148) úgy, hogy az anódja az 555-ös 7-es lábára, a katódja meg a 6/2-es lábára megy, akkor a kitöltési tényező kisebb is lehet 50%-nál.
Itt utánanézhetsz pontosan: Bővebben: Link
Koszi.De nekem ennek pont a forditottja kell.Szoval a T1 ideje nagyon hosszu es a T2 ideje pedig rovid(elveszik a sztrobihatas) Azt szeretnem elerni hogy a T1ideje rovid legyen es a T2ideje pedig hosszu.
Koszonom Szia
Ez kell neked,a kapcsolásban a potival oda állithatod a kitöltést ahová akarod,a villanások gyakorisága állandó marad,~ 0.5 másodpercenként villan. Ha módositani akarod a lassabb villogáshoz nagyobb értékű poti,vagy nagyobb értékű kondi kell,a gyorsabbhoz pedig alacsonyabb értékeket rakj bele.
Szia.Nagyon szepen koszonom a segitseget! Sikerult megcsinalnom
..Meg 1x nagyon szepen kosz Sziasztok
Kicsit megkésve:
Az 555 kimenete a föld és a táp között ingadozik astabil módban. Ha 95%-os kitöltési tényeződ van a kimeneten a földhöz képest, akkor ne a föld és a kimenet, hanem a táp és a kimenet közé tedd a fogyasztót! Így máris elérted az 5%-os kitöltési tényezőt.
sziasztok, valaki tud segíteni a Target 3001 szoftverhez, mert kész a project, de nem tudok, nyáklapterv-be lépni.
Lécci segítsetek Üdv
Adott egy pic 10F206. Kimenete 30-60mA. Asszem.
És 5V. Az 5V ki is jön rajta. Ez megy egy BC337-es bázisára. Az 1.es lábra megy 12V, a 3-asra van kötve egy fogyasztó, majd az földre kötve. Jelenleg a BC337 3-as lábán csak 5V jelenik meg. Tehát 1-es láb 12V, 2-es, 3-as 5V. Jól van bekötve. Ha szemből nézem(a lelapolt felület), akkor a bal a 12V, középső a bázis, 5V, és a jobb megy a fogyasztójoz. Lehet, hogy tönkrement a BC337? A fogyasztó 12V 0.5A.
Azt kihagytam, hogy a pic és a ábzis között van egy 2.7K-s ellenállás.
Most már csak 1ks
A fogyasztót az emitter és a test közé kötötted,igy csak maximum 5V- az emitter-bázis nyitófeszültség értéke jelenik meg rajta ami ~4,4 V. Ez egy 12V-os fogyasztónak a működéséhez édeskevés. A fogyasztót tedd át a 12V és az 1-es láb közé,a 3-as lábat pedig testeld le. A középső láb jól van kötve az ellenállással együtt.
Azt még jó lenne tudni,hogy milyen terhelés is az a fogyasztó. Ha tekercs,relé akkor védődiódát is illik bekötni.
Dióda van benne, mert LEDek ellenállással. Köszi!
Ha ez a helyzet,akkor az ellenállásokkal soros ledek anódja a +12V-ra,a katódok pedig az 1-es lábra kerüljenek.
Ok, kész. Működik.
Köszi még1*!
Sziasztok!
Érdeklődnék, hogy BB-01 próbapanelbe mekkora keresztmetszetű érvéghüvely passzol? A választ előre is köszönöm!
Szia bocs hogy csak most valaszolok.Nem tudnal nekem keszitteni egy kapcsolasi rajzot az 555rol+vegere tranyoval? de ugy ahogy te is mondtad hogy 5%os kitoltes legyen?? Mert en valahogy ezt nem ertem bocs.
Koszi
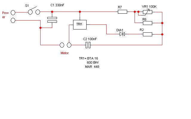
Sziasztok!
Valaki elmagyarázná nekem, hogy is működik ez a kapcsolás? Ez egy porszívó motorjának fordulatszá szabályozója. ( A nyákról vezettem vissza a kapcsolást. )Köszi
Koszi.Mar csak azt nem tudom hogy tranyot hogyan tegyek a kimenetre.
sziasztok!
mozgásérzékelőket szeretnék felszerelni, 3-4db-ot melyek külön-külön működtetnének 1fogyasztót (több helyről), hogyan tudnák bekötni több ilyen készüléket? floppy meghajtóban ledet akarok cserélni, kékre, milyen feszültségűt vegyek? köszönök minden segítséget és infót!!!
A lednek csak optimális árama van ezt kell egy ellenállásal korlátozni hogy ne lépje tul a max áramot.
Van nyitófeszjuk is minden szinnek más ez az a fesz ahol a led világitani kezd és megindul az áram.
Szerintem PNP tranyót rakj ez akkor nyit amikor a kimenet alacsony.
Dimmer néven keress a fórumba, mert az az áramkör neve.
Egy kis OFF.
Elkészítettem ezt a kapcsolást,de úgy tűnik fordítva működik,vagyis a tápfesz ráadása után 11s-ig világít az izzó,és utána alszik ki,pedig pont hogy ellenkezőleg kellene működnie. Mi lehet a baj?
Üdv mindenkinek.
Egy apró kérdéssel fordulok hozzátok, de előbb egy kis magyarázat a rajzon szereplő áramkörhöz: A kapcsolásnak az lesz a dolga, hoygha van a HDD led + és - közti az optocsatolón áram, akkor a LED1nek kellene világítania, ha nincs jel rata, akkor a LED2nek... (a LED1 és LED2 helyén a valóságban ledsorokat szeretnék majd kiötni de ez részletkérdés) A jel a szmítógép alaplapról jönne a HDD működésjelző ledjének a helyére menne ez a kapcsi, ezért az optikai leválasztás. A +Vcc egy 500Wos PC táp +12V-járól könne (kb 17 A erőséggű a ledsor ellátására). Az alkatrészek még jelenleg nem eldöntött tipusúak, mert még nem számoltam utánna, méretezés később... A kérdésem csak annyi, hogy működhet így ez a kapcsolás, vagy teljesen rosszul gondoltam? (saját tervezés, első kísérletem ilyen téren) |
Bejelentkezés
Hirdetés |




..Meg 1x nagyon szepen kosz








