Fórum témák
» Több friss téma |
- Ez a felület kizárólag, az elektronikában kezdők kérdéseinek van fenntartva és nem elfelejtve, hogy hobbielektronika a fórumunk!
- Ami tehát azt jelenti, hogy a nagymama bevásárlását nem itt beszéljük meg, ill. ez nem üzenőfal! - Kerülendő az olyan kérdés, amit egy másik meglévő (több mint 17000 van), témában kellene kitárgyalni! - És végül büntetés terhe mellett kerülendő az MSN és egyéb szleng, a magyar helyesírás mellőzése, beleértve a mondateleji nagybetűket is!
Igen, erre én is gondoltam, ez kiküszöbölhető plusz két földelt emitteres inverterrel.
Nagyjából így van.A kerámiakondik I.-es tipusa (kis kapacitások)nagyon stabil dielektrikumúak, a II. tipus nagyobb (nF-tól csillagos ég)dielektr.tényezőjű(akár 10000),de nagy veszteségtényezővel, emiatt sajnos átvezethet(ilyenkor félvezetővé válik), ezért ált.csak szűrő, hidegítő feladatra alkalmasak.
Üdv!
Hello!
Esetleg egy TTL IC nem lenne szimpatikusabb? Ha már a port is az, és 5V a táp. (felső oldali meghajtó, viszont elég ritka madár) De az ajánlott ULN2803-ban is ott van a kész inverter. üdv! proli007
Nem kell egy ellenállásból 500 darabot megvenni ha van menjél be egy elektronikai boltba és 5 ft ért kapsz egy darabor
A kerámia kondenzátoroknak még van egy tulajdonsága, nagyon kell figyelni a feszültségtűrésükre. Ahol ez fontos nagyobb teljesítményű oszcillátorokban, adók hangolt köreiben, kimeneti harmónikus szűrőkben ha a kondi feszültsége nem elég nagy a fellépő csúcsfeszültségekhez képest, nagyon könnyen parametrikus erősítővé, vagy varaktorokká válnak, és szűrés helyett frekvencia sokszorozók lesznek, ti. a feszültséggel változik a kapacitásuk is.
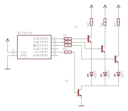
AVR-rel kapcsolatban vetődött fel, hogy hogy kellene mondjuk egy futófényt pwm-mel fényerőszabályozni. Az én megoldásom az első képen látható. Azt a választ kaptam, hogy ez így nem jó, hanem a második-harmadik képen látható elrendezés a megfelelő, a trazisztorokat a táphoz legközelebb kell elhelyezni (ha jól értelmezem).
Az lenne a kérdésem, hogy miért? :nemtudom: Nekem a három elrendezés lényegileg megegyzik. Köszönöm, ha valaki gyújt egy kis világosságot!
Upsz, most nézem, hogy a képek sorrendje nem az általam elvárt. Szóval az én elképzelésem a pwm.jpg, a javasoltak pedig a pnp.jpg és npn.jpg
3 vonalas RS-232 (tx / rx / gnd) kapcsolathoz hogyan szokás db9-es csatit megbütykölni, hogy a PC szabványos soros portot lásson? Miket kell még kötögetnem pc oldalon, hogy a handshake hiánya ne szivasson meg?
Szerintem meg mindegyik elrendezésből kikaphatnád az alsó közös tranzisztort, és teljesen jó lesz bármelyik a célra.
Igen, én is valami ilyesmit tervezek. Az egyik tranyó PNP lesz, a másik NPN. Az LPT D6-ja bekapcsolja a PNP-t, az bekapcsolja az egyik kijelzőt, és kikapcsolja az NPN-t.
Az ötlet a tranzisztoros alapkapcsolásokból jött.
Megcsináltam a teljes kapcsrajzot, multiplexel együtt.
Ez így jó?
Koszonom, kaptam darabra is, vettem 1k-st es 1,5k-st is.Az 1-es vallt be.
Kocce a helpet
Sziasztok!
Egy pár kérdést szeretnék feltenni. 1. A kérdésem a logikai kapcsolásokkal kapcsolatos. Mégpedig az, hogy ha például egy éskapu kimenetén megjelenik a magas jel, akkor végül is a tápfeszültség jelenik meg(, és valamekkora áram, amellyel általában nem kell törődni). Ha megjelenik rajta a tápfeszültség, akkor azzal át tud váltani például egy vagykaput. Azt szeretném megkérdezni, hogy jól gondolom e? 2. Van egy éskapu, amelynek a kimenetén magas jel esetén -8,8mA jelenik meg. Én ezt fel szeretném erősíteni egy optocsatolóhoz, úgy hogy az optocsatolón +10mA - em legyen. Azt szeretném kérdezni, hogy hogyan kell számolni. Az optocsatolónak benne kell lennie, vagy pedig úgy számolom, hogy folyjon arra 10mA, az optocsatolót pedig majd utána berakom. Nagyon örülnék neki, ha valaki leírná nekem a számolás menetét. A csatolt képen van egy kapcsolás, amit használni szeretnék, de abban se vagyok biztos, hogy az jó e. A válaszokat előre is köszönöm!
Sziasztok,
a mellékelt képen látható egy fekete színű labor tápegység. Esetleg vki találkozott már ilyennel? Ha igen legyen szíves írja meg a típusát, mert én nem tudom. Ha valakinek van erről a tápegységről valami tapasztalata le írhatná Jó, megbízható?
Szia!
A pontos típusát nem tudom.de az biztos hogy Metex(2115 ez nem biztos)gyártmány a suliba mi is ilyet használunk véleményem szerint elég megbízható.Komoly labortáp nekem is jó lenne ha volna egy.
Áh kösz, meg is van
()Bővebben: LinkSzerinted meg ér 100 000 rugot egy ilyen? Pár hónapja láttam vaterán. Persze azóta nem találkoztam ilyennel.
Szia!
Megéri, de annyit holt biztos hogy nem adnék ki érte max:70000Ft-ot
Szerintem amit linkeltél az nem egyezik meg a képen láthatóval. Ez szerintem is egy metex univerzális műszer. 50000Ft-nál biztos többet ér. (Újonnan.) Van benne minden jó. :yes:
Sziasztok! Én még új vagyok itt, de nagyon érdekel az elektronika. Első kérdésem az lenne, pár oldalt irnátok, ahol lehet kapni ic-t kondit stb.-t? Előre is köszi szépen.
Köszi szépen! Azon leszek
Arra gondoltam, kezdésként régi cuccokból kiszedem az ellenálásokat, me g a kondikat, aztán majd egy két éven belül építek egy erősítőt. az az igazság szereltem ki egyet, de csak "150-200"hz búgott a hangszóró és leégettxd bár még csak 14 vagyok, nagyon érdekel. Már egy Videó jel elosztót csináltam, és jó is.
Valaki adna, vagy csinálna egy kapcs. rajzot egy 14.4v motor pwm potméteres áltítható bigyót? Egy ilyet kezdésnek csinálnék. Vagy szerintetek mit csináljak, amit nem rontok el?(vmi. nagyon egyszerű
)
Udv ! Szeretnek kerdezni valami, megpedig :
Keszitettem egy erositot ami 50 W ( Tda2030+Tranz..) es nagyon tetszik a hangja nem lehetne atalakitani a rajzot hogy ne 2 Tranzisztor legyen benne hanem tobb es ugy noveljem a teljesitmenyet Vagy en gondoltam arra hogy 2 Tda2030 -ast hidba kotok es azutan 4 tranzisztorral erositem tovabb . Csak nem tudom elkesziteni a kapcsolasi rajzot . Ezt keszitetem el : Fajlmelleklet-ben
Lenne egy kérdésem, amit nagyon nem értek. A tervezőprogramom szerint a csatolt képen ahová odaírtam hogy -30V, ott hogyan lehet annyi? Mivel a táp az csak +-15V. Na ezt magyarázza meg nekem valaki. (Épp folytatom a jelgenerátorom fejlesztését.) :yes:
Ja igaz
bocsanat meg is kaptam ... ha valakit erdekel akkor Fajmelleklet
Na de egy kicsit furán, mivel neki le kell tenni egy GND-t is és ő hozzá képest mutatja. Kicsit (nagyon jól) tud szimulálni.
A +-15V-ot valahogy összeadta. Igaz hogy a GND a kettő között van, tehát elvileg +-15V-nak kellene lennie a határértékeknek.
Ennél érdekesebb mikor a multisim-ben egy opamp tápja csak kis feszültség, de az erősítését nagyra méretezzük és a kimeneten megjelenik sok 100V
Ez aztán az erősítés.
Hello!
Nem! De hogy értsd is, elkészítettem a szimulációját. Itt láthatod, hogy az LPT kimenetnek, minimálisan 4,5V feszültséget kell szolgáltatni, hogy egyáltalán átváltson, és ez után sem egyforma az áram. De nem ártana először tanulmányozni a tranzisztoros alapkapcsolásokat és azok jellemzőit. Egyébiránt, a tranyóknak emitterük is szokott lenni. (Nagyon mutatványosak ezek a "répák", de jobban szeretem a feszültségszintben is követhető elvi rajzokat. Főleg, mikor nem egy kész áramkörről van szó, hanem egy elvi fejtegetésről. Kissé orosz rajztechnikával dolgozol..) Végül egy tipikus buszmeghajtó kimeneti paraméterei, amit vélhetően az LPT is használ. Vesd össze a kimeneti feszültségeket, a grafikonnal. üdv! proli007
Szia!
Ha jól értelmezem akkor három tranzisztor pár közül lehet választani az elkészítés során. Te melyik párral csináltad? ui: Maximum hány ampert eszik ez az áramkör?
Üdv!
Erre a kivezérlésjelzőre szeretnék rakni egy trimmer potenciométert, hogy tudjam szabályozni hogy a legfelső piros led-ek mekkora hangtartománynál gyulladjanak ki. Annyi problémám van vele hogy még soha nem kötöttem be potmétert. Szerintetek milyen értékűt és hova érdemes rakni?
Szia!
A gugli is segíthet: Power Amp Super Bridge 120W by IC TDA2030. |
Bejelentkezés
Hirdetés |










. Csak nem tudom elkesziteni a kapcsolasi rajzot
. 
bocsanat meg is kaptam ... ha valakit erdekel akkor Fajmelleklet

A +-15V-ot valahogy összeadta. Igaz hogy a GND a kettő között van, tehát elvileg +-15V-nak kellene lennie a határértékeknek.







