Fórum témák
» Több friss téma |
Köszönöm
Az eredeti rajzot belinkelhetem ide? Nem sértek vele semmilyen szerzői jogot?
Ugyanis van némi eltérés a két rajz között?
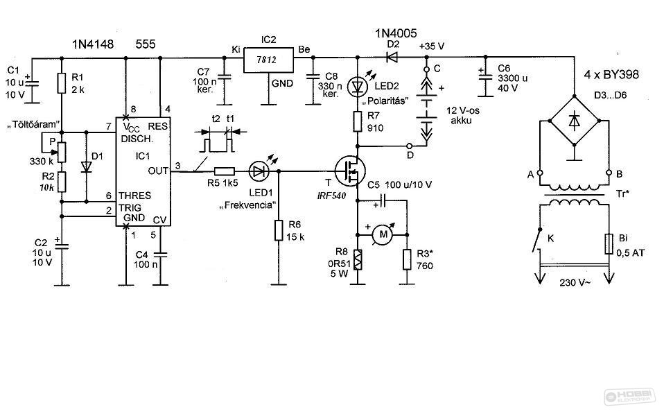
A 4es láb bekötése így van eredetileg. Nem ez okozhatta a FET kimúlását és a melegedést?
Igen tudom de a 4es láb reset aminek talán mégis csak van valamilyen szerepe a kapcsolás működésében.
Nos levittem az akksit, másfél nap kezelgetés után.
Először fel lett töltve mezei töltővel, kisütöttem 12,4 voltig, majd küldtem neki úgy 8 órán keresztül a regen töltést, megint sütöttem 12,4-ig, és 10 óra regen töltés 13 voltig nagyobb frekivel(kb 3-4/sec), utána lejjebb véve.(2/sec) Ilyen lett: Bővebben: Link Ilyen volt a mezei töltővel egy napi töltés után: Bővebben: Link Igaz, hogy a mezei töltős videón gyorsabban indult, de előtte egy nappal szenvedtem az indítással, és biztosan szép mennyiségű benzin maradt a szívósorban 'indulásra készen'. De hallani is, hogy a regen töltés után sokkal 'vidámabban' teker. Most otthagyom rohadni egy hetet, az lesz az igazi próba.
Vagy esetleg egy kis késleltetett indítás, az 1k és 10µF integráló tag által.
Üdv Inhouse
Lágyindítás? Nem tudom, de látod, hogy volt benne...
Üdv Inhouse
Működni működik de! A 4-es láb eredeti rajzon szereplő bekötése még is csak kell ,hogy szolgáljon valamire.
A tranzisztor védelme, esetleg a hatásfokot javításában lehet a szerepe. "Vagy mindkettő" . Úgy, hogy az impulzus tüskék nem állandóak illetve nem állandó a nagyságuk. Szerintem az R-C tag C eleme a 4es lábon keresztül kisül ami a tranzisztor bázisára jutó kimeneti feszültséget hullámzóvá teszi, időnként le is állítja. "Puding próbája az evés". Most jön a megépítés mindkét verzióval.
szia
Kb 4mA -t vesz fel, ezt kell behangolni az R1 ből. Úgy tudom , hogy ez kevesebb mint az akku önkisülése. Beletőlti a C2 be 15mp alatt, majd visszasüti 50-100A impulzus formájában. Nem akarok hülyeséget állitani, de több alkammal tapasztaltam, hogy beüzemelés után az akku feszültségszintje picit emelkedett. Lehet azért mert mozgásba hozta. Mindeképp jó hatással van az akksira. Két db 150A-s akkun van amit napelem tőlt, egy tanya világitása es vizszivattyuja megy róla, közönséges autó akkuk az idén lesznek 10 évesek.Új koruktól rajta van. Telyesen épek és tiszták a lemezek.
szia
Hát igen... Fáradságos dolog, ha meg lett volna a csatolmányod , egyszerü lett volna. Amúgy néha a szükség rávisz. A tavaly egy motor gyújtás elektronikát és egy magasnyomásu pompa elektrónikáját szedtem szét. Mindkettőt saját szükségletemre. A pompa csak kompletten kapható, 1400Euró ért akarták kicserélni. Üdv. János
Ok. bocsi
Sziasztok!
Kicsikét béna vagyok de a müszer helyére milyen müszert kell tenni? Ampermérőt hova tehetem hogy tudjam a töltési áramerösséget? Válaszotokat előre is köszönöm.
Köszi, lehet, hogy kipróbálom.
Megépítettem a kapcsolást úgy néz ki működik. Próbáltam az ominózus 4 es lábat kihagyva ,valamint a rajz szerint bekötve. Oszcilloszkóppal rámérve nem látható változás a jel alakon. Egy 10 amperes méréshatárú mérőműszert bekötöttem kíváncsiságból. A pozitív majd a negatív ágba. Koppanásig kihajtotta az áramkör mikor impulzust kapott az akkumulátor. Most a teszt üzem következik.
Felrakom a nyák rajzot ha valakinek kell. Ez az eredetileg
RT-ben közölt kapcsolás, tranzisztorral megépített változata.
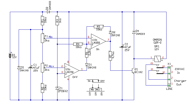
Gondolkoztam azon, hogyan lehetne megoldani a komparátoros lekapcsolást 14,4V fölött.
Ugye az volt a probléma, hogy a nagy impulzusok miatt állandóan átbillenne a komparátor. És ha csak akkor engednénk a komparátornak a mintavételezést, amikor biztosan nem jön impulzus? Erre gondoltam: Találtam egy komparátor rajzot egy másik akkutöltős topicban, de ez a fajta nekünk felesleges, hiszen csak azt akarjuk, hogyha a kapocsfeszültség eléri a 14,4 voltot, akkor szűnjön meg a töltés, mindaddig, amíg 14,4V alá nem esik a feszültség. (így őrizetlenül lehetne hagyni akár napokra az áramkört, véletlenül sem töltené túl az akksit, és közben regenerálna is, hiszen mindig vissza fog esni 14,4V-ról a feszültség.) Szóval fogjuk a komparátort, ebben a példában ezt: Bővebben: Link Ha jól gondolom, R1 10K ellenálláson át érkezik a figyelendő feszültség, de amikor éppen impulzust ad a töltőnk, akkor átbillenne. Egyszerűen megszakítanám itt egy tranzisztorral, így: Bővebben: Link Tehát ebben az esetben, amikor a töltőnk NE555-je nem ad kimenő feszültséget, tehát zárva van a fet, akkor kinyitna a tranyó, innentől pedig már megoldható, hogy csak ekkor kapjon bemenő jelet a komparátor, ami a töltés végezetével relével lekapcsolná a hálózatról az egész töltőt.
Ezt a kapcsolást építettem meg a sima töltőmbe. Jól működik azóta is. Az impulzusok csillapítására elég volna egy elektrolit kondenzátor is. Hasonló elven mint a kapcsolásban a lágyvasas műszer kilengéseinek csillapításánál.
Az akku elég jól nyeli az áramot, ez a kapcsolás is be van lassítva kicsit, szerintem nem kell rajta módosítani, próbáld ki! Proli007 kapcsolásai mindig jók, ez is működik, már megépítettem.
Üdv Inhouse
Itt van az általam megépített változat.
Kicsit elbonyolítottam az eredetihez képest. Az 555-ök tápját LM317-el oldottam meg. 3 db 555 van benne. Egy astabil, és két monostabil. Az elsővel lehet beállítani az impulzusok gyakoriságát. ameddig ez nem billen, addig "pihen" az akksi. Ha ez átbillen, akkor már eltelhetett elegendő idő ahhoz, hogy érdemes legyen vizsgálni az akksi töltöttségét. Ha az akksi feszültsége ekkor magasabb a beállítottnál, akkor a második 555 kondiját rövidrezárja az opto tranzisztora, és a folyamat itt megáll. Ha az akksi feszültsége kisebb a beállítottnál, akkor ez az 555 is átbillen, indítva a harmadikat, ami vezérli a FET-et. A harmadik 555-el lehet beállítani a töltő impulzus hosszát függetlenül azok gyakoriságától. Ha a töltőn hagyva az akksit annak feszültsége lecsökken a beállított érték alá, akkor újraindul a dolog, így folyamatosan rajta lehet az akksin, azt töltött állapotban tartja. Mivel az akksi "lebeg" az egész kapcsolás GND-jéhez képest, ezért az akksiról egy 7805-el csinálok egy független stabil tápfeszt a komparátornak. A komparátor kimemente egy opton keresztül "rövidre zárja" a 2. 555 kondiját. Az LM324-ben levő szabad egységek felhasználásával a későbbiekben szeretném akksi hőmérsékletét is figyelni. Én IRLZ43N FET-et használtam, ez alacsonyabb gate feszültségnél is teljesen kinyit.
Igaza van Inhousé-nak. A kapocs feszültség az enyémen 0,07voltot változik."Most mértem". A beállításnál ezt rászámolod és valószínűleg jó lesz a komparátor.
Ötletes a kapcsolásod.
Érdekes megoldás
![]() Én maradok a Proli féle komparátornál, gondolom ott a lassító tag a C1 47uF. Ha esetleg szórakozna az impulzusokra, akkor kell oda egy nagyobb értékű, és meg van oldva. Ha majd egyszer hajlandó leszek bedobozolni, valószínűleg bekerül mellé ez is.
Lehet kellene keresni valakit aki dobozolást vállal. Az egészben ez a legfárasztóbb művelet nálam is.
Üdv mindenkinek megépítettem a kapcsolást de szerintem valami nem baba vele, IRF540 helyett IRF840-et tettem bele, valamint nem volt itthon csak 220k-s potim, de a led aminek villognia kellene csak haloványan világít, annyira nem vagyok ebben a témában otthon így kérnék egy kis segítséget amit előre is megköszönök.
Sziasztok! Elég kezdő vagyok ebben a témában. Azt szeretném kérdezni hogy ez a kapcsolás jó így vagy ha nem akkor mit kell rajta módosítani.
De lehet csak én vagyok figyelmetlen de hol van az a 4.7k ellenállás.
Szia. Nem tudom én sem pontosan, de más nem igen lehet mint a rajzon 1,5K ohmos ellenállásra gondolhatott köbzoli az NE555 3-as lábán a "kimeneten". A poti helyére én is 500K tettem mert ez volt. annyit módosítottam hogy a C2 helyére 2,2uf kondi került. Ha csak világít az nem ok ,akkor nem "indult" el az 555. Inkább kösd le a FET gátéját amíg megnézed. Rövid,de intenzív felvillanásokat kell látnod a LED en. A potméter forgatásával változnia kell a felvillanások "sűrűségének".
Utána jártam az "akkumulátor reaktiválók" működésének és több aktivátorban is annyi a lényeg hogy feltölt egy kondenzátort egy az akkunál jóval nagyobb feszültségre majd azt rásüti az akkura így elvileg letöri a szulfát réteget az akkuról. Na most én csináltam egy kezdetleges tervet. Ez esetleg működhet? Ezzel fel is lehetne tölteni az akkut. A kisülő kondenzátor kapacitását nem tudom mennyire állítsam be. Én 1 000-10 000µF ra gondoltam.
|
Bejelentkezés
Hirdetés |




Ugyanis van némi eltérés a két rajz között? 










