Fórum témák
» Több friss téma |
Az utóbbi pár hozzászólásban a Köbzoli által jegyzett megoldásról van szó, ezt teszi relé nélkül...
A szulfátlanítás (regenerálás) módjára több megoldást is kitaláltak már, egyik sem biztos, de meg lehet próbálni. Az egyik az impulzus töltés, ahol bizonyos frekvenciával (szünetekkel) nagyobb áramot visznek be, de átlagolva ez megfelel a normál töltésnek. Gyakorlatilag minden hagyományos elektronika nélküli, trafós töltő ilyen, hiszen nincs simítva a hálózati 50Hz, lüktet. A másik megoldás, hogy a töltési impulzusok közt nem csak szünet van, hanem egy kis kisütés is. A harmadik, hogy lemerítik 10,5V-ra, majd teljesen feltöltik, majd ezt a ciklust megismétlik 3-4-szer. Ha belegondolunk, az ólomszulfát alapból is benne van a folyamatban, a gond az, amikor nagyobb kristályok keletkeznek, amik elfedik a kémiai reakció lehetőségétől a lemezeket, így csökkentve a kapacitást. Ha ezt nem lehet visszaalakítani, csak "leoldani", ez az aktív anyag elvész, lehull. Tehát gondot okozhat a cellák között (a maiakban már van tasakszeparátor ellene), de legalábbis csökken a reakcióban részt vevő felület, bár a szulfátréteg legalább nem takarja ezt a maradékot. Tehát teljesen visszahozni nem lehet, csak javítani rajta. Ami teljesen rendbe jön egy ilyen kezeléstől, az inkább csak le volt merülve és végre jól fel lett töltve. Szerintem. Üdv Inhouse
Igen erről van szó. Fórumtársunk tökéletesen leírta a lényeget. A rossz akku az eldobandó. Nem érdemes vele kínlódni.
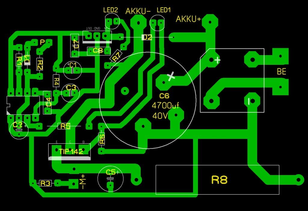
Sziasztok. Azt szeretném még tudni hogy az R4 és a C5 értéke mennyi? Köszönöm.
Üdv C5=100µF R4 pedig a poti 330k, de a kapcsolási rajzon rajta van.
Tényleg használ ez a töltő szerintem. Most voltam lenn az autónál, holnap délelőtt lenne 1 hete, hogy levittem a a kínzott akksit.
Azt nem mondom, hogy könnyen indult, de a köszörülés gyorsasága most a lényeg. Egy leheletnyit nem vesztett a töltésből az akksim! Bővebben: Link
Az jó.
Bár nálam a kapacitásnövekedés fontosabb, mint az indítóáram.
Nálam autóakku révén az a fontos, hogy bármikor indítson megbízhatóan, elkiabálni nem akarom, de ez szerintem bejött.
Az autóakkuál nekem is az a fontos.
Sziasztok! Meg építettem a töltőt és az lenne a kérdésem mennyi ideig kell rajta hagyni 12v 7Ah s aksit. A válaszokat előre is köszönöm.
A kapacitás 10% ával "illik" tölteni .Tehát a tiédet 0,7A 10h.
Köszi. Holnap ki is próbálom.
Sziasztok! Az normális hogy ha rá kötöm az aksit úgy hogy nem kap áramot a töltő akkor is villog a led?
Rosszul tudod! A névleges kapacitás 20-adával kell tölteni, csak a közhiedelemnek jobb a 10-ede a rohanó világban.
Még hozzátenném, hogy merült akkura kellene tenni, mert ugye tölt is bele és egy fullos akkut csak gallyra vágna a túltöltéssel.
Üdv!
Jól elvagytok... Megépítettem én is, tapasztalatom, "halottnak a csók!" Egy "halott" akkuban a savfok = a nullával, mivel az ólomszulfáttá alakul, az ólomszulfát oldása elektronikus impulzussal nem megoldható csak elektrolízissel, mivel egy régi akkuban a desztiláltvíz fogy a sav pedig nem így erősen javallott még zárt akkunál is a desztillált vízzel való utántöltés. Ugyebár a kénsav alkotó eleme kén és víz, melyből csak a víz párolog el, ezért savat nem töltünk utána. Szabvány a 37% baume fok, mely a magyarországi időviszonyoknak felel meg, merült akkunál a savfok csökken, mivel a kén beépül az ólomba. azt csakis elektrolízissel lehet rekombinálni, nem ilyen kütyükkel. Az ilyen kütyük maximum arra jók, hogy az akkut felmelegítsék a nagy áramlökések hatására é ezáltal az elektrolízis folyamata gyorsabban és erősebben megy végbe. Egy rossz akkuban az ólomszulfát ugyebár az egyik elektródára rakódik és ezáltal nem vesz részt a töltéi folyamatban, utána illene olvasni, hogy az ólomszulfát nem oldható csak vegyi anyaggal és elektrolízissel, mivel ez az akku működési elve. Sokan írták, hogy az akku legegyszerűbb "felélesztési módszer" a töltés-kisütés periodikus alkalmazása, ami valóban működőképes megoldás, mivel ezen folyamat közben egyre több elektron képes vándorolni egyik celláról a másikra így az ólomszulfát visszaalakul az elektrolízis során ólommá és kénsavvá (működési elv). Nagy áramú "bombázásnál" a nagyobb áram nagyobb hőt termel tehát az elektrolízis felgyorsul, ez lenne a szulfátlanítótok működésének "értelmet adó" magyarázat. Ám ehelyett jobban járna mindenki, ha nem ezt alkalmazná, mert olyan akkunál ami már nem képes elegendő áramot felvenni a nagy belső ellenállás miatt (U=RxI) már semmit nem ér, mivel nem tud magasabb elektrolízist okozni. Amit én javasolnék ezek helyett a kütyük helyett sokkal egyszerűbb, olcsóbb és hatásosabb! Aki végig megy a gondolatmeneten rá is fog jönni!!!
Üdv!
Elég rég jártam ebben a topikban. Ahogy látom a szulfát oldástól mér rég eltért a téma akku töltés és akku töltő építés felé! Frici barátunk is ismét elő került, ahogy vártuk hosszú eszme cserét folytatva magával! Még az elején el kezdett akku aktivátor kapcsolással valaki foglalkozik még?
Helyzet az, hogy olvastam "már rég" (feliratkoztam az értesítésekre). Azért még ne ordíts le! Érdekelne hol és mikor bizonyított a szulfátlanítód!? Most nem látok csak egy hivatkozást egy linkre és azon belül egy drága készülékre ami sokak szerint "biblia"
. Olvasd el saját soraid! : "egy idő múlva már akkorák ezek a kristályok, hogy leválnak a lemezről és alulról felhalmozódva zárlatot okoznak a cellákban" Na ezt hozd helyre egy akkuban. Sokféleképp mehet tönkre egy akkumulátor, de mindaddig nincs probléma míg a lemezei nem sérülnek (korrodálódnak el). Érthetően leírtam a "szulfátlanítótok" elvi működését" mellesleg értem is, ezért írtam amit írtam. A nagy áram impulzusok csak arra jók, hogy megbontsák a vizet amitől hő fejlődik és a hő hatására az elektrolízis beindul... Elgondolkodtató, hogy 30V-nyi nagy áram mire képes, pl; nagy hőt termel maga körül, kivonja a vízből a hidrogént és az oxigént, ezáltal vízveszteséget okoz ami a kénsav erősségét növeli, ami kapocsfeszültség növekedéshez vezet, de gondoljunk bele, elfogy a víz egy része, erősebb sav, nagyobb áramerősség, de nem nagyobb kapacitás, viszont nem ez a cél!!! A cél a szulfátok leoldása víz veszteség nélkül, nem pedig az akkunk felmelegítése. Ha csak töltjük-töltjük, még ha impulzussal is az akkor is csak töltés, ráadásul káros! Annak idején az 1940-es megállapították, hogy az egészséges töltés a névleges kapacitás 20-ada, velük kell ezen vitatkozni. Létezik egy egyszerű tirisztoros regeneráló töltő az RT. évkönyvben, azt is meg kellene érteni, tölt fél periódusban-kisüt a következőben, röviden átmozgatja az akkut. Mi történik, ha egy akkut nagy árammal töltünk? : rongáljuk a meglévő vezetőképes réteget. A cél nem az ólom és a víz bontása, hanem az akkuban levő folyamatok helyrehozása, a töltésben nem résztvevő részecskék újra haszonba vétele, nem pedig az elektrolízis. Az ólomszulfát nem más, mint kén és ólom, a ként vagyunk hivatottak ebből eltávolítani a másik cella felé, nem pedig nagy árammal vizet bontani! Az ion vándorlása közben magukkal viszik a kén ionjait ezért töltéskor nő a sav sűrűsége, merítéskor pedig csökken, a szeparátor lemezek ionáteresztőek pont ezért. Nem értem, hogy jön ide a nagy áram ami leválasztja a még haszonba vehető réteget is és bontja a vizet. Az akku működését illene megérteni. Lerobbantjuk a nagy kristályokat nagy árammal, kivonjuk a hidrogént és az oxigént és fejlesztünk durranógázt, elhajligatjuk a keletkező hő hatására a lemezeket amiből kihullik a hasznos szulfát, mert ez a kütyü erre jó, ám nem csodálkoznék, ha egy ilyen rekombináció után egy idő után rohamos teljesítmény csökkenés lenne megfigyelhető és a kapacitás az előző állapotra vagy alá esne vissza. Komolyan próbálja már ki valaki a régi sós galvánakkut feltölteni nagy árammal, csak lehetőleg nyissa ki az ablakot, hogy ne kapjon mérgezést a sok fejlődő gáztól! Az impulzus töltés ettől még akkor is nagy áramú töltés csak szakaszos, de a hatása ugyan az, rossz! A szulfát pedig nem válik ki, hanem képződik a lemezeken! A megelőzés módja pedig nem ez, hanem a használat! Kb. 40 akkun próbáltam ki nem is egy módszert, mivel most is (3 éve) mások által kidobott akkukkal megy az elektromos robogóm. Volt időm rájönni, hogy a ti általatok leírt módszer nem jó, csak egy kis időre használhatóbbá teszi az akkut, de az a kis idő csak pár töltés-merítési ciklus, mivel ezzel a módszerrel csak egyszerűen túltöltődik az akkumulátor ami sérüléseket okoz benne. Egyébként nem vitázok, hanem eszmét cserélek. Másrészt pedig nem kár eszmét cserélni, mivel erről szól egy ilyen fórum. Felnyitottad a szemem; Őseink hülyék voltak, mert egyenárammal töltötték az akkukat, és még hülyébbek vagyunk mi mert több mint 50 éve nem változtattunk szinte semmit a találmányukon csak újítottuk pl;kalcium, bróm, felitatott sav, platinás gázrekombináció, zárt rendszer, spirális akku, vastagabb lemez nagy áramokhoz és 7 éves élettartam amit bizony csak egy jól használt akku fog tudni, de néha nem késő ismét jól használni, az elhanyagoltat életre kelteni. Vizet tölteni utána, hallgatni az öregekre, és valóban megérteni ezt a jó öreg akkut ami a mai napig eldobhatatlan kelléke az emberiségnek. Idézet: „Őseink hülyék voltak, mert egyenárammal töltötték az akkukat, és még hülyébbek vagyunk” A hagyományos töltő is impulzussal tölt, 50Hz szinusz pulzál rajta, a simítást az akku végzi. Az az egy-két dióda a trafó után nem simít. Nem építettem meg ezt a kapcsolást, de valaki megnézhetné szkóppal, hogy mekkora mértékben emelkedik az impuzlus alatt az akku feszültsége (gyanítom, hogy nem fog voltokat ugrani), és azt is, hogy ezzel a töltővel való töltés közben pezseg-e az akku (persze mielőtt elérné az akku a 14,4V-os feszültséget). Ha nem pezseg, akkor az akku benyeli az impulzust, nem fejlődik gáz, nem fogy az elektrolit. Az autóban levő generátor/fesszabályzó páros sem törödik sokat a nagy árammal, az új autóknál ráadják a 14,4V-ot, ha alapjárat, ha forog a motor rendesen, ha van fogyasztó, ha nincs... Más kérdés, hogy csodák nincsenek. Ha valami kis költségből segíthet egy amúgy kidobott akkun, hát meg kell próbálni. Van a neten számos példa, hogy mások is esküsznek az impuzlus szerű töltésre. Lásd a Forex regeneráló töltőjét is... Üdv Inhouse
Zoli!
Nekem lenne annyi kérésem, hogy a rajzot viszont most már rendbe kellene tenni...gondolom nektek van lehetőségetek kicserélni. Az update-ben van olyan módosítandó alkatrész, ami nincs is benne, soros 4k7 ellenállás 470-ohmra cserélése. Az IC kimenetén levő LED-et is át lehetne rajzolni. Valamint én személy szerint nem értem, hogy fordított polaritásnál hogyan is világítana a LED2... Az is eszembe jutott, hogy esetleg lehetne egy kisértékű, nagy telejesítményű ellenállás sorban a kondival, hogy amikor rákapcsolódik a kondira, ne terhelje túl a tápot is. Az értéke nem lehetne nagyobb annál, mint ami még fel tudja tölteni a kondit a következő impulzusig. Köszönöm. Üdv Inhouse
Támogatom az ötletedet annyival kiegészítve,hogy mindkét verzió megtalálható legyen. "tranzisztoros-FET es. A tranzisztorost magamra vállalom a hétvégén át rajzolom és felteszem.
Ugyan szkópom nincs, de nem pezseg az akku. Én nem is töltöttem végig ezzel, pont amiatt, mert őrizetlenül hagytam és pár óránként néztem csak rá, nehogy túltöltsön, 14 voltnál levettem, és hagyományos töltővel feltöltöttem végig.
Sokat nem mond, tudom, de digimultival nézve 10mV ugrásokat sem láttam amikor jött az impulzus.
Hivatkoztam a tirisztoros töltőre, ami tölt és a töltőáram 10-edével kisüt... Ha nem is fogy a víz az akkuból akkor magyarázatot várok a melegedésre, mi és mitől melegszik... ha a lemezek között nem az elektrolit a közvetítő anyag, hova tünik a "munka"? Vagy a folyamatból kimarad az elektrollit? Átugrálnak az elektronok rajta
. Rövid nagy áramú és feszültségű impulzusok nyelődnek el az akkuban és hőmunkát végeznek az elektronok többi része pedig részt vesz a töltődési folyamatban miközben átúszkál a kén a másik lemezre, tudtommal az áram adott sebességgel folyik adott közegben, tehát a nagyobb áram ezen mit sem változtat, nem robbantja le a nagyobb kristályokat. Félreértés ne essék én nem vagyok ellene, csak épp nem vagyok mellette sem. A fezültség-áram viszonyáról: U=RxI, nagyobb feszültség hatására nagyobb áram folyik át azonos ellenállású fogyasztón, ezért az akkuk töltődési karakterisztikája, ennyi erővel ezt az eljárást "bikázás"-nak hívjuk inkább ne szulfátlanításnak! Egy autónál nincs lehetőség arra, hogy az ember fia válogason, hiszen ez időre megy, ezért használják ezt a nagy áramú töltést, de ha belegondolunk nem rohangálnak ott akkora áramok mivel a feszültség és ellenállás hányada határozza meg, s tudtommal az akkuk kétféleképpen töltendők, feszültség és áram karakterisztikával, márészt ezt a felhasználás helye határozza meg nem pedig az akku igényei, kibírni pedig kibírja a vastagabb lemezkiképzés miatt mivel nagy áramokra tervezték, de az már más kérdés jó-e neki, mert elviekben 90%-ig kellene feszültségkarakterisztikával tölteni és utána pedig 100%-ig áramkarakterisztikával. Azt mondom, hitessük el az emberekkel, hogy ha nagy áramokkal üttetjük a régi akkut impulzus üzemben és az e-miatt kicsit jobbnak tünik a mezei ember pedig nem fogja fel mi is történik valójában akkor ez egy jó pénzkereseti lehetőség, mindezt nevek nélkül.... Röviden etessük meg rendesen azt a munkást és egy ideig jobban dolgozik, de utána ismét megéhezik mert nem kap enni. Erre ne fogjuk már rá, hogy regenerál, csak annyit mondanék, hogy rendesen megetet... és nem csak az akkut. Teljesen mindegy hány szerviz mondja, hogy segít meg regenerál a lényeg nem változik. Csodák valóban nincsenek, csupán annyi, hogy árammal való túltöltés miatti ideiglenes kapacitás visszanyerés történik. Az én "készülékem" is ezt mutatta meg, Pár töltés után a kapacitás ugyanúgy leesett.... Szórakozásnak jó.
Kis értékű ellenállásnak 5000mikrofarad-ig 4,7ohm 20W is kevésnek bizonyult, hűteni kell rendesen!
Nem fezültségről beszélnek, hanem áramról... 4,7Ohmon 0,5sec-es időzítéssel a 20W-ot megeszi.... az ellenálláson a 12V és 33V-nyi különbség jelentkezik (kondi előtt).
Rendben, köszönöm.
Az ellenállásra azért gondoltam, mert amikor a fet nyit, a kondival együtt a tápot is ráengedi az akkura. Az meg 30V egyen áramkorlátozó tag nélkül, ugyan rövid időre...lehet, hogy teljesen felesleges. Üdv Inhouse
A gondolatmeneted alapján te is belefutsz azokba a dolgokba, amit az ellenoldalnál felrósz. Ha vastag a lemez és elbirja, akkor itt sincs gáz.
Az, hogy mekkora áram futkos egy autóban üzemelő akkun az határozza meg, hogy mennyire van lemerülve. A generátor 50A-t minimum tud, a feszültség 13,8-14,4V, az áram meg folyik, az akku meg felveszi. A nagy impulzusok átlaga egy "normál" töltőnek felel meg. Üdv Inhouse
Kösz, hogy kipróbáltad. Elég volt a 4,7 ohm, hogy két impulzus között feltöltse a kondit? Minél kisebb értékű kellene, akkora, hogy a kondit minél hamarabb töltse, de a tápot ne tudja a cucc túlterhelni. Hopp utánaszámoltam, sehogy nem jó, már a 4,7ohm is több, mint 3A. Bár ezt is csak impulzus terheli...
Akkor marad igy, ha a táp (diódahid és trafó birják). Esetleg ellenállás helyett egy nagy teljesitményű izzó...vagy még egy fet, ami a tápra kapcsolja a kondik testjét felváltva a másikkal. Igy vagy ide, vagy oda lenn kötve, persze ehhez a vezérlést is bonyolitani kellene. Bele lehetne rakni egyébként az általad is irt szünetekben való terhelést is. ![]() Üdv Inhouse
A lemezvastagságot nem azért írtam, mivel az csak egy tényező, hiszen minket a szulfátréteg érdekel, nem az akku névleges kivehető áramerőssége. Az ellenálláson 30V-12 feszültség jelenik meg töltéskor tehát 18V, durván 3,8Amper ami 45W másodpercenként az impulzus hosszától függően, én 20W-ot írtam amit hűtöttem is! Nem tartom feleslegesnek az ellenállást, mivel a cél a kondenzátor pillanatnyi áramának kiütése, nem pedig a szűrt (amúgyis 50Hz) rákapcsolása, ekkora áramú terhelésnél a táp egyik váltóáramú periódusát kapcsolnánk rá egy pillanatra az akkura és ugye nem ez a cél. Az autónál egy merült akku nem annyit vez fel amit a generátor belekínoz, hanem a kapacitásának, feszültségének és belső ellenállásának hányadát, ha valaki unatkozik majd megméri mennyi is ez valóban, de mivel a feszültség adott így a felvett áramot az akku belső ellenállása határozza meg, az csak mellékes, hogy a generátor mennyit tud szolgáltatni, azért azt nem mondanám, hogy felveszi az 50Ampert! Autóban nem szűrt 3 fázisú egyenáram középértéke kerül az akkura és egy fix feszültség, tehát az akku belső ellenállása határozza meg az áramfelvételt. Télen pont ez a baj, mert egy hideg akkut nagyobb feszültséggel kellene tölteni, hogy a töltőáram értéke megfelelőbb legyen. Az akku hőfokfüggéséről beszélni felesleges lenne. 0 fokon akár 16V is lehet minden baj nélkül, nyáron pedig nagyon nem javallott a 14,4-et meghaladni. A 13,8V édes kevés, mert ez az érték a töltött akkumlátor szinten tartására és csepptöltésére elegendő csak!
A kondenzátor még ekkora áramkivétel mellett is századmásodpercek alatt felveszi a töltést, különben nem használnák, nagyobb erősítőkben (egytápos) 4700-10000mikro a kapacitása ami 20Hz-et is át bír vinni több száz Watt-os terhelésnél. Válaszom: feltöltődik, mértem az ellenálláson az impulzus utáni feszültséget, durván 1V volt rajta, pláne másodperces impulzusoknál... feltekertem kb 20Hz-re akkor esett az ellenálláson kb 6V amit a kondenzátor töltésére használt. Minél kisebb? : akkor nem is lenne sok értelme, mert kisebb ellenállásnál nagyobb az átfolyó áram, tehát ugyanúgy terheli a tápot, hidd el a 4,7ohm még mérésre is jó, tőlem lehet az izzó is pl indexé(21W) 2 darab, hogy az átfolyó áram ne legyen túl kevés (úgy 3,5A), majdnem mint a 4,7 ohmnál. S ha már a visszaterheléses megoldáson törjük a fejünket amit már inkább támogatnék a jóval előtti hsz-em miatt is, akkor gondolatom szerint erre egy izzó tökéletesen megfelelne, akár folyamatosan a kapocsra kötve is, mivel a kondenzátor rásütésekor a feszültség elhanyagolhatóan változik és az energia csak befelé áramlik az akkuba így az izzó felvett árama lényegtelen, bár egy félig halott akkunál 20V-os feszültség is megjelenhet az impulzuskor. Másként, impulzus nélkül merítés, impulzuskor pedig a feszültség állandó értéke miatt az izzó kapcsain is állandó az akkuból kivett áram folyik csak, utalva ezzel a beépített regeneráló működési elvére és e-miatti használhatóságára (már amennyire használ). Nem értem ezt a kondi-ide-oda dolgot..... miért kellene kapcsolgatni? 5Amperes táp esetén és 4,7ohmmal az áram 4Amper ami méréseim szerint bőven elegendő a 4700mikrofarad töltésére, ha meg netán nagyobb kapacitás igényeltetik ahhoz úgyis nagyobb táp kell nem pedig felváltott töltögetés kisütés. Üdv: Frici |
Bejelentkezés
Hirdetés |










