Fórum témák
» Több friss téma |
Szia! Az erősítés R2/R1+1. Egy javaslat, a piros dobozok jelzik hol változtattam: Bővebben: Link
Köszi a gyors választ!
A két dioda mit csinál? Így jól működik Neked?
Azért tettem bele, hogy a hangerő poti már az első 1/10 fordulattól szabályozzon. A diódák nélkül nagy holt tere volt. Próbáld ki.
Köszi jó lett, a TDA2030 topicba beraktam a képeket
Üdv! Van egy 8+2 sávos 2x250W-os Studiomaster Power House powermixerem! Valami probléma van az előerősítő részével, mert a dinamikus hangokat azaz a dobot/basszust levágja a zenéből, valamint a Master hangerőt egy nagyon picit feltolva már ordíttatja a hangfalakat. Viszont simán végfokra kötve a bemenő jelet normálisan szól.
Valakinek van tippje hogy mi lehet a probléma okozója? Az effektre gyanakodva azt ki is kötöttem belőle.
Szia!
Nem túl nagy a bemenő jel és a beépített limiter vág?
Hali! én normális erősségű jelet adok neki, szerintem túlerősíti az előfok valahogy és betorzul a dinamikus jelnél
Sziasztok!
Lenne egy kérdésem van egy előerősítő aminek a kimenete kikapcsoláskor feszültség lökést ad ki és hangszóró pattan egy nagyot. Az ic PT7313E aminek a 24,25 lábat használja rca kimenetként. Mivel lehet megszüntetni a kikapcsoláskor fellépő fesz lökést? Üdv.
Szia! Megszüntetni ugyan nem lehet, mert az aszimmetrikus táplálásnak ez velejárója, viszont a kellemetlen hatástól meg tudsz szabadulni. A rákötött végerősítő némítását aktiválhatod, ennek hiányában köss koppanásgátlót a kimenetre!
Sziasztok! A rajzon látható erősító+ táp + előeresítő bekötését szeretném kérni tőletek mert nem tudom ,hogyan kössem be,
üdv: aramis
Sziasztok!
Azt szeretném kérdezni, hogy össze lehet e valahogy 2 különböző erősítőt kötni? Az a helyzet hogy van egy 5.1-es házimozi szettem és 2 erősítőm. Ami a házimozihoz volt erősítő(1) azzal van valami baj ugyanis a centert és az első hangszóró bemenetét nem érzékeli, viszont ha azokat a hangfalakat a front bemenetéhez kötöm be, akkor tökéletesen szól. Viszont ha a 2 frontot és a mélynyomót hagyom az (1)-es erősítőben és a centert meg a 2 első hangfalat átkötöm a (2)-es erősítőbe akkor szól, ezzel csak az a baj hogy nem sikerült megoldanom azt hogy a 2 egyszerre menjen. Annyi a probléma, hogy az mélynyomóhoz ugyan olyan vezeték van mint a hangszórókhoz, és nem pedig kábeles, ezért a (2)-es erősítőbe nem tudom beledugni, mivel abba csak a hangfalaknak van vezetékes bemenet. Ha valaki tudna nekem segíteni, annak megköszönném ![]()
Kedves "ah ahhajha",
próbálok válaszolni a kérdésedre, amennyire képességeim engedik: Idézet: „össze lehet e valahogy 2 különböző erősítőt kötni?” Igen. Idézet: „van valami baj ugyanis a centert és az első hangszóró bemenetét nem érzékeli” Ezt nem értem. ![]() Idézet: „Annyi a probléma, hogy az mélynyomóhoz ugyan olyan vezeték van mint a hangszórókhoz, és nem pedig kábeles” Ezt sem értem. Mi a nálad a vezeték és mi a kábel? ![]() Idézet: „mivel abba csak a hangfalaknak van vezetékes bemenet” ![]() Idézet: „Ha valaki tudna nekem segíteni, annak megköszönném” Szövegesen rettenetesen nehéz. Talán típus vagy fénykép?
Az egyik erősítő panasonic SA-HE75(2), a másik Mustek A806(1). Ugye az (1)-esben vannak bemenetek, ahova beledugod a hangfalakat. Ebből van 6. 1-1 a front-nak, 1 a centernek, 1-1 a két első hangalnak és 1 a mélynyomónak. Azt a mélynyomót csak az (1)-es erősítővel tudom összedugni mert csak annak van ugyanolyan kábeles bemenete mint a hangfalaknak, és a (2)-es erősítőnek meg a mélynyomó bemenete meg kábeles, pl olyan mint egy aux kábel csak vastagabb egy picit a feje.
Sziasztok!
Csináltam egy subwoffert, quad 405 az erősítője, és a lenti Urbán elektronika előerősítő van benne, mikrofon bemenetes. Emlékeim szerint TDA 1524 van még benne. A problémám az, hogy ha bekapcsolom a kütyüt, és elkezdem feltekerni a hangerőt, akkor rettenetesen begerjed, a hangszórók vagy 5mm-er lengenek, és mély brummogó hangot adnak. Annó kivettem a mikrofon előerősítő ic-t, attól mérséklődött a probléma, de nem lett használható. Visszaolvasva három problémát valószínűsítek, amiket mind elkövethettem. Az előerősítő bemenete nincs lezárva, nem tudom, hogy ezt szakszerűen, hogyan kell, mit tegyek, és hová? Valószínű, hogy az előerősítő és az erősítő közt be van kötve a gnd. Árnyékolás nincs, mert nem tudom, hogy pontosan mit és, hogyan kéne árnyékolnom!? És hallottam olyat, hogy az erősítőnek valamelyik tápkábelére nagyon oda kell figyelni, hogy minél rövidebb legyen, és vastag is legyen. Ebből mi ami igaz? A tápom is biztosan gagyi, egyszerű graetz híd két nagy kondival. Majd lefényképezem, hogy ki tudjátok nevetni! Most kapott el a gépszíj minden 20 éve készült félbehagyott azóta összeérett kütyüt előszedek befejezésre. Most érett meg az idő az előszedésükre. Kéne pár tipp, hogy mihez kell nyúlni, vagy mi volt rossz elképzelés annó!?
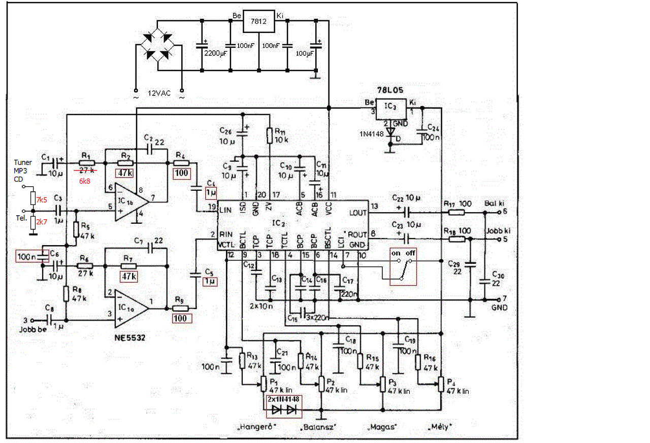
Szia! A kép alapján LM1036-ra tippelek, de ez másodlagos a probléma szempontjából.
Ennek az áramkörnek legyen egy a végfoktól teljesen független 7812-vel stabilizált tápja!
Majd ránézek, valószínűleg az ic az, amit írtál. A bemenet akkor nem játszik közre a problémában?
Van valami referencia kapcsolás erre a 7812-re? Én ezt csak olyan egyszerűen be szoktam tenni, ahol 12V-kell, de gondolom, valami kondik kellenek hozzá!?
Az LM1036 saját témával rendelkezik, onnan származik ez a rajz is.
Köszönöm!
A tápokban a nagy kondit értem, hogy mi a szerepe, de a kis nanos, és mikros kondenzátoroknak mi a pontos szerepe, nagyobb frekvenciás zavarokat lehet szűrni vele?
A nagyobb elektrolit kondenzátor belső ellenállása 50-100Hz-en kielégítő. A stabil működést segítik a kisebb kondik.
|
Bejelentkezés
Hirdetés |