Fórum témák
» Több friss téma |
Hello!
Találtam az interneten két kapcsolást amiket kombinálni szeretnék egymással! Az egyik egy érintéskapcsoló, a másik egy egyszeri nyomásos ki/be kapcsoló. Az lenne a kérdés, hogy ezt a két áramkört összekapcsolhatom optocsatolóval? Mert most nagyon rá vagyok kattanva az optocsatolóra. ![]() Előre is köszi!:worship:
Egy 12V-os kivezérlés jelzőt kapcsolni össze ezzel az áramkörrel.
Úgy akarom hogy a kivezérlésjelzőt egy optocsatolón keresztül az egyszeri nyomásossal, majd annak a kapcsolóját (az helyett), egy újabb optocsatolóval az érintéskapcsolóhoz.
vagyis azt szeretnéd, h a kivez. jelzőt ki lehessen kapcsolni?
Talán mellékeld a rajzokat, hogy segíteni tudjunk. Valszeg nem kell az opto, mert az akkor idokolt, ha szintet kell illeszteni, galvanikusan leválasztani vagy hosszabb vezetéken akarsz jelet átvinni zavarmentesen.
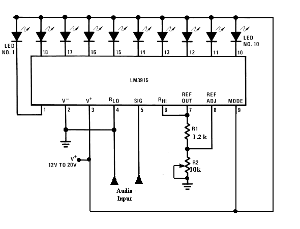
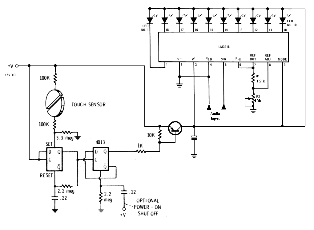
Itt vannak:
Fantasztikus, köszönöm, bár lenne egy-két kérdésem! Az ábra bal alsó sarkában van két kondenzátor, ott csak annyi van feltüntetve, hogy .22 az 220 µF-ot jelentene? A másik meg hogy ha balról haladunk jobbra akkor a tranzisztor mögött van egy üres és egy teli téglalappal jelzett alkatrész, az dioda?
Mivel lehet még elválasztani két áramkört, az optocs.-n és relén kívül?
Fűrésszel??
dupla tekerccsel , (hirtelen nem jut eszembe a neve, régebbi telefonokban van főleg...)
A .22 az 0.22ľF azaz 220nF (amerikai rajzokon gyakran így van, a régi hazaikon is )
Az üres (+) és teli (-) téglalapokból álló rajzjel a hazai szabványos elkójelölés. Ide tegyél 10...10ľF-osat.
Érdekes... a µF-ot a Te szövegedből másoltam és mi lett belőle?
![]() Aha, látom már: a trükk az oldalon van, gondolom a nagy F előtti kis u-t átírja automatikusan...
ez jó! Fűrésszel! Megnéztem hogy hogy is működik egy optocsatoló és azt vettem észre, hogy akár házilag is barkácsolhatok egyet (nem tudom hogy ez hogy jön ide, de leírtam).
Hellosztok
Én szímán egy olyan érintéskapcsolót keresek, amin ha megérintem a lapot, akkor be kapcsol, és úgy is marad, még újra meg nem érintem. Találtam két kapcsolási rajzot, de a szövegből nem tudtam kideríteni, hogy olyan-e, amilyen nekem kell. A terve az lenne, hogy mivel tönkre ment a kapcsolós elosztóm (csak a kapcsolós része), amit a számítógépnél használtam, úgy gondoltam, hogy egy ilyen érintéskapcsolót használnék az elosztó ki-bbe kapcsolásához. Tudtok segíteni? Ésa linkek a kapcsolásokról: első link, második link.
nagy áramot ne próbálj érintéskapcsolóval vezérelni.... egyszerű oka van: ha zárlat van, akkor rázós élmény lesz... plusz, ezeknek a kapcsolóknak állandó egyenáramú táplálás kell a működéshez. Inkább vegyél egy hagyományos billenőkapcsolót a helyére sztem.
Egy több mit 7 éves hozzászólásra válaszoltál. Azóta szerintem megoldotta a kérdező...
|
Bejelentkezés
Hirdetés |










