Fórum témák
» Több friss téma |
Tényleg kezdek kíváncsi lenni, hogy ha egy oszcilloszkópnál a kalibráló 1 kHz esetében átváltok FFT és Spektrum analizátor üzemmódban, mi változik, és miért teszi azt?
Konyhanyelven, tömören:
Azt tudjuk ugye, hogy minden periodikus jel felbontható egy alap harmonikus, és sok sok felharmonikus összegére. Az oszcilloszkóp az adott jel időbeli ábráját mutatja, a spektrum analizátor pedig a frekvencia függvényében mutatja az egyes frekvencia összetevőknek ( spektrumoknak, harmonikusoknak ) a nagyságát. Az FFT is ezt az időtartománybeli képet transzformálja át frekvencia tartománybeli képpé, matematikai módszerekkel ( Fourier transzformáció ). Régebben, amikor még nem volt digitális jelfeldolgozás, a spektrum analizátorok drága és bonyolult analóg műszerek voltak. Ma meg már az időtartománybeli mintavételezett jelsorozatból "egyszerűen" kiszámolják a frekvencia spektrumokat megfelelő kapacitású processzorokkal. De gyanítom, hogy ez a kisujjadban van. A hozzászólás módosítva: Jan 2, 2024
A próbadarcil, alaposan szétfurkált (próba)hűtőbordán, kis (próba)trafókkal (a nagyobb trafók nem fértek volna az osb lapra) olcsó alkatrészekből, az eredetitől alaposan eltérő dizájnnal, bár ha van a tranyóknak furatgalván meg felül is pad, akkor fel lehet őket szerelni az eredeti szerint is. Valamint át van méretezve +/-35V-os tápra.
A 7242 tube PSE-hez kialakitottam egy új " silver rail ground " megoldást, aminél nincs megszakítás/anyagváltás a földelési rendszerben.
![]() TJ. A hozzászólás módosítva: Máj 27, 2024
2024 május 22 és május 30 között megépült a 7242 tube PSE erősítő második példánya.
![]() Élesztés/bemérés a holnapi napra beütemezve. TJ. A hozzászólás módosítva: Máj 30, 2024
A 7242 tube PSE No.2 elektroncsöveit leteszteltem, majd felcsövezve az erősítőt beindult a beállítása. Mivel eléggé vegyes volt a tulajdonos álltal beszerzett elektroncsövek állapota, kicsit továbbtartott a bemérés, de végül is elkészült a mű
![]() Az eddig adatokat jól közelitően tudta, pl. az 1KHz/1W/8R THD mérésénél bal oldalon 0,05%, a jobb oldalon 0.065% volt. TJ.
Régebben highand viccesen ajánlott valamit PA célokra Karesz rajza alapján. Kétségtelen, a földelt kimenetnek nagyon sok előnye van.
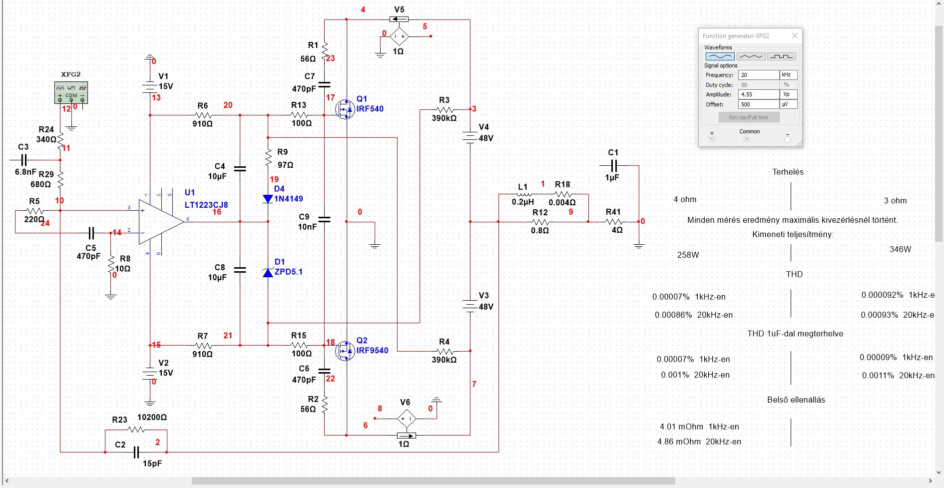
Én azért igyekeztem ezt jobban kihasználni. A csatolmányokból, biztosan nem fog kijönni ezekkel a tranyókkal 258 W, de talán 200 igen. ( Ha valaki ezt pontosan ki tudja számolni, az írja le ide. ) Ez az elrendezés +/-5V-tól +/-50V-ig nagyjából semmiféle beállítást nem igényel. A nyugalmi áram hőmérséklet változásra nagyjából állandó, de az is beállítható abszolút stabilra. Az opampot LF357-re cserélve 20kHz-en a THD jócskán nő, de még így is 0.02% alatt marad. Alacsonyabb frekiken szintén nagyon jó. A hozzászólás módosítva: Júl 10, 2024
Ezt a földelt kimenetűt leginkább úgy tudom elképzelni PA célra, hogy laterális fetekkel épül fel. Perverz módon már követtem el ilyen gazságot, azaz gyufásdoboz méretű réz lapra felforrasztottam két pár 2SK227/j83 fetet. Semmi szigetelés, paszáztam és ment a hűtőre. 2X70V tápról a mai napig dolgozik 4 Ohmra. Nem hifi, csak próbatermi PA.
A feteket itt vettem az aprón, nem volt drága. Az opamp mc33078. Ebből van egy rakat.
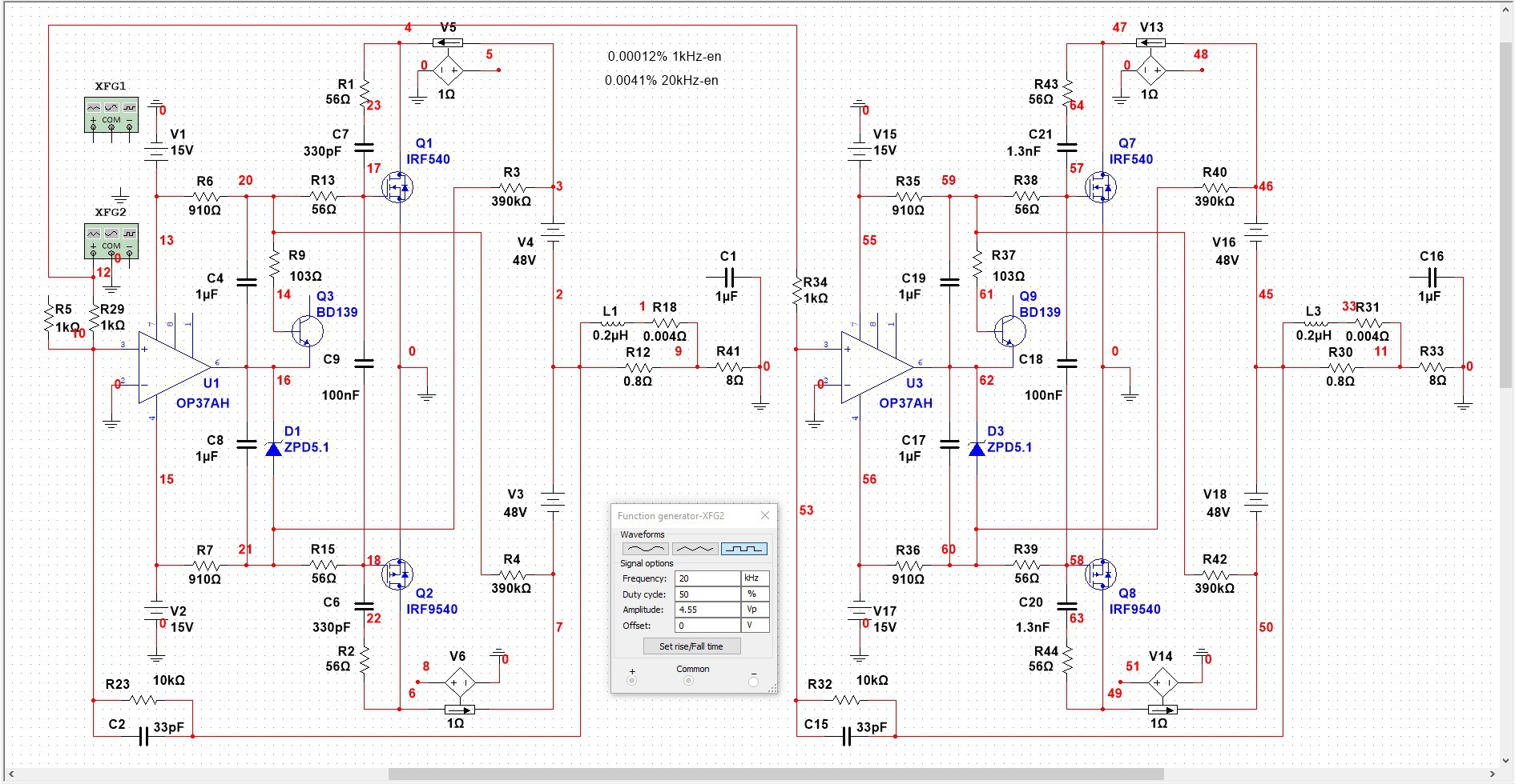
Azért lehet ilyen többtónusú, erősítőt építeni, nagyon egyszerűen. Nem kell ehhez LM3886, bár szerintem azért használják, mert egyszerű, mindenféle védelem van benne, szóval elég összkomfortos.
A kapcsolási rajz ugyanaz, mint a fenti. Megemeltem 48-ról 50V-ra a tápokat, bár nem tudom minek. Így kisebb a THD, de nincs jelentősége. Itt van az IMD-hez a bemeneti jel (19 és 20kHz összege. És a többtónusú bemeneti jel. Ezeknek hasraütésre határoztam meg a frekvenciájukat. Persze, lehetne több generátort is betenni, de szerintem így is lehet látni az eredményt. Szóval, teljes kivezérlésnél -120dB-re vannak a nem kívánt harmónikusok. Ha egy erősítő már tud -120 dB-t, akkor teljesen mindegy, hogy hány generátort kötünk rá. A lényeg, hogy a nagyon kis THD-elérjük. Szerintem, ha egy IMD mérés -120dB, akkor a többtónusú jellel sem lehet probléma.
Sokat töprengtem, hogy mi értelme van, hogy egy végfok a kimenetén tudjon 50...100V/us slew-rate-et. Minek?
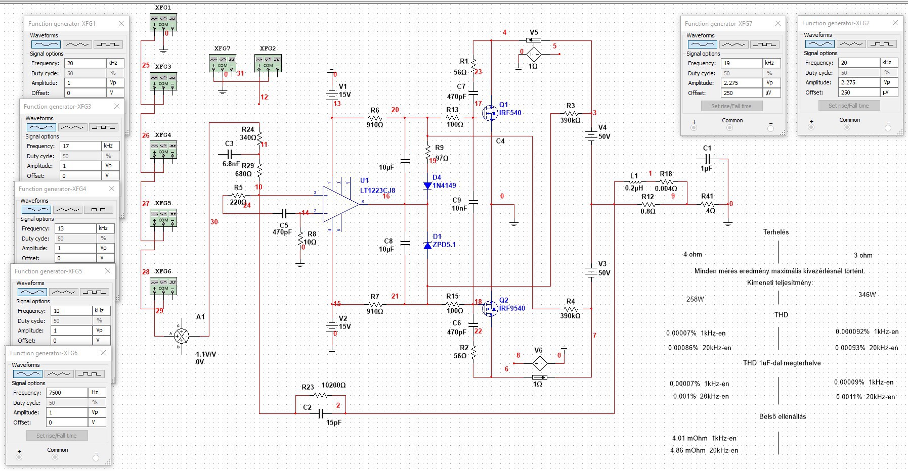
Miután a szimulátorban van slew-rate korlátozó matematikai modell, hát kicsit szimuláltam. Legyen a végfok kimenete +/-100V, megnéztem, hogy mekkora slew-rate ( du/dt, azaz feszültség emelkedési sebesség ) szükséges ahhoz, hogy a 20kHz-es teljes kivezérlésű jel torzítatlanul megjelenjen a kimeneten. Tehát, kell egy szinuszgenerátor 20kHz-re, meg néhány slew-rate korlátozó áramkör, amik kimenetén megjelenik az eredmény. Betettem még egy háromszöggenerátort, de az nem a nullánál kezdi a háromszög előállítását, mint a szinusz, ezért kellett bele még egy holtidős tag késleltetésnek. ( Ez frekvenciától függetlenül késleltet, ugyanaz jön ki, mint ami bemegy, csak jelen esetben 12,5 us-mal később.) Így egyszerre kezdődik a háromszög és a szinusz generálása is. A szinuszjelnek a legnagyobb meredeksége a nulla közelében van, tehát itt kell megszerkeszteni egy ferde egyenest ( algebrában y=mx+b ), aminek a meredeksége - nevezhetjük iránytangensenek, slew-rate-nek is - megegyezik a keresett értékkel. Ezt differenciálszámítással matemetikai úton is meg lehet határozni, de maradtam a szimulátornál. Tulajdonképpen próbálkoztam, hogy mekkora amplitudójú, a szinusz frekvenciájával megegyező frekvenciájú háromszögjelbe fér bele a szinusz. Ahogy nő a háromszögjel amplitudója, úgy nő az oldalmeredekség, vagyis a slew-rate is. A megfelelő amplitudó ott látszik, hogy a nullátmenet közelében is benne van a szinusz a háromszögben, méghozzá úgy, hogy a háromszög a legkisebb amplitudójú, tehát belesimul a szinusz nullátmenetébe. SR1 kép: itt a háromszög és a szinuszgenerátot, a holtidős tag és néhány slew-rate korlátozó áramkör. A slew rate értékei V/s-van vannak megadva, 1 millióval kell osztani, hogy V/us-ot kapjunk. SR2 kép: ez alapján már ki is lehet találni egy képletet, ami megadja, hogy mekkora frekvenciájú és amplitudója szinuszhullám átviteléhez mekkora slew-rate van szükség. slew-rate= Up x 6.4 / T ahol Up a szinusz csúcsértéke, T a szinusz periódusideje. Ez alapján a 100Vp, 20kHz-es szinusz átviteléhez 12.8 V/us slew-rate szükséges. Ha ennél kevesebb, akkor a szinusz torzulni fog. Az SR3 képen ez látható, a sárga hullámon már annyira kicsi a slew-rate, hogy a szinuszból háromszög lesz. Természetesen, lehet rajzolni egy olyan szinuszt a sárga hullámba is, csak annak kisebb amplitudójúnak kell lennie. Ha a háromszögjelen belül van a szinusz, akkor semmiféle torzulást nem fog szenvedni, tehát teljesen felesleges a néhány 100kHz-es négyszögjel átvitel, az legfeljebb egy műszaki bravúr, de a minőségbe nem fog beleszólni. Innen érthetőbbé válik, hogy egy csöves erősítőben ez miért nem okoz gondot. De egy purify sem tud ilyen szempontból sokat. ( Nem is tudhat a kimeneti szűrő miatt.) Ez az elmélet. Kipróbáltam a kedvenc földelt kimenetű végfokban, hogy ez mit jelent ott. SRA1 kép. Két végfok egymás mellé rajzolva, hogy könnyebben legyen a különbség kiértékelhető. A rajzban csak annyi a különbség, hogy a második rajzon a C20, C21 kondik kb. 4-szer nagyobbak. Így sokkal kisebb a slew-rate, egyre inkább látszik, hogy integrátor jelleget vesz fel. SRA2 kép. A sárga a baloldali, sokkal nagyobb slew-rate-tel rendelkezik, a jobboldali meg sokkal lassabb. Ennek ellenére a THD-k megegyeznek. Ha az ábráról leolvassuk, akkor a slew-rate=90,8V /12.2us = 7,4V/us. Ha a fentebb említett képlettel számolunk, akkor 5.76 V/us adódik. Az eltérés a leolvasás pontatlanságából, meg abból adódik, hogy a C20,21 kompenzálás azért nem teljesen csinál integrátort ( kicsit görbék a fel-és lefutó élek ), és az élek kezdőpontjai sem elég élesek. Ennek ellenére jól prezentálja, hogy teljesen felesleges a hatalmas slew-rate. A másik, hogy a kompenzációk folyamán, automatikusan a lehető legnagyobb slew-rate-re törekszünk, ezért aztán a fel-és lefutó élek nem egyenesek, hanem inkább erősen exponenciális jellegűek. De ez felesleges. Tehát, ha nagyon kicsinek tűnnek a kikínlódott kompenzációk után az élmeredekségek, akkor érdemes utánaszámolni, mert egyáltalán nem biztos, hogy ez baj.
Lemaradt néhány kép.
Nem annyira bonyolult dolgok ezek, csak hát a paraméterek egymás ellen dolgoznak.
Több alkatrészből jobbat lehet csinálni (szerintem).
Ezeket miért raktad fel? És miért nekem címezted, amikor nem is erről beszéltem. Én a slew-rate és a THD kapcsolatáról írtam. Te pedig általános dolgokról.
Az NFB képhez feltehetted volna a Q1 bázisán levő feszültséget is. Mindjárt meg lehetne magyarázni, hogy miért nő a THD a magasabb frekvenciákon. És, hogy a pótlólagos betett Miller kapacitásnak milyen hatása van. A többi kép nekem teljesen felesleges, nyilván minden erősítőben így van. A Rotár képhez: nagyon szép ez az 1MHz 0,04% THD, de minek? Gondolod hogy vagy jobban szól? Egyáltalán: te meg tudod ítélni egy szimulátorban elkövetett kapcsolásról, hogy tetszeni fog a hangja? Biztosan nem... ezért gondoltam, hogy a vadhajtásokat le kén' nyesni. A fülünknek nagyon jó képességei vannak... Hogy mi tetszik, az már szubjektív, de ebben biztosan nincs benne az 1MHz 0,04%-os ávitel. " Több alkatrészből jobbat lehet csinálni (szerintem)." Szerintem, nem. Volt egy pali, aki kitalálta az opamp-ot, aztán volt egy másik, aki kitalálta a MOSFET-et. Egy harmadik meg kitalálta, hogy lehet földelt kimenetű erősítőt csinálni. Ha megnézed a raizaimat, akkor nem hiszem, hogy lehet egyszerűbbet csinálni. Persze, tele lehet tömni tranyókkal az egészet és el lehet érni a 0,0000x THD-t. Ilyet már tettem fel és nem is olyan bonyolult. A kérdés az, hogy minek? Eleve 8 kHz felett semmiféle felharmónikust nem hallunk. Nem mindegy, hogy mennyit torzít 20kHz-en? Az első felharmónikusa 40kHz... ugye, azt nem halljuk. Opamp-ok? Azt mondják, hogy diszkrét eszközökkel jobbat lehet csinálni. Tényleg? Az ilyen Burson, meg hasonlók jobbak lennének? Egy opampot nagyon komoly munkával fejlesztettek, gyártás közben esetleg lasertrimmelték, szóval nem tudom elképzelni, hogy jobb legyen diszkrét alkatrészekből. Ha így lenne, akkor nem gyártanának kifejezetten audió célokra opamp-ot. De a városi legenda él... az amatőrök megfertőződtek a hülyeséggel. Ezt a Burson féle gyártók meg is lovagolják. Egy studió keverőasztalban lenne mondjuk az 50 csatornára néhány ezer tranzisztor? Nem hiszem. Opamp-ok vannak benne és ezzel csinálják a jó és a rossz felvételeket is... mi meg azt hallgatjuk és azt mondjuk, hogy ez a high-end... Ha egy földelt kimenetűnél jobb eredményeket akarunk, akkor bele kell tenni egy LT1223-at. ( Igazából csak ezt ismerem.) Ezt már csak sok-sok alkatrésszel lehet utánozni. Az utánzást én is megcsináltam, diszkrét alkatrészekből, korábban láthattad. És persze vannak még jobb, gyorsabb és persze drágább opampok is. A "budget" típusú erősítők addig budgetek, amíg nem kell hozzá táp, doboz, csatlakozók, potik, stb. Utána már az opamp ára eltörpül az anyagárban.
Van nekem egy fűnyíróm. Van hozzá két hosszabbítóm. Az egyik 25-30 m hosszú "teszkós", de ez így rövidnek bizonyult, hát megtoldottam még 25 m "1-es" MZS-vel. Vagy 20 éve ezekkel nyírom a gyepet. Akad aki ilyen árkategóriájú hangszóró vezetéket használ teljes megelégedettséggel, csak persze jóval (kb. tízszer) rövidebbet - és nincs is ezzel semmi bajom. De gondoltam egy merészet és mértem ezt-azt ezen a 25 méteres vezetéken, ekkora hossznál már jól kimutathatók az anomáliák. Lehet, ha kedvem lesz megmérem a teszkóst is... szerintem lesz kimutatható különbség.
A mérés eredeti célja az volt, hogy vajon mekkora kapacitív (reaktív) terhelést jelent egy átlagos hangszóró vezeték a végfoknak, mégis mennyivel kell illik számolni (szimulálni)? A keresztváltó önkapacitásait is hozzá számolva (saccolva) szerintem 2 nF alatt van az ami kapacitívan beterhel egy végfokot. Vajon van-e értelme az 1u/8R stabilitásvizsgálatnak? A kérdés költői. Nyilván van, hiszen azért találták ki. De le kell-e lassítani annyira egy végfokot, hogy az 1u/8R-es impulzusválasza túllövésmentes legyen, vagy elég ha csak nem gerjed be ekkora terheléstől? Egyszer olvastam valahol, hogy valami stadionba (vagy sportcsarnokba?) valami hiper-szuper hangminőségű hangosítást szerettek volna. A pénz nem számított, hát vettek méregdrága hájend végfokokat hozzá. Rájuk kötötték a hájend hangsugárzókra többszáz méter hájend hangszóró vezetékeket és a bekapcsolás pillanatában elfüstölt az összes hájend végfok. Tehát a stabilitás vizsgálat (és a medve) nem játék. És amit mértem. Aki akarja nézi és elgondolkodik (ha van kedve hozzá). Persze nem nem nagy szám az egész "méréssorozat", inkább nekikészülődni és rajzolgatni tart el valamennyi ideig. Ezek a dolgok szinte minden könyvben benne vannak, de így a gyakorlatban látni és megtapasztalni mit csinál egy szem MZS huzal a jellel, szerintem érdekes. Ugye az is kiderül, hogy illesztett esetben sem ideális a négyszögjel-átvitel, csak kisebb a belengés mértéke... valamivel jobban hasonlít az eredeti jelalakhoz.
Elég ravasz a kapcsolás közreadása ebből a szempontból. Cordell itt ugyanis a Sandman kapcsolást éleszti újjá. Csakhogy tudott, hogy Sandman megnyerte a pert a Technics ellen ( Szuper AA), így érthető, hogy az egyébként egyszerű kapcsolást ködösen adja elő. A rajzról ami hiányzik, az a forrás belső ellenállása, amivel mindjárt érthető lesz, hogy a Sandman kapcsolás a bejövő jelet "előtorzítja" annyira, hogy a kimenő éppen jó legyen. Erre szolgál a pozitív visszacsatolás.
Van kb. 20 pár bemért IRFP a fiókban. Ezekből kiemeltem egy-egy közepes Ugs feszültségű N és P csatornást és mértem. Ez a mérés hiányzik az adatlapokról, tehát amolyan hiánypótló izének szánom azoknak akiket ez érdekel. Nem mérvadó és nem laboratóriumi mérés, csak olyan tájékoztató jellegű, hogy körülbelül mire lehet számítani. RET-től vásárolt Vishay (IR)-ek.
Két hónapja szimulálgatom ezt a kapcsolást. Sokat gondolkodtam azon, hogy írjak-e róla egyáltalán. Írok, mert időközben belefutottam 1-2 érdekes dologba amit talán érdemes megosztanom másokkal is.
Azon is gondolkodtam, érdemes-e ennek az erősítőnek új topic-ot nyitni. Szerintem igen - mert bár magában a kapcsolásban nincs semmi különleges, de mégis szokatlan - nem ismerek hasonló elven működő végfokot. Ennek a kapcsolásnak az alapjait még a '90-es évek vége felé találtam ki. Építettem belőle néhány változatot, aztán azóta nem foglalkoztam vele... pedig ezek elég jó hangú erősítők voltak (akkori mércével és azon körülmények között). Most újra elkezdtem szimulálgatni és látok benne fantáziát. Talán jövőre megépítem... ha addig el nem kanyarodok valamilyen más irányba. Rögtön a végén kezdtem, hátha felcsigázok vele valakit. A felépítése követi a nálam (is) jól bevált szisztémát amilyen a Burgum is. Nincs átfogó negatív visszacsatolás. Van a kimeneti buffer (OPS = output stage) és van a bemeneti feszültségerősítő fokozat (IPS = input stage). A bemeneti fokozat itt egy U/I konverternek nevezhető valami. Ezt biciklizés közben találtam ki és egyelőre nincs ennél jobb ötletem. Talán nem is lesz és nem is kell... majd alakul. A buffer négyfokozatú feszültség- és áramerősítő. A "nagykönyv" szerint a kétfokozatú erősítők (elméletben) még feltétel nélkül stabilak, a 3 fokozatúakat már nehéz nagyfrekvenciásan kézben tartani, a 4 fokozatúakat szinte lehetetlen. Ha megépítem, a +/-11V-os táp akkumulátoros táplálású lesz, állandó feszültségen tartva az akkukat. Egy kis ízelítő a szimulációkból aztán a részletekre majd később - hangulatomtól függően - kitérek. A hozzászólás módosítva: Szept 29, 2024
Nehéz valamilyen kronológia sorrendet felállítani, hogy hol is kezdjem. Hol van egy végfoknak eleje? Nyilván a közepén. Az is nehéz, hogy ne legyen a mondandóm sem túl primitív sem túl bonyolult, tehát közérthető legyen és lényegre törő. Szűkszavú se legyen mert a gondolataim senki nem tudja kitalálni. Hosszadalmas se legyen, mert akkor senki nem olvassa végig.
Szerepelni sem akarok, mert minek? Akkor miért szerepelek mégis? Mert tényleg találtam egy-két olyan érdekes dolgot amit szeretnék megosztani, mert minek vigyem magammal a sírba. Még mindig tanulom az alapokat. Annál jobb erősítőt tud tervezni valaki, minél többet tud meg/ismer fel az alapokból(-ról). Egyáltalán kell nekem jobb erősítő a mostaninál? Nem kell, mert nincs rá szükségem. Nem feltalálni akarok valamit, hanem megismerni. Ennyi bőven sok lesz bevezetésnek... veszek egy nagy levegőt és "belecsapok a lecsóba". - Bemeneti fokozat. Lerágott csont. 40 éve keresem a "világ legjobb bementi fokozatát" és nem találom. Nem akarok differenciál erősítőt. Komplementer szimmetrikus bemenetet akarok, de mindegyikkel van valami gond. Nagyjából ezek a közismert variációk léteznek. Az lenne a legjobb ha a bemeneti tranzisztorok bázisai közösítve lennének. A legeslegeslegjobb az lenne, ha léteznének valóban komplementer kisjelű jFET-ek, de ez álom marad. Zsebre dugott kézzel gyárthatna bárki ilyet, de már nem gyárt mert nem érdekeli egyik gyártót sem a hifi. - Ha a bázisokat közösítjük (A1, A2), az emitter áramot kell előfeszíteni valahogy. Ez mindig bevisz valamennyi tápzajt, ráadásul kéthurkos lesz a visszacsatolókör, ami nekem soha nem volt szimpatikus. - Ha a bázisokat feszítjük elő valamilyen módon (B1, B2) ellenállással, vagy valamilyen feszültséggenerátorral a fenti probléma valamelyest csökken (vagy megmarad), de már egyhurkos vcs. körünk van. - Van még a diamond kapcsolás (D). Nekem ez sem tetszik, mert kettős emitterkövető és emiatt gerjedékeny. A másik gond vele, hogy az NPN és PNP tranzisztorok nyitófeszültsége soha nem azonos és ez a kimeneti offset hibát okozó feszültség négyszeresen adódik össze (a négy átmenet miatt). Nem nagy és ki lehet kompenzálni, de ott van. - A legjobb megoldás a "C" ábra lenne, ahol a bemeneti tranzisztorok földelt bázisú kapcsolásban működnek... ha nem lenne ott előtte az a fránya opamp. - És van még az "E" ábra (pl. LT1223) amit diszkrét alkatrészekkel nem lehet megvalósítani. Az összes kapcsolás közös tulajdonsága - akár invertáló, akár neminvertáló kapcsolásban működnek -, hogy a bemenetre jutó zavarjelet a visszacsatolt erősítés függvényében erősítik, tehát a gyakorlatban 20-30 dB-lel. Idézet: Évtizedek óta megfelelt erre a célra a 2SK170/2SJ74 ( dual: 2SK389/2SJ109 ), és jelenleg is megfelel ( akár Nelson Pass-nak is ), vagy a Linear Systems által jelenleg is gyártott utódok: LSK170/LSJ74„A legeslegeslegjobb az lenne, ha léteznének valóban komplementer kisjelű jFET-ek, de ez álom marad. Zsebre dugott kézzel gyárthatna bárki ilyet, de már nem gyárt mert nem érdekeli egyik gyártót sem a hifi.” https://www.linearsystems.com/products meg is lehet vásárolni őket: https://diyaudiostore.com/products/matched-jfets https://www.digikey.hu/en/products/filter/transistors/jfets/288?s=N...AXQL5A https://www.digikey.hu/en/products/filter/transistors/jfets/288?s=N...AugXyA Bár én is terveztem/építettem meghajtót, meg egyéb áramköröket ezekkel a jfetekkel, meg kell említenem a KD-féle meghajtó változatot (L4), amely sokkal kifinomultabb hangminőséget tud ( szigorúan az általa kikísérletezett alkatrész-típus-kombinációval )....nem nagyon lehet belekötni a "hangjába"....valójában egyáltalán nem. ( még én is őrzök egy garnitúrát a "szép" időkből... ) A hozzászólás módosítva: Okt 5, 2024
Az alapkacsolás. Ha valami eltér a megszokottól, azzal szokták kezdeni, hogy felsorolják az előnyeit és elhallgatják a hátrányait. Első ránézésre nagyon "durvának" tűnik a bemeneti fokozat kialakítása amiatt, hogy Q1,Q2-nek nincsenek emitter ellenállásai.
Sípos Gyula már kb. 30 éve megírta azt a nagy port felkavaró cikkét a termikus torzításról, amit azóta sem vesz komolyan senki. A cikk lényege, hogy úgy kell termikus munkapontba állítani a földelt emitteres fokozatokat, hogy a munkaellenállás disszipációja azonos legyen a tranzisztor disszipációjával - azaz (emitter ellenállás nélkül) féltápfeszen legyen az Uce feszültség. Ekkor legnagyobb a tranzisztor disszipációja. A kollektoráram akár nő, akár csökken a felvezető hűlni fog. Tehát mindig féltápfeszre igyekszik beállni. Később Huszti Zsolti ki is próbálta ezt és írt róla a Hang és Technikában. A bemeneti diff erősítő kollektor körébe tett be utólag egy soros ellenállást. Megállapította, hogy a végfok szubjektíven szebben szól, de szinte lehetetlen nagyfrekvenciásan jól kompenzálni. És ezzel annyiban is maradt a dolog. Tehát miután szimulátorban jól szerepelt az alapkapcsolás logikusnak tűnt, hogy ki kell próbálni a gyakorlatban is, mert ha mégsem lennének teljesen stabilak a munkapontok felesleges tovább elmélkedni az egész kapcsoláson. Az "alapkacsolás"rajhoz odaírtam a négy fokozat feszültségerősítését. Jelentős, 140 dB körüli nyílhurkú erősítésre lehet számítani (ami opamp mércével mérve is tisztességesnek számít). Felesleges időt és energiákat nem akartam pazarolni az első kísérletre - összedrótoztam "gubancba" az első négytranzisztort. Ezt méregetem kb. két hete. Közben - ahogy lenni szokott - közben mindig eszembe jut még valami amit ki kell próbálni/meg kell mérni. Nem kapkodok, soká lesz még tavasz. Most a legkedvezőbb a műhelyben hőmérséklet az ilyen célokra. Már elég hűvös van, de még fel tudom fűteni szobahőmérséklet fölé. Az asztallap alá néhány éve felragasztottam egy fűtőfóliát, hogy télen ne fagyjon oda a kezem ha reggelente kimegyek... ezt is beüzemelem ha szükségét látom. Tehát az első "előnye" a kapcsolásnak, hogy termikus munkapontban dolgozik a bemeneti fokozat, relatíve nagy feszültségerősítéssel. Az első hátránya meg, hogy mocsok nehéz "kitrimmerelni" - legalábbis így első nekifutásra. Erre még ki kell találni valamit. A vártál is stabilabbak a munkapontok, valamint hőmérséklet függetlenek, viszont nagyon lassan állnak be. Vagy állandóan bekapcsolva kell majd tartani a végfok "elejét", vagy be kell melegíteni legalább fél órát zenehallgatás előtt. Ezt még ki kell törpölni, hogy is legyen. Meg még van más is, de arról majd később. Nem szégyenlem, megmutatom a gubancot is.
Krell KAV300 bemeneti fokozat:
Azt mondjuk nem írtad le, hogy hogyan/mivel hallgattad meg azt az L4-et, a B100-zal, netán egy hagyományos diamond-dal, vagy egy mezei emitterkövetővel vagy valami teljesen mással.
Gondolom az meg csak a véletlen műve, hogy annak a bemeneti fokozata még alkatrészértékben is megegyezik az integráéval. Csak azért kérdem, mert mint mindenről, erről is ellentmondó információkat hallottam annak idején, volt aki szerint az volt jobb, volt aki szerint meg az etalon integrája. Ez megint csak amolyan megérzés, de szerintem ahhoz valami fetes buffer passzolt volna inkább.
Hol lehet megtalálni a KD féle L4 kapcsolási rajzát?
Egyelőre (a napi egy hsz korlátozás miatt) folytatom a monológomat.
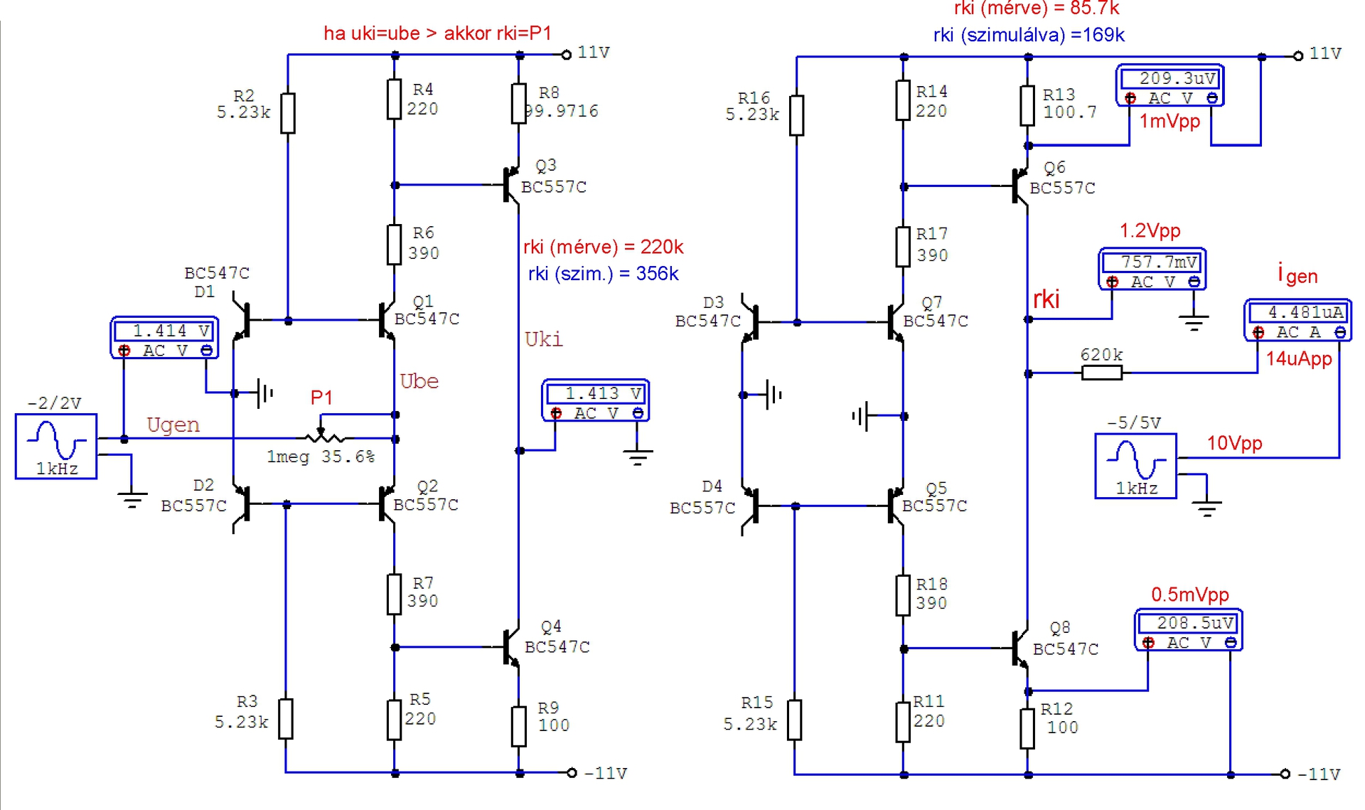
Miután a munkapont beállítások megfelelőek és stabilak, menjünk bele a részletekbe. Bemeneti impedancia: rd (differenciális emitter ellenállást) kisjelű tranzisztoroknál úgy szoktam számolni (UT termikus feszültségből, ami 26 mV (bővebben erről a Titze-Schenk könyvben), hogy Ice=1m-nél ez 26 Ohm > 100uA-nél 260 Ohm > 10 mA-nél 2.6 Ohm. Ez a gyakorlatban elég jó küzelítő eredményt ad így. Mellőzve a részleteket - a szimulációk és a mérések alapján - ez 2 Ohm körüli érték. Kimeneti impedancia: Ezt hozzávetőleges sem tudjuk kiszámolni mennyi (hosszas az eredmények levezetése, bonyolult és olyan magas szintű matematikai tudást igényel ami nekem nincs). A legfontosabb paraméter, mert ezen múlik mekkora a fokozat erősítése. Legegyszerűbben úgy lehet meghatározni (szimulálva ill. mérve), hogy a feszültséggenerátorral sorba kötjük P1 trimmert és addig tekergetjük míg a kimeneti fesz azonos nem lesz a bemenetivel (az erősítősítés ekkor lesz egyszeres, azaz 0dB). A mérés eredménye érdekel engem leginkább: ez rki=220k-ra adódott. A részletek az ábrákból leolvashatóak és értelmezhetőek. Kisfrekvenciás erősítés: Az előző hsz-ből kiderült, hogy a bemeneti tranzisztorok egyenáramú munkapontja termikusan stabil (mindig féltápfeszre áll be). Ezt továbbgondolva: ha a fokozat DC szempontból mindig igyekszik tartani az állandó kollektor feszültséget és kijelentjük, hogy a DC szint = 0 Hz. Akkor ezt a 0Hz-es frekvenciát folyamatosan növelve alacsony frekvencián kisebb kell legyen a fokozat erősítése, mint közepes frekvencián (pl. 1kHz-en). Megmértem. Két "töréspontot" láthatunk 10kHz-től lefelé haladva. Az egyik 1.2kHz-en - eddig a frekvenciáig követi a lapkahőmérséklet változása a bemeneti frekvenciát. 100mHz környékén a tok is átveszi a lapkahőmérsékletet... majd kb. 5 perc kell ahhoz, hogy DC szempontból termikusan "teljesen beálljon" a fokozat. A szimulátor ugye ezt nem mutatja, de egy LR tagokból közelítő helyettesítő képet utólag be lehet rajzolni a fokozat kimenetére a hurokerősítés vizsgálatánál. mcc: ismerem a Krell-t. shany: Cordell-ék hosszasan elemezgették ezeket a jFET-eket és nem voltak jó véleménnyel róluk. jFet-tel teljesen másképp kellett volna tervezni az egészet - talán majd a legközelebbi távoli jövőben - ez már így marad (ha időközben mást nem gondolok). A hozzászólás módosítva: Okt 9, 2024
Nem csak az a lényeg, hogy mivel hallgattam, hanem hogy mivel hasonlítottam össze úgy, ez nem okozott az implementációból eleve adódó különbséget. Egyébként a másik meghajtó az összehasonlításban egy háromfokozatú csöves meghajtó ( Raytheon 5842WA, Tungsol 5687 black plate, Mundorf SGO csatoló, stb ) szerepelt.
Az L4 elektromos kapcsolása gyakorlatilag teljesen lényegtelen, egyetlen említendő tulajdonsága, hogy nem tartalmaz több fokozatot átfogó visszacsatolást. A lényeg az alkatrészek pontos típusa: tehát nem csak a tranzisztoroké, OPA típusa, hanem különböző pozíciókban levő passzív alkatrészek pontos típusa, gyártmánya. Ha nem pontosan ezekkel van megépítve, akkor nem így fog "szólni". ( ez lenne a műszerekkel, mérésekkel megfoghatatlan rész, az ezotéria )Ez természetesen minden készülékre, kapcsolásra igaz. Ugye errefelé is van olyan, aki tucatszámra építi meg különböző gyári készülékek kapcsolási rajzát, majd hirdeti, hogy ő kipróbálta ezt meg ezt a készülék típust....Valójában ezeknek az építéseknek a gyakorlatban meghallgatva semmi- avagy minimális közük van gyári készülék megszólalásához. Totális tévedéseket eredményez. Ez nyilván igaz a darTZeel utánépítésekre is, főleg mikor valaki "okosabb" a gyártónál... Az, hogy ki hogyan, milyennek hall valamit, az meg alapvetően függ a saját ízlésétől, a berendezésétől, a hangsugárzójától, akusztikától, stb.... Sajnálatos, hogy - hifisták között is - egészen szélsőségesnek tekinthető ízléssel, hallással rendelkezőek is hirdetnek mindenféle mókás, készülékek hangzását leíró véleményeket... A hozzászólás módosítva: Okt 10, 2024
Szia shany!
Nem teszel fel egy képet a kész erősitőről?, jó lenne látni hogy néz ki a valóságban, valamint mi a neve ennek a kapcsolásnak?, ki a tervezője?.
Nincs abban semmi ezotéria. Ha egy hegedűnél az is beleszól a hangjába, hogy milyen vegyszerrel kezelték az adott fát, akkor hogy ne szólna bele egy erősítő hangjába egy adott alkatrész, ami hiába értékre ugyanannyi, ha más gyártó készítette, lehet hogy nem is ugyanabból az anyagból, más formájúra, nem is biztos hogy ugyanolyan technológiával stb. Mérni nem lehet, pláne ha nem tudjuk mit kéne mérni.
Az erősítő is egyfajta "hangszer" minden egyes alkotóelemével, még ha nem is olyan mértékben mint egy hangszóró, vagy maga a valódi hangszer. Ezért nem is értem, hogy lehet szimulátorban hangzásra fejleszteni, de nem is kell mindent érteni. Nekem pontosan ezért készült régen mindenfajta után építésem ugyanolyan alkatrészekből, mert így nem az alkatrészek hanem a kapcsolások közti eltérés volt az ami azonnal hallható volt, és úgy könnyű kiszelektálni azt a kapcsolást ami meg sem üt egy szintet. Utána azt már lehet "hangolgatni" akármilyen alkatrészekkel. A hallásos és mókás véleményes polémiákba nem mennék bele, az úgyis mindenkinél a sajátja a legjobb, a másoké meg rossz. |
Bejelentkezés
Hirdetés |
































































