Fórum témák
» Több friss téma |
Mielőtt kérdezel, a következő két dolgot ellenőrizd!
I. A helyes tápfeszültségek megléte.
II. A kimeneten van-e egyenfeszültség.
Élesztés.
Ezt 176 oldallal ezelőtt agressiv megválaszolta neked. Bővebben: Link
A legegyszerűbb, ha kipróbálod magad.
Jó estét mindenkinek! Tud valaki az ujfajta APT100-ról ami BD249/250-nel van szerelve?Megkérem az urakat hogy nem-e tudnak nekem ehez a végfokhoz nyáktervet keriteni!!! Segitsetek gyerekek!!!!!! Előre is nagyon köszönöm a segitséget.Üdv,Zsolt.
Volt olyan APT100??? Elvből ha jól emlékszem 4db 2N3055 volt benne, ami bizony NPN.
Nem, hogy volt nekem is van olyan, 3pár 249/250 van benne!
Nézd:Bővebben: APT-100
Kereső!
TV hangkimenetét (ami szabályzott)kellene összehoznod a hangrendszered bemenetével egy illesztővel. erre gondoltál?
Szerintem nem, de mivel nulla tudással rendelkezem ezen a téren, nem merem biztosra mondani. A tv hangerő szabályzása valamiért nem működik jól. Ezért rákötöttem a hátoldali hang kimenetre egy 2.1-es hangrendszert. Ezen a kimeneten konstans jelerősség jön ki, a hangerőszabályzó gombok nem befolyásolják.
Az erre a kimenetre kötött hangrendszert szeretném átalakítani úgy, hogy építenék egy saját erősítőt neki, illetve ehhez kombinálnám a hangerő szabályozást, amit eredetileg a tv saját távirányítójával gondoltam megoldani. A tv-t nem szeretném megbontani, jobb a békesség alapon, illetve ez a rendszer a későbbiekben is működhetne más készülékekkel is a jövőben, ha lecserélem a tv-t például. Az eredeti kérdésem amúgy csak annyi lenne, hogy a satok és a sub meghajtásához (2X8W illetve 24W 4Ohm) szükséges erősítőt, hogy tudnék összeállítani. Nem feltétlen konkrét tervekre lenne szükségem, meg szeretném tanulni első sorban, és ehhez szeretnék segítséget kérni, hogy merre induljak.
Sziasztok,
Megépítettem EZT az erősítőt,de nem működik.( Mivel az első nagyobb projektem, így nem meglepő ) Nem értek hozzá túlzottan , ezért leírom a tüneteit. Lehet nem mond semmit, de lehet egy nyilvánvaló hibát írok vele körül.A képen látható kapcsolást , ami csak akkor ad áramot az erősítőnek, ha kap jelet egy az egyben kihagytam , mert valamiért nem adott áramot. Mikor bekapcsoltam az erősítőt nem éppen a zene ütemét követte, hanem a membrán hátraugrott és ott is tartotta miközben zümmögött. Remélem tud valaki segíteni. Köszönöm
Hangszótókimeneten 30 Voltot mértem ráadásul fordított polaritást jelzett a gép. Pár másodpercre rá volt kötve a a (mély) hangszóró.. tehettem benne máris kárt?
Hali! Mindenkinek! Nekem olyan kérdésem lenne hogy, van egy végfokom de nem tudom hogy, hány watt ezek vannak benne trafó nem tudom hány watt 2x36volt 2x5,56A ez van rá írva+ jó nagy dög. A kondi 2x10000mfd 60v max 75volt. Így 2x55voltott ad le a végfoknak. Oldalanként 4db 2n3773 tranzisztor van benne, még a panelen 2db-bd237 2db-bd238 van. A másik oldala ugyan így van. Én keveslem a kondit most akarok bele venni 2x15000uf-es kondit 63voltost. Az volna a kérdésem hogy, mellé rakjam vagy pedig a 2x10000mfd-os kondit vegyem ki és a 2db 2x15000uf-es kondit tegyem bele.
A válaszokat előre is köszönöm.
van valami márkája a végfoknak vagy háztáji?
Az összerakott erősítő paneljáról nincs kép? Kéne a beültetési oldalról is és a fólia oldalról is egy-egy. (csak ne homályosat).
Átnézted rendesen? Minden alkatrész helyesen van beültetve? Forrasztások jók (megfolyás, zárlat stb)? Rézfólia nincs megszakadva valahol? Minden alkatrész jó?
szerintem itt a fórumon sok dolog van amiből lehet tanulni, csak keresgélni kell. Neked milyen elektronikai tapasztalatod van? Mit építettél ami nem audio?
A hangszóró megúszhatta, ha nem volt sokáig rajta a tápfeszültség. Nézd meg, nem súrol-e, mérd meg az impedanciáját (4-8 Ohm), hogy nem szakadt stb.
Hali! Nem tudom hogy házi-e vagy gyári mert már le volt festve az eleje és nem lehet ki olvasni a márkáját. Utána néztem valamikkor a netten trafó alapján és, találtam egy ugyan ilyen végfokot és arra következtem hogy, gyári lehet. Ritka egy végfok és bivaly erős.
Hát igen
Szia! A trafó 400VA-es, az erősítő 150W/8 ohm , 200W/4 ohm körül lehet.
Hali! Köszi szépen a választ de szerinted jó lenne ki cserélni a 2x10000mfd 60voltos kondit nagyobbra 2x15000uf 63volt. Vagy pedig mind a négyet benne hagyni és úgy lenne 2x25000uf. Azért kérdem mert úgy halottam hogyha minél nagyobb a kondi annál kevésbé erőltetődik a trafó. Azért már tapasztaltam hogyha sokáig hallgatom akkor igen csak melegszik a trafó.
Készítettem képeket.
Nézegettem a panelt, de nem találtam összefolyást sehol. Viszont a kimeneten stabil 29,5volt egyenfesz van a potméterek állásától függetlenül illetve akkor is jelen van ez a feszültség , ha nem kap jelet az erősítő.
Egy kicsit homályos a panel fóliaoldalas fényképe, de azt elsőre látom rajta, hogy tele van ónmaradványokkal, nagy ónpacákkal! Átnézted szakadásvizsgálóval, és zárlatra a panel fóliaoldalát?
Ha minden alkatrész jó, akkor vagy forrasztási hibád van, van zárlatos valahol. Hangszóródat megnézted, túlélte?
Látom, hogy a negatív tápágban az egyik kerámia kondi (talán a C4) hiányzik a paneledről. Bár a hiba nem hiszem, hogy ettől lenne.
Sziasztok. Van egy sharp sa-103-as radioerősítőm aminek a rado része nem szol. Vagy is Max hangerőnél nagyon halkan hallani lehet . Kapcsolási rajz ha lenne valakinek , vagy ha találkozott már ilyen hibával légyszíves írjon. Leltem egy leírást is csatoltam . köszönöm.
Sziasztok! Elmondaná nekem valaki,hogy az erősítőm meghajtó tranzisztorai miért melegednek jobban +-45v-ról,mint +-55v-ról? Jelenleg most egy APT100 trafóról hajtom az erősítőt.Miért van ez a jelenség?Én is csodálkozom,mert még nem tapasztaltam ilyet.Üdv,Zsolt.
Heló! Tudnál feltenni pár képet a végfokról?Köszönöm.
Sajnos túlzottan nem értek a dolgokhoz. A kondi ott van csak elfeküdt és eltakarta az elkó. Szakadás csak beültetés előtt lehet megvizsgálni? Záraltvizsgálat hogyan működik?
Köszönöm eddigi segítségedet
Hali! Itt a kép.
Hali! Még itt is itt van.
Sikerült egy kapcsolást lelnem a radió részéről , nem tudom még most sem hogy mi lehet a hiba. max hangerőnél halkan szól. köszönöm
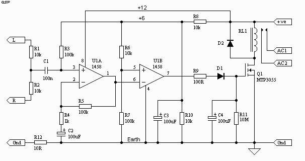
Jó kis erősítő.
Hali. Találtam a lomok között két TDA 7375 ös végfok IC-t.
Ha a számítógép kimenetéről hajtom meg , akkor kell előerősítő , vagy közvetlenül ki tudja vezérelni ? Köszi :pittyu |
Bejelentkezés
Hirdetés |




A legegyszerűbb, ha kipróbálod magad.
) Nem értek hozzá túlzottan , ezért leírom a tüneteit. Lehet nem mond semmit, de lehet egy nyilvánvaló hibát írok vele körül.















