Fórum témák

» Több friss téma
Fórum » Erősítő mindig és mindig
Mielőtt kérdezel, a következő két dolgot ellenőrizd! I. A helyes tápfeszültségek megléte. II. A kimeneten van-e egyenfeszültség. Élesztés.
Lapozás: OK   1907 / 2577
(#) HA3GX hozzászólása Okt 12, 2016 /
 
Mellékelem a TDA7297-es saját 2 oldalas paneltervemet. Kipróbált, működőképes.
Mindenki módosítsa belátása szerint. Marás után elegendő az F2-es réteg felől fúrni (ha jól sikerült igazítani a lapokat).
SMD-s kivitelnek nem nevezném, mert ahol fúrtunk, ott átmegy az alkatrészláb a túloldalra, az IC és a kimenetek kivételével a GND-re.
Mellékelek egy fényképet is, ahol egymásra húztam a rétegeket, valahogy így kell majd kinéznie (A1 réteg rajta maradt, azt ne vegyétek figyelembe).
Végül konvertáltam PDF-be.
(#) tothbela válasza HA3GX hozzászólására (») Okt 12, 2016 /
 
Jó ötletnek tűnik az alkatrészlábra bízni az átvezetést. Én is csináltam így eleinte. Aztán amikor ki kellett forrasztani valamit a panelból, a hajam az égnek állt. Azóta inkább külön vezetem át egy darab huzallal a másik oldalra. Vagy sárgaréz csőszegecs, vagy szigeteletlen érvéghüvely.
(#) HA3GX válasza tothbela hozzászólására (») Okt 12, 2016 /
 
Már tudom mire gondolsz Habár ennél a tervnél nincs sok jelentősége, de a következőt biztosan nem így csinálnám. De ha már dolgoztam vele...
(#) krisz69 hozzászólása Okt 13, 2016 / 1
 
Sziasztok. lehet beteg vagyok ...én ezt meg építem kisérletezní
(#) voodoo válasza krisz69 hozzászólására (») Okt 13, 2016 /
 
Oké, de védősisakot vegyél fel hozzá!
(#) MikulaSan válasza krisz69 hozzászólására (») Okt 13, 2016 / 1
 
Kicsit nem morbid? Mondjuk szomszéd nevelő célzattal....
(#) krisz69 válasza voodoo hozzászólására (») Okt 13, 2016 /
 
Egyszer kell csak rossz helyre nyúlnom. Többször nem.
A hozzászólás módosítva: Okt 13, 2016
(#) reloop válasza krisz69 hozzászólására (») Okt 13, 2016 /
 
Szia! Hogyan győződtél meg az áramkör működőképességéről? Erre szolgál majd a kísérlet?
(#) krisz69 válasza reloop hozzászólására (») Okt 13, 2016 /
 
Igen. Egyenlőre csak panel terv van szándékba. Aztán jöhetnek az alkatrészek . És koderűl megy vagy sem. Papíron sok minden működött már. Azt valóság mást mutatott..
(#) MikulaSan válasza krisz69 hozzászólására (») Okt 13, 2016 /
 
Kíváncsi leszek rá! Csak így hasra ütés szerűen mekkora költsége lesz?
(#) krisz69 válasza MikulaSan hozzászólására (») Okt 13, 2016 / 1
 
Hogy teszteljem kb 10-12000huf. Ha elindul akkor csinálok neki 150v os tápot.
(#) HA3GX válasza krisz69 hozzászólására (») Okt 13, 2016 /
 
Pár hete készítettem egy 140V-os tápegységet, pont volt elfekvőben egy leválasztó transzformátorom. Olyan 101.5V-ig visszaszedtem a sec.-et, leágaztam majd vissza majdnem az összes maradék menet. Egy fetes 1500W-os erőlködőt meghajtottunk vele, brutálisan szólt, ám a fetes hangért nem rajongok.
(#) reloop válasza krisz69 hozzászólására (») Okt 13, 2016 / 1
 
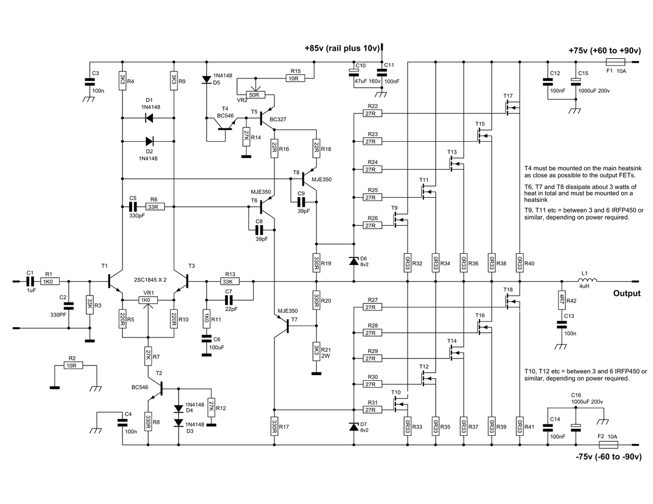
Nem tűnik fel, hogy a pozitív oldali FET-eket kinyitja az 1K-s ellenállás, a differenciál erősítő invertáló tranyója ettől szintén nyit, a párja és az MJE350 lezár, a negatív oldali FET-ek zárva maradnak és innen sehova tovább? Ez egy pozitív visszacsatolás
A hozzászólás módosítva: Okt 13, 2016
(#) krisz69 válasza reloop hozzászólására (») Okt 13, 2016 /
 
Nagyon nem mélyűltem még el a dologba. De most hogy mondod . Jóbban át tekintem.
(#) zotya1983 válasza krisz69 hozzászólására (») Okt 13, 2016 / 1
 
Látom nagy hatással volt rátok amit kitettem f.bookra Az a baj túl sok a kockázat,túl sok pénz,ezt már nem takarékos megépíteni,láda is kell hozzá..A másik meg hogy ezek a kétes eredetű kapcsolások lásd bss elektronika fele működésképtelen moddolni kell..Szerintem a 6-800w os verzió ami tényleg tesztelt,működik jobb Én ennek akarok nekiállni,nem látok benne hibát abszolút,sőt tetszik.. Csak N csat os fet kell bele...
A hozzászólás módosítva: Okt 13, 2016
(#) krisz69 válasza zotya1983 hozzászólására (») Okt 13, 2016 /
 
De akkor már irfp 460 at bele
(#) krisz69 válasza zotya1983 hozzászólására (») Okt 13, 2016 / 1
 
Igazán nem néztem át a kapcsólást. Csak futólag. .. De a teljesítmény megtetszett. watt fan vagyok
(#) djloui válasza zotya1983 hozzászólására (») Okt 14, 2016 / 1
 
Szia, én már megépítettem ennek a végfoknak egy másik verzióját 5pár FET-el +-65V-ról 200W 8-Ohm és stabilan megy régóta. Egy pár van lehidalva ebből igy 800W 8Ohm-on. A képen egyik csatorna teszt közben. Én mélyre használom elég gyors dinamikus. Elsőre indult, kivéve mikor egy összefolyás miatt szívtam vele egy csomót mire észrevettem.
(#) gazspe hozzászólása Okt 14, 2016 /
 
Sziasztok!
Van két 3utas 100w-os ládám itthon, amit szeretnék kihajtani. Egyszerűség kedvéért egy egyben rendelt erősítő nyákra gondoltam beültetve, egy régi házimozi erősítő dobozába belerakva. Kérdéseim az alábbiak lennének:
Milyen típusú erősítőt javasoltok? (Ebay-en gondoltam 6-8000 ft magasságában beszerezni, leginkább ic fajta, esetleg egy konkrét ajánlást megköszönnék)
Milyen hangváltót érdemes alkalmazni? (Elég sima alul-felül áteresztő, sávszűrő a kimenetre vagy ha normális minőséget akarok, akkor valami komolyabban kellene gondolkoznom?)
Milyen hűtést igényelne a végfok? (Egy 30cm magas és mély, kb 25 cm széles ládába gondoltam beletenni, hátuljan egy komolyabb, kiszuperált procihűtővel, valahogy ráapplikálva a végfokra)
Ugyanitt megkérdezném: ha nem tudom direktben rárakni az ic-re, akkor egy felkent, relative szabályos alutömbbel át tudom vezetni a hőt a hűtőbordára megfelelő hatásfokkal?
Vagy esetleg vegyek egy használt erősítőt?
Válaszokat előre is köszönöm.
(#) zotya1983 válasza djloui hozzászólására (») Okt 14, 2016 /
 
Köszönöm az infót,ez megnyugtató,és bíztató az utánépítés szemponzjából.Ha elindul a projekt kereslek.
(#) jocko hozzászólása Okt 15, 2016 /
 
Sziasztok!Mivel most nem áll módomban építeni erősítőt,ezért vettem egy modult a vaterán, IRS2092 iC-vel felépített digitális erősítőt, ami +-30 volt-tól +-60-ig működik.Én ezért biztos ami biztos készítettem egy +-32 voltot tápot neki,a toroid előtt lágyindítóval,kimértem ,minden rendben volt,rátettem a modult,bekötöttem amiket kell,és néma csönd.A kimeneten DC 1,1 volt , AC 1,8-1,9 volt, a bemenő jel erősségétől függetlenül.A vezetékeket tömör ,villanyszereléshez használt rézdrótból készítettem,ez lehet a baj?Semmi más ötletem nincsen.A pufferek 63v 10000uf, az egyenirányító meg 200v 15A , a toroid egy beag, 2x24volt 300VA, a lágyindítót meg a HESTORE-ból vettem.Képet csatolok.
http://keptarhely.eu/view.php?file=20161014v00kk3nmy.jpeg
http://keptarhely.eu/images/2016/10/14/v00/20161014v00kb5erc.jpeg
A hozzászólás módosítva: Okt 15, 2016
(#) steelbird válasza jocko hozzászólására (») Okt 15, 2016 /
 
Szia.
Úgy is próbáltad már, hogy csak az egyik bemenetet kötöd be?
A bemenetre nem ártana árnyékolt kábel. Mivel ez Class D üzemű, a kapcsoló frekvencia könnyen rászóródhat a bemenetre.
(#) jocko válasza steelbird hozzászólására (») Okt 15, 2016 /
 
Igen,próbáltam.
(#) nimrod96 hozzászólása Okt 15, 2016 /
 
Helló mindenkinek!
Volna nekem egy sony ta-f 444ES/2, sufni aljából került hozzám hangerő és balance poti töréssel, a hangerő potit meg ragasztottam a balance potit meg kicseréltem.
Zenélget de csak is egy csatornán a 4 ből, végeknél a nyákon van egy led mindkét oldalt, amiből csak a zenélő oldali pislákol magas hangerőn basszusra, normál állapotban mindkettő világít.
A csatorna választó elött csak a jó kimeneti szálakon van zene, tehát a másikon semmi.

Valaki esetleg tudna segíteni hogy milehet a baja?

Bocsánat ha nem elég szakmailag fogalmaztam.
(#) Robi85 válasza zotya1983 hozzászólására (») Okt 15, 2016 /
 
Nmos 350-ből én is építettem már 4 panelt. Mindegyik pöccre indult. Vitték is bulikba, de aztán eladtam őket. Én is csak ajánlani tudom.

NMOS 350/500
(#) frissadam válasza reloop hozzászólására (») Okt 15, 2016 /
 
Szia!
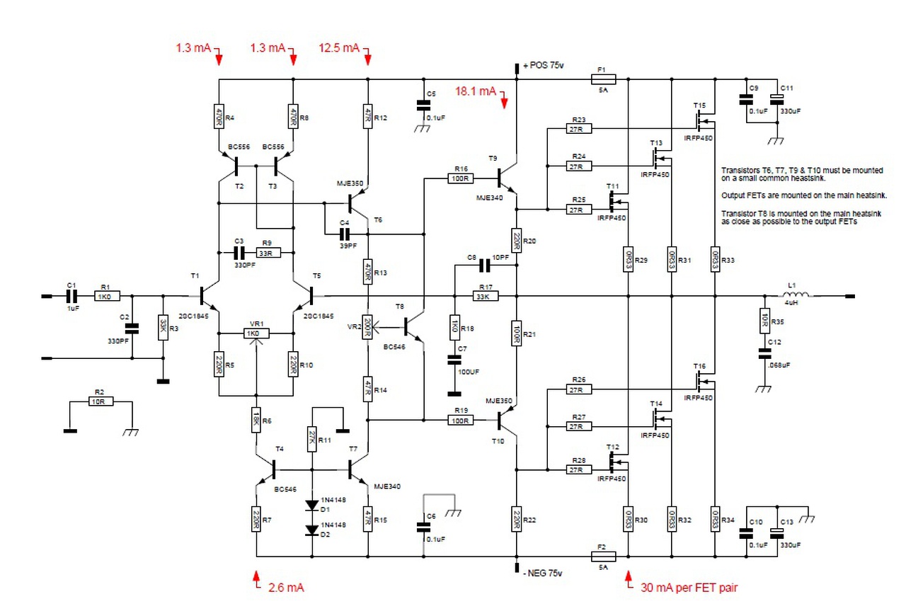
Beállítottam a nyugalmi áramot. 35mA és szépen lassan kúszik felfelé. Annyi a modifikáció, hogy 5W ellenállást találtam itthon az elégett helyére és BD249-et tettem a kapcsolás végére és +-40V a tápfeszültség. A meghajtó tranyókat kicserélhetem BD139-140 vagy MJE 340-350 Párosokra? Mit lehetne ebből a kapcsolásból még kihozni?

Köszi a segítséget!
(#) reloop válasza frissadam hozzászólására (») Okt 15, 2016 / 1
 
Szia! A nyugalmi-áramot és a kimeneti egyenfeszültséget üzemmeleg állapotban, testre zárt bemenet mellett állítsd be!
Úgy gondolom nincs más tennivalód.
(#) game4812 hozzászólása Okt 16, 2016 /
 
Sziasztok!
Egy hordozható akkus aktív hangdobozt kellene összeraknom, Beyma CM8-B hangszóró van hozzá ingyen, ami 100W 8 Ohm, gondolkodtam 12V-ról TDA1562-ben, de az kb. 30W lehet, ha viszont 2 akksit használnék, nincs ehhez hasonló Class-H IC, csak 24V-ról? Vagy egyszerűbb 2 step-up, amivel csinálok +-36V körül, és onnan egy D osztály?
(#) Buvarruha válasza game4812 hozzászólására (») Okt 16, 2016 /
 
Step up-al tudsz csinálni egyszerűen, jól terhelhető tápot, de aszimetrikusat. Ilyen kapcsolás, vagy IC kell és megvagy. Van elég sok aszimetrkius tápról járó kapcsolóüzemű IC-és megoldás, hidalt kimenettel.
(#) nagati hozzászólása Okt 16, 2016 /
 
Sziasztok szükségem lenne egy kapcsolási rajzra a fent említett erősítőhö. Audioson LRX5.600 illetve találtam de sajnos nem tudom letölteni egy kis segítséget kérnék: a linke:ht
A hozzászólás módosítva: Okt 16, 2016
Következő: »»   1907 / 2577
Bejelentkezés

Belépés

Hirdetés
XDT.hu
Az oldalon sütiket használunk a helyes működéshez. Bővebb információt az adatvédelmi szabályzatban olvashatsz. Megértettem