Fórum témák
» Több friss téma |
Mielőtt kérdezel, a következő két dolgot ellenőrizd!
I. A helyes tápfeszültségek megléte.
II. A kimeneten van-e egyenfeszültség.
Élesztés.
Bocsánat!Ti elolvassátok a linken szereplő dolgokat?Igen azt direkt tettem oda,aztán ott a második link is...
Idézet: Megértettem és már rég túl vagyunk rajta. „kérlek mellőzd a személyeskedő támadásokat! Pláne olyan ellen, aki épp azelőtt írta le kérésedre másodszorra ugyanazt a tök egyszerű 2 alkatrészes kapcsolást másféleképpen, hogy megértsd.” A hozzászólás módosítva: Márc 30, 2017
Az a baj hogy az a rajz nagyon is jó,csak rajta van a dap palladium 700 é is.A kolléga meg már elkészült vele tudomásom szerint.
A hozzászólás módosítva: Márc 30, 2017
És hálás vagyok a sok segítségért hidd el.
Ez valóban felületes ránézés volt! Less rá azért mi jön a műveleti erősítő után, hogy és miképp fordít fázist.
Szia! Figyelembe vetted, hogy a végtranzisztorok kollektora testen van és a tápközép a hagyományos értelemben vett kimenet? A visszacsatolás onnan indul. Nem látok ilyen jellegű hibát a rajzon.
Egy klasszikusnak számító QSC doksin jobban követhető ez a topológia.
Kérhetném hozá szolásom áthelyezését? Tamp végfokok topic ba. Ott több haszna lehet. Aki javít 1050 tìpust. Nehogy ìgy járjon...
A fórumtársak ebben nem tudnak segíteni, fordulj a moderátorhoz!
Ha a végtranzisztorok kollektora lenne a kimenet, akkor igen. De a kimenet most a kettős lebegő táp közepe.
Előbb értsd meg azt amire válaszoltál! Aztán olyat írj, aminek értelmes mondanivalója is van!
Elnézésed kérem, visszaolvastam, felfogtam. Mea culpa maxima...
Sziasztok van egy gyari Yamaha HTR-5930-as erositom amit ha felteszek egy bizonyos hangero fole akkor kikapcsol es bekapcsolasnal kiirja hogy Check the sp wires.Hangszoro kabel rendesen a helyen van mas mi okozhatja hogy kikapcsol?
Üdv mindenkinek. Lehet nem ide való, akkor majd átrakják. Szükségem lenne egy limiter kapcsolásra ami nem túl bonyolult, de jó minőségű, kis zajú. Végfokba kellene közvetlen a bemenetére. Ha tud valaki bevált! kapcsolást amit megosztana, megköszönném.
A kérdésednek van témája. Ha egyszerűt szeretnél, akkor használj NSL32-t például így.
Este küldök egyet. Írd meg a E-mail cìmed privátba.
Szia!
Kezdd azzal, hogy a hangszóró vezeték erősítőbe menő végnél, vagy dugónál rámérsz Ohm mérővel, nincs-e zárlat?
Nincsen zarlat a hangszorok 6-ohmosak es 5,9ohm mind a ketto.
Akkor még annyit próbálj ki, ha megoldható, hogy másik hangszórókkal megnézed.
Ha oda lyukadsz ki, hogy az erősítő hibás, akkor meg kell nézni, hogy a lekapcsolás miért történik. Leesik esetleg nagyon a tápfeszültség, vagy elbillen valamelyik végfok DC -ben, vagy rövidzár a védelem indul meg hamarabb, stb.. Két végfok nem valószínű, hogy egyszerre döglött be, úgyhogy próbáld meg kiszűrni, melyik oldal hibás.
Probaltam mas hangszoroval azzal nem csinalja.De amelyikkel meg csinalja kiprobaltam masik erositon es azzal meg semmi baja.Akkor lehet az erosito meg a hangszoro nem szeretik egymast.
Az erősitőnek az adatai mik? Nam az van véletlenűl rá ìrva.,, min 8ohm''?
Nem minimum 6-ohm.Elvileg 5x110w de azt nem hiszem el mivel csak 240w a felvett teljesitmenye.
Akkor. Ez is egy áram termelő.. Manapság egyre több. Ilyen van sajnos
Nézd át alaposan az erősìtőt. Kapcsilási rajzod van? Ha igen az lenne a legjobb. Az után vissza nézni az egészet.
Hat meg nem is kerestem hozza kapcsolasi rajzot.Sorba kotottem 2 hangszorot ugy mar nem kapcsolt le.De ugy emlekszem ez mar az elejetol fogva ilyen.
Szia! Sikerült szereznem egy 2x40v trafót. Bekötötem az erősítőt a hangfalakat sorba kötötem. Kipróbáltam minden jól működöt de mikor kikapcsoltam a pc amiről hajtottam szólt egy nagyot a hangszóró és az erősítő lekapcsolt. Azóta nem kapcsol be az erősítő hiába áramtalanítottam. Szerinted mi lehet a baj?
A hozzászólás módosítva: Ápr 1, 2017
Sziasztok!
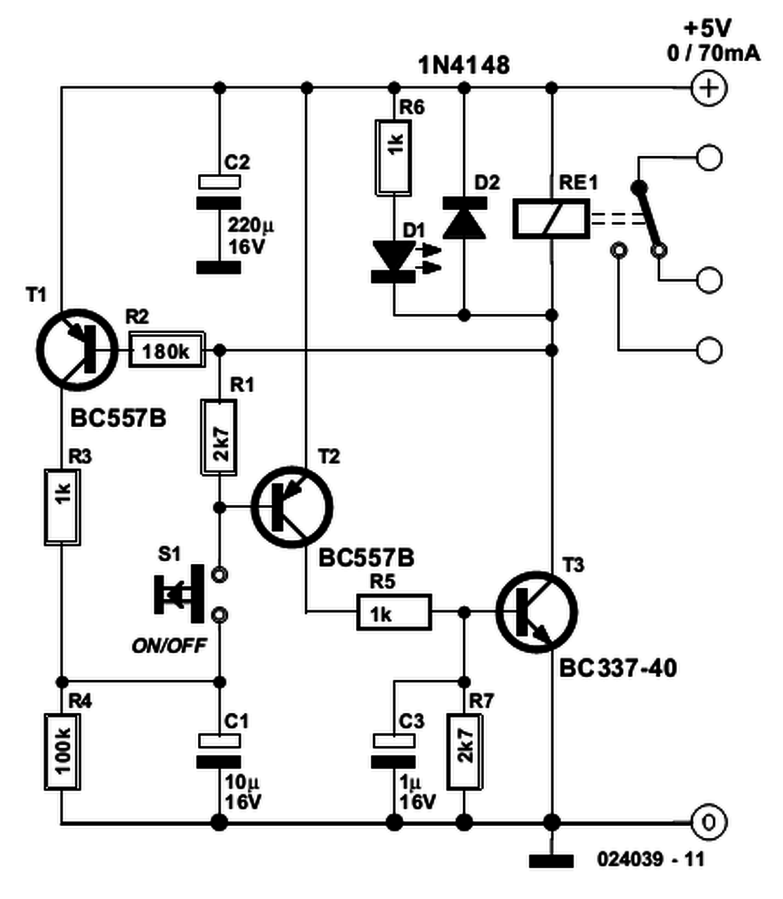
Nyomógombos ki/be kapcsplóra van stabíl jólműködő terve valakinek? 555 kapcsolásra azt írták nem stabil mert összeszed mindenféle zavart. Én ezt találtam. A hozzászólás módosítva: Ápr 1, 2017
Találkoztam már olyan erősítővel, ami a visszahajló áramkorlát miatt krampogott egy másféle hangsugárzóval. A visszahajló áramkorlát a nullaátmenet közelében érzékenyebb, itt kis áramnál is aktivizálja magát. Ahogy nő a kivezérlés, úgy emelkedik az áramhatár is. Tisztán rezisztív terhelésnél ez teljesen jó, mert nagyobb feszültségen nagyobb lesz az áram. De erős fázistolásnál, vagy a hangszóróból visszajövő feszültség hatására akkor is lehet nagyobb áram, ha az éppen a nullaátmenetnél van. Ekkor pedig bekorlátoz az erősítő, mert ilyenkor alacsonyabb az áramkorlátja.
Lehet hogy a hangsugárzóknak egy rosszul méretezett hangváltó miatt van egy erős impedanciaminimumja, vagy fázistolása. Erre reagálhat az erősítő.
Van ám neki saját topic-ja, annyi jó megoldással és magyarázattal hogy csak na
![]() Be/ki kapcsoló nyomógombbal
Egyetértek. Le kellene mérni a hangfal impedanciamenetét. Nem olyan bonyolult mint hangzik, egy hangkártya és egy ellenállás, meg egy ingyenes szoftver elég hozzá. Vagy egy szkóp és egy hanggenerátor, stb...
A hozzászólás módosítva: Ápr 1, 2017
Hat a hangszorok gyariak Jamo s718-as pár.Nemtudom milyen hangvalto van bennuk,ezen mar volt olyan jelenseg is mas erositon hogy pattogott mas hangszoroval meg nem csinalta.
|
Bejelentkezés
Hirdetés |






Nézd át alaposan az erősìtőt. Kapcsilási rajzod van? Ha igen az lenne a legjobb. Az után vissza nézni az egészet. 

