Fórum témák
» Több friss téma |
Mielőtt kérdezel, a következő két dolgot ellenőrizd!
I. A helyes tápfeszültségek megléte.
II. A kimeneten van-e egyenfeszültség.
Élesztés.
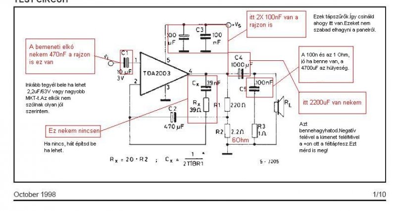
A rajzra írtam a véleményemet
Az MTK az milyen kondi
üdv! Holnap hazajövök és megvalósítom
Sziasztok!
Nincs meg valakinek véletlenül a bajielektronikás fetes erösitőnek a beültetési rajza? Köszi.
Az MTK-t azt nem ismerem
No de az MKT...az polikarbonát dielektrikumú, létezik MKP is, ennél polipropilénfólia van a fegyverzetek között ez is jóhangú fajta.
Valaki látja amit írnak, valaki a sorok között lát
Oké!
Poénkodtam. De felhagyok vele
Nos átvariáltam..
Kivéve a 2.2Ohm helyett még a 6Ohm van bent megszűnt a gerjedés.. De nagyon nagy az alapzaj.. :no: Most is rátettem az mp3 lejátszót de csak magas hangokat ad ki a hangszóróra.. miért lehet ez? üdv!
Jel nélkül teljesen nyitott bemenetnél van az a nagy zaj? Potit letekerve gondolom szünik.Ha nincs mélye, akkor mégiscsak kell az az elkó a bemenetre...a rajzon 10µF van, de 47-ig is felmehetsz nyugodtan.
Hello valakinek nincs meg a HVS14 hangváltó kapcsolási rajza akinek megvan az légyszi küldje el.
Üdv!
Egy ismerősömnek segítség kellene egy Stageline STA142 típusú erősítő szervizelésében. Kutattam a neten, de nem találtam hozzá rajzot. Nem tud véletlenül valaki ehy kapcsolási rajzzal kisegíteni? Előre is köszönöm!
Igen jel nélkül nagyon nagy az alapzaj.. Ha letekerem csökken minél feljebb tekerem annál hangosabb..
Megpróbálom kicserélni elkóra... üdv
Sziasztok! szeretnek epitteni egy egyszeru tranyos vegfokot 30W 8ohm teljesittmennyel!eddig probalkoztam a VF3-mal de meg az 5.fajta nyaknal se akar menni uj alkatreszekkel. Tudtok nekem segitteni ?
Koszi
üdv
Van egy tranyóm szerintem ezősítő:Tda9536 Ehez kéne eggy kapcsolás. De lehet hogy nem erősítő monitorban volt a képcsőnél és egy bazinagy hőtő van rajta. 7805
Miért? Első találatnál kiderül, hogy nem hangfrekis erősítőről van szó.
Szia!
Képcsőhöz meghajtó erősítő! Másra nemigen tudod használni.
Valamiért nagyobb lehet az erősítés a kelleténél.
Talán az ellenállásértékekkel lehetne még játszani... Passz... Látnom, hallanom kéne hogy segíteni tudjak
hellósztok
tda 7250 es erősitőben amiben a tip 142-es és tip 147-es tranyók vannak azok hejettesithetők bd249c meg vagy bd250c-vel??
helló
és ha beletenném ezeket a tranyókat akkor mégis mi történne? durranna az egész erősitő vagy csak rosszabb lenne a hangminőség?
Szia!
Ha jól emlékszem, a TDA7250 kimeneti árama pár mA, a BD-hez ennél sokkal több kell! Biztos, hogy veszettül torzítana, de nincs kizárva, hogy a túláram miatt az IC is elfüstölne!
Sziasztok!
Régebben kérdeztem hogy Ez az erősítő működik-e azt mondták hogy nem életképes... Valaki meg tudná mondani hogy miért nem működőképes? üdv!
Sziasztok!
Végre megkaptam a szimmetrikus trafóm, ami egyenirányítatlanul 24( terhelve 22)V-ot ad, kb. 3,3A-rel( nem volt több égője a mesternek, így eddig bírtuk kipróbálni). Tudna valaki ehhez egy kb. 50-60W-os erősítő kapcsolást(esetleg ha lenne nyákrajz, annak kiváltképp örülnék). Mélynyomó erősítőjének menne. Kösz szépen. Üdv.
Szia!
Szerintem felejtős! Elméletileg működik, de nem +-17V kell neki csak +17! Szimmetrikus táp esetén a bemeneti kondi is rosszul lenne bekötve! Szerintem ennél még egy TDA2003-al is jobban jársz!
Hali
Lenne egy nagy kérdésem.Egy másik topicban már feltettem ezt a kérdést de még számomra érthető válasz nem jött!Van egy adott 8 Ωos 15 wattos 6 cm átmérő körüli hangszóróm és mellé dobozba szerelve (x elektronikával összerakva [nem bontható a doboz így csak egy tekercset látok benne]) egy kis hangszóró (gondolom a magas hangok miatt).Laptopra szeretném rakni ezt a "hangfalat" (persze sztereó lenne egy ugyanolyan adottságú hangfallal együtt).Csodaszép,tiszta hangot ad ki,jól kiemeli a mélyet,de most jön a gondom (amit már gondolom sejtitek hogy mi lehet).Fele hangerővel szól mint a laptop belső hangszórója (ami nem egy nagy teljesítményű pedig). Kérdésem pedig: Meg lehet-e oldani hogy külső tápegység nélkül (ellenállás buherálás) felerősítsem a hangot (nem kellene 100 %,már +30-40 % is elég lenne)?Vagy ha az nem lehetséges akkor milyen (nagyon egyszerű de valamire jó) erősítőt lehetne hozzá kreálni?Ilyen kis egyszerű valamire gondoltam amit csatoltam képet (feltéve ha az az). Ha valaki tud segíteni,azt megköszönném! Köszi! |
Bejelentkezés
Hirdetés |











