Fórum témák
» Több friss téma |
Mielőtt kérdezel, a következő két dolgot ellenőrizd!
I. A helyes tápfeszültségek megléte.
II. A kimeneten van-e egyenfeszültség.
Élesztés.
Ha a potis panelt kikötöm a fő panelről, ugyan úgy megmarad a probléma.. Sima Opampos kapcsolás, rajzot sehol nem találatam hozzá.
Szia! Típust, vagy képet a belsejéről tudnál adni, hogy bekapcsolódhassunk a hiba elhárításába?
Az elmondottak egy leszakadt testvezetékre, vagy elengedett forrasztásra utalnak. Hátha jó lesz alapon való alkatrész-cserélgetés többnyire hátráltatja a javítást.
Remélem látszik valami, sajnos jobb felbontásban nem tudom őket felrakni, mert nagy a méretük. Alkatrészek nem mozognak, ezt már leteszteltem mikor szétszedtem. Opamp tápfesz jónak tűnik, nem egészen 1 volt különbség van, és az ic határain belül van... De azon is rajta van a szinusz.. Kondik nem mentek át drótba, azokon már végigmentem- legalábbis az eq részen. Még megfigyelés, ha a táptranzisztor fülléhaz hozzáérek, akkor a szinusz eltolódik a negatív tápfesz felé, és fázisa is más lesz. ez minden tranyóra igaz.
Mi volt a mérés testpontja?
Mérj ellenállást (szakadásvizsgálat) a táptest és a csatlakozók test között! Szerk.: a képek teljesen megfelelők, a rajzát sajnos csak 20 dolcsiért látnám. Szerk.2: a potis panel test szintén vizsgálandó A hozzászólás módosítva: Ápr 5, 2019
Igen 20 dolcsiért én is, de nem akarok beleölni annyit, max ha nem jövünk rá így.. testpont a váz volt, valamint ha nem ért oda a szkóp, akkor a kimeneti földpont.. Elvileg a csavaroknál össze van kötve a panel a vázzal, de azért rámérek, nehogy meglepetés érjen.. Holnap teszek fel infókat
Akkor szokott tapasztalataim szerint jelentkezni ez a tünet, mikor a bemeneti jelúton az árnyékolás megszűnik. Több alkalommal találkoztam már hasonlóval, bár nem EQ-ban, hanem különböző erősítőkben. Ez lehet vezetékszakadás (Autósvégben az árnyékon ment a - táp, el is olvadt), forrszem törés egy potinál, letört egy vezeték a kivezetett potiról, etc...
üdv: fj
Ilyen nagy paneleknél szeret elrepedni a fólia.
Ha 50 Hz-et észleltél, akkor nem magában a tápban kezdjük a hibakeresést, mert a láthatóan kétutas egyenirányítás szűretlensége 100 Hz-en mutatkozna.
Nem egész 50. 48 és 53 közötti érték, szkóp fft szerint. De délelőtt jobban belemérek, az a biztos.
A kábelek tuti jók, és minőségi dugókkal szereltem őket. És bemenet nélkül is gerjed.. Én is a testekre gondoltam, de odáig még nem jutottam el.
Szia!
Köszönöm a rajzot!!! A táp részén kiment a 39V-os zéner dioda. Gondolom nem volt meg így a tápfesz.
Sziasztok!
Van nálam egy DB Technologies erősítő. A tranzisztorok alatt egy vékony réz szalag van. Kérdésem az, hogy az milyen célt szolgál? Mert emiatt nem fekszik fel teljesen a tranzisztor a bordára.
A vörösréz nagyon jó hővezető.
A tranyónak meg a bordán a helye, szerintem.
Nem láttam még ilyet, de mivel csak elméletben létezik merev test, ha simán csak egy csavarral lenne rögzítve, a csip alatt nem biztos hogy éppen jó lenne a szorítóerő. Ezért alkalmaznak sok helyen inkább leszorító kengyelt. Itt viszont nem tervezték bele a mérnökök, így valakinek akadt egy jó ötlete. Egyébként ha megnézed, éppen a csip alatt szinte áttetsző lett a csillám, mivel jól kinyomta a pasztát. Ebból látszik, hogy éppen jó helyen fekszik fel a tranzisztor.
Értem.
De látszik, hogy felül ahol a réz lemezke van ott van kinyomva és alul, középen viszont nem. ha kiveszem a lemezkét , és a tranzisztor csavarra teszek egy rugós alátétet , az nem lenne jobb?
Egy darabnál teszteld meg hogy mennyire nyomja ki a pasztát. Igazából a réz hűtő rugalmassága a kérdéses. Ha nem elég merev, akkor sajna kell a lemezke. Nem tudom mekkora teljesítményű az erősítő, de ha spiccre van tervezve, akkor minden apró részlet fontos a jó hőátadás miatt. Én elvagyok többnyire a szilikonos szigetelővel is, bár 2 pár tranzisztor 60-100W-ra nem okoz gondot. VF2-nél a két fetet simán felforrasztottam egy 5X3 cm-es 3mm vastag vörösréz lemezre. Az meg a másik véglet.
Hőterítés (nagyobb felület, jobb vezetés) a feladata. Hamarabb szétteríti a meleget az alu bordán. Ha tudsz lyukat, menetet fúrni, használj inkább kengyelt! (akkor is rézlemez a tranyó alá, meg paszta)
Sikerült megoldani, nem gerjed, csatornál külön szólnak!
3 hiba is volt.. 1- A line out- nál a test meg volt szakadva, de kb 3mm hosszan nem volt forrsáv, és lakk se volt rajta, érdekes. Ezt átkötve a gerjedés megszűnt. 2- Spektrum analizátorban 2 ellenállás forrasztása összeért. Ezeket megszüntetve a két oldal már külön életet él! ![]() 3- Ahol a váz a panellal volt összekötve, alácsavarozta a kis koreai az egyik tápkábelt, és igy nem volt a doboz testelve, hanem a kábelen a borítás megsérült, és így került a vázra ac, ami az egész készüléket körülvette ugye.. Ezt kijavítva már nem ráz, és nem gerjed ha hozáérek a vázhoz, vagy a tranyókhoz. Kis tápzaj még megfigyelhető, de elenyésző.. Puffereket cserélem majd, 1988 óta volt idejük kiszáradni. Szembetűnő hibák voltak, csak amikor mértem, nem néztem meg alaposan a panel másik oldalát. De még lesz dolog a végfok csontszáraz puffereivel, meg az előfok balance potilával, és pár kontaktos nyomógombjával, és a tuner 0,05Mhzval nagyobb frekit mutat, mint ahol az adó van, de ezek csak apróságok, és könnyen javíthatóak
Sziasztok,
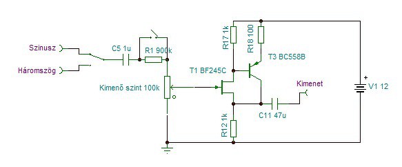
van egy sajátépítésű 8038-as "függvény generátorom" és annak van egy szintén saját kimenő, buffer erősítője. Az a bajom, hogy kb 5-6 használat után (ez nálam egy év alatt jön össze) tönkre megy a FET. Próbáltam BF245C és J211-el semmi hatás. Közös tápja van a 8038-al, 7812-es. Mi lehet a baj? Ja és nyák nélküli kivitel, a kimeneti Jack aljzatra vannak szerelve. A hozzászólás módosítva: Ápr 6, 2019
Szia!
Egy ilyen buffer védtelen a kimenetről érkező impulzusokkal szemben. Legegyszerűbb megoldás, hogy a T3 kollektorát egy-egy diódával a GND-re, és a +12V-ra kötöd. Másképpen mondva a GND és a 12V közé záróirányban két sorba kötött diódát teszel (anód a GND felé, katód a 12Vfelé), a közös pontjukat meg a T3 kollektorával kötöd össze (1N4148). A kimenő 47µF-al pedig egy 50-100 Ohmos ellenállást teszel sorosan. Ez az elrendezés korlátozza a kimenetről bejutó akkora impulzusokat, ami kárt tenne a buffer alkatrészeiben.
Sziasztok!
Ismeri valaki a BOSE SA-3 erősítő belsejét? Konkrétan a transzformátorára lennék kíváncsi, 4 secunderes és hogy hol ilyen feszt ad le. Van egy panelem, csak trafót nem sikerült hozzá szereznem. Köszönöm
Elvileg, ha jól láttam +-20voltról megy.
Ha csak pufferről jár, akkor egyenként 12-15v között lehet .
Elvileg TDA7293 HS van benne.
Szia! A specifikáció alapján a végfok táp ±40 V, de ez alá is mehetsz abból baj nem lehet.
A kolléga által feltett doksiban 12 V-os Zener diódákra bukkantam, a kisebb feszültségű táp efölött lehet pár volttal.
Igen, Csak telefonról nem tudok rajzolni. Így gondoltam.
Ha megjönnek az új alkatrészek tesztelem!
Köszönöm!
Sziasztok!
Van ötletetek esetleg hogy mivel lehetne helyettesíteni egy QSC PLX 2402 végfokban a flyback trafót? Típusa: tsd-1135 Felvettem a kapcsolat több külföldi és kínai céggel is, de nincs raktáron .Máshol pedig minimum 100 db-ot kellene rendelnem.
Szia!
Hányféle feszültséget szolgáltat ez a trafó?
Szia!
Adatlap szerint 5V és 15V. A kapcsolásban +18V és +6V. |
Bejelentkezés
Hirdetés |














3 hiba is volt.. 




.





