Fórum témák
» Több friss téma |
Mielőtt kérdezel, a következő két dolgot ellenőrizd!
I. A helyes tápfeszültségek megléte.
II. A kimeneten van-e egyenfeszültség.
Élesztés.
Sziasztok! Szeretnék némi tanácsot ,illetve segítséget kérni egy projekttel kapcsolatban. Egy audió erősítő modult kellene összehoznom , mégpedig a következő tulajdonságokkal. A tápfeszültség 100VDC a kimenete 75V-ra eltolva, amin 50Vpp kimeneti feszültség jelenik meg vagyis 50V-100V a kimeneti teljesítmény nem lenne túl nagy mivel egy Mosfet gate-t hajtana meg.A jelforrás a egy bluetooth modul 500mVpp kimenettel. Két ötletem lenne/volt az egyik egy egytranzisztoros emitterkövetős kapcsolás, amit össze is dobtam, többé kevésbé működött.Ez azt jelenti, hogy a pozitív félhullám(1kHz szinusz) teteje ellaposodott nem teljesen szinusz volt csak ha lentebb tekertem a biast . A másik egy komplementerpár eltolva 75Vra, de ezt még nem építettem meg. Valaki találkozott e más hasonló erősítő elrendezéssel vagy van e valami jótanács ezzel kapcsolatban. Köszönöm előre is a választ.
De ha nem lehet puffert tenni ra akkor a gyari erositoknel hogyan oldjak meg? Szemre azokban sincs nagy eromu.
Nem azért nem lehet rátenni puffert mert kapcsolóüzemű, hanem nincs betervezve a visszacsatolásba ekkora kapacitás. A gyári erősítők kapcsolóüzemű tápja úgy van tervezve, hogy akkora kapacitást vettek figyelembe a szabályzókörben, amekkorára szükség van. Valószínűleg át lehet alakítani a szabályzókört nagyobb kapacitáshoz is, de nem csak úgy saccra kellene megpiszkálni.
Annak idején az egyik gyermekünknek építettem PC-jébe egy 2x25W-os erősítöt. Nekem is azt tanácsolták, hogy ne tegyek bele nagy puffert, mert tönkre teszi a tápot. Nem emlékszem, tán 100-200µF volt benne össz-vissz. Évekig ment hiba nélkül.
Az hogy a puffer "kicsi/nagy" az nem csak a puszta értékén múlik. 10 szeres frekvencián már tizedakkora puffer is közelítőleg azonos eredményt ígér.
A kapcsolóüzemű tápegységek frekvenciája több 10 kHz is lehet. Ha pl. 50 kHz (csak a könnyebb számolás érdekében), az éppen 1000-szerese a hálózati 50 Hz-nek, tehát ezred akkora puffer is hasonló simaságot ígér mint amit 50 Hz-en használnál.
Kiegészítésként:
Sziasztok.
Feltettem már ezt a kérdést a saját fórum témájában is de nem kaptam választ így itt is megkérdezném az alábbit: mostanában tervezem a jó öreg quad405 megépítését, kérdésem az hogy mekkora hűttőbordával kell kalkulálnom .? A tápfeszem adott 2x36 V DC 200W torroiddal. A végfok ebayről rendeltem, MJ-kel van szerelve. Mennyire fűt ekkora tápfesznél ? csak szobai zenehallgatásra épül. válaszokat köszönöm
Nekem egy régebbi zenekari erősítőbe van beépítve ekkora tápfeszről és teljesen jól muzsikál.
Melegedése eléggé kevéske. https://www.hestore.hu/prod_10024236.html Egy ekkora bordán van és nem sikerült még kézmelegtől följebb verni , bár az is igaz hogy még nem volt sosem agyongyilkolva.
Szerintem azért nem kaptál választ, mert nincs jó válasz. Senki nem fogja tudni megmondani, hogy pl. 350 cm2 felületű borda esetén éppen 47° bordahőmérsékletre számíthatsz. Éppen ezért mindenki túloz, és olyan méretet mond amivel már nem lehet tévedni.
Ráadásul nem csak a borda felülete számít, hanem a kialakítása és az anyagminősége is. Sőt az is véleményes, mekkora hőmérsékletet érdemes megengedni. Az általános 8261-es bordaprofilból 80-100 mm elegendő csatornánként.
Indulj ki a gyári méretből. Itt a kínai klón:
igazad van, mindenki mást mond, kezdetnek megpróbálkozom ezzel a bordamérettel, persze oldalanként egy egy. : https://www.aliexpress.com/item/1928959125.html?spm=a2g0s.9042311.0...AQ2wJW
itthoni használatra elegendő lesz ha jól tippelek. azért köszönöm.
Jó eséllyel mindkét csatornához is elég lehet egy ilyen borda, főleg szobai viszonyok között.
Ha meg néha indokolt egy kis bömböltetés, akkor megtámogatod ideiglenesen (vagy akár véglegesen) egy ventilátorral. A hozzászólás módosítva: Szept 4, 2019
Sziasztok!
Hoznak hozzám kipróbálásra egy BOGEN HTA250A erősítőt. 120V hálózati feszültséget megoldom, de a nagyobb kérdés számomra, hogy hogyan és milyen hangsugárzót köthetek rá. Nem volt még dolgom ilyen berendezéssel, ismeretlen számomra a hátlapi hangszóró csatlakoztatási mód. Kapcsolási rajz birtokában lehet okosabb lennék, de csak egy "User Manual"-om van, azt csatoltam. (Azzal meg a sekélyes angol tudásom miatt nem birok!). Segítségetek köszönöm!
Sziasztok! Kezembe akadt egy kínai class d csodapanel egy irs 2092 a meghajtása, 2 db fettnek, a hiba hogy a buck dc dc converter nem szolgáltat amiatt megfelelő feszültséget, és valószínű nem is működik mert a vele párhuzamos diódákból 3 ból egy zárlatba vágta magát ez ránézésre egy sima zéner, de itt jön a kérdés hogy hány voltos stb. Már mindennek utánanéztem példakapcsolásoknak is, és sehol semmi utalás rá mi a típusa.Ha valaki találkozott vele ne tartsa magában.
Én kidobnám belőle a buck konvertert, mert amúgy se sok keresni valója van a hangfrekis rész közelében. Egy kis segédtápot kellene csinálni hozzá akár a fő tápból sima áteresztő stabilizátorost, vagy ha zavaró a kis extra teljesítmény felvétel, akkor külön szekunderről, vagy akár külön kis trafóról csinálhatsz neki tápot. Szerintem 100mA körül bőven elég neki.
Van benne egy + és -6v ez a irs nek kell, és az is onnan megyen. Ezért én is gondoltam egy zéner+ellenállás kombóra, de aztán mégsem. Ugyanis más feszültséget is előállít ez a kis konverter és abból külön van csinálva egy alacsonyabb fesz, és ha az a + - 6v nincs meg pontosan akkor leteszi magát gnd re és kiáll protectbe az ic. Időközben mégegy sima szilíciumdióda is zárlatos lett... Az van hogy a benne lévő irf ek jók de most már kétséges az is hogy gazdaságos lenne e a javítása mivel cca 12-15 EUR újonnan egy ilyen panel... Természetesen példakapcsolás létezik, de az alapján lutri nekilátni. Pláne hogy bementem az elektronikai alkatrészboltba helyben és nem tudta az eladó mi az a xl 7005A pláne nem mi az a dc dc konverter. Így feladtam magamban mosolyogva a dolgot
Azért döntenék a mentőakció mellett mert viszonylak nagy dinamikájú és tényleg erőteljes panelok. 280w 8 ohmon 0.1% thd vel, és 4 ohmon 380w környéke amit tud is. A hozzászólás módosítva: Szept 6, 2019
Sziasztok!
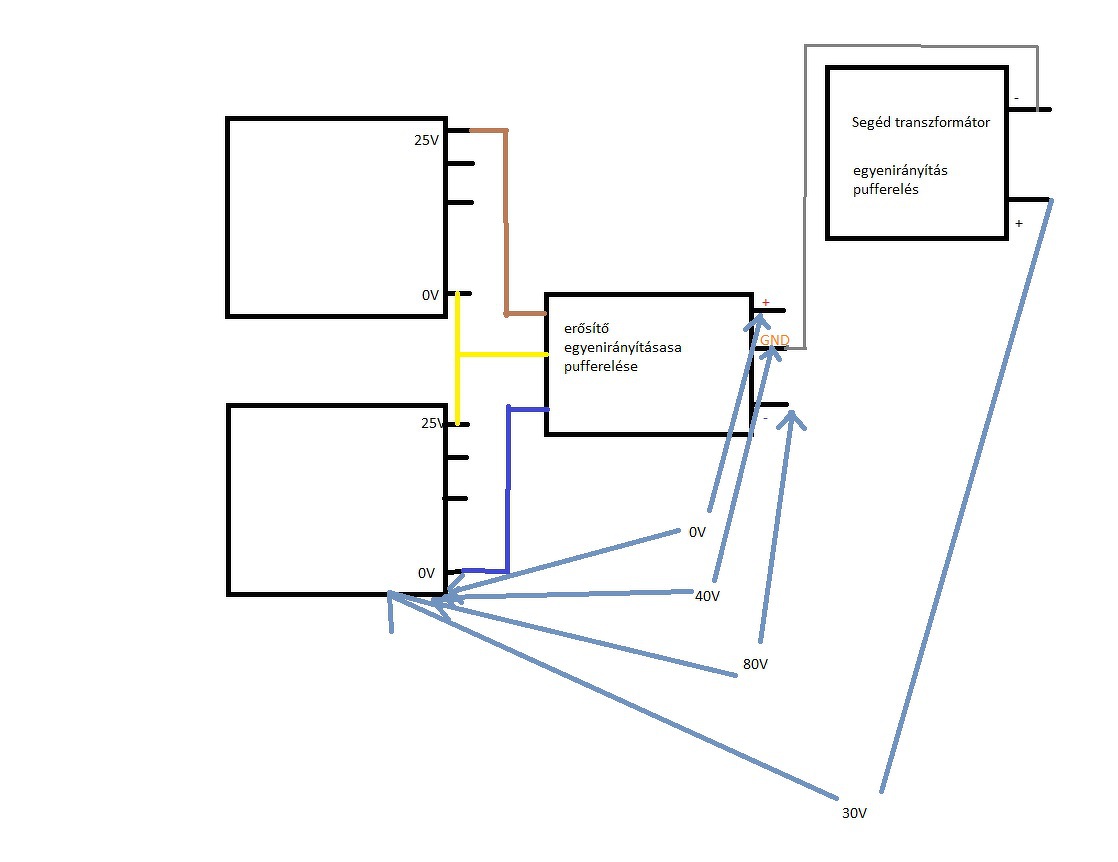
Építés alatt áll egy erősítőm. Az erősítő két trafójának a "burkolata" fémből van és ezeket a feszültségeket mértem ezeken a helyeken. Ez mennyire van így rendben ? Fém dobozban üzemelne, így a dobozt földelem.
Valahol testel az árakör a pozitiv tápfesz és fémház között, kikapcsolt állpotban szakadáskeresővel érdemes megkeresni.
Meglett. Az erősítő plusz tápjánál testelt le. Most már nincs kint a feszültség.
Köszönöm a segítséget! ![]() pinyó39: Nem melegedett.
Szia!
Úgy nézem com a negatív csati utána a pozitívat értékhelyesen a megfelelő helyre(4 ohmos- a 4eshez) és persze megfelelő teljesítményű hangoskodóval már próbálható is!
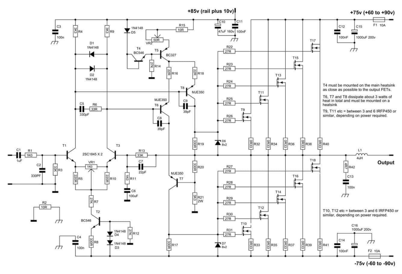
Sziasztok. Az adott kapcsolást 2x105VDC hajtanám. Tudom hogy ott mar csak inkabb 8R T1,T3 cserélve 2n5551 más a láb kiosztás helyesen be téve. T2 cserélve mpsa 42. Kondik cserélve magasabb fesz tűrésűre.T4,T5, cseréljem ? Vagy maradhat.?
A T4 a hőtranzisztor a T5 sem kritikus az meg a nyugalmi tranyó ott sem lesz akkora a fesz hogy cserélni kelljen!. Egyiket sem kell cserélni. Én +-120v on hajtom.
A hozzászólás módosítva: Szept 7, 2019
A +/-6V a bemeneti lineáris fokozat tápja. Az irs tokján belül van zéner az adatlap szerint, így csak egy-egy ellenálláson keresztül kell rákötni a tápot, akár a fő tápfeszről. 10mA elég neki, tehát az ellenállást ez alapján kell megválasztani. Például legyen a tápfesz 60V. Ebből le kell vonni a 6V-ot, így csak a különbözetet kell leejteni az ellenálláson. Az értéke az uegymínuszukettőosztvaível, tehát 60-6=54. 54/0,01=5400. Tehát a hozzá közel eső 5,6kOhm. A terhelhetőség pedig unégyzetpererr, vagyis (54x54)/5600=0,52. Tehát kicsit több mint fél W.
Sziasztok!
Szeretnék némi segítséget kérni. Egy Rotel RX-850-et javítok, aminek az egyik oldali végfokjában voltak hibás tranyók. Sokat szenvedtem vele, én is figyelmetlen voltam (felcseréltem véletlen egy NPN-PNP párost, aminek a hatására szétdurrantottam a még működő végtranyókat is.... ). A gyárilag használt tranyók beszerezhetetlenek, így kerestem kiváltókat, azokat beépítettem, de sajnos nem akaródzik működni. A csatolt képen látható a végfok, a bemeneti diff erősítőn kívül és a Q607-en kívül már mindent cseréltem kiváltóra (csatoltam egy képet a kiváltókról is). A probléma az, hogy nem akaródzott meghajtani a végfokot a diff erősítő, a kimeneten kb 1.5V os egyenfeszültséget mértem, szóval elkezdtem az R621-et növelni, 1k alatt semmit sem produkált. Így már meghajtja a Q613 és Q615 párost, de erősen aszimmetrikus, az egyik tranyó bázisán több mint 3Vpp van a másikon meg kb 1Vpp. Itt egy kicsit meg vagyok lőve, mit kéne változtatni, hogy szimmetrizálódjon a meghajtás? Előre is köszi a segítséget!
Szia! Az R621 piszkálása helytelen. A Q607-Q609 áramgenerátornak tudni kell a 10 mA-t. Az R617, 619, VR601 komplexumnak nem lehet nehézség 60-70 Ω értéket felvenni. Az R621-en 2,2 V körüli feszültségesést várunk.
Az ilyen hibák javításánál - mindig hangsúlyozom - ne ültessük be a végtranzisztorokat, míg nincs DC egyensúly és nem 0,5-0,6 V várja a bázis-emitterüket! Lehetséges hibás, vagy hibásan beültetett tranyód, értékhibás ellenállásod, a DC hiba tipikus forrása C607 vezetőképesé válása. Javaslom írd rá a rajzra a tranyók bázis-emitter feszültségét (a két láb között mérve és ügyelve, hogy a mérőcsúcs ne okozzon zárlatot!). Ebből áttekinthető hol van az áramkörben súlyos hiba. A tranzisztor típusának megfelelő polaritással (NPN- bázis pozitívabb az emitternél, PNP fordítva) 0,5-0,7 V közé esik a normál érték.
Szia. Most kicsit elkeseredtem mert megvettem hozzá minden alkatrészt, ráadásul 2 csatornához
Plussz 600W- os toroid stb.... Lehet jobban járok ha ezekkel a végtranyókkal keresek valami másik rajzot. De mi volt a fő oka amivel lebeszéltek róla?
Köszönöm a gyors választ! Kiszedtem Q613-at és Q615-öt, így a végtranyók nem szólnak bele a körbe (a végtranzisztorokhoz elég nehéz hozzáférni, lecsavarni a bordáról stb.). Visszatettem a 220Ohm ot is. így ebben a helyzetben a végtranyókon kívül az összes tranzisztornak megfelelő a BE feszültsége, viszont még mindig nem jó az áramgenerátor, habár itt nem tudom így mennyire szól bele a Q611? Az R621 en kb 1V feszültség esik, ami nem függ a potméter változtatásától, az ellenállások jók, nem szakadtak, nem mászott el az értékük, a poti is jó volt látszólag, de lecseréltem a biztonság kedvéért, tehát a Q607 nyitófesze 0.6 körüli, az ellenállások jók, azon folyik kb a 10mA de az R621-en nem 10mA folyik, ami arra enged következtetni, hogy a Q609 bázisán folyik ki a maradék, de nem tudom ez miért van. Próbáltam a C607 cserét is, de nem segített. Valamint próbáltam az összes kondi nélkül is egyesével, mivel azok a DC ben sokat nem szólnak bele (C611, 613, 615, 609), hátha valamelyik átvezet. Már kezdek teljesen beleőrülni it a dologba. Ha lenne még tipped esetleg, hogy mit nézzek meg, nagyon megköszönném.
|
Bejelentkezés
Hirdetés |















Plussz 600W- os toroid stb.... Lehet jobban járok ha ezekkel a végtranyókkal keresek valami másik rajzot. De mi volt a fő oka amivel lebeszéltek róla? 




