Fórum témák
» Több friss téma |
Mielőtt kérdezel, a következő két dolgot ellenőrizd!
I. A helyes tápfeszültségek megléte.
II. A kimeneten van-e egyenfeszültség.
Élesztés.
A bemenet hideg erét nem célszerű egy nagyáramú csillagponton keresztül vezetni. Az jobb, ha el sem megy az 5 jelű csillagponthoz, közvetlenül a panel hangfrekis bemenetének "-" jelű pontjához, ami jelenleg a rajzon nincs is jelölve.
Nagyon köszönöm a válaszokat!
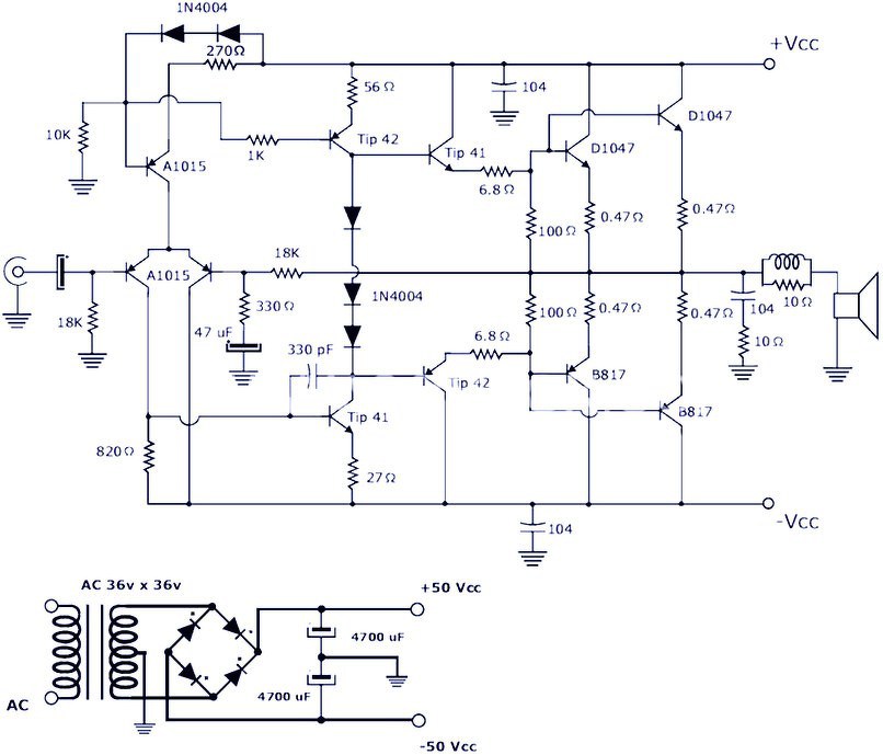
Ez az eredeti Panelterve Az IC GND-lábára van kötve a nagy áramú GND, a bemeneti GND teljesen le van választva. Nem ezzel az IC-vel szeretnék "építkezni" de ezt a kötési elvet alkalmaznám. A hozzászólás módosítva: Aug 29, 2019
Lehet, hogy nem célszerű de alkalmazzák és jól működik a dolog így is.
Szia!
Csatoltam a méréseket. A bázis feszültség mind a két csatornán egyező!
Sziasztok.
Az erositomhoz a 2×48V ot 4db 24Vos tapegysegel szeretnem megoldani, mert ebbol van 4db egyforma itthon. Sorbakotottem a kimeneteket megvan szepen a szimmetrikus feszultseg. Viszont elbizonytalanodtam, hogy ugy 2-2tap kozotti kivezetes a 0V. Ehhez kepest van az egyik tap negativjan -48v a masik tap pozitivjan +48v. A tap kozepet rakothetem a foldre? Nem fogja a tap zarlatnak erzekelni? Mert gobdolom ide kene kotni a bemenet fodjet is.
Ez így teljesen korrekt. Még mindig jobban melegszik az egyik csatorna?
Hogy erted hogy milyen? 24vdc 8Amperes.
Szia! Hangfrekvenciás kapcsolásban próbáltad már ezt a tápot?
A tápközép egyértelmű fogalom, rajzold le mi az aggályod!
Szia! A táp kondenzátorai és a tápvezeték induktivitása LC rezgőkört képez, ennek jóságát rontják az ellenállások. Méltatlanul elhanyagolt téma az amatőr építők körében, nem csoda, hogy nem találkoztál vele.
Szia!
Én is össze akartam rakni az általad fel tett kapcsolást,de le beszéltek róla. Itt egy jobb s ez már ki próbált,mert már 2db modult indítottam be s mindkettő gond nélkül indult. Az 3-3 pár tranzisztoroshoz ha érdekel,holnap tudom küldeni a nyáktervet,mert ma dolgozok,s a nyákterv nincs a laptopon. Az 1n4742 dióda,az egy 12v os stabilizátor. A hozzászólás módosítva: Szept 1, 2019
Itt van a 200w-os rajza.
Bocsi a saját véleményemért, de ha én csinálnám meg ezeket az erősítőket, a Zobel tagot nem a panelre, hanem a kimenethez tenném, és csillagpontos panelt terveznék hozzá.
Hiszem, hogy barátságosabban viselkednének.
Sziasztok. Trafócskámon (kettős) egyik oldalon 20,6V~ -t mérek, másikon 21V ~-t. Ez megfelelő lehet még vagy túl nagy az eltérés?
TDA7294 táplálásához lenne szükség a tápfeszültségre. Válaszokat előre is köszönöm.
Szia! Ha független a két szekunder, használj külön egyenirányítót! A pozitív és a negatív táp pár voltos eltérése nem zavarja az erősítő működését.
Amennyiben középleágazásos a tekercs, akkor részterhelésnél sajnos egyutas egyenirányításod lesz. Itt a puffer 50%-os növelése a megoldás.
Helló. A trafócskádat kösd be a szimetrikus táphoz és tegyél rá némi terhelést, de ne az TDA-t. Mérd meg Így is terhelve. A terhelés lehet valamekkora ellenállás ( izmosabb)mindkét ágban, ha így nagyobb pár voltos lesz a különbség akor mindenképpen a trafócskádat meg kell bontani. Vagy az egyik tekercsre tekersz, vagy a másikból letekersz. De ezt kívűlről is be tudod fűzni, ha lehet.
Üdv.
Szia, ez középmegcsapolásos trafó elvileg.
A TDA panelek szintén kettős táppal ellátott darabok, így részterhelés gondolom nem alakulhat ki elvileg. A puffer kondenzátorok 63V-osak, 22000µF / oldal, és egy alap stereo végfokot kell ellátnia.
Szia. Megoldodott.
Nem probaltam hangfekis kapcsolasban. Van ami buktato lehet? Mire erdemes figyelni? Kb. 3.5Ohmos muterhelessel probaltam, szaggattam stb.rajta hagytam 10mp ig. Azt is birta. 7Amper korul mertem kozben.
Három kivezetés = középmegcsapolás.
A részterhelés nem aszimmetrikust jelent, hanem pár watt kimeneti teljesítményt. Ahogy esik a tápfeszültség a terhelés hatására, úgy lép be az alacsonyabb feszültségű tekercs a tápellátásba.
Mivel a legkülső menet a 21V-os, érdemesebb volna egy fél menetet letekerni a trafóról hogy ugyan akkora tápfeszültséget adjon mindkét oldal?
A kapcsolóüzemű tápok némelyike zavarja a hangfrekvenciás áramkört, vagy rosszul reagál a dinamikus terhelésváltozásra. Sajnos nem megoldás, ha puffert kötsz rá, mert annak a töltőárama meghaladhatja a táp terhelhetőségét, vagy csak egyszerűen a szabályozás borul fel.
A tápot ettől még nem kell kidobnod, ohm-os terheléshez, vagy például LED-hez még jól jöhet.
Ha birja a nevleges teljesitmenyt muterhelessel akkor birnia kell a hangfrekis terhelest is nem?
A kimenet tekerccsel van szurve, nem egy gagyi tap.
A külső menet azt jelenti, hogy hosszabb huzalból készült és annak ellenállása miatt kellett pár menet ahhoz, hogy névleges terhelésnél a két szekunder feszültség egyelő legyen. Ha jó lesz üresjáratban, akkor terheléskor várható hullámosabb táp.
A 22000 µF elfedi a hibát, építsd bátran, ha elegendő amúgy a trafó terhelhetősége. Nem írtad hány Ohm lesz a terhelés, így erről nem nyilatkozhatok.
8ohm -osak a hangsugárzók melyek felkerülnek majd, egyenlőre a hűtőbordát készítem neki, de a táp miatt aggódtam hogy mennyire marad "szimmetrikus" egyenirányítás után.
A próba majd eldönti. A táp 320 V-os részében mekkora a puffer?
A szimmetria, mint írtam, nem szoros követelmény, de esetedben biztosan szimmetrikus marad a táp, csak kis terhelőáramnál hullámosabb lesz az elvárhatónál.
Hát nem egy ösztövér szerkezet
Ki kell próbálni annak ellenére, hogy tamáskodom a projekt sikerében.
Sziasztok!
Mi értelme van az erősítők tápkondenzátorait réz fóliázni? Itt láttam:Bővebben: Link |
Bejelentkezés
Hirdetés |












Ki kell próbálni annak ellenére, hogy tamáskodom a projekt sikerében. 




