Fórum témák

» Több friss téma
Fórum » Erősítő mindig és mindig
Mielőtt kérdezel, a következő két dolgot ellenőrizd! I. A helyes tápfeszültségek megléte. II. A kimeneten van-e egyenfeszültség. Élesztés.
Lapozás: OK   2239 / 2570
(#) szaka válasza mcc hozzászólására (») Márc 9, 2020 /
 
kb 5 perc után a ventilátorok elkezdenek mozogni. Mintha csak egy-egy impulzust kapnának.
A bias feszültség nem állt be ennyi idő alatt.
Az egyik oldal hideg, a másik pedig pár fokkal több. Érezhető hogy nem olyan hideg. MElegszik valami.
Ha ráfújok a panelra akkor kb 1 mV-ot visszaesnek a bias feszültségek.
Érdekes.
(#) mcc válasza szaka hozzászólására (») Márc 9, 2020 /
 
Nem tudom mennyi időre lehet szüksége, de ha megfut, az már önmagában gyanús, hiszen a vezérlés okozta melegedésre sem lenne szabad emelkednie..
(#) mcc válasza szaka hozzászólására (») Márc 9, 2020 /
 
A ventilátorok lineáris vezérlést kapnak, ha csak mozognak, akkor lassan emelkedik rajtuk a feszültség. Egyszer csak elindulnak majd.
(#) mcc válasza szaka hozzászólására (») Márc 9, 2020 /
 
A ráfújásos reakciót valószínűleg az MMPQ6700 visszahűlése okozza. Ahogy az IC-ben lévő tranzisztorok visszahűlnek, úgy csökken a rajtuk átfolyó áram, ezzel kicsit jobban lezárnak a végtranzisztorok.
(#) szaka válasza mcc hozzászólására (») Márc 9, 2020 /
 
Értem.
Akkor még próbálkozom vele. Hátha megáll az emelkedés!
Most elkezdtem keresni az IC506-ot (LM35). Ez figyeli gondolom a borda melegedését.
A hozzászólás módosítva: Márc 9, 2020
(#) mcc válasza szaka hozzászólására (») Márc 9, 2020 /
 
Az LM35 a nyugalmi áramot állító tranzisztor szomszédságában van. Egészen pontosan a következő végtranzisztor mellett. De ő csak a ventilátort vezérli, illetve aktiválja a védelmet, ha a borda túlmelegszik.
A hozzászólás módosítva: Márc 9, 2020
(#) szaka válasza mcc hozzászólására (») Márc 10, 2020 /
 
Szia.
Ma hagytam, hogy a ventilátorok elinduljanak.
A helyzet a következő:

Bekapcsoláskor: javított oldal 1.3mV másik 0,5mV
3 perc után: javított oldal 4,89mV másik 5,9mV
5 perc után: javított oldal 6,14mV másik 6,98mV
7 perc után: javított oldal 6,68mV másik 7,51mV

Majd bekapcsol elsőnek a másik oldal majd picit később a javított oldal ventilátora

9 perc után: javított oldal 5,46mV másik 3,13mV
10 perc után: javított oldal 4,47mV másik 2,17mV
13 perc után: javított oldal 3,05mV másik 1,37mV

Így most a bordák egyforma hőérzetet produkálnak.
Kérdésem, hogy 10-15 perc múlva, amikor már mennek a ventilátorok, akkor állítsam be 5mV-ra a feszültséget?
(#) mcc válasza szaka hozzászólására (») Márc 10, 2020 /
 
Szerintem próbáljuk meg elsőre úgy. Hagyd egy negyedórát menni, azután állítsd be az 5mV-ot, majd, megint hagyd kicsit járni, közben figyeld. Milyen gyorsan mennek a ventilátorok?
A hozzászólás módosítva: Márc 10, 2020
(#) szaka válasza mcc hozzászólására (») Márc 10, 2020 /
 
20 perce kb tartják a 4,9mV +-0,1mV szintet.
Lassan pörögnek csak. A borda mindkét esetben 33 °C.
A hozzászólás módosítva: Márc 10, 2020
(#) mcc válasza szaka hozzászólására (») Márc 10, 2020 /
 
Ez jól hangzik A ventilátorok milyen sebességgel mennek?
(#) szaka válasza mcc hozzászólására (») Márc 10, 2020 /
 
Lassan pörögnek csak. A borda mindkét esetben 33 °C.
(#) mcc válasza szaka hozzászólására (») Márc 10, 2020 /
 
Akkor most még egyet próbálnék ki: Ha kitakarod a ventilátorokat, hogy ne menjen a hűtés, akkor mi történik? Ha a borda melegedésével együtt a nyugalmi áram is növekszik, akkor az kissé nyugtalanító.
(#) szaka válasza mcc hozzászólására (») Márc 10, 2020 /
 
Kipróbálom!
(#) szaka válasza szaka hozzászólására (») Márc 10, 2020 /
 
Kb 20 perce lehúztam a ventilátorokat.
A javított oldal 5,5mV, borda hőmérséklete 42°C
A másik oldal 7,2mV, borda hőmérséklete 44°C.

Viszont most csökken az értéke.
javított oldal 6,8mV
másik oldal 5,3mV
(#) szaka válasza mcc hozzászólására (») Márc 10, 2020 /
 
Közel 40 perc után a bordák 50 fok körül vannak.
Javított oldal 4,9mV
másik oldal 6mV

Ezek után állítsak vagy mehet az összeszerelés majd műterhes tesztelés?
(#) mcc válasza szaka hozzászólására (») Márc 10, 2020 /
 
Szerintem ehhez már nemigen kell hozzányúlni. Szerintem teszteld le, de óvatosan!
(#) szaka válasza mcc hozzászólására (») Márc 10, 2020 /
 
Szuper!

Most bekötöttem, hogy zenére mit produkál.
Valamiért gerjednek az oldalak. Legfőképpen a javított oldal (B).
De csak akkor ha bele van dugva a keverő kimenetébe (XLR csatlakozók). Ha kihúzom akkor semmi.

Jack dugóval még durvább.
(#) mcc válasza szaka hozzászólására (») Márc 10, 2020 /
 
Nem lehet, hogy eleve is ettől ment tönkre? Ez eléggé gyanús, hogy nem a végfok hibája, mert annak mindegy, hogy mi van beledugva. Ha letekered a hangerőt, akkor is gerjed?
(#) szaka válasza mcc hozzászólására (») Márc 10, 2020 /
 
Tehát ha be van dugva a keverőbe az XLR és az erősítőn nullára van véve a hangerő akkor nincs gerjedés. Ahogy csavarom a hangerőt az erősítőn egyre erősebb a gerjedés.
Gondoltam, nem e a kábel szedi össze. De ha kihúzom a keverőből és csak az erősítőbe van bedugva, akkor tekerhetem max-ra a hangerőt az erősítőn, nincs semmi gerjedés.
Kicseréltem már a keverőt is egy másikra, de annál is ugyanez van.
(#) mcc válasza szaka hozzászólására (») Márc 10, 2020 /
 
Akkor a hangerőszabályzó előtti fokozatokkal lesz valami baj. Nincsen valahol egy rossz földelés, leszakadt csatlakozás a bemenet környékén?
(#) szaka válasza mcc hozzászólására (») Márc 10, 2020 /
 
Nekiállok vizsgálni!!!
Jelzek
(#) szaka válasza mcc hozzászólására (») Márc 11, 2020 /
 
Kivettem az input panelt. Látszólak nem találtam semmi forrasztási hibát, de újra forrasztottam a csatlakozók és kapcsolók lábait.

Gondolom az input panelen lévő műveleti erősítők (5532) nem okozhat ilyen gerjedési hibát.
(PV szériánál gyakran tönkrementek ezek az IC-k)
(#) szaka válasza mcc hozzászólására (») Márc 11, 2020 /
 
Kiakasztó ez a jószág.
Ha jelgenerátorral XLR csatlakozón keresztül adok neki jelet (aszimmetrikusan az 1-es 3-as pinek összekötve), akkor nem gerjed.
Nem lehet az , hogy a hálózati földponttal van valami?

Egyszer egy DAP Audio P1600-nál tapasztaltam, ha nem volt GND-re kapcsolva a hátulján lévő kapcsoló, akkor gerjedt.
(#) casnica hozzászólása Márc 12, 2020 /
 
Sziasztok adott egy erosito es benne egy szep kis toroid trafo.
Mivel az erosito alaplapja el van repedve igy gondoltam hogy ki cserelnem egy magam keszitett darabra es ebben kernem a segitseget, marmint kapcsolasi rajzra gondoltam.
Minden segitseget nagyon köszönöm.
A hozzászólás módosítva: Márc 12, 2020
(#) reloop válasza casnica hozzászólására (») Márc 13, 2020 /
 
Szia! Ha az építés öröméért dolgoznál az egy dolog.
A készülékben lévő por azt mutatja, hogy jó ideig bírta a strapát, érdemes megfontolnod akár valamennyi vezetősáv drótos áthidalását a repedés mentén.
Ha az ST151-et választanád, abban tudnálak mentorálni.
(#) szaka válasza mcc hozzászólására (») Márc 14, 2020 /
 
Sziasztok!

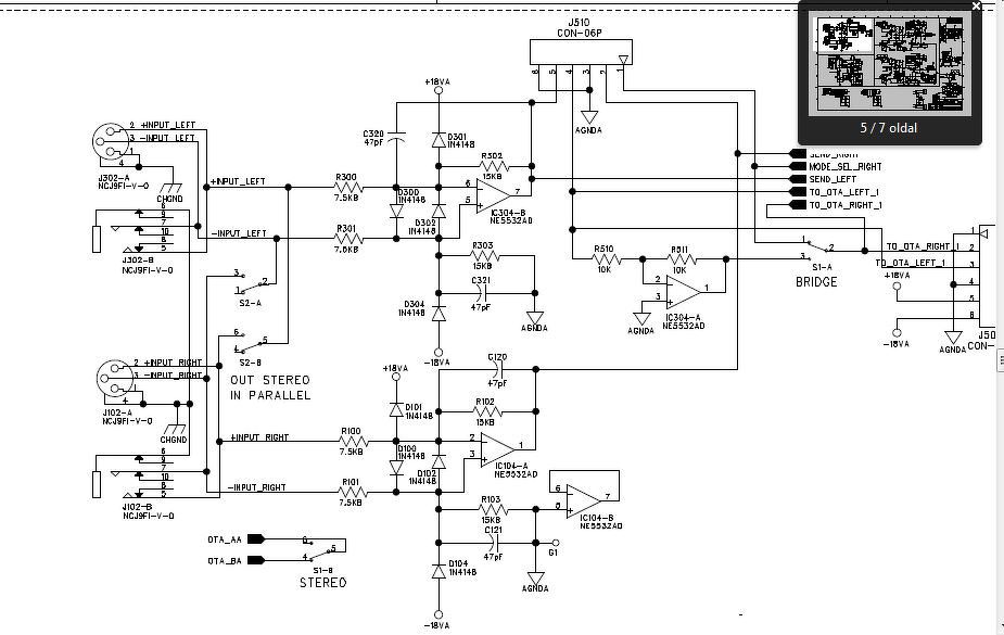
A Peavey CS 4000-nek kiépítettem az input paneljét. Ugye a hiba, hogy gerjed. A penelen látható két Ónozott csík. Az 2. GNDA, 1. CHGND.
Ezek nincsenek összekötve. Okozhatja ez a problémát?
Mi lesz ha összekötöm őket?
A hozzászólás módosítva: Márc 14, 2020
(#) casnica válasza reloop hozzászólására (») Márc 14, 2020 /
 
Gondolkodtam hogy javitas ala kerul csak a vegfokokrol is az adatok el vannak tuntetve es azokat is kene cserelni.
Es azert szivesebben hallgatnam ha sajat keszitesu lenne a lelke
(#) kristikoma hozzászólása Márc 14, 2020 /
 
Sziasztok!
RFT SR 1510 rádióserősítőnél(MDA2010 végfokos) csak a bal oldal végfok IC-je megy tönkre, nagyon torzít. Természetesen cserélni fogom ismét, az előző alkalom után mindössze 1 hetet bírt. Mennyire normális ez? Mivel az IC-ket nem nagyon ismerem, ki lehet cserélni egy az egyben TDA2020-ra?
(#) szaka válasza szaka hozzászólására (») Márc 14, 2020 /
 
100ohm-os ellenállással összekötöttem, mert a Peavey GPS2600-as erősítőnél láttam így.
Így nem gerjed!
(#) reloop válasza casnica hozzászólására (») Márc 14, 2020 /
 
Csatolom a rajzát.
Következő: »»   2239 / 2570
Bejelentkezés

Belépés

Hirdetés
XDT.hu
Az oldalon sütiket használunk a helyes működéshez. Bővebb információt az adatvédelmi szabályzatban olvashatsz. Megértettem