Fórum témák
» Több friss téma |
Mielőtt kérdezel, a következő két dolgot ellenőrizd!
I. A helyes tápfeszültségek megléte.
II. A kimeneten van-e egyenfeszültség.
Élesztés.
A C173 100µF/25V elkó lábain megvan a 13-15V? Vigyázz, mert 100V feletti potenciálon van! Ha igen, akkor a következő lépésként a C171 10µF/35V. Ezen 1-2V-al kevesebb kell legyen. Ha sokkal kevesebb, akkor vagy a komparátor van "H" állapotba billenve, vagy a gate meghajtó tranzisztorok lehetnek betegek. Ha eddig minden OK, akkor a fet is lehet gyanús. Kivezérelt földelt kimenetű erősítőt nehéz szkóppal mérni, ezért egy ledet indikátorként tehetsz a GS közé. Ennek fel kellene villannia amikor billen a komparátor. Ha nem teszi, akkor lehet GS zárlat a fetnél. DS zárlat nem, mert akkor nem limitálna az alsó félhullám. Tehetsz bele akár IRF540-et is átmenetileg, csak ne terheld alacsony impedanciával a kimenetet. 16Ω felett, vagy terheletlen kimenettel megtudod szkópolni a kimenetet ilyen gyenge fettel is. Természetesen a ledet ne hagyd benne.
Szia!
C173-an 14,25V feszültséget mérek, a C171-en pedig 13,6V. Tettem egy ledet a GS közé, de nem villan fel. A kimeneti jel ugyanolyan.
A GND-hez képest már a C171 lábain is torz jelet látok.
Nem tudom, hogy ez segít e.
Megpróbálom kiértékelni a görbéket. Ez ugye a C171 két lába. Egymásból kivonva a kondenzátoron lévő feszültséget kapjuk. Úgy látszik, a meghajtás igyekszik ezen a kondenzátoron keresztül átpréselni a jelet a gate felé, de nem bírja. Az 1kHz-es mérőjel elég magas hozzá hogy a C172/R176 időállandója ne látszódjon a szkóp két hulláma között, ezért gyanús lehet a Q170.
Az erősítő kikapcsolt állapotában dióda állásban mérj rá a gate-source közé. Nem lehet zárlat. Ha mégis, akkor kuka. Ebben az esetben kiforrasztod vagy elcsíped a lábait, majd visszaforrasztod a ledet. Ekkor villannia kell ha billen a komparátor. Ha villan, akkor csak a fet volt halott.
Nincs zárlat a GS között. Azt már mértem.
De akad egy IRF540N típusú fet itthon. Beleteszem próbaként.
Kicsit összeszedem magam, és valami mérési metódust kitalálok. Ez a lebegő táp megnehezíti a direkt méréseket.
Össze kell hasonlítani a pozitív tápot a negatívval, akkor látszik, hogy kapcsol e vagy nem.
Azért más a pozitív oldal, mert ott töltéspumpa szerű meghajtás van, de az igazi probléma, hogy nem földelhető a hideg pont. 50-100V-ra ültetett billenéseket kellene mérni.
De annyi látszik, hoyg a komparátorok jól működnek, vagy sem
Arra gondoltam, hogy kikapcsolt állapotban egy külső 12V tápról csak a pozitív HV vezérlést kellene vizsgálni. Ez a komparátortól a fetig tart. Ebben az esetben nyugodtan lehet szkópolni, a billentést meg jelgenerátor, vagy akár bármi megoldja. Haza értem, PC-ről lefirkantom mindjárt.
Rendben. Kipróbáljuk.
Nekem még az jutott eszembe, hogy nem lehet, hogy már a komparátorra érkező vezérlő jel hibás?
De lehet. Ha megfigyeled, egy híd van alkotva ellenállásokból. Ez figyeli, hogy a kimenet hol tart a kivezérléssel, és mennyire közelíti meg az alacsony tápsínt. Ha megközelíti, akkor átbillen a komparátor (még egy kis hiszterézist is kapott) és a magasabb tápot kapcsolja a végfokra.
Mindjárt nézem a kapcsolást.
Sziasztok!
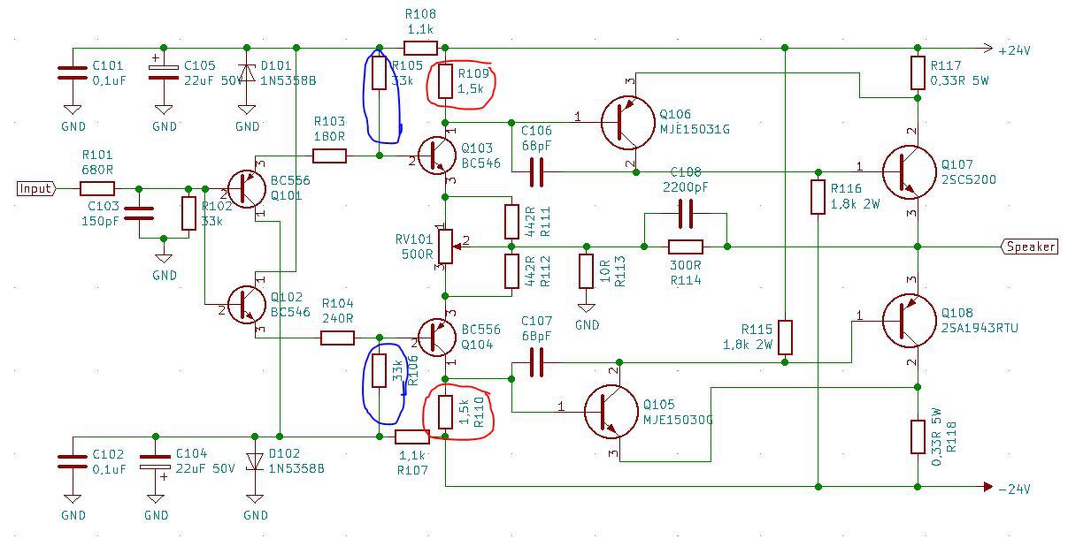
Első erősítőmet építem éppen, egy Hiraga Super Class A 20W-os változatát, 24V-os betáppal, modernebb tranzisztorokkal. Ebben a HE cikkben a 8W-os verzióhoz írtak egy olyan trükköt hogy két ellenállást heliotrimmerrel sorban ültettek be és azzal állítottak szimmetriát, na ezt szeretném átemelni a 20W-osra, de mivel más a topológia, ezért nem vagyok biztos benne hova kéne tenni. A 8W-osnál a R3,R4-el (végtranzisztor meghajtók) sorba kötötte őket, ez alapján a lenti képen pirossal jelölt helyeket tippelném. Vagy a plusz fokozat miatt a kékkel jelölt ellenállásokat is állítani kellene? Vagy teljesen hülyeséget írok? A képen látható kapcsolás amit konkrétan megépítek, a Super Class A 20 és 30W-os változatai alapján raktam össze, mert a neten keringő 20W-os kapcsolások és beültetési rajzok nem teljesen fedik egymást, a 30W-osnak pedig olvashatók az alkatrészei. Remélem működni is fog.
Egy próba: Ha hozzáférsz óvatosan bekapcsolt erősítőnél.
Az U170 4-es lába mint referenciához képest a 7-es lábon mekkora a feszültség? Utána erősítő kikapcs, és a 3-4 lábakat forrasztással kösd össze. Bekapcs, és most mekkora a feszültség a 7-es lábon a 4-eshez képest. Most átbillentettük a komparátort.
Igen, mert sztatikusan lesz billentve, és a kondenzátoros csatolás miatt nem okoz problémát.
4-es és a 7-es láb között 83mV-ot mérek.
Most összekötöm a 3-4 lábakat... A hozzászólás módosítva: Ápr 9, 2020
Összekötve 6,08V-ot mérek, és világít a led.
A 83 mV az elvileg rendben van, a komparátor kimenete alacsony szinten van. Ennek kéne a kivezérlés függvényében magas szintre kerülni.
Akkor csak az lesz, hogy nem kapja meg a vezérlő jelet a komparátor, nem?
Nekem ezzel az a bajom, hogy a LED-nek nem lenne szabad folyamatosan világítani, hiszen a kondenzátoron keresztül kapja a komparátor kimeneti jelét, és akkor folyamatosan nincsen ami égve tartsa..
A hozzászólás módosítva: Ápr 9, 2020
Ha vezérlés hatására nem billen a komparátor, akkor azt jelenti. Ezt vizuálisan úgy ellenőrizheted, hogy veszel egy jó nagy fényerejű LED-et, és egy 10kohmos ellenállásal srobakötve bekötör R171-el párhuzamosan. Bekapcsolás után a LED-nek folyamatosan világítania kell. Ha a vezérlés eléri a küszöbszintet, akkor a LED-nek el kell kezdenie villogni. Persze ahhoz hogy lásd, alacsony frekvenciás jellel kell hajtani a végfokot, kb. 20-50Hz.
A hozzászólás módosítva: Ápr 9, 2020
Akkor próbáld ki a LED-et R171-el párhuzamosan.(De előtte válaszd szét a 3-4 lábat)
Folyamatosan világít a LED. Katódját kötöttem a 7-es lábhoz.
|
Bejelentkezés
Hirdetés |















