Fórum témák
» Több friss téma |
Mielőtt kérdezel, a következő két dolgot ellenőrizd!
I. A helyes tápfeszültségek megléte.
II. A kimeneten van-e egyenfeszültség.
Élesztés.
Szia.
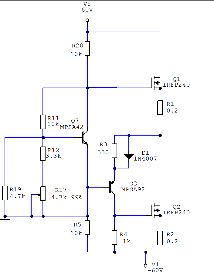
Megépítettem ezt az erősítőt 2DB IRFP-vel, szól is, teljesítménye is megvan, alapzaj és búgásmentes, viszont ugyanaz a problémám vele mint az STK411-220E-vel volt, azaz kis hangerőn torz a hangja. Ott ezt egy ellenállás cserével orvosoltam. Ebben ugyan van poti, de azt hiába állítom, igazából a hang nem változik, annyi hogy a végén zárlat lesz. (nem, nem lett baja semminek). Véleményed szerint mi lehet a gond? A táp +-42 volt egyelőre. A hozzászólás módosítva: Jan 23, 2021
Igen. De nem feltétlen kell DC szempontból a gate elektródnak source potenciálon lennie, lehet az 2,5V-on is.
Igazad lehet. Mindjárt megnézem ezeknek a FET-eknek az adatlapját és esetleg szimulálok valamit.
Mindenesetre újra gondoltam az egészet, így egyszerűbb és biztonságosabb.
Ez a logikai meghajtás elegánsabb, csak limitálni kell a kimeneten a maximális impulzus hosszát. Ez pedig a kimenő trafó, és a legmélyebb hang függvénye. Ha 100 Hz az alja, akkor nem kell 5msec-től hosszabb impulzus.
Kivettem a végtranyokat és csak egyet kattog a rellé ezek szerint a tranyok a rosszak de nem zárlatos
A nyugalmi áram beállító ellenállás értékei nem optimálisak, nagyon hirtelen szabályoz a trimmer, azt is csak a végén. Első körben ezt kell megoldani.
A trimmer melletti 4,7k-ra gondolsz, vagy a 10k+2×4,7k-ra is. Mekkorára változtassam meg kb?
Ha sziréna és éppen szirénázik, akkor ezt valahol a 400Hz és 4kHz közötti tartományban kellene tennie. Ha meg nem szirénázik, akkor PIC kimenetén vagy H, vagy L szint van és akkor - 4.2ms késleltetéssel - FET-ek lezárnak.
Azt a 2.5V DC előfeszítést nem érzem biztonságosnak.
Kicseréltem a potit egy 10Kohm-osra. Jobbnak tűnik, vagy inkább jónak.
Szia! A múltkor tettem fel rajzot, eredetileg 5k-ra gondolt a költő. Ez a nyugalmi áram szabályzó áramkör csak korlátozásra jó, nem tart stabil értéket.
Magával az egész kapcsolással továbbra sem vagyok kibékülve.
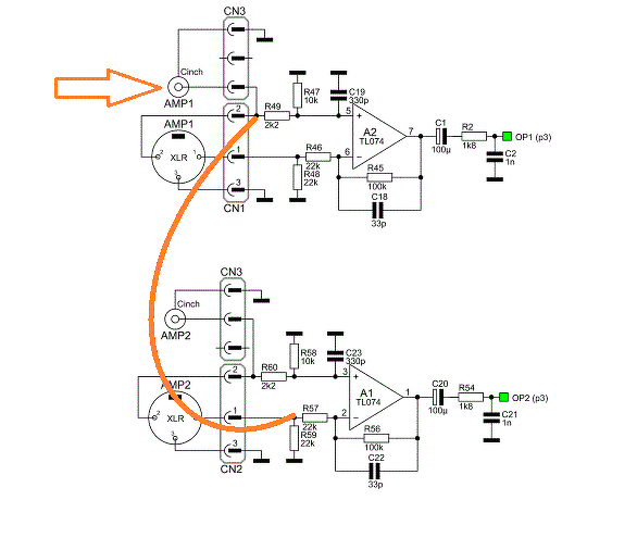
Sziasztok!Van egy Mc Crypt 300-as erősítőm, ami 2x100 watt körüli teljesítményű.Szeretném a két végfokot hídba kötni.A végfokok ic-s bemenetűek.Hogy egyszerűbb a híd kapcsolást megoldani.Rajzot nem találtam csak hasonlót.Az ic típusa ML074.Megköszönöm a segítséget előre is.
A hozzászólás módosítva: Jan 23, 2021
Lehet az ic betűi nem stimmelnek.4 műveleti erősítő van a tokban.
A táp rendben.
A kimeneti egyenfeszültség ingadozó, vagy a méréshatár beállításon múlik, hogy 1,5 V-ot, vagy 0,56 V-ot észlelsz?
Kapcsolási rajz kell , valaki biztos tud mutatni .
Csak a nagytesó rajza van meg.
Szia.
Tőled kérdeztem először pont arra a hozzászólásodra válaszolva. Egyelőre jónak tűnik, bár még csak +-42V-ot kap, +-50V lesz a végső.
Ehhez kapcsolódóan, szerinted a képen látható hűtőlap elég lehet két modulnak? 7mm az alumíniumlap vastagsága.
A hozzászólás módosítva: Jan 23, 2021
Itt van egy egyszerűsített szimuláció. A munkapont áramkört úgy illik méretezni, hogy ha egy hülyegyerek megtekergeti a potit, ne robbanjon fel semmi. Lehet, hogy egyszer a te általad épített erősítő kerül valakihez, ő pedig megtekerget benne minden trimmert.
Csak most kerültem PC elé. Lefuttattam a szimulációt, teljesen korrekt. Amint írtam is, elegánsabb ez a logikai megoldás az egyszerű AC csatolástól, csak jól kell számolni. Sajnos nem tudom a kimenő trafó adatait, ezért csak feltételezem hogy van tartaléka a telítésbe menetelig.
Ebben biztosan nem fogja tekergetni, mert kimérés után kidobom belőle, és kap ellenállást a helyére. De akkor már a kérdésre is válaszolhattál volna, már ha tudod a választ.
A válasz az, hogy a 10kOhmos trimmernek még szűkebb tartományára koncentrálódik a munkaponti áram minimum-maximum értéke. Lehet, hogy a régi 4,7k trimmer pályahibás volt, mert van olyan tartománya, ami alkalmas a pontos nyugalmi áram beállítására.
Viszont arról még nem esett szó ( bár reloop emlíítette), hogy nem elég beállítani a nyugalmi áramot valamilyen hőmérsékleten, hanem azt meg is kellene őrizni. Bár főleg zenekari erősítőkkel foglalkozok, ezért néha túlzásokba esek, de nálam a -20 celziusztól +50 celziuszig illik stabilan mennie az erősítőnek. Az, hogy bizonyos körülmények között éppen szól, az számomra kevés. Itt van egy módosítása ennek az nfet erősítőnek, ahol mind a kivezérelhetőség, mind a klímaezisztencia elfogadható. Ebből egy példány már üzemel, de még nem merem azt mondani hogy kész.
Szerintem 20-30W-os erősítőhöz elég lehet. Ez 8 Ohmon 2X25V körüli. Két modul esetében otthoni zenehallgatási hangerővel +/-35V esetén még elmenne, ha az erősítő termikusan stabil munkapontban maradna. Viszont ez nem garantált, így egy hőmegfutás esetén nincs semmi védelem ami megvédené.
Szóval kevés a hűtés.
Üdv! Hellyel- közzel, de működik a kapcsolás, amit még tapasztaltam az a visszakapcsolási küszöbszint magas értéke. Nálam üvöltenie kell az erősítőnek, hogy visszakapcsoljon, egyébként utána halkan sem kapcsol le,mármit halkabban, nagyon halkan lekapcsol vagy ha kikapcsolom az erősítőt. Az érzékenységen tudok valahogy növelni?
A hozzászólás módosítva: Jan 23, 2021
Sziasztok STK ic-s végfokot ki lehet váltani normál tranzisztoros végfokkal?Úgy hogy stabil is legyen?
Szia! Sikerült megjavítanod az első fokozatot? Az 1-es lábon féltáp van végre?
A hűtőbordában úgy kell gondolkodnod, mint bármely ±50 V-os AB osztályú erősítő esetében. Tenyérnyi lamellás borda csatornánként.
Szia! A szimmetrikus bemenet miatt könnyű dolgod van. A nyíllal jelölt csatlakozónál viszed be a jelet és átkötöd a másik csatorna "-" bemeneti pontjára.
|
Bejelentkezés
Hirdetés |












