Fórum témák
» Több friss téma |
Mielőtt kérdezel, a következő két dolgot ellenőrizd!
I. A helyes tápfeszültségek megléte.
II. A kimeneten van-e egyenfeszültség.
Élesztés.
igen..köszi megértettem, de nekem úgy mondták az ismerőseim, hogy aktív hangfal, az az én hibám, hogy rosszul emlékeztem, de az tuti, hogy hangfalat mondtak. De azért köszi, most már ezt is tudom
![]() És köszi a segítséget!
Hello,szeretnék épiteni egy olyan erősitőt, amit egyszerű elkésziteni, nem igényel nehezen beszerezhető alkatrészeket és képes 50watt névleges teljesitményre 8ohm-on (80-90watt 4ohmon). Szobai 3-utas hangfalammal használnám. Ha valaki ismer ilyet, az kérem segitsen.
TDA2050-51-52, TDA7294, TDA7376, TDA1562 és még egyéb IC-s végfokok, melyek nem tartalmaznak nehezen beszerezhető alkatrészeket, kb azt a teljesítményt tudják, amit elvársz.
sziasztok. lenne egy kérdésem,nem e tud valaki egy + - 80 voltos végfok leírást előre is köszi
Üdv macera2!
Köszönöm szépen az ábrát, ezzel nagyon sokat segítettél a megértésben Így már logikus. Még egy utolsó segítséget szeretnék ezzel kapcsolatban kérni, de azt egy példán keresztül kérdezném meg: - legyen Urippli = 3V (ez ugye a "megengedett" feszültségváltozás ΔU ) Ha a kisütési idő 9ms - ez alatt éri el Uripplit - és a kondi 10000uF, akkor a kisütési áram 3,333 A A töltési idő 1ms, akkor ehhez meg 30A tartozik ? De ugye a töltés alatt is folyik kisütés, tehát még 3,333A-t hozzá kell adni, és így jött ki a 10 szeres áram ? Köszi, és többet nem akarlak zavarni ezzel
Köszönöm, valószinüleg a TDA7294-el fogok probálkozni. Láttam ilyen ic-vel szerelt fetet, esetleg azt nem tudod hogy ezek a gyári végfokok jók valamire?
Erre nem tudok válaszolni, mert nem értem a kérdést.
Idézet: még nem láttam...„Ilyen IC-vel szerelt FET-et” És igen a gyári végfokok is jók valamire.
TDA 7294IC-s gyári végfokra gondoltam.
Érdekel ajánltod, használt, bontott is
Ha gondolod priviben
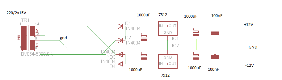
Átnéznéd légyszíves ezt a kapcsolást, hogy jó e?
Erre is van külön topik.
Bővebben: Link
Igen, jó. De az 1000uf-ost ami a stabkocka után van, inkább tedd a bemenethez.(2000µF/25V) A helyére pedig 10-100µF elég a 100n hidegítővel párhuzamosan.
Igen jó de amit a szamóca javasolt annyi változtatással !
Üdv, van egy kenwood asztali erősítőm, és az utóbbi időben pattogó hangot ad ki. Szól rendesen semmi rendellenesség nincs benne, de ahogy tekerem fel a hangerőt úgy hangosodik ez a nagyon idegesítő és egyenletes pattogó hang. Ha kihúzom a bemenetet ugyanúgy pattog, másik bemenetre váltok akkoris csinálja, de ha lenémítom befejezi, szóval nem a végerősítőnek lehet baja, hanem az előerősítőt zavarhatja valami.(szerintem)
Ha valakinek van valami tippe, hogy miért lehet örülnék neki nagyon, mert nemszeretném kukába dobni emiatt! Köszi előlre is! Máté.
Oké
Hi zoka!
Gratulálok, hogy kiszúrtad azt, hogy a töltés idő alatt még a terhelésre folyó áram által kivett töltést is pótolni kell. Én erre következetesen nem is gondoltam. Úgy látom, hogy most már teljesen képbe vagy. Az 1/10 arány egy kapásból vett példa volt , nyugodtan elfelejtheted. Itt se vettem figyelembe, hogy a töltési idő alatt is folyik a terhelésre áram. A számításod egyébként teljesen jó. Próbáld ki más kisütési/töltési időarányokkal is. Ami stabil az a 10 ms priódusidő, (a kétutas egyenirányítás, meg a hálózati 50 Hz miatt), valamint, hogy a kisütési meg a töltési idők összege 10 ms. Gondolom most már azt is érted, hogy miért van megadva néhány hálózati egyenirányító diódánál az a paraméter, hogy mekkora elkó kapcsolható rá, meg hogy, hogy kel meghatározni szükséges dióda csúcsáramot.
Átépítettem teljesen a tápot, és beépítettem egy stabilizált tápegység fémdobozába. Rákötöttem az erősítőt, és most már nem jelentkezik ez a gerjedő hang. Vagyis egyszer halkan hallottam a hangját, de csak miközben össze-vissza mozgattam a dobozon belül, és a kábelek belógtak mindenhová.
Viszont most meg azt tapasztalom, hogy átveszi a trafó búgását, de nem a levegőn vagy a tápfeszen keresztül, hanem mechanikusan. Szereljem szivacsra? És nem csak a trafóra érzékeny, hanem minden kis rezgésre, például ha a fejhallgató kábele súrlódik valamihez, azt is felerősíti, tehát szinte valami hangszedőhöz hasonlóan működik a cucc. Mitől lehet ilyen érzékeny?Más: A bemenet árnyékolását és a fejhallgató testpontját simán csak kössem be a földelés csillagpontjába a dobozon belül? A fémdobozt direktbe kössem a csillagponthoz, vagy egy 100nF-el elválasztva? A 230-as hálózat földelését is kössem rá?
Nagyszerű
Köszi még egyszer a segítséget Ui.: akkor, ha minden igaz, a legrosszabb esetben a kisütés:töltés 1:1 vagyis 5-5ms. Ekkor olyan, mintha nem is lenne kondi...
Üdv mindenkinek!
A mellékletben szereplő kit-ben vásárolt erősítőt szeretném egyik barátommal közösen megépíteni. A trafó adott, +-85V jön le róla egyenirányítás, és pufferelés után. A kérdésem az lenne, ha megdupláznánk a FET-ek számát akkor elbírná-e a 4ohm-os terhelést +-85V-on? A trafót nem szeretném áttekerni, ha meg lehet oldani a FET duplázással, hogy kibírja a 4ohm-os terhelést. A választ előre is köszönöm
Heló
Szerintem biztos ami biztos alapon tegyetek 5-5 fetet a kimenetre. Tedd fel a képet úgy is, hogy ne méretezze át automatikusan, mert elég rosszul látszik.
Üdv
Csak azért gondoltam hogy elég 4 pár, mert elvileg 4ohm-on dupla akkora áram fog folyni a FET-en mint 8ohm-on.
Ha a védőföldet rákötöd a dobozra, akkor a csillagpontot ne kösd rá, mert búgni fog. Ki kell kisérletezni, hogy mi hozza a legjobb eredményt. Az általad tapasztalt mikrofónia minden esetre rendkívüli jelenség egy ilyen erősítőnél.
Na igen, de szerintem nem árt túlméretezni mindent, számolni kell azzal is, hogy nem biztos hogy 4 fet át tud adni akkora hőteljesítményt a bordának amennyit kellene.
Sziasztok!
Lenne egy kérdésem. Nem éppen a topicba való, de hátha valaki tud rá válaszolni: Egy erősítőnek, vagy kompakt HiFi -nek lehet -e baja, ha nagyon hidegbe van pár napig? (olyan -10°C körüli időben) Van -e tapasztalatotok ilyen téren...?
Közvetlenül, a -10C hidegtől nem szabadna károsodnia.
Ha hidegből melegbe viszed, akkor a páralecsapódás már okozhat problémát, bár szerintem kicsi rá az esély.
Hát nem tudom, de -10°C -nál hidegebb szerintem nem volt, mert a műhelyben a műanyag palackban lévő víz sem szokott megfagyni. Javíottam egy hifit, és a gazdája azt írja, hogy nem úgy szól már , mint régen.
(Tudom, ez nem valami objektív , de hát mit várjunk egy jogász hallgatótól... ?)
A hangzása inkább attól függ, hogy mit és hogyan javítottál rajta, mit cseréltél mire, stb. Nem hinném hogy a hidegtől van.
Ja, hogy joghallgató ... akkor valószínűleg a természetéből adódóan próbál hibát találni rajta, hiszen ki tudhatná nála jobban, hogy "vevőként" reklamálni illik a "szolgáltatónak" , ha nem tetszik valami
A CD tálca mechanikájába kellett csak belenyúlni, semmi egyebet nem babráltam meg benne.
|
Bejelentkezés
Hirdetés |





Így már logikus.

És nem csak a trafóra érzékeny, hanem minden kis rezgésre, például ha a fejhallgató kábele súrlódik valamihez, azt is felerősíti, tehát szinte valami hangszedőhöz hasonlóan működik a cucc. Mitől lehet ilyen érzékeny?

?) 




