Fórum témák
» Több friss téma |
Mielőtt kérdezel, a következő két dolgot ellenőrizd!
I. A helyes tápfeszültségek megléte.
II. A kimeneten van-e egyenfeszültség.
Élesztés.
Ezenkívül még hővédelemmel is el van látva.
Ne tartsatok pofátlanak, de miről va szó védelmi ügyben ?
Kiváncsi lettem mi a probléma?
Hello mindenki! Nemrégiben szereztem omnitronic hangfalakat, amik 8ohmosak és 400W RMS teljesítményt bírnak. Végfokot szeretnék vásárolni hozzájuk, és érdekelne, hogy mi a véleményetek az RH sound végfokairól? Konkrétan a qsa 1200-as érdekelne.
Hővédelem az tudom,hogy van benne.
Meg egyébként én is olvastam,hogy van rövidzár védelem is benne de azt,hogy működik e azt nem.
Én arra gondoltam, hogy van az erősítőben egy olyan, hogy koppanásgátló, ami ebben egy olyan áramkör volt ami bekapcsoláskor késleltetve zárt egy relét, a relé kontaktusain pedig a hangszóró földelése volt, majd kikapcsoláskor pedig rögtön elengedte a relét , így nem "koppan" a hangszóró, én annyit szeretnék bonyolítani a védelmen, hogy ezt a rendszert ide bekötni és amikor a tranzisztor nyit a relé elengedne és a hangszóró földelése nem csatlakozna, rájöttem, hogy a kondis dologgal az nem jó. De ha a koppanásgátló reléje bírta eddig akkor miért nem bírná ezután is, hiszen a föld eddig is azon ment át, tudtommal a legtöbb ilyen védő áramkör így működik. Már a további feladat az volna, hogy lassítani a torzított jelet, vagy esetleg kiküszöbölni, ami valójában mindegy , ha meg is marad, mert legfeljebb 1s-ig lehet majd hallani, ha a relé leold, inkább egy kis zaj mint tönkre ment erősítő. Én ezt úgy képzeltem el, hogy beteszem a trimmert , majd amikor bekapcsoljuk a nagy hangszórón teljes hangerőn akkor ugye a végtranzisztorok terhelődni fognak, tehát én arra gondoltam, hogy nehogy az legyen, hogy amikor kész az erősítő és rajta a nagy hangszóró akkor rögtön lekapcsol mindent, mert elszámoltam a dolgokat, úgy értem ha korlátoznám például 1A ra a kimenetet akkor mondjuk egy 50W os hangszórónál már megállna , mert ahhoz a terheléshez több kell mint 1A . (ez csak példa volt nem vagyok tisztában ilyenekkel) Szóval a trimmerre azért volna szükségem, hogy egy kicsivel azon terhelési szint felett kapcsoljon be a védelem mint amit egy ilyen hangszórónál lead. Na ha ezt nem érted akkor az fordulhat elő , hogy nem vagyok tisztában azzal, hogy egy végtranzisztor mekkora áramot ad le amikor egy 300W -os hangszórót hajt, vagyis én ezekről soha nem tanultam és nem vagyok tisztában azzal, hogy itt a teljesítményt mi teszi ki ...
A lényeg, hogy ha szerinted állíthatom a védelmet 2,8A ra akkor úgy fogom ellenállásokkal, mármint ha így nem fog a védelem egy nagyobb hangszórónál lekapcsolni, a kondenzátort ki veszem belőle, de egy diódával az emiter lábát szerintem egy másik tranzisztorra tovább lehet kötni ami elengedi a relét ami fogta a hangszóró földelését. Egyébként pedig nem akarok hálátlan lenni , tényleg komolyan köszönöm az eddigi segítségedet is, legalább haladtam valamire, megértem , ha tovább nem segítesz, mivel ez tényleg hosszú téma , és én kezdő vagyok, így nehéz , főleg fórumon keresztül, valamint nekem itt az egyetem, sok tanulni való ... A válaszodat előre is köszönöm.
Persze hogy működik, de okosan kell megépíteni az erősítőt. Gyors hőelvezetésre képes hűtőblokkot kell csinálni hozzá, mivel a rövidzárvédelem működése alatt igen csak melegszik. Ezen kívül a tápágakban lévő lomha biztosítékokat is úgy célszerű méretezni, hogy egy teljes kivezérlésnél bekövetkező rövidzár esetén kb 0,2 sec alatt kiolvadjon.
Egy mono csatornához +/-40V nál, jó az 1,8-2A-T bizti. Ha így csinálod meg a 7294-es végfokot, akkor nyugodtan rövidrezárogathatod, csak győzd biztosítékkal Szerintem biztik nélkül is bírná ha jó a hűtő, de úgy még nem teszteltem. A 7294 saját topikjában ez már többször ki lett vesézve :yes:
Jó erősítőt kért nem?
Árról nem esett szó.
Hát ha nem csináltál még erősítőt akkor nehéz, de ez nem volt kitétel a kérésedben, sőt igazából semmi kitétel nem volt.
Rendben akkor majd máskor folytatjuk.
Így utólag kösz a segítséget.
Csá.
Itt egy újabb eszetlen kérdés tőlem csak neketek ![]() Van az a dolog, hogy bipoláris kondikkal megszűrik az erősítőből jövő jelet és csak éles hangokat kap a hangszóró... Most az a kérdésem, hogy pl szimpla tápos erősítőknél is feltétlenül muszáj bipolárisakat használni? Vagy esetleg elég lenne az is, ha a kimenő kondikat kicseréli az ember sokkal kisebb kapacitásúakra??? Előre is kösz.
Köszi az infót.
De akkor, hogyan lehetséges az, hogy a kimenő kondi sima elko?
Ha avval kötünk sorba egy szűrőkondit az ugyan azt a jelet kapja szerintem...
Sziasztok. Szeretnék kérni egy óriási szívességet: van egy 2.1-es hangfalam, és annak az erősítőjét szerettem volna lemásolni, de túl bonyolult nekem. Még nem értek az erősítőkhöz, sőt az elektronikához se nagyon, de most nyáron tanulgatni akarom (könyvből). Szóval akinek van egy működő 2.1-es erősítőhöz nyák rajza ( lehetőleg .lay-ban), és beültetési rajza, az elküldhetné. Nagyon megköszönném a segítséget
. Előre is THX.
Olvass egy picit utánna a kondenzátor hangfrekvenciás viselkedésére.
A kimenő kondenzátor egyenáramú leválasztást is végez illetve mivel megfelelő kapacitású így hangfrekvenciás szemmel (elméletileg) teljesen átengedi a váltóáramú komponenseket. A szűrőkondi az más mert az tizede esetleg százada kapacitásilag ami a hangfreki szempontjából annyit tesz hogy alacsony frekin a kondenzátor ellenálása nagyon nagy míg magas frekvencián folyamatosan csökken .
Ha már erősítő akkor tessék ezzel kezdeni Bővebben: Link
További kérdéseket az áramkör topicjába kéretik.
Régebben én is raktam polarizált elkót a magasak elé, ha nem túlzottan nagy az elvárás, megfelelnek azok is. 1-10 µF között szoktam betenni, az 1µF-os szűrt a legjobban, Dióda mester magyarázatával összhangban. Csak figyelni kellett a feszültségtűrésre, rendszerint 100-150 voltosakat használtam. Ha nem bírja a feszültséget, és átüt, akkor keresheted a magas pilléit a szobában...
Én pontosan azért akarnám ezt a lehetőséget kivesézni, mivel a boltban csak max10µF bipolár 100V os kondit találtam.
És az van, hogy én nem akarom telyesen megszűrni. 2 sztereó hangszórót szeretném kicsikével megszűrni és melette a subot jobban megtekerni... Kaptam egy tippet, ami szerint kössek 2 mezei elkot ösze, hogy a pozitív odldaluk legyen befelé és ugyan azt kapom mint a bipolár, csak feleződik a kapacitásuk. Szerinted érdemes próbálkozni?
Tessék szétnézni Bővebben: Link.
Akkor tessék megmondani,hogy kell rendelni ide vajdaságba...
Jézusom ennyire nem lehet valaki eltévedve.
Regisztrálsz a HEStore-n úgy ahogy kéri az űrlap és összeválogatod hogy mi kell megrendeled és a futár elviszi az információ menü alatt megadott árért. Célszerű ugye nem két darab kondit venni mert akkor a szállítás sokba kerül az árúhoz képest.
Szerintem @-ben, vagy telefonon mindent meg lehet érdeklődni egy cégtől. Egyébként van egy pár olyan cég is, akik európaszerte szállítanak, szinte ugyan azért az árért :yes:
Most akkor hol is lakik emberünk mert ami az adatlapján van Hantos az Székesfehérvár és Dunaföldvár között van.
Vagy én vagyok ennyire lüke?
Vajdaság az szebia része (még
) És az adatlapon azért van az, mert csak magyarországi cumót lehetett annó bejelölni...Nem tudom most hogy van...
Akkor bocsi ezt benéztem de honnan is tudhattam volna.
Esetleg ők még szóba jöhetnek neked Bővebben: Link Ezek vannak mindenhol.
Köszi a linket. Végigolvastam, de mint ahogy írtam még nem nagyon értek hozzá, szóval ebből nem tudom hogy kéne 2.1-es erősítőt csinálni.
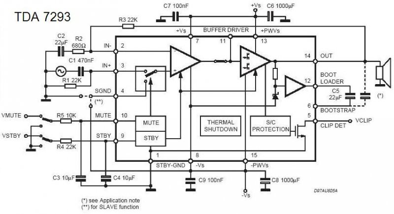
Üdv srácok. Csináltam egy nyáktervet a TDA7293 gyári kapcsolása alapján Sprint Layout 5-tel. Valaki nálam okosabb légyszíves nézze át nincs e benne hiba. Köszönöm...
Szia.
Ennek van külön topic-ja.
Ebből a doksiból csinálsz egy darab olyat, ami a 10. oldalon van, de csak a felső részét (low pass), ez lesz a .1, vagyis a mély. Csinálsz még két olyat, ami a 2. oldalon van, az lesz a jobb meg a bal. Ennyi.
Hogy raksz bordát az ICre a 22uf konditól?
|
Bejelentkezés
Hirdetés |




Árról nem esett szó.
. Előre is THX. 





