| Fórum témák 
 
 » Több friss téma | 
				Két ESP-t szeretnék összekapcsolni RF-en keresztül. Az egyik csak egy hőmérőt üzemeltetne, és mérné az adatokat, a másik fogadná azokat, és megjelenítené egy weboldalon. Azt szeretném elkerülni, hogy mindkettőnél be kelljen állítgatni a wifi hozzáférési adatokat, ezért lenne jó, ha csak RF-en keresztül közvetlenül tudnának kommunikálni.						 
				Köszönöm, nem ismertem a mesh-t. Utánaolvastam, de úgy tűnik, a a mesh csak wifi hálózatok összekapcsolása egy nagy hálózattá. Nem pont az, amit kerestem, de érdekes!    
				Ez a két ESP összekötése engem is érdekel! Jelenleg a thingspeak-re küldik wifin a hőmérséklet adatokat,onnan egy wemos-al időközönként lekérdezve (animálva,ikonokkal) kiraktam egy lcd-re. Már rá untam az időszakos wifi problémák megoldására. Valami irányt adó ötlet jól jönne a közvetlen kapcsolatra!						 
				Félek, nem tudom beleélni magam a helyzetbe.  Gondolom, valamilyen program fut mindkettőn. Egyszer beleírtad, hogyan éri el a másikat. Hogy jön ide az állítgatás? Ha bizonytalan a kapcsolat, irányított antenna segíthet. Esetleg pár arasznyival elmozgatod valamelyiket, és megjavul minden. Ha az egyik routerrel való kapcsolata bizonytalan, akkor AP/kliens kapcsolat megoldás lehet? 
				Nem akarom a programkódba beírni a hozzáférési adatokat. Mi van, ha új wifi-t állítok? Akkor a programokban is módosítani kell a hozzáféréseket. (Netán másik helyre viszem az egész szerkezetet, ahol másik wifi van.) Így azonban csak az egyik webes felületén kellene megadnom az új adatokat, az pedig továbbítja a többinek. Jelenleg csak azt látom megoldásnak, hogy míg a központi ESP wifi kliensként a routerre csatlakozik, addig egy előre definiált jelszóval új AP-t nyit a többi ESP-nek, akik így ezen a titkos WIFI-n keresztül kaphatják meg az új router hozzáférési adatokat. Vagy nem is kapják meg azokat, hanem ezen a csak ESP-k számára fenntartott WIFI-n kommunikálnak egymással. 
				Igen, így már értem.				 A hozzászólás módosítva: Márc 2, 2017 
				Miért nem oldod meg, hogy a webfelületen lehessen felvenni wifi hálózatokat? Persze nem kis feladat (legalábbis nekem sok munkámba került), de csak egyszer kell megcsinálni...						 
				Mert két ESP-hez két webfelületnek kellene tartozni. Ez egy kazán termosztát kapcsoló rendszer lesz, ahol a konkrét mérést végző hőmérők (eleinte egy, később több is), és a kazánt kapcsoló ESP messze vannak egymástól. A hőmérőknél lévő ESP-ken nem akarok külön manuális beállítást csinálni, hanem azt akarom elérni, hogy a lehető legegyszerűbben kapcsolódjon a kazánt vezérlő ESP-hez, és küldje neki a hőmérsékletadatokat, akkor is, ha változik a WIFI elérés. 
				Hát nem tudom , én meggyújtom már ezeket az esp modulokat és kivágom a szemétbe az összeset.						 
				Nem teljesen értem, miért bonyolítod feleslegesen az életed. Szenzorok adatait gyűjti egy mikrokontroller, világgá kürtöli egy RF modulon keresztül. Vevő oldalon RF modul testvére, mikrokontroller, ESP. Nem?						 
				Ne gyújtsd meg őket, és megyek gubizni.   Amennyire sikerült visszaolvasnom, van három darab ESP-12 modulod. Valami user programot emlegetsz, amivel halálba hajszolja a routereket. Nem tudom mi lehet az, én a helyedben egy egyszerű terminál programmal esnék neki. Ha sima AT parancsokkal nem ölik meg a routert, akkor az a "user program" a hunyó. A hozzászólás módosítva: Márc 5, 2017 
				Az a helyzet , hogy már nem is reagál az AT parancsokra, se a firmware frissítésre.... Pedig nem csináltam semmit vele   Lett egy 3. féle router most, mondom kipróbálom azzal mit művel , de már nem is válaszol nekem a modul  Frissítésnél mikor csatlakoznék hozzá, annyit ír , connection failed. Nem tudom, de nekem ezeket az esp modulokat valaki megátkozta   A hozzászólás módosítva: Márc 5, 2017 
				Túlgondolod a dolgot. HAsználd úgy, mint egy WiFi - UART modult, nem érhet baj. Köss rá egy mikrokontrollert és hajrá.						 
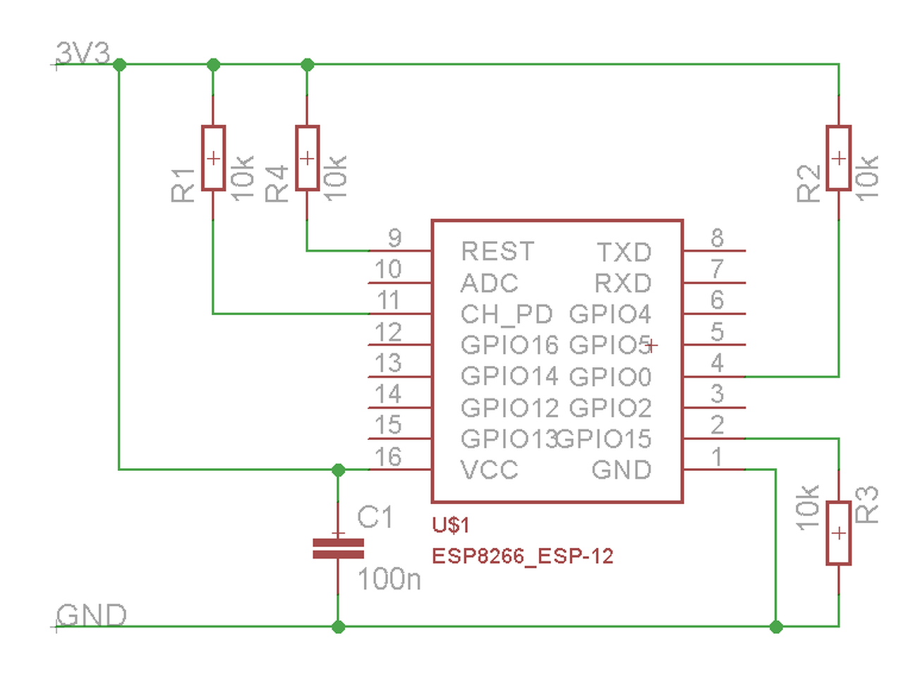
				Van usb-s ttl-em , amivel tudok neki adatokat küldözgetni meg olvasni róla. Az is jó , nem? Mellékeltem a kapcsolási rajzot, ahogy adom neki a tápot. Ez jó lehet? A hozzászólás módosítva: Márc 5, 2017 
				"Mert két ESP-hez két webfelületnek kellene tartozni." Miért? A kazánt kapcsoló ESP a meglevő WiFi hálózathoz csatlakozzon, kliensként. Egyúttal lehet egy külön WiFi hálózat központi eleme, ahova a többi jelenti a hőmérsékleteket. A hőmérőket már nem kell többé piszkálni, hacsak pont azt a nevet akarod adni a meglevő WiFinek. 
				A 3,3V honnan jön, van rajta stabilizátor? Egy 100µF Ta kondenzátor sem árthat meg.				 A hozzászólás módosítva: Márc 5, 2017 
				12v --> step down 5v-ra -> majd egy 3.3v stab ic						 
				Annak bírnia kell, persze, ha van hozzá a 10µF és 100µF kondenzátor. A "Connection failed" a terminálprogramból jön, ugye? Ha igen, akkor mindent megtettél, amit lehet. Ha reszetet csinálsz, a kék LED villog? 
				A connection failed a firmware frissítő programból jön. Ha resetet csinálok , akkor villog a kék led igen. És vannak a stabilizátor IC-hez kondenzátorok is.						 
				Az "ESP_DOWNLOAD_TOOL" valamelyik verzióját használod? Sikerült már frissíteni valamikor?						 
				Igen azt használom és sikerült már frissítenem. Csináltam már 5x-6x.						 
				Találkoztam már hasonlóval, akkor a NodeMCU/ESPbasic/AT firmware váltogatatásával sikerült beleszuszakolni azt a verziót, amit szerettem volna eredetileg. Jobb ötletem most sincs.				 A hozzászólás módosítva: Márc 5, 2017 
				Üdv! Szeretnék a webszerveren szereplő adatokat ajaxon kereszül div-ként frissíteni: 
 És a void 
 Ez így jó is, azonban szeretném azzal kiegészíteni, hogy a gomb szövege is(BE/KI) változzon az IO pin logikai állapotától függően. Ebben szeretném segítségeteket kikérni. A hozzászólás módosítva: Márc 6, 2017 | Bejelentkezés Hirdetés | 




 
						






