Fórum témák
» Több friss téma |
Fórum » Fénycső (neon) zene ütemére való villogtatása
Témaindító: lorant, idő: Ápr 19, 2008
Témakörök:
sziasztok!
nekem egy olyan kapcsolásra lenne szükségem, amely kap 12V-ot, van benne 1 mikrofon, ami "érzékeli az ütemet" és ennek függvényében jelenik meg ritmusra a kimeneten a 12V. Ill szabályozható legyen. Valaki ismer ilyet?
12v-os pc neon inverterét vezérelném vele.
Sziasztok! az az igazság hogy én még új vagyok és teljesen hülye az elektronikához. Ezért egyszerű kérdésem lenne és szeretnék nagyon egyszerű választ kapni rá.
Tehát 4db ledet szeretnék a hangfalamba építeni. Semmi mást nem szeretnék csak azt hogy a mélyhangra villogjon. Gondololom 4db led kell illetve 4db ellenállás. Hogyan kell kötni hogy működjön is de tönkre ne menjen Próbáltam itthon hogy közvetlen kötöttem ledet ellenállásal az erőítős bírta egy darabig aztán halk pukkanással abba maradt a dolog. Várom segítségeteket de minnél egyszerűbben ha lehet. Köszönöm előre is.
sziasztok.
Mivel nem vagyok profi inkább kezdő alatt ezért a hibáimat nézzétek el létszíves. Visszább láttam egy eredeti kapcsolást amiben egy lm358 van arra gondoltam hogy van a töltő elektronikám ugyan ezzel az ic-vel meg a kapcs üzemű gyújtója a csőnek.A töltő elektronika ha nő a fesz az aksiban csökkenti az intenzitást így a bemenetére egy fázis fordítást tennék és a kimenetre a gyújtóját a csőnek. Mikor basszus van akkor a bemenetén az elektronikának csökken a fesz így a kimenő nő. Mit szóltok hozzá? Előre is köszönöm:suhanc
Hali
Kész a megoldás bár ez egy fénycső kivezérlés jelző, de remélem megfelel mindenkinek ha a villogó változat kell felteszem azt is.Videó Hamarosan Jó után építést.Mellesleg saját kapcsolás
Tiszteletem,
Laikusként azért kérnék segítséget, mert egyik kereső motorban sem találtam meg a választ. Szeretnék a PC Neon-omhoz egy (mély)hang vezérelt invertert. Pl.: ha meg szólal a zene akkor amikor mély hang jön arra villog. Vagy, akár milyen ilyen hangreflexes, megoldás érdekelhet. Kérdésem a következő! (hát ha már járt valaki abban a cipőben amiben most én.) 1.nek, lehet e valahol venni ilyet? Ha igen, akkor hol? 2.nak, ha nem lehet venni boltban, miként tudnám én ezt kivitelezni? Linkelnék egy videót, hogy, mit is szeretnék meg valósítani. Egy magyar illető videója, csak sajnos őt nem érem utol. Bővebben: Youtube Link Köszönöm a segítőkész embereket, és a segítő hozzászólásokat! Mélységes tiszteletem a hozzá értőknek! Köszönöm, Márton A hozzászólás módosítva: Szept 21, 2012
Nem biztos , hogy az úgy van ahogy te gondolod.
Szerintem ez egy fényorgona, csak neon csövet hajt meg , vagy vonalkimenetről hajtva , vagy mikrofonos. Próbálj úgy rákeresni , hogy fényorgona neon csövekkel, és értelem szerűen , csak a mély részét építeni meg.Remélem tudtam segíteni.Üdv.
Szia,
Legvégső esesetben, lenne az jó amit te mondasz, de ha lehet meg oldanám egy inverterrel. Mert boltok polcain láttam már "sound active" inverterrel együtt neon-t. Csak már nem forgalmazzák.. Nem tudom miért.. Ha esetleg más nem jön össze azért ennek utána nézek és ha semmi nem marad, akkor neki ugrok ennek. ![]() Köszönöm a hsz.-t. Márton
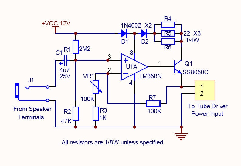
Szia! Én megépítettem ezt, nekem működött, ütemre villogtatta a CCFL csövet. Ha ilyesmire gondolsz próbáld ki.
Szia,
Esetleg ha szépen meg kérlek, akkor nekem tudnál építeni? Természetesen, az alapanyagon felül is fizetek érte megbeszélés alapján.. ![]() Nagyon hálás lennék érte.. ![]() Köszönöm, Márton A hozzászólás módosítva: Szept 21, 2012
Őszintén szólva nem szoktam építeni senkinek sem, csak magamnak, meg ez nem egy olyan bonyolult kapcsolás, hogy ne tudnál megbírkozni vele szerintem.
A gond, hogy, félek az áramtól.. Egyszer keményen meg csapott, még a P1es gépek idején..
És sajnos előbb fogok darazsat.. (Pedig attól is félek) .. mint árammal játsszak. Ezért kértelek meg, kizárólagos alapon.. Nagyon utolsó esetben csak úgy tudnék neki kezdeni, ha "szájbarágósan" magyarázod. Amit viszont nem várok el megint, tehát ugyan ott vagyok, ahol kezdtem. ![]() Mindegy nekem ahogy, döntesz, nekem bármelyik megoldás kiváló lenne, csak lépejek előrébb. ![]() Köszönöm. Márton A hozzászólás módosítva: Szept 21, 2012
|
Bejelentkezés
Hirdetés |




Jó után építést.







