Fórum témák

» Több friss téma
Fórum » Feszültség kétszerező
 
Témaindító: elek-tronika, idő: Ápr 5, 2007
Témakörök:
Lapozás: OK   5 / 5
(#) shoginc válasza shoginc hozzászólására (») Aug 18, 2014 /
 
555-tel és tranzisztorokkal megoldható szerintetek ekkora áram?
(#) papo69 hozzászólása Márc 2, 2016 /
 
Sziasztok. 0-10V-ot( 20mA) szeretnék kétszerezni 0-20V ra. Valószinű, hogy az áramot is nővelni kellene 200mA-re. Ha készen kapható lenne az lenne a legjobb.
A hozzászólás módosítva: Márc 2, 2016
(#) Ge Lee válasza papo69 hozzászólására (») Márc 2, 2016 /
 
A feszültség kétszerezés általában a feszültségkétszerező egyenirányítást jelenti, azzal megoldható a dolog. Persze kétszeres áramot csak akkor fog tudni, ha tudja a táplálás is (pl. trafó).
(#) kadarist válasza papo69 hozzászólására (») Márc 2, 2016 /
 
Szia!
Nézz szét a képek között is: Bővebben: Link.
(#) proli007 válasza papo69 hozzászólására (») Márc 2, 2016 /
 
Hello! Remélhetőleg nem bementi jelből szeretnél nagyobb feszültséget és áramot készíteni. Mert az "ingyen energia" lenne. Csak erősíteni szeretnéd valamivel a bementi jelet.
Bár a cím igen, de a topik nem erről szól. De pld. így meg lehet oldani a dolgot. A Fet-et hűteni kell. Kimenet terhelésétől és feszültségétől függően maximum 5W marad majd a Fet-ben.
De ha tényleg erre van szükséged, akkor ezeket a hozzászólásokat kérlek helyeztesd át a "Műveleti erősítők" topikjába. Mert itt OFF..
(#) papo69 válasza proli007 hozzászólására (») Márc 5, 2016 /
 
Köszönöm mindenkinek. Persze nem az örökmozgóra gyúrok.
(#) Joe_001 válasza papo69 hozzászólására (») Márc 5, 2016 /
 
Üdv!
Most lett kidobva a fater 6V-os Trabijában dolgozott 12V-ot csinált az autórádiónak. Régi 25-30 éves újságokba keresgélj hasonló kapcsolást.
(#) proli007 válasza Joe_001 hozzászólására (») Márc 5, 2016 /
 
Hello! Te elolvastad mi volt ez eredeti kívánsága?
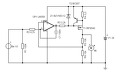
(#) baumi67 hozzászólása Jan 20, 2019 /
 
Sziasztok!
Van valakinek tapasztalata, elképzelése, hogy a mellékelt fesz kétszerező hogy működik?? Hoztak egyet nekem, hogy nézzem meg, az alkatrészek jónak tűnnek, de nem igazán kétszerez..
Következő: »»   5 / 5
Bejelentkezés

Belépés

Hirdetés
XDT.hu
Az oldalon sütiket használunk a helyes működéshez. Bővebb információt az adatvédelmi szabályzatban olvashatsz. Megértettem