Fórum témák
» Több friss téma |
Hello! Van ICL8069-es 1,2V-os stabilizátor, leosztod. üdv!
Ez tényleg tök jó, de közbe rájöttem, ez nem oldja meg a problémát. Az AD referenciám már rendbe lenne, de még ott van a műveleti erősítő, ami szintén nem viseli el változás nélkül a 0,5V-os tápfeszültségesést. Azt szeretném elérni, hogy a készülék az elemről addig működjön pontosan, amíg 2,5V-ra merül a feszültsége.
A hozzászólás módosítva: Jan 22, 2014
Precíziós Rail-toRail erősítőt kell alkalmazni, ami 2V-ig üzemképes. De minek ide egyáltalán az erősítő? Ott az AD megméred a diódádat és kiszámolod ami kell. üdv!
Köszi a tippet. Valójában lázmérőt készítek, ezért fontos lenne az egy tizedes pontosság. A dióda nyitófeszültség változása ebben a tartományban nem túl nagy, az AD pedig 10bites. Próbáltam erősítő nélkül, de az eredmény felbontása nem elegendő. Most megpróbálom a referencia feszültséget a műveleti féltápjáról adni, hátha javul az eredmény. Amúgy műveletinek MP619-et használok, tökéletesen működik 2V-ról.
Egy dióda nyitóirányú áramától a nyitófeszültsége sokkal jobban változik, mint a hőmérséklettől. Én a meleg vizet nem szeretem feltalálni, de ha már ilyenre adtad a fejed, akkor miért nem használsz valami olcsó hőszenzort. Chicad-nél találsz, analóg vagy digitális kimenetűt. Aztán a mért értéket korrigálhatod, ha pontosítani szeretnéd.
De ha tényleg lázmérő, akkor csak szűk tartományban mérsz. Arra akár egy NTC is megfelel. Sokkal nagyobb a hőegyütthatója, vagy is nagyobb feszültségváltozást produkál. AD referenciának a tápot használva kiesik annak változása. A karakterisztikát meg táblázatból korrigálhatod lineárissá. (De ez csak ötlet.) üdv!
Sziasztok.
Épített már valaki LM399 vagy LTZ1000-el precíziós feszültség referencát? Tervezem egy LM399H-ra épülő referencia megépítését és információkat gyűjtök. Hasonló az elképzelésem mint ami ezen a képen van. Ezen a fórumon már sokat olvastam róla és a tapasztalatokról viszont hátha itt is van valaki aki már végzett hasonló kísérleteket.
Én is nézegettem, tetszik is, csak ahogy ott a fórumon is írják, a 10V a mai eszközökhöz túl magas (osztani meg megint macerás). Első kísérletnek egy REF5040-re épülőt építettem, de még csak az első tapasztalatoknál tartok. Gondolkodtam MAX6341-ben is, de a másik lett az első megépített, főleg a hőmérséklet kimenet miatt.
Itt egy kép, amit csak azért csináltam, mert tetszett a fehér nyák - fekete nyomat kontrasztja .
Sziasztok.
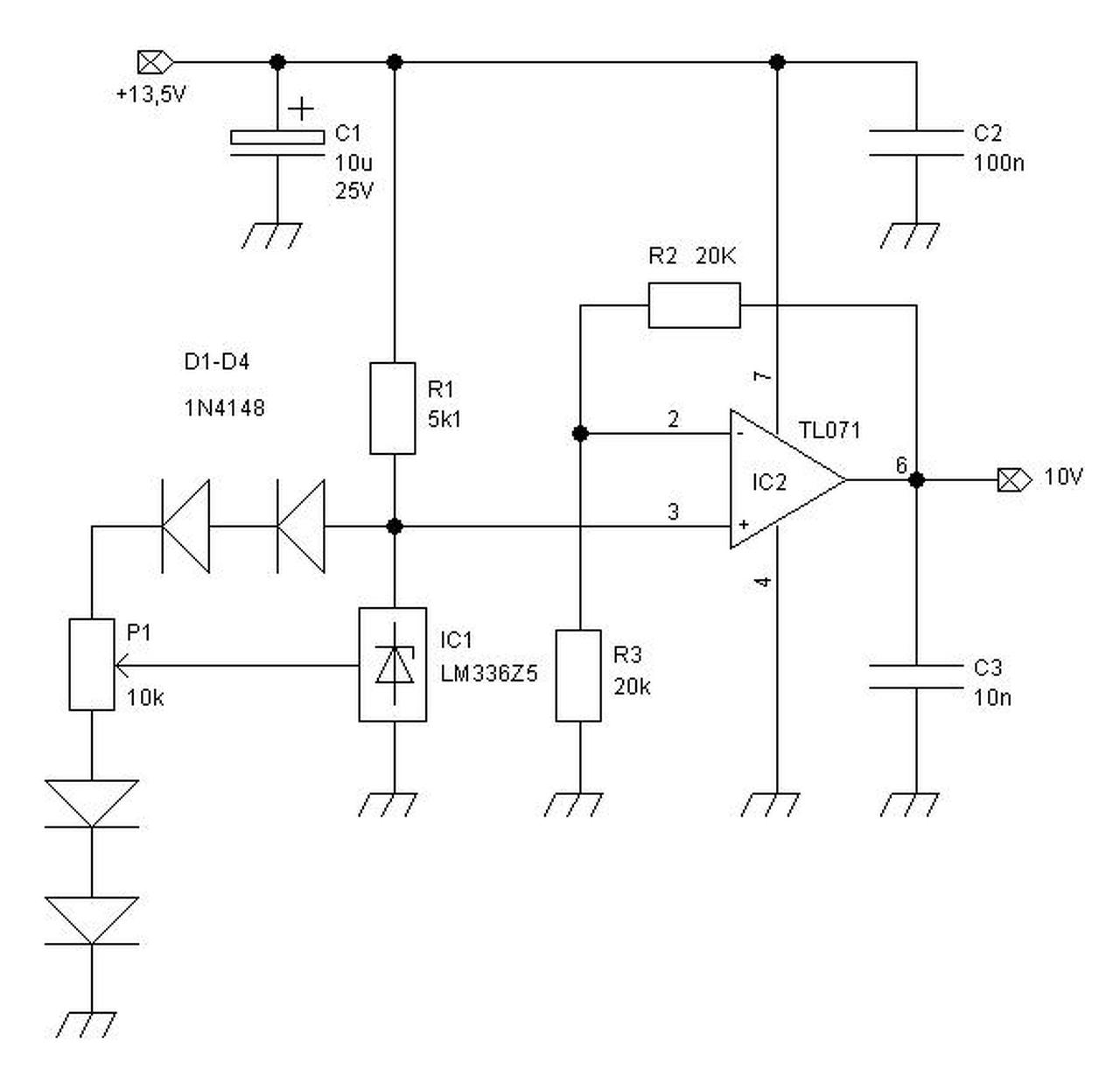
Egy MAB01D típusú 10V-os feszültség referencia IC-t kéne kiváltanom ma is beszerezhető alkatrészekkel. 2,5V-os referencia IC-ben plusz négyszeres erősítésű műveleti erősítőben gondolkodtam, de a világhálón kutatva az LM336Z5 5V-os referencia IC adatlapján találtam meg a megoldást. Mellékelem a kapcsolási rajzot. A kérdésem az, hogy használhatok e benne TL071 műveleti erősítőt, úgy, hogy 13,5V körül van a tápfeszültség (egy akkumulátoros üzemű rádió adó-vevő VCO fokozatában dolgozik az eredeti MAB01D). A D1-D4 dióda hőkompenzáló szerepet tölt be, az adatlap egy másik kapcsolási rajzából lestem el. A kimenetre tettem egy 10nF-os kerámia kondenzátort zavarszűrés miatt. LM336Z5 MAB01D Előre is köszönöm! A hozzászólás módosítva: Jún 23, 2017
Én inkább küldenék neked, egy AD581LH -t, ez épp 10.000Voltos, meg kell találnom, van szőr új pár darab.
Ha megtalálod esetleg akkor szólj privátban, vevő vagyok két darabra.
Sziasztok !
Egy MCP1501-20-ra alapozva próbáltam összerakni egy precíziós 2.048V-os referenciát. Az adatlapon : link az 5.1.1 pont alatt szereplő alap példa szerint bekötve, maximum 1.8V van a kimenetén. A kondenzátorok amiket használok 2.2µF kerámia -20/+80%, az 1K ellenállás pedig preciziós, 0,1% pontosságú. Az egészet egy AMS1117 kimenetéről stabil 5 volttal hajtom, de próbáltam ugyanígy 3.3V-al és akkumulátorról is. Létezik hogy hibás darabot fogtam ki ? Köszönöm a segítséget előre is !
Létezik 1,8 V-os változata is az IC-nek. Nem lehetséges, hogy olyan van nálad? Ha nem, oszcilloszkóppal meg tudod nézni a kimenetet? Lehet, hogy gerjed valami miatt.
Az 1.8V-os az MCP1501-18 lenne, nálam a tokozáson 150120 van, tehát biztosan 2.048V-os. Oszcilloszkópom sajnos nincs, esetleg hangkártyára kötve a kimenetet lehetséges lenne megnézni valami programmal ?
A hangkártyás "oszcilloszkóp" nagyon-nagyon korlátozottan használható, 20 kHz felett nem igazán mér semmit, könnyen lehet, hogy a gerjedés, már ha valóban az, felsőbb frekvenciatartományokba esik (oda szokott).
Több ilyen IC-d is vagy vagy csak egy? Hol vetted? Remélhetőleg nem távolkeleti.
Csak ez az egy van, hazai beszerzés, ChipCAD.
Így nehéz hibát keresni. A ChipCAD nem árul gagyit de ettől függetlenül lehet, hogy hibás darabot kaptál és mérések sem ártanának.
Üdvözlet!
GND-hez képest kellene előállítanom 2-3 volt körüli pozitív és negatív referencia feszültséget. Ezt referencia diódákkal meg tudom oldani. Ehhez TL431 és LM336-os referencia diódák állnak rendelkezésemre. A kérdésem az lenne, hogy melyik típust lenne célszerűbb használnom, illetve van-e más eszköz is erre a célra?
Szia!
Ha szimmetrikus a tápfeszültséged, akkor meg lehet oldani pozitív és negatív feszültség előállítását ezekkel az eszközökkel. Bővebben: Link
Horror áron léteznek +/- -os referenciák, hirtelen csak 5 és 10V-osat találtam de körbe kell nézni. Nem mindegy hogy mihez kell, mert azért egy TL431 sok helyre nem elég, pontatlan, elmászik. Pl. alap beállításban ad a 2,5V helyett mondjuk 2,482V-ot, meg attól a melegtől ami a néhány mA átfolyásától felmelegíti magát a csipet, már 3mV-ot elmászik néhány perc alatt.
A feszültség pontos értéke számomra tizedrangú. A fontosabb az az lenne, hogy azt az értéket tartsa is. Az LM336-ot lehet hőmérséklet kompenzálni.
OPA-t szeretnék róluk offszetelni.
Épp ez az, hogy elmászik. Nekem van egy REF01EP+ -om, ez elvileg (méregdrága műszerrel mérve) szoba hőmérsékleten 10,0002V, 7 fokon pedig 10,0001V.
A TL431 pedig szoba hőmérsékleten is vándorol 3mV-ot, csak attól, hogy a rajta átfolyó áram melegíti benne a lapkát.
Link: Bővebben: Link. Ha ennyire precíziós eszköz kell, akkor keress rá így: Bővebben: Link.
Ha konstans hőmérsékleten tartod, az segít ezen:Bővebben: Link
Üdv!
ICL7135-höz kellene nekem 1V-os feszültségreferencia. Bár az adatlapján reklámozzák a ICL8069-et, kicsit sokallom az árát. Kinek milyen ötlete van, hogyan lehetne megoldani ennek a helyettesítését, lehetőleg nem horror áron? Nyilván egy egyszerű feszosztó nem játszik. A tippeket előre is köszönöm!
Azért ne felejtsd el, hogy egy 4 1/2 digites eszközről van szó. Olyan pontos lesz, amilyen a referenciája.
Üdv!
Az ICL8069 az Intersil adatlap szerint egyik változatában sem túlságosan stabil referenciaforrás. A legstabilabb max. 50ppm-es 0..70°C között. A Maxim adatlapján már van pontosabb változat is, az max. 25ppm. A max. 50ppm hőfokstabilitást némelyik 431-es söntstabilizátor is eléri. A régi Zetex és a mostani gyártó Diodes típusai között tudok ilyenekről. A 2,5V-os típusokat találtam pontosabbaknak. Bővebben: Link A legjobb szerintem az AP431S, ez 0...70°C között max. 24ppm. Elvileg a TME-nél van. Az AS431 talán könnyebben elérhető, 0...70°C között max. 32ppm. A ZR431 is könnyebben elérhető. Ezt az adatlap max. 55ppm-re adja meg -40...+85°C között. Az adatlapban 0...70°C közöttre nincs megadva, de a feszültség-hőmérséklet karakterisztika alapján ebben a tartományban ennek is kb. 30ppm lehet a max. értéke. A könnyebb beszerezhetőség sajnos még így külföldet jelent (TME, Farnell, stb.), de nem túl drágák. Ha csak 1-2db kell, akkor régi Zetexes ZR431C-t (TO92) adhatok. Pénteken lehet hogy be is tudom adni Dunakeszire. Keress magánban, ha érdekes lehet. A hozzászólás módosítva: Jún 24, 2020
Régi tápokban elég gyakori az AS431, bár a TL431 a leggyakoribb. De tucatnyi egyéb változat is előfordul.
Sziasztok!
Szeretném kalibrálni az itthoni DVM-eket és az épülő uC-es műszereket (3,5-4,5 digit, ill. 16bit ADC). A kérdésem az, hogy használható-e ehhez egy ilyen bemért referencia? Az LM399+LT1001 pontossága nekem megfelelő, a kérdés, hogy a linken lévő eszközre írt értékek valóságosak-e? Találkozott már valaki ilyen referenciával? Köszönöm előre is a segítséget. |
Bejelentkezés
Hirdetés |










