Fórum témák
» Több friss téma |
A 4,5-ig talán jó lehet, mondjuk én néztem régebben hasonlókról videókat és nem igazán győztek meg. Nekem egy REF01EP+ van itthon, ez 4,5-öshöz még elmegy ha a külső hőmérséklete nem változik 1 foknál többet, és előtte megmérted egy pontosabbal.
Érdemesebb nagyobb felbontású műszerhez (5,5-6,5 digit) kalibrálni ha valakinek a közeledben.
Pont ez a baj, hogy (vidéken) nem tudom megoldani a pontos mérést, ezért a ref. pontosságán túl a lényeg, hogy bemért példány kellene. Ha lehetne kapni ref. forrásokat bemérve az megoldaná a gondot, de hobbi szinten ez nem hiszem, hogy megfizethető lenne. Kivéve persze, ha a linken lévő példányok megfelelőek lennének.
A hozzászólás módosítva: Nov 24, 2021
Azokkal pont az szokott a baj lenni, hogy ki szokták spórolni belőle a lényeget, így hiába van bemérve, megveszed, nálad meg már mást fog mutatni. Én is sokat keresgéltem egy időben, aztán rájöttem hogy ami tényleg jó és használható is lenne az megfizethetetlen, olyat nem adnak pár ezer forintért. Ha jól emlékszem már 30 ezer fölött jártam, akkor döntöttem úgy hogy inkább műszert veszek helyette.
Nem tudom merre laksz, ha bevállalsz 2 postát annyit tudok segíteni hogy összenézem a műszeredet az enyémmel (6,5 digit).
Köszönöm a felajánlást, de 3 hobbiműszer lenne, de Atmel/Arduino alatt is kísérletezek mérésekkel ( belső 10 bites, 16 bites AD1115) és azokat is kalibrálnám, így rendszeresen lenne használva. Esetleg ha a fenti linken lévő referenciát megveszem, akkor azt lehetne, hogy megméred, de a furikázás nem biztos, hogy jót tenne a pontosságának.
Idézet: ?„de a furikázás nem biztos, hogy jót tenne a pontosságának.” Miért? Az általad linkelt referenciát a sarki kisboltban fogod megvenni? Az is hány km-t fog "utazni", mire hozzád eljut? A hozzászólás módosítva: Nov 24, 2021
Igen, jogos. Gee Leevel már megbeszéltük privátban, hogy nagyon messze vagyunk, így ez nem játszik.
Továbbra is az a kérdés, hogy megvegyem-e a linkelt, bemért referenciát vagy ne? Itt van még pár példány ezekből. Pár fotó a belsejéről: Kép1, Kép2, Kép3, Egy másik fajta panel kialakítás saját 15V-os stabkockával.
Közben rendeltem egy ilyen AD584LH alapú referenciát. Lehet, ennek a pontossága és stabilitása is elég lesz. Az adatlapja.
Addig amíg megjön, elkezdtem kísérletezni az LM336-tal. Mivel nem vagyok oda a 9V-os elemért, inkább a li-ion aksikat preferálom, ezért egy 3,3-5V-os próbapanelon raktam össze. Az adatlap szerinti 2 db 1N4148-as diódát és 10K-s beállító potit is hozzáraktam, majd a 2,5V-os feszt. leosztottam egy másik 10k-s potival, hogy a 3,5 digites műszer 2V-os méréshatárában tudjam ellenőrizni a stabilitását. A próbapanelon a táprészt át lehet kapcsolni 5V és 3,3V között és a váltás hatására csak 1mV-ot változott a felére leosztott referencia fesz. Kipróbáltam, hogy beraktam hűtőbe (8 °C) és mV-ban nem történt változás, tehát a hőfoktűrése is jó ezen a szinten.Mivel li-ion aksiról táplálva 3V és 4,2V között változhat a bemenő fesz. és így az átfolyó áram is, ezért gondoltam, stabilizálom áramgenerátorral. Mivel a 3V és a 2,5V közötti 0,5V-ra nem tudok stabkockás (pl. LM317) áramgenerátor készíteni, ezért innen a fórumról proli007 által javasolt áramtükörrel próbáltam meg. Így már csak 50%-ot változott az áram, de keresgéltem tovább. A zener nem jött be, mert nem ad elég stabil feszt. ilyen változásnál. Végül egy TL431-gyel oldottam meg, amivel 3V-ot állítok elő és erre kötöm az LM336-ot a söntjével. A 431 már csak pár 10mV-ot változik a bemenő fesz. változására. Ezt majd ráforrasztom egy csíkos NYÁK-ra aksival és töltővel együtt, amolyan próba tesztnek. Ha valamit nem jól csináltam vagy jobb ötletetek van, mondjátok nyugodtan. Köszi A hozzászólás módosítva: Nov 27, 2021
Referencia feszültség témában a következő ötletem támadt:
Elektor: LM334Z hő kompenzált áramforrás (0,02%/K hőfokfüggést ír rá ). Van egy 0,5 osztálypontosságú 1 mA végkitérésű mutatós műszerem (30 cm széles Hi). Az áramgenerátort beállítom 1 mA-ra. Az áramot keresztülhajtom egy 0,1 %-os ellenálláson (így bármilyen feszt előállíthatok). Leválasztom egy fesz követővel (mondjuk egy ICL7650-el, mert az van) Az egészet beleteszem egy termosztátba és Go. A hozzászólás módosítva: Nov 28, 2021
Ekkor a referenciád pontossága max. 0,5%-os lesz. Plusz az egyéb hibák. Ez elég?
Ha jól értelmezem, akkor ennél egy LM336 is pontosabb. Az OK, hogy "bármilyen" feszültséget elő tudsz állítani, de ha nem elég pontos, akkor mire jó? De lehet, én értek félre valamit.
Érdemes lehet még megézni a MAX6325CSA, MAX6350CSA referenciákat.
A hozzászólás módosítva: Nov 28, 2021
Sziasztok
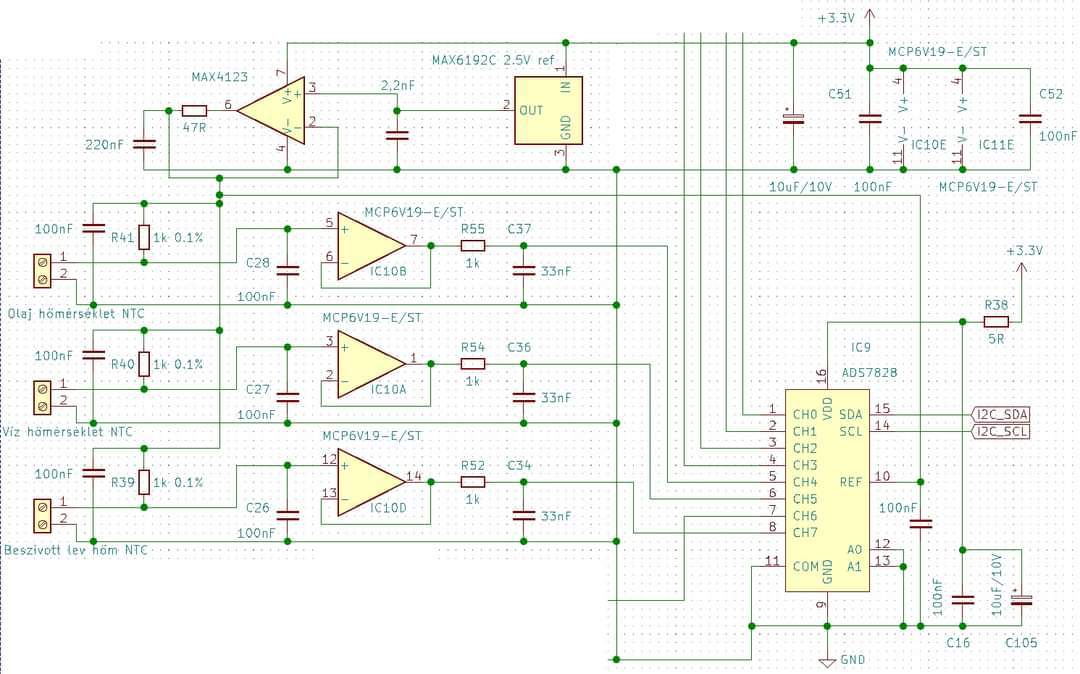
Ntc ellenálláshoz készítenék feszültség referenciát, a csatolt kapcsolások közül melyik működhet a gyakorlatban? Nem gerjed, kevés zajjal üzemel. 2, 5V az opamp után a 3db 2,7kohm ntcre az 1kohm soros ellenállásokon keresztül. Illetve ugyanez a referencia menne az analóg digitál ref bemenetére. Gondjaim a kapacitív terhelés miatt vannak. Köszönöm
Ti milyen referencia feszültségforrást használtok vagy használnátok multiméter bekalibrálásához?
Kínából tudsz rendelni olyan modulokat amiket elvileg megmértek egy "pontos" műszerrel. Az olcsó 3,5 digites műszerekhez tökéletesen megfelelnek, talán még a 4,5-öshöz is. Az a baj az összes ilyen hagyományos referenciával, hogy nem csak hogy nem pontosak, meg hőfokfüggésük is van rendesen, hanem még másznak időben is. Tehát megméred az értékét, majd megméred fél év múlva már más lesz, 1 év múlva meg már megint más lesz. Én vettem régen 5,5 digites műszert, nem volt sokkal drágább mintha vettem volna egy nagyon jó referenciát. Utána meg vettem egy 6,5 digitest is, hogy legyen mihez "kalibrálni" az 5,5-öst.
De itt megálltam, 7,5-öst és 8,5-öst már nem tervezek venni.Egyébként egy REF01EP+ IC-m is van, az olcsó műszerekhez teljesen jó. A hozzászólás módosítva: Jan 12, 2023
Sok uj müszerben már majdnem felesleges erröl beszélni, mert már vannak procik, amikben egy automatikus önkalibrálo algoritmus van, minden bekapcsolás után. És a belsö referencia már nagyságrenddel stabilabb, mint a hétköznapi élet kivánalmai.
Igen. Ha van ilyen műszered, vedd le a burkolatát, fújj rá a belül fűtött kerámia tokban lévő referenciára, és nézd meg hogy változik-e a mért érték.
Melyiket ajánlod kínából, ami elvileg pontos?
Nekem nincs olyanom, de a youtube tele van videókkal ott érdemes előbb nézelődni.
AD584L-t találtam, de van ahol szidják. Bővebben: Link
Nézegettem a Hestoren elérhető kínálatot, de ott pedig elég alacsony feszültségűek vannak, és nem is elég pontosak, az AD talán pontosabb. (ha tényleg pontos) Bővebben: Link
Ne a hestorén nézegesd hanem a farnellnél. Az a REF ami nekem van az egy jó kompromisszum, ami attól jobb az már nagyon drága. LT1021-em van valahol ha az mérve megfelel.
A Hestore-n is van jobb mint az AD584L.
A Hestore-n nyilván a legdrágább a legprecízebb: MAX6250ACPA+
Én MCP1502T-t használok. 4,096 V fesz. 0,1% abszolút pontosság , 5 ppm/Cfok, valami 600 Forintért vettem.
Pontosan nem tudom, hogy mindegyikben hogy müködik.
Anno a mi müszereinkbe a gyárban beirták az eepromba a kalibracios szinteket, amit a gyárban összehasonlitottak a gyári pontos referenciával. ( nyilván több pontban, mert egy szélessávu nagyfrekvenciás müszerröl van szo. Egy automata kalibrácios berendezésen történt mindez)). Azaz az eepromban megmaradt az eredeti gyári beállitás. Bekapcsoláskor a müszer megmérte a saját belsö referenciáját, összehasonlitotta a gyári eredeti szinttel és gondolom ( nem emlékszem már a teljes algiritmusra) beállitotta a korrekcios értékeket, amivel korrigálni kellett az aktuális méréseket. ( egy precizios nagyfrekvenciás hordozhato müszerröl van szo.). A hozzászólás módosítva: Jan 12, 2023
Na jo, mi müszereinkben termoburokban volt a referencia. De pontosan az volt az egyik célja az autokalibracionak, hogy a hömérsékleti változásokat is kikompenzálják, mert a müszernek -20 és + 40 fokos tartományban kellett megbizhatoan müködnie, annyira, hogy még kalibrácios idötartamokat sem irtak elö, a sok állami kalibrácios társaság legkisebb örömére.
Öt éves használat után is 1 dBuV belül volt a hiba. A hozzászólás módosítva: Jan 12, 2023
Sziasztok!
Hosszú kihagyás után újra nekirugaszkodok a referencia készítésnek. A fentebb említett és linkelt AD584LH-val készített panelt szeretném a külső zajtól amennyire lehet elszigetelni. Egy fém (vas) dobozban helyezném el és a 3 ref. kimenetet (2,5V, 5V, 10V) BNC csatin keresztül hoznám ki a jobb árnyékolás miatt. Árnyékolás ügyben nem tudom eldönteni, melyik megoldás a jó!? A fém árnyékolást összekössem a konnektor védőföldjével? Összekössem a panel negatív/föld pontját a fém árnyékolással? Ha igen, akkor hol? Elég ha a BNC-k fémesen érintkeznek a dobozzal? Olvastam a Trafó árnyékolás topikot, de ott is nagy viták voltak és sokféle megoldást mondtak, amiből nem tudtam kihámozni, mi a jó. Na, meg ez nem egy trafó. Korábban még beszereztem a szücsien által javasolt MAX6350CSA-t és egy LT1021CCN8-5-t. Ezeket is árnyékolt dobozba szeretném rakni, majd segítséget kérni ennek beméréséhez. A hozzászólás módosítva: Márc 18, 2025
Már el is felejtettem 2025 van.
![]() Nem tudom, hogy milyen megoldást választottál az elektronikai szempontbol, de én semmi kép nem kötném a hálozati zöld sárga vezetékhez. Azt sem tudom milyen méretü az elektronika vagy a doboza.a trafo mágneses tere szokott zavarni, de nem hiszem, hogy a referencia áramkört meg tudná zavarni ez azért nem olyan erzékeny dolog mint egy erösitö. Ami földelést illeti itt is a csillagföldelést javasolnám azaz az áramkörök valamennyi GND pontját egy helyre kell huzni s ott megtalálni az optimális pontot.Ez nem lesz annyira egyszerü mint egy erösitönél ott hallásra is jo eredményt lehet elérni. A kimenetek is általában alacsony impedancián vannak. Elvben lehetne mérni, ha van erre müszered. Azt sem tudom , hogy az egészet milyen dobozba fogod rakni, mert a fémdoboz okozhat némi gondot, azaz azon is meg kell keresni az optimális csatlakozást a GNDhez. Ha alu a doboz akkor a trafót meg a stabilizátorokat védö vas dobozt minél messzebb szereld. Ennxit mostanra, ha majd lesz ujabb fejlemény meglátjuk mit lehet csinálni.
Mellékeltem a panel képét és a kapcs. rajzot.
A fém doboz vas (bádog). A táp 4db 18650-es Li-ion aksiból van összekötve a kisebb zaj miatt. A hozzászólás módosítva: Márc 18, 2025
|
Bejelentkezés
Hirdetés |




és mV-ban nem történt változás, tehát a hőfoktűrése is jó ezen a szinten.









