Fórum témák
» Több friss téma |
Sziasztok! Azért nyitom ezt a fórumot mert se HE-n se az interneten nem találtam pontos választ a kérdéseimre,amik a következők: 1,Mi a működési elve(többekközött a linkelt képen látható) feszültségdetektronak/feszültségkémlelőnek? Bővebben: Link 2,Az ezen a linken található műszer hogy a csudába tud 1,5 és 700 intervallumban AC és DC áramot és feszültséget is mérni?! Hogyan oldják meg ezt a tervezők? 3,Ugyancsak a kivitelezése érdekel az olyan mérőműszernek,amin látható kb 5 kicsi lámpa=led,valamint két mérőtüske.A műszer 12/230/400 Volt AC/DC feszültség jelenlétét mutatja ki.A kérdésem itt is ugyanaz,ha mondjuk 400 V-ra kapcsoljuk a műszert,hogyhogy nem világít a 230-as lámpája,és hogyhogy nem megy tönkre?! A válaszokat előre is köszönöm.
1.) Amennyit a képről lehet látni: hasonló lehet a klasszikus "fázisceruza" nevű eszközhöz. Abban egy glimm (=ködfénylámpa=kisnyomású neongázzal töltött üvegbúra két elektróddal), ami 80V környékén gyújt be, tehát efölötti feszültségek indikálására használható. "Fáziskeresés" esetén az emberi test földkapacitásán keresztül is képes begyújtani - a minimális áramfelvétele miatt.
A képen látható eszköz - nyilván elemről táplálva, de hasonló elven - LED-del teszi ugyanezt. 2.) A kulcsszó: autorange, azaz automatikus méréshatár-váltás. 3.) Amit én szétszedtem anno, abban tranzisztoros-zéneres áramkörlánccal volt megoldva. A zenerek feszültség-értéke adta a lépcsőzetes kijelzés (skála) értékeit. Ugyanígy megépíthető komparátorokkal is.
Köszönöm.Esetleg valami vázlatos rajzot tudnál küldeni a 3-as kérdéshez?
Megpróbálom előkeresni a rajzot, de legalább 15 éve volt...
Amúgy a kisebb feszhez tartozó LED-ek világítottak a nagyobb fesznél is, tehát sáv szerűen volt kialakítva, mint egy kivezérlés jelző, csak meghatározott szintekkel. Tehát 12V-os LED 11V-tól már világít, a 220 feliratú pedig már 190V-nál gyújt(ott). Ezek igazából annak eldöntésére szolgálnak, milyen hálózattal is van dolgunk? (ha 190V van, akkor az már biztosan nem a 110V-os hálózat...)
Azt nagyon megköszönném ha meg tudnád keresni.
De azt hogyan érik el hogy pl 230-nál ne menjen tönkre a 12V-os LED?
Az egész egy nagyfesztűrő tranyókból felépített komplementer áramgenerátorral kezdődik. Egy kis hosszúkás panelen volt összezsúfolva rengeteg alkatrész.
Ma megépítettem ezt a 2 kapcsolást.Mindegyik működik.
Az 1-es kapcsolás már kb 7 cm-ről villog a 230 AC vezeték közelében. A 2-es kapcsolásban lehet állítani az érzékenységet,a legkisebb fokozaton már 3 cm-ről elalszik a led.(a kapcsolás érzékeny az érintésre,ha megfogom a panelt,fordítva működik [230 AC közelében kialszik a led.] Időközben lett egy gyári AC/DC fesz.kémlelőm,de nem tudom szétszedni mert úgy tervezték hogy laikusok ne lássanak bele.
Üdv!
Nem kaptam sehol BF244-et csak BF245c-t azt mondták a boltban h. jó lesz csak a lábkiosztásra figyeljek mert más, én figyeltem de mégsem jó. A dugaszoló ajzat közelében nem világít pedig nem érek hozzá a panelhez, de ha megfogom a sensor vezetéket akkor világít. Minden oda van kötve ahol lennie kell.
Szia!
Köss a szenzor kivezetésre hosszabb vezetéket, esetleg még fel is lehet tekerni, spirálszerűen
Üdv!
Még mindig ugyan az pedig kb 1 méteres a vezeték. Biztos hogy a tranzisztor jó? Vagy mi lehet még a baj?
Hello!
Úgy látom új vagy még.Csak úgy mondom ,hogy ha nem a ,,válasz"" gombra kattintás után írsz,akkor azt nem sok mindenki fogja látni,hogy írtál a fórumba. Szóval.Nem kötötted be véletlenül rosszul valamelyik tranzisztort akár csak egyszer is?Mert úgy tudom a FET-ek erre nagyon érzékenyek.Ki kell őket mérni.Nem tudom mennyire vagy jártas az elektronikában,de ha kell segítség írj nyugodtan. Én arra tippelek hogy valahol zárlat van a kapcsolásodon,vagy valamelyik alkatrész rossz.Én kb 5 cm-es vezetékkel csináltam a kapcsolást,szóval valószínű nem itt van a baj. Nem az Acsádyba jársz?(ha középiskolás vagy már)
Helló!
Valószínűleg nem zárlatos, mert összeszereléskor és összerakva is többször ellenőriztem szakadás vizsgálóval mielőtt feszkó alá került. Az alkatrészeket eddig még nem ellenőriztem le. Amúgy a Bercsényibe járok suliba Ajkára. Villanyszerelő leszek. Ja és mindenkinek köszönöm az eddigi segítséget!!
Radiofrekvenciak is bekerulnek a FET-re .Kene gondolom egy ilyen szurotag 1M es 10n/1000V ami a radiofrekvenciakat leszuri .
Talan a FET polarizaciojat is be kellene allitani a "source" ellenallas mondjuk legyen egy 3KOhmos trimmer.
Mindenkinek nagyon szépen köszönöm a segítséget!
A 100nF-os kondi nem volt jó, de kicseréltem és most már tökéletesen működik.
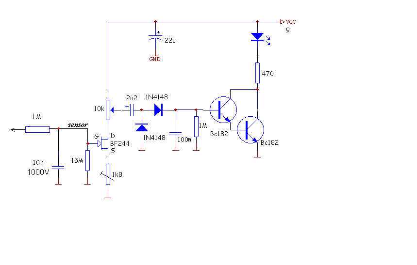
Ezt a kapcsolást most találtam.Szerintem a legtöbb feszültségkémlelőben ilyen vagy ehhez hasonló kapcsolás van.
Továbbá itt van ez a kapcsolás. Továbbra is keresem/kísérletezem azt a kapcsolást,ami plusz táp nélkül jelez AC és DC feszültséget,olcsón elkészíthető és kis helyen elfér,megbízható. Ha meglesz a kapcsolás felteszem ide is.
Érdeklődöm, hogy feszültségmérőhöz (tűs) hol kapni csere izzót? Ilyen biztosítékkal egybeépítettet...
Ilyenre gondolok.
Közben megoldódott, sima szofita kellett.
|
Bejelentkezés
Hirdetés |












