Fórum témák
» Több friss téma |
keress olyan potmétert amit nem tekerni kell, hanem húzni, azt rögzítsd a gázbowdenhez, meg egy hozzá képest álló ponthoz, jobb így szerintem mint tekergetni, a motor úgyis lerázná magáról.
Nagyon nem ismerem a típusokat, fajtákat, tudtok esetleg ajánlani valamit ami megfelelne erre a célra, és olcsó is?
És a pedálos benyomós ötlet az hülyeség?
Az a baja, hogy ahogy halad a pedál befelé, a támadáspont (ahol találkozik a pedál és a poti rúdja) íves pályán mozog, emiatt, a kívánt tolóerő mellett, egy hajlító erő is fellép, adott esetben el is töri a pöcköt. A legjobb volna a forgástengelyre tett forgópoti, de ott úgysincs hely. Esetleg húzás-tolás egy kis rúddal, poti meg a pedál fölött, lehet csúszó, vagy forgó is.
annyit kérhetnék, hogy adj egy tipust tolopotira, és egy típust forgosra, milyet lehetne, most ugy is szerelőnél van az autó, hétvégére meglesz elvileg, ha nem huzos a cucc megveszem mindkettőt, és amelyiket könnyen be tudom tenni, azt beszerelem, mondok két ellenállást, és akkor jöhet a nyák készítés.
Az eredeti ötlethez még mindig nincs senkinek semmi ötlete?
a karosszériára meg lehetne egy rugó, ami visszahúzza a potit.
Toló potméterek nagy választékban a HQvideo-nál
Nem nagyon tudok típust mondani, attól függ, mit tudsz majd beépíteni, hol férsz el stb. Kísérletezni kell, sajnos.
Az eredeti dologhoz átfolyásmérő kellene... Egy napja azon gondolkodom, miből lehetne csinálni
A minap volt irányítástechnikánk, ahol tömegárammérő volt beépítve a rendszerbe, amiből csupán egy vezeték jött ki és ment egy analog műszerre, sajnos a doktorandusz srác nem tudta meg mondani pontosan milyen elven működik és hol lehet beszerezni.
Az is mind1 a potinál hogy milyen tartományban működik? azért kérdeztem, gondoltam nem teljesen mind1.
Hát biztosan nem a potin múlik a dolog. Szerintem színte bármilyen lineáris jó. A trükk ott van, hogy a kifezérlés mérő IC-nek a járulékos ellenálásait kapacitásait hogyan választod meg. Biztosan van az adatlapján valami info arról, hogy melyik értékkel mit változtatsz.
Egy gyári áramlásmérő, mérőperem nem kifejezetten hobbi árkategória...
A potinál az a célszerű, ha a padlógáz felé nő az ellenállása, de felcserélhetőek a végei (a jelet a csúszkáról, valahonnan a két vége közül vesszük le), így beépítésnél ez nem sokat számít.
Bővebben: Link
Ezt kinéztem, asszem megveszem a héten és akkor hétvégén megpróbálom beszerelni, majd jelzek hogy mik az adatok, addig is bármi ötlet tipp van, mondjátok :yes:
Igen érdekes ötletem támadt, és tekintettel a hajnali órákra, valószínűleg használhatatlan is, de azért leírom.
Csővezetékben áramló közegek sebességének meghatározására egy időben Venturi-csöveket alkalmaztak: nagyobb keresztmetszetben az áramlás lassul, szűkebb esetén felgyorsul. Az öreg Bernoulli bácsinak köszönhetően azt is tudjuk, hogy eltérő áramlási sebességű pontok között nyomáskülönbséget mérhetünk, a sebességek négyzeteinek különbségével arányosan, egyazon sűrűséget feltételezve. A kontinuitási tétel egyszerűsített formája pedig úgy hangzik, hogy ami befolyik, az rögtön kifolyik; a fentiekből ugyanazok a képletek jöttek ki papíron is, mint amit anno tanítottak, tehát lehet benne valami. Kissé elektromosabb oldalról nézve: szakítsuk meg a csővezetéket, tegyünk bele egy házilag is könnyen előállítható Venturi-csövet, lehetőleg úgy, hogy a motor számára észrevehetően ne fojtsuk le az áramlást. Mérjük meg a különbözeti nyomást (rajzoltam egy piezo-lapkás borzalmat, most már muszáj leszek kipróbálni, mielőtt vennék nyomásjeladót), majd sokbites matematika után állítsuk elő a térfogatáramot. A módszert a másik, visszafolyó csövön megismételve, a két térfogatáram különbsége a motor pillanatnyi fogyasztását kéne, hogy jelentse. Ezután már csak két hőszenzor kell a körbe, hogy naprakészen tudjuk az oda-vissza csordogáló anyag hőmérsékletét, ez alapján nagyjából korrekt sűrűségekkel számolhatunk. Mindez csak azért jutott eszembe, mert jól tömített, precíz, megbízhatóan csapágyazott áramlásmérőt, torlólapos jeladót stb. az életben sem tudok készíteni, ennél viszont a mechanikai oldal egyszerűbb, inkább a mérés nehéz.
Ez ígéretesen hangzik! Kíváncsian várjuk a tapasztalatokat! A gyakorlati megvalósításnál - a rajzhoz képest - figyelj majd, hogy a piezót tartalmazó "kapszulába" ne szorulhasson levegő, hanem magától légtelenítődjön.
Tomszy! Ne vegyél még potit, látod van itt még ötlet, csak ki kell várni. Ha mégis vennél, keress valami erősebb darabot, mert amit linkeltél elég silánynak tűnik.
Na srácok, látom ti is szeretitek a fizikát
![]() Nem rossz ötlet, amit leírtál, elméletileg megvalósítható, a kérdésem csak az, hogy ehhez hogy lesz elektronika? mert úgy érzem ez nem csak egy kis kapcsolással fog működni. A másik dolgot meg sztem megépítem, csak azért is mert jól néz ki na de addig is figyelek, mik az események!!
de valószínűleg kis kapcsolás az egész, csak legyen aki megírja a programot...
Hellósztok, hobbisták.
"Nekem lenne egy kérdésem, azért, mert egy témán belül, más más irányba húzott el a dolog". Vagyis az hogy én nem akarom mérni a pillanatnyi fogyasztást, főleg ha városban közlekedek, vagy hasonló. A lényeg az az lenne, hogy az átfolyó benzint szeretném mérni. Ha mondjuk beletöltöttem 50l benzint a tankba, akkor azt , amikor megy a motor akkor számolja el. Lenne egy olyan számláló, amit minden kikapcsolás után nullázódik. Erre jó lenne valami cmos áramkör, digites kijelzővel. Aztán lenne egy olyan, ami nem felejti el az addig átfolyt mennyiséget. erre, egy impulzusszélesség (PWM), vezérelt áramkör lenne a jó megoldás, ami egy léptető motort hajtana, ami egy mechanikus számlálót hajtana. (digitális elektronikájú, fogyasztás mérők ilyenek, aminek, még a számlálóegysége mechanikus.) Előre is megköszönném, ha ebben valaki tudna segíteni. A pedálos módszerre, én azt tudom ajánlani, hogy inkább a bofdent kéne "mgkötni", ami egy másik bofdent mozgatna, ami közvetlenül, egy potmétert mozgat. Az elektronikus egység már rém egyszerű, is lehet, egészen az elég bonyolutabb verziókig is.
A kijelzés módja nem gond, habár minedenképpen, szebb, jobb, biztonságosabb lenne, ha mechanikus lenne a sszámlálóegység, mert. Az nem felejt, felülröl megvilágítva látszódik a számlálóegység, úgy mint pl, a fordultszámmérő, km/h mérő egység. Nemutolsó sorrendben, nem vakítja el a sofört, és éjjel sem zavarja vezetésben. Nem szeretem, ha rikító számokat látok, és nemlátom az utat, refi mellett. Azt meg pláne nem, hogy ha rásüt a nap, akkor meg semmit nem látni, ebből a szmlálóból nappal.
Sziasztok!
A pedál mozgás mérésére lenne egy tipp: A hangtechnikában létezik a WahWah, CryBaby ... nevű gitáreffekt. Ezekben láttam egy lehetséges megoldást: A potméter tengelyére egy fogaskerék van erősítve. A pedálra egy ezzel megegyező fogazású fogasléc. A pedál mozgatásakor a fogasléc "forgatja" a potmétert. Mint a kocsikban a kormánymű,csak éppen fordítva. Egy kis ábra,bár ez excenteres: pedál üdv: Sanyi
nem egy rossz dolog, a mit éppen amit ideirtál. Én azért a motorházban oldanám meg a potis dolgot, pont azért, mert akkor az utastérben nem kell semilyen beavatkozás, ellenben, ez a terv erősen beleavatkozna a akrosszériába. (nyisz-nyasz flex, hegeszt stb. ) A motorházban, könnyedén hozzá lehet férni, és a javítás asem körülményes annyira.
Az egész nem több 100mm-nél!
Legó alkatrészekből is kivitelezgető(nem röhögni!) persze megerősítéssel. Egy dragsterben is láttam,ott ledsoros gázpedál pozíció visszajelzőt legóból! A műszerfal alatt elférne,persze ez kocsifüggő!
Hali!"szigoruan a gázpedál állásától" sajnos nem így van, a fordulattól is,és van mechanikus össz.ford tartományban szabályzó és min.-max. ford szab.-os adagoló.
ismét: benzin befecskendezésnél az injektorok nyitvatartásának idejénkívül még a nyomás is változik!Ez így van a HDI motoroknál/méginkább/ is.Karburátoros motornál régebben vakuum mérőt alkalmaztak a müszerfalon.Korszerű kocsiknál hivatkozással az elöttem szólókra az ecu kiadja a fogyasztást, de kijelezni állandóra beépített kiolvasóvol drága.Mindenféleképpen több adat fekdolgozására lenne szükség, a trabi-wartburg átfolyásméröje nem bírja a 3bár körüli nyomást.Üdv!
Jól írod!
Az ECU(fedélzeti számítógép) sokszor felülbírálja a gázpedál állását is. Aki ismeri ezt az elektronikát, az tapasztalhatta,hogy egy ilyen ecu- csipben mennyi adat függ össze egymással. Lehet rendelni külföldről kb. 10000Ft értéktől diagnosztikai műszert, kábellel, azt kell rácsatolni az ecu kivezetésre. Ezzel lehet az összes adatot mérni és rögzíteni is, későbbi kielemzés céljából. Szerintem ez lenne a legegyszerűbb mód a méréseknek. De ehhez elmarad az építés öröme...
Szia!Az építés öröme nagyon fontos!Több francia gyártmányú dieselben a gázpedál potit egy rövid bowden müködteti,mely a motortérben van.Ez stabil 5V-ot oszt le a gázpedál állásával arányban.Jellemző adat még ami a motorterhelásre jellemző a kipufogógáz hökérséklete, amit nem nagyon szoktak mérni!/ Kivétel:a nagyteljesítményű dieselek terhelésarányos-üzemóramérése/Elnézést csak ötleteltem. Na ja , a benzinbefecs-ű autókban a fojtószelep poti jele szintén rendelkezésre áll.Üdv!
Hát fiúk, sajnos a hétvégén még nem tud összeállni a projektem, mert a kicsi-kocsi karosszériázáson esik át, és több a munka mint gondoltuk... remélem következő hétvégére meglesz!! és akkor haladhatunk a kis látványos próbálkozásunkkal... de addig is csak gondolkodjunk, hátha beugrik a tökéletes módszer
![]() az a műszer amit ni lovag mondtál, gondolom nem lehet az én kis 91-es dizelemre rákötni.. de mondjuk egy 97-es mondeoba már mehetne, pontosan hova kell bekötni?
Sziasztok!
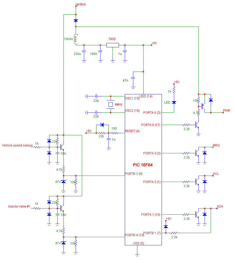
Nekem van egy kapcsirajzom PIC felhasználásával, ami az Opel(95-ös) Astra középső kijelzőjére írja ki a pillanatnyi fogyasztást.Aszem meg van a progi is, majd megnézem...(Amennyiben van rá igény...) A sebesség szenzorról, és az 1-es hengerről veszi le a jelet, és abból számolja ki a pillanatnyi fogyasztást. Talán ez lenne a leg pontosabb, mivel az edddig olvasott gázpedál, és egyéb pozíciók mérése csak nagyvonalakban ad tájékoztatást a fogyasztásról... Ha kell a cucc, szóljatok!!!
sztem lenne rá igény, nagyon jonak hangzik, nagybátyámnak opelje van, de vajon működne más autónál is?
Mivel meg van az Astra display rajza, így már össze lehet vetni a többi autó kijelző bekötésével, és akkor erre is megkapjuk a választ...
Addig itt van az astra rajza, lehet kutakodni, hogy máshol is menne-e...
Ez tök jó, de egy kicsit nagyobb mondjuk minimum dupla ekkora méretben is fel tudnád tenni, hogy valamit el lehessen olvasni belőle?
köszi
Itt van nagyobban a kép, meg a többi cucc is, fogyasszátok egészséggel...
Egy fontos dolog!
A fogyasztásmérő.gif file-ban van 2 db. 47V-osnak írt zener... Az nem 47V, hanem 4,7V!!! Még nem építettem meg, de ha be tudok szerezni sebesség szenzort az autómba, akkor valszeg meg fogom csinálni. Mert rosszul írtam először, nem az 1-es hengerről kell jelet levenni, hanem az injektorról! Ezért elnézést kérek |
Bejelentkezés
Hirdetés |




És a pedálos benyomós ötlet az hülyeség? 




