Fórum témák
» Több friss téma |
Szasztok, ötleteket várnék, arra gondoltam kellene csinálni az autómba egy kütyüt, ami valamilyen propellerrel van ellátva, ami a benzincsövön belül kerül elhelyezésre, és valahogy a propeller fordulatszámával arányosan egy kis kijelzőn akár digitálisan, akár analóg műszerrel kijeleznénk a pillanatnyi fogyasztást. esetleg Piccel csinálni valamilyen programot, amivel átlagfogyasztás is mérhető... Lehetséges lenne vajon ez?
Ha sikerülne megcsinálni egy ilyen cuccot, illetve egy adott keresztmetszethez bekalibrálni, azt szinte bárki be tudná építeni, nagyon baba lenne Ha van vmi ötletetek várom!! Köszi!!!
Szerintem a modern kocsikban van ilyen es CAN buszon biztosan elerheto az altala mert adat.
Milyen kocsid van?
Meg a regi autokban is volt VISSZAFOLYO cso, ami a felesleget vitte vissza a tankba. Igy ketto kellene legalabb.
Hát egy daihatsu charade, tehát azon semmi ilyen nincs, az tuti.. de a mostani kocsikban is csak a jobbakon van ilyen. ha más nem akkor az se lenne rossz ha csak a pillanatnyi fogyasztást mutatná, tehát valamilyen feszültséggel arányos értéket mutatna.. vagy nem tudom hogy lenne a legjobb.. nem probálkooztt még senki sem hasonlo dologgal?
Két átfolyásmérővel + a megtett kilométer mérésével megoldható.
A feladat megoldható a mechanika barkácsolása nélkül a trabant fogyasztásméröje egy müanyagház benne müanyagturbina aminek a fordulatszámát fotokapu érzékeli.
A fordulatszám arányos az átfolyó üzemanyag menyiséggel. Megtett ut a kilométerora és a spirál közé épitet közdarad segitségével szintén egyszerüen mérhető. A többi már csak program. wgyuri
Ez valóban jó ötlet, még annyival egészítenélek ki, inkább először a műszerfalat kukkolnám meg, japán autóknál gyakorta elő van készítve a jel levételének a lehetősége. Anno a keleti autós korszakban, a digitális mérőműszerek (h)őskorában az első taxamétereket, tachográfokat az általad említett mechanikus útjeladókkal látták el. Ebből elég nehéz igazán jót csinálni, főleg házilag. Gond volt mindíg a központossággal, a jeladók csapágyazásával, ezért utóbb lötyögős persellyel szerelték őket. Innentől viszont a spirál felhordta az olajat a váltóból, ami optikai megoldásnál a mérés azonnali megszűnését jelentette. Nem is szólva a megszorulásból adódó km-mutató zördésről-remegésről és az állandóan napirenden lévő spirál szakadásokról. A legstabilabban az a megoldás vált be, mikor a jeladó és a km-óra közé úgymond tehermentesítés céljából tettek 1 rövidke spirál toldatot.
Hello, ha az autó befecskendezéses, akkor a befecskendező szelepen levő feszültség átlaga arányos a bejuttatott üzemanyaggal. Ezt egy fordulatszámmérőhöz hasonló műszerrel vagy PIC-kel lehetne mérni. Ha "sima" porlasztós, akkor a visszafolyó vezeték miatt és a lapátkerék pontatlansága miatt én nem kezdenék bele.
dízeles, tehát adagolós.. igazából az se lenne rossz, ha nem a fogyasztást mutatja, hanem csak arányosan felvillantja a ledeket a beáramló üzemanyaggal... mondjuk 8-10 db led már egész jól mutathat sztem...
mit gondoltok? utánanézek hátha csinált vki hasonlot és feltette netre
És még a régi, mechanikus rendszer? Common rail-es esetében ugyanúgy járható volna a befecskendezőszelepek figyelése, csak ezért kérdezem.
Mechanikus adagolónál két átfolyásmérő kell (mindig van résolaj-visszavezetés), elméletileg ugyan lehetne piezo-átalakítókat tenni a magasnyomású csövekre (így mérik a befecskendezési nyomást üzem közben), és annak a jelét feldolgozni, de annyit nem ér az egész.
Igy van, régi mechanikus rendszer, 91-es a verda, semmi elektronika nincs benn, csak a jól bevált rendszer, amihez még hozzá lehet nyulni...
Akkor csakis átfolyásmérővel lehetne, házilag. Év elején egy kisteherautón viszont mi ezzel megbuktunk, a Trabi ketyere nem díjazta sokáig a gázolajat, egy hónapig sem mért normálisan, lehet, hogy egy picit kivált benne valami gyanta, és akadályozta a szabad forgást.
Még egy ötlet, egy nyomáskülönbségmérővel tudjuk mérni a cső szélénél a statikus nyomást, esetleg ezen a vonalon is elindulhatunk, ez a nyomás folyamatosan változik az áramló üzemanyag sebességének változásával.. mondjuk lehet hogy a trabis áramlásmérő egyszerűbb llenne, abbol nem lehetne csinálni egy áramkört mondjuk ugy hogy 10 ledet vezéreljen? igazából ha csak az egyik csőben levő áramlást tudná mérni az is jo lenne, valamilyen szinten visszajelezné mi is a helyzet a fogyasztás terén.
Aha, most olvasom a hsz-ed, hát akkor necces a trabis átfolyásmérő, igy nem tudom hogy lehetne..
Épp írni akartam, hogy vannak ultrahangos mérők is, tényleg nem lehet olcsó.
Közben az jutott eszembe, hogy az elektronika "áldásaitól" mentes, hagyományos dízelekben a befecskendezett üzemanyag mennyisége szigorúan a gázpedál állásától függött, legfeljebb a padlógáz környékén egy kicsit nőtt a meredekség, és hidegindításnál dúsított (adagolón belül). Ezt alapul véve, tájékoztató értéket a gázbovdenre szerelt potméterről is lehetne kapni, és ezt LM3914 által ledek meghajtására használni.
ha valóban így van, akkor ez jó ötlet lenne, már csak egy jó áramkör kellene, olyanra lenne szükségem, amin nem kell nagyon változtatnom, mert csak hobbi-szinten foglalkozok ilyenekkel, áramkört nem tudok tervezni.
Van vmi hasonlo kapcsolás esetleg? Mondjuk a másik lehetőségen is el kellene elmélkedni, ha ki tudnánk találni egy jó módszert, azt nagyon sokan tudnák használni.
Az LM3914 adatlapjában a második oldalon van egy áramkör, a bemeneti 0 ... 5 V lehet egy potméter csúszkája (két vége pedig a +5 V, illetve Gnd). Alapjáraton egy led éghetne, padlógázon az összes, a köztük lévők meg már adódnak. Ebben a témában is lehet szemezgetni.
Az ultrahangos mérést szerintem a nagyon kicsi távolság, vagyis a rövid válaszidő teszi nehézzé, átfolyásmérőt pedig megint csak nem egyszerű házilag készíteni. Ráadásul mindkettőnél ott van még a kalibrálás hogyanja is, ha az nem kellően pontos, a legprecízebb mérést is meghamisítja.
63 oldal
van mit nézegetni... Hogy lehet bekalibrálni hogy alapban 1 led égjen, padlónál mind?
Uhh, nekem csak 22 oldal, más gyártóét nézzük (bár ez nem számít sokat).
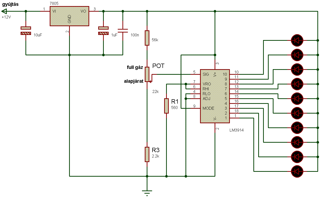
Van egy Ref_out lába, az ott beállított referenciafeszültséget tíz egyenlő részre osztja, és aszerint hajtja meg a kimeneteit, ahányszor a referencia tizede megvan a bemeneti jelben. Vagyis ha pl. a saját 1.25 V-os referenciáját használod, 125 mV bemenőjel fölött világít az első led, 250 mV fölött a második, stb (bar módban). Vagyis ha egy lednek alapból égnie kell, akkor vagy gyújtásra kötöd, vagy 125 mV fölé emeled a jelet, letekert potméterrel. Csináltam egy mórickaábrát az értékekkel, azért van benne az 5 V-os stab, hogy ne tolódjanak el a jelfeszültségek a generátor működésének hatására.
Egész korrekt ábra, a poti kiválasztásában kérnék még egy kis segítséget, megpróbálom az adagolónál lévő szerkezetre tenni a potit. egy csavargatósat. ugye a gázbowden forgómozgásba megy át, esetleg oda valahogy beszerelem. ha megvan hogy hány fokot fordul el padlógáznál akkor elvileg tudunk hozzá választani egy tökéletes értéket? vagy mi a sorrend?
Bocs hogy most reagálok de első olvasásra tökéletesen egyet értettem veled.
Viszont beugrott a diesel adagolo nincs merevkapcsolatban a gázpedállal . igazábol a röpsulyok rugoinak az előfeszitését változtatja.vagyis azonos gázpedál állás mellet a terhelést követi a fogyasztás. Ami arányosan mozog a fogyasztással az adagolo dugatyukat vezérlő fogasléc ha ennek a mozgását mérjük aránylag jóközelitésel kalibrálható jelet kapunk.
A helyedben nem nyúlnék bele a meglévő rendszerbe. Esetleg menetközben okozhat kellemetlen meglepetést a forgókerekes trabi alkatrész, ahogy előzőleg olvashattuk.
Nézz szét inkább itt, vagy ehez hasonló mágneses áramlásmérőknél. Előnyök: nem probléma a koszostér, ellentétben az optós megoldással. Nincs lerakódás a mozgó mechanikai alkatrészben, ami befolyásolja mérésedet. Hátrányok: nem tudom mennyibe kerül, de ár/érték/bosszandkodás viszonylatban az egyik legjobbnak tűnik. Nem vagyok vátesz, tehát lehet ennél jobb is. Ha találsz, kérlek értesíts!
Legalábbis ha van benne fogasléc. Azon kívül, hogy mechanikus az adagoló, nem tudjuk, milyen fajta, az is lehet, hogy csak az előtöltést állítgatja a fordulatszám függvényében, de a töltésmennyiséget nem.
Talán az a legegyszerűbb, ha fent van a potméter, és ellenállásmérővel megméred a végpontokban az értékeket, utána pedig ehhez igazítjuk a rajzot. Mert azt, amit lerajzoltam, vagyis hogy faltól falig használjunk ki egy potit, kicsit körülményes lehet összehozni a gépben.
Sziasztok!
Elég érdekes irányba kezd menni a dolog. Gyakorlatilag a fogyasztáshoz ennek a potméteres megoldásnak szinte alig van köze. Meg hát a retkes morortérben nem biztos, hogy bármilyen kivitelű potméter stabilan fog üzemelni. Gondolok itt a szélsőséges hőviszonyokra, páratartalomra, mechanikai kivitelre. És a felrögzítés, áttételezés is megér 1 misét... Mindenesetre először keressetek egy legalább IP67-es potit hozzá. Akkor inkább a gázpedál utastérben lévő részét nézegetném erre a célra. Ott legalább a piszoktól és a hőtől úgy-ahogy védve lenne.
Hát ha van valami otletetek az eredeti címhez mondjátok, csak ha nincs semmi akkor ezt megépítem, ez legalább valamilyen szinten látványos, már csak a poti elhelyezését kell kitalálni.. esetleg oda is lehetne tenni egy potit, ahola gázpedált benyomom, és a gázpedál nyomna be mondjuk egy pöcköt. sztetek?
Itt felvázoltam hogyan is gondolom. Elég vázlatos
ááá szerintem ez semmire nem való. Semmi többletinformációt nem hordoz egy ilyen kivezérlésjelző, úgyis érzed mennyire van lenyomva a pedál, ha meg nem... . Ezzel az erővel inkább bowdent köss a gázpedálra ami egy mutatót húzogat.
Én is szarakodtam trabi átfolyásmérővel. Direktbe mutatta volna egy led az optokapu jelét, de össze vissza villogott, leginább a motor rezgéseit mutatta. Biztosan benzinpumpa nélkül nem megy(motorra akartam). Bocsi a lehúzó hozzászólásárt, nincs jó hangulatom...
Az igaz hogy sok haszna nincs, és az is hogy én is érzem mennyire van benyomva a gázpedál...DEE!!! milyen jól mutat már a többiek fele ha mondjuk gyorsulunk
Más olajnyomásmérőt tesz be a kocsiba, annak sincs értelme, viszont ezt pár100 forintbol meg lehetne csinálni.. amugy meg poénos sztem.
igaz!
Mint Knight Riderben, csak ott a pedálon magán volt a ledsor! |
Bejelentkezés
Hirdetés |




van mit nézegetni... Hogy lehet bekalibrálni hogy alapban 1 led égjen, padlónál mind? 
Akkor inkább a gázpedál utastérben lévő részét nézegetném erre a célra. Ott legalább a piszoktól és a hőtől úgy-ahogy védve lenne.






