Fórum témák
» Több friss téma |
Szerintem ott valami hiba lesz, ha 0.1pF közelítőleg 2MHz-en ekkora hatást jelentene!
Teljesen mindegy, hogy mit csinál, a lényeg hogy a föltett demonstrációim önmagukért beszélnek. Aki rájuk néz, annak teljesen világos lesz minden és ezzel sajna nem tudsz mit kezdeni utólagos rizsálással.
Ezt nem tudod kimagyarázni, az a helyzet...
Bevallom, nekem nem teljesen világos, mit szeretnél demonstrálni ezzel a kapcsolással! Hogy egy integráló tagból, miként válik differenciáló tulajdonságú visszacsatolás? És az hogyan befolyásolja az átviteli görbét, valamint a fázistartalékot?!
Hát korábbi demostráció célja ez volt. De most ez konkrétan arról szól, hogy az a mérnökietlen blődség, ami a fórumon elterjedt, divatba jött, hogy az erősítő egységnyire csökkenő zárt hurkú erősítéséből akarnak egyesek fázistartalékot megállapítani. az egy totál hibás elképzelés.
Ott a körerősítés bode diagrammja valódi fázistartalékkal és ott a zárt körű átvitel is, amikor 1-alá csökken. Látszik, hogy az utóbbiból "jósolt fázistartaléknak" köze nincs a valósághoz, az égvilágon semmi... Elméletileg hibás a módszer, hát hol van belőle a vcs hálózat átvitele? Látható az ábrákon feketén fehéren, hogy mekkora a különbség és semmi köze a zárt hurkú erősítés 1-alá csökkenésének semmihez... mert nincs benne a vcs hálózat átvitele... A hozzászólás módosítva: Jún 18, 2020
Első fokozat egy erősítés*pólus 10Mhz vágási frekivel, de gyakorlatban integrátornak vehető....
A második fokozat szintén egy erősítés*pólus 400Khz vágási frekivel. A harmadik tag a visszacsatoló hálózat átvitele egy pólus-zérus párral és egy egynél kisebb erősítéssel... Ennek a hármom átvitelnek a szorzata a felnyitott kör átvitele. Ezt kell jól összerakni. Megfelelő fázistartalékot kell biztosítani vágási frekvenciáig (ahol a körerősítés 1-alá csökken, az a frekvencia). Erről szól a történet... A hozzászólás módosítva: Jún 18, 2020
Hát ez tényleg kókányolás
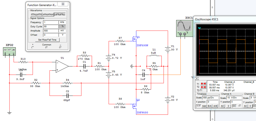
Nem ezt mutattam neked. És hol van a Bode, hol a négyszögjel átvitel? Úgy kell kompenzálni, hogy ne gerjedjen kapacitív terhelésre (sem) mert az sajnos van a gyakorlatban. Pl a hangszóró.
Nincs a gyakorlatban, ez is tévedés!
Hol van 1µF tisztán kapacitív terhelés a gyakorlatba? Sehol... Csak a pár méter hangfal kábelnek van akkora soros ellenállása és induktivitása, hogy az a kapacitív terhelés egészen másképp fog hatni a valóságban, mint a szimulátoron. Nem az a jó megoldás, hogy egy irreális terhelésre méretezünk egy s...r visszacsatolást, hanem az, hogy valódi terhelésre méretezünk egy jót, aztán az irreális beteg marhaságok ellen meg védekezünk egy párhuzamos R-L taggal!
Amelyik hangfal gyártó meg tisztán kapacitív terhelést tesz a hangfalába, azt fel kell négyelni. Ilyen állatságot senki nem csinál, akinek van józan esze. A hangváltókban mindig van a kapacitások előtt valami soros tag, ami nem kapacitív. Egyetlen hangfal impedancia menete sem konvergál a 0-hoz frekvencia függvényében. Mindig igyekeznek a komplex impedanciát 8, vagy 4R értéken tartani, azt ők is tudják, hogy az nem megengedhető, hogy ez 0-hoz konvergáló értéket mutasson!
Még az elektrosztatikus hangfalaknál sincs ilyen probléma a gyakorlatban, pedig ott elvileg egy nagy kondit kéne hajtani az erősítőnek...És mégsem azt hajt... Idézet: „integráló tagból, miként válik differenciáló tulajdonságú visszacsatolás” Sehogy, szó nincs ilyenről. Ha megnézed a felnyitott kör átvitelét, az egy integráló átvitel. (A nevező fokszáma a nagyobb az átviteli függvényben.)
Kompenzáljad, ahogy akarod, de ne a zárt hurkú erősítést nézzed 1 értéknél, amikor fázistartalékot akarsz megállapítani, mert az teljesen téves eredményt ad.
Nem kicsit hibásat, hanem nagyon hibásat. A hozzászólás módosítva: Jún 18, 2020
Sokféleképpen lehet kompenzálni egy ilyet. De a lényeg, hogy szisztematikusan el lehet végezni. Minden OPA-ra más és más kompenzálás fog optimálisra adódni ugye. Valamint a fetektől is függeni fog hogy azok pl kisebb kapacitásokkal , vagy nagyobb kapacitásokkal rendelkeznek...
Egy 100Mhz-es opamppal lett 40° fázistartalékunk...
Persze mindig mindenen lehet reszelni még egy kicsit...
Ilyen egy nagyon egyszerű kétutas zárt hangdoboz impedanciamenete.
Persze nem várom, hogy kihámozod belőle a lényeget, de akkor is ilyen.
Kösz, hogy megint igazoltál a meg nem értéseddel...
Tudod mi a különbség a komplex impedancia és a kapacitív reaktancia között?, azon kívül, hogy mindkettő komplex impedancia? Az, hogy az utóbbinak csak tisztán képzetes része van... https://hu.wikipedia.org/wiki/Impedancia Az ábrádon lévő impedanciára ez nem áll fenn...sehol...
Itt van egy tisztán kapacitív (képzetes 1/jwC) és kapacitív komplex impedancia (R+1/jwC) közti különbség:
Mindkettő kapacitív, de azért van köztük néminemű különbség... A hozzászólás módosítva: Jún 18, 2020
Tettem bele olyan kapacitív terhelést, ami Karesz hangfalában is fellép...
Teljesen stabil vele és jó a néccög átvitel... A hozzászólás módosítva: Jún 18, 2020
Sokszor nem értik, ahogy elnézem, hogy kell azt a "kompenzáló kondit" (itt a fórumon valami ilyesminek nevezik) kompenzálásra használni és így random betesznek valamit biztos jó lesz alapon...
Annyit kell róla tudni, hogy ez egy pólus zérus párt csinál. Itt most (s+33)/(s+1000) az átvitele. 0 frekvencián ez ugye kb 1/30 lesz. Ahogy s-nő, úgy konvergál az 1 értékhez. És az ábrán látható púpot szolgáltatja nekünk a fázismenetében, amivel jó helyen beavatkozva (egy kritikus frekvencián) tudunk fázistartalékot nyerni ott, ahol kevés van az erősítőnek... Hogy hol legyen a púp, azt C értékével tudjuk megváltoztatni... A hozzászólás módosítva: Jún 18, 2020
Csakhogy negatív visszacsatolásban megfordul a karakterisztika! Ami a visszacsatolásban integráló hatású, az a vizsgált erősítő fokozat kimenete szempontjából differenciáló jelleget mutat!
Nyilván, ha nincs visszacsatolás, nincs is miről beszélni
Ja, hogy arra célzol, ami a kimenetre redukált zavarás elnyomásával látható ábrán van..., ott nem a nyílt hurok átvitele látható, hanem 1/hurokátvitel.... A zavaró jel elnyomása érdekel minket ott ugye, meg a kimenet és a kettő átvitel különbsége a fő lényeg ott nekünk...
Itt látható egy hurokátvitel...
És látható egy kimenetre redukált zavarelnyomás... A kettő között bizony kapcsolat van. Az utóbbiból ki tudjuk szedni a nyílt hurkú viselkedést anélkül, hogy felszakítanánk a visszacsatoló hurkot. (Ezt most megtehetem, ha az OPA-nak 0V offsetet írok be. Az OPA erősítése 10^6, egységnyi erősítése 10Mhz-en van és egy db pólusa van) A hozzászólás módosítva: Jún 19, 2020
Csak el rontottam, hogy 10V-on maradt a generátor, így a fenti ábrákon a 20dB a 0 dB....
Na itt van újra, most már helyes a 0dB szint: Piros 1M-nál 135° kék 45° kettő különbsége 90°... 90° a fázistartalékunk, milyen meglepő.... ![]() Pólusfreki 10Hz (10^7/10^6), vágási freki 1MHz (10^7*0.1) A hozzászólás módosítva: Jún 19, 2020
És igen, ki akarna jönni belőle 1MV a kimenetén, de ezt a stimulátor intelligensen lekezeli úgyhogy ekkora állatságot is meg lehet benne csinálni hogy nyílt hurokban megnézek egy virtuális OPA-t...csak a kötekedő kedvűeknek előre szóltam...
Üdv mindenkinek.
Most hogy elkezdtem az én végfokommal is érdemben foglalkozni egy fontos észrevételt tennék. Az Alkotó féle végfok panelen el van cserélve a hangszóró kimenet negatív és pozitív felirata. Erre majd figyeljen mindenki hisz a kimenet földpotenciálon van, az nem lehet a pozitív hangszóró kimenet. Az enyém egy kettes alumínium lemezen fog hűlni. Duál monoblokk lesz külön Hirshmann táptrafókkal. A hozzászólás módosítva: Jún 21, 2020
De lehet a földpont pozitív, ha a pozitív bemenő jelre, a pozitív oldali FET húzza a tápot földre, tehát a féltáp kerül negatív potenciálra a földhöz képest. Szóval a felirat jó.
Érdekes. Akkor az összes földelt komenetű QSC mind hibás mert szerinted így jó. Azok egy két típus kivételével mind ez elven működnek. Majd nézegessél egy két rajzot és meg fogod látni, hogy nem így van.
Bocs, hogy belevau, véletlenül nem arról van szó, hogy a hangszóró kimenetén a + jel nem potenciált, hanem fázist jelent?
Én értem hogy nem potenciál. Ezt én már húsz éve megvitattattam a QSC-s korszakomban. De a helyes bekötés itt is a meleg pont az elkók közepe. Így van fázishelyesen bekötve. Eszem ágában sincs ellenfázisban bekötni a hangszórót (hangfalat).
Nekem a legtöbb kommersz zenekari hangosításra szánt sztereó erősítőm egyik csatornája ellenfázisban üzemel. Ezt Spafitól lestem. Közös táp esetén kedvező. Ott is az invertáló oldal meleg pontja a mínusz. Az mondjuk nem földelt kimenetű, de lényegtelen. A hangsugárzó polaritása több hangsugárzós rendszerben nagyon fontos. Az, hogy invertál az erősítő vagy nem, az lényegtelen. Ha a Karesz erősítője invertál, már pedig a gnd-hez képest igen, akkor helyes a gnd-hez menő vezeték pozitív jelzése.
Most, hogy megint megnéztem a rajzot, igazad van. Nem figyeltem a műveleti erősítő bemenetét, melyikre megy a visszacsatolás. QSC-khez vagyok szokva, azoknál nem invertáló a bekötés. Elnézést mindenkitől.
A hozzászólás módosítva: Jún 21, 2020
|
Bejelentkezés
Hirdetés |






Nem ezt mutattam neked. És hol van a Bode, hol a négyszögjel átvitel? Úgy kell kompenzálni, hogy ne gerjedjen kapacitív terhelésre (sem) mert az sajnos van a gyakorlatban. Pl a hangszóró. 

















