Fórum témák
» Több friss téma |
Sziasztok
Jól érem hogy ehhez a kapcsoláshoz előerősítő szükséges ? Mekkora jellel lehet teljesen kivezérelni ? Ha kell előerősítő, tudnátok ajánlani egy megfelelő kapcsolást ? Nincs több kérdésem ![]() Előre is köszönöm a válaszokat.
Szia!
Nem szükséges hozzá előerősítő, de azzal általában szebben szól mintha csak egy "sima potival" szabályoznánk a hangerőt. De első lépésben az egyszerűség kedvéért célszerű így kipróbálni, aztán a későbbiekben lehet valami impedancia illesztő fokozatot fabrikálni a hangerő szabályzó után. 1.4 Veff kell a teljes kivezérléshez.
Nem kell hozzá, ha nem akarsz. Én sem használok előfokot. Nem is vagyok híve. Nekem megfelelő az erősítése. Ha szeretnél, építhet az hozzá, de nem feltétlen igényli.
Sziasztok!
Azt szeretném kérdezni, hogy egy BEAG APT100-as hálózati trafója jó lenne ehhez az erősítőhöz? 2x39V-ot ad le, és 300W-os a teljesítménye.
Szia!
56V tápfesznél 27W/8Ohm lesz a kimeneti teljesítmény, ha ez elég, akkor használható hozzá ez a trafó is. (Feltételezem 2x39VAC a trafó szekunder feszültsége.)
Szia Karesz!
Köszi szépen a választ, szerintem elég lesz 27W teljesítmény. Igen a szekunder feszültsége 2x39VAC.
A múltkori FET méregetésnél jutott eszembe, hogy anno megmértem a földelt kimenetű nyugalmi áram stabilitását. Most meg a földelt kimenetűről jutott eszembe, hogy nem tettem ki.
Reaktív terhelésen (hangsugázóval) és zenei jellel mérve ilyen. És ezt tartja minden körülmények között - hóban, napsütésben, reggel, este, hidegen, melegen.
Szia! Úgy emlékszem a nyugalmi áram a kapcsolásodban nem feszültség, hanem áramgenerátoros és ha valami elvinné az a BC tranyó hőmérséklete, de a diff. erősítő kialakítás miatt jól kompenzált. Legalábbis ezzel nyugtattam magam, hogy sikerült valamit megértenem a működéséből.
Igen, a diff. erősítők vannak "félrebillentve" és nullátmeneteknél az áramfigyelő ellenálláson eső feszültséget "figyelik". Egymással szembefordítva és összeragasztva vannak beültetve.
Sziasztok!
Lenne egy kérdésem, kérésem. Szeretnék ehhez a kapcsoláshoz clip áramkőrt építeni. Kérdés, hogy https://www.hobbielektronika.hu/forum/getfile.php?id=164249 ez a kapcsolás használható-e ebben a formában, persze átszámolt alkatrészértékekkel? Köszönöm
Szia! Azon erősítőknél, ahol az átfogó visszacsatoláson belül műveleti erősítő található, egyszerűbbnek tűnik annak a megfutását detektálni, mert az csak egy graeztből egy ellenállásból és egy LED-ből áll.
A belinkelt kapcsolás földelt kimenetű erősítőnél az alábbiak szerint köthető be: a dióda kerül a testre és a klip áramkör testpontja a telepközépre.
Tegnap játszásiból kipróbáltam az "új" brumm-mentes szinuszjel generátort a földelt kimenetűn (ez volt kéznél). A páratlan harmonikusok megnövekedett jelenlétét az okozza, hogy lezár a differenciál erősítő. Ha ezt valahogy sikerülne kiküszöbölni, egész jó kis végfok lenne ez.
6.5 Ohm terhelésen 62 W-nál klippelt.
A Technics SU-V8 is ezt az elvet követte. Régebben volt is szó róla, hogy a kvázi "A" osztályú beállítás az egyik megoldás a torzítás csökkentésére. Ha jól emlékszem, germánium jel diódákkal oldották meg az előfeszítést, mert annak nem volt olyan meredek a nyitófeszültség átmenete.
Most a kérdés az, hogy a végtranzisztorok, vagy a diódás előfeszítő áramkör tud gyorsabban feléledni a zéró áramú állapotból. Ha mondjuk a diódás fokozat tízszer gyorsabban feléled, akkor saccra 20dB javulás várható. Természetesen ezt a nonlinearitást a visszacsatolásnak ki kell javítani.
Nyilván látod, hogy a dióda+fesz.gen a 4.7 és 5.6V-os Zenereket helyettesíti. (Azóta már rájöttem, hogy az MMBZ sorozatú Zenerek nem viselkednek feszültséggenerátorként a CM-ben). Szerintem azt is látod, hogy a Zenerek a záróirányú Ugs feszültséget növelik meg. Valamivel kevesebb áramot kell belepumpálni Cgs+Cgd kapacitásokba ahhoz, hogy kinyissanak a végfetek.
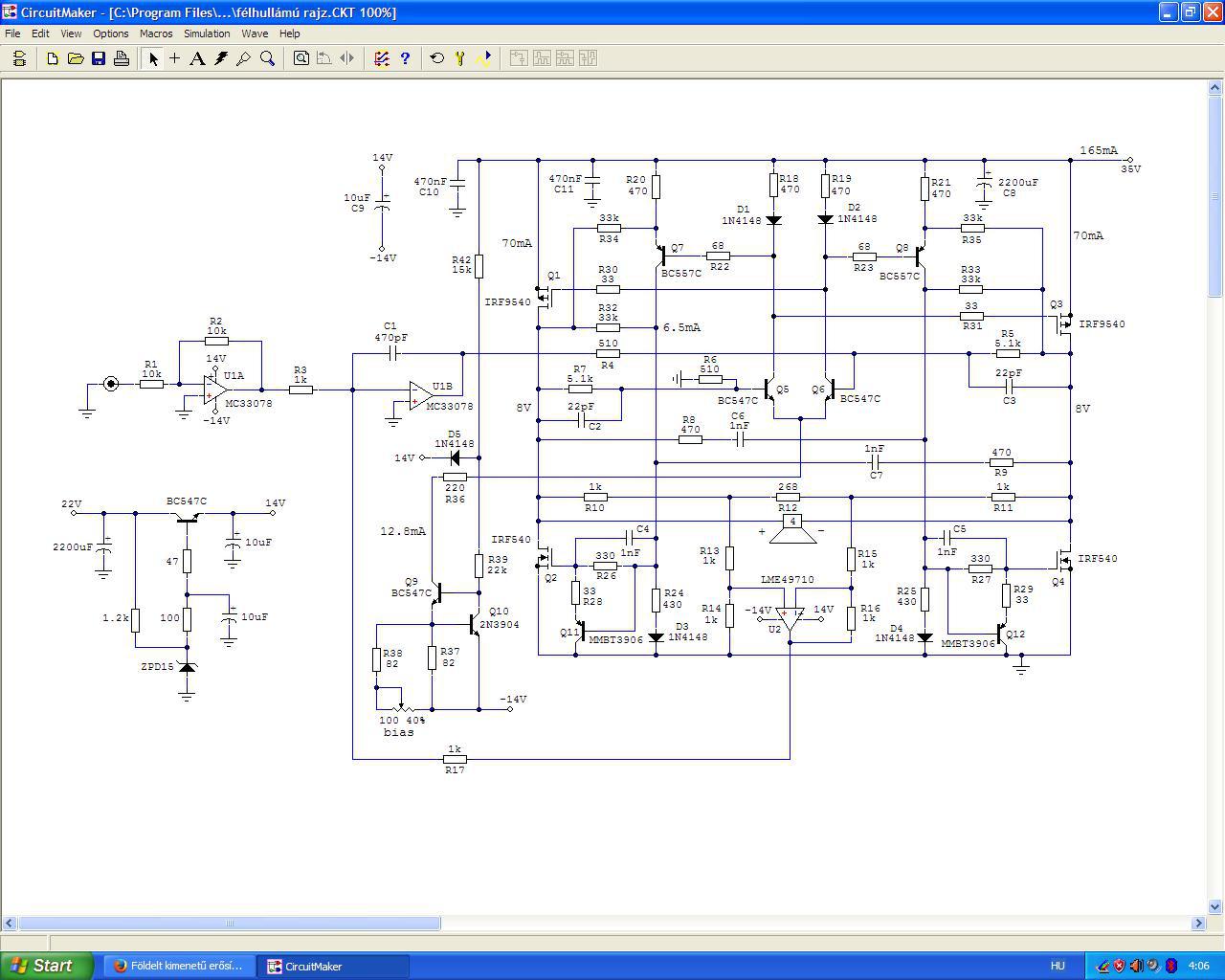
Ez csak félmegoldás, de valamelyest gyorsult és némi javulást hozott a hangzásban is. Nem tudtam semmi jót kitalálni a diff erősítő helyett. Bandi barátom szerint a félhullámú végfok hangja jobb, mint a földelt kimenetűé, de az se lett befejezve... annál is végfet bekapcsolási tranziensproblémák vannak.
Ez volt a félhullámú végfok (ha netán valakit érdekel). Majd ha befejezem a Burgumot és már nagyon unatkozok, mindkét kapcsolást előszedem újra, hátha lehet velük még kezdeni valamit.
A félhullámúba valami "villámgyors" kapcsoló FET kellene alulra, amik ma már léteznek és nem elérhetetlenek.
Tegnap nyomkodtam egy kicsit a szimulátort kevés eredménnyel. Néhány régi kapcsolást átalakítottam úgy, hogy ne zárjanak le a végfetek. A gate áramok cirádáit valóban le lehet csökkenteni, ezzel együtt valószínűleg a "Fetes hangot" is.
Nem volt ez a munkaponti beállítás az ördögtől való, lehet benne még valami. Ha lesz egy kis időm, kellene foglalkoznom velük egy kicsit. Persze nem lesz.
Ennél egyébként mi a koncepció fő célja? Mi az elvárás ezzel kapcsolatban? Hatásfok javítás? Vagy a hangra tudhat valamit amit más nem? Amúgy érdekes megoldás.
Úgy emlékszem a gyakorlatban is építettél ilyen végfokot, az megvan még, szoktad hallgatni? Változott a véleményed az akkor tesztekhez képest?
Az eredeti elképzelés (a koncepció fő célja) a P- és N csatornás MOSFET-ek aszimmetriájából adódó különbség kizárása volt. Ez egy olyan "H" híd ahol az alsó fetek kapcsolóüzemben dolgoznak - az elmélet szerint - ez volt az alapötlet. Ha a nullátmenetnél a kapcsolási időt is (közel) nullára lehetne csökkenteni, működne is... akár nulla nyugalmi árammal. A gyakorlatban egy kicsit fel kellett tolni a H híd feszültségét (8V-ra) és van némi nyugalmi áram.
Visszanézve a szimulációk keltezését, ezt 2017 őszén találtam ki és a következő év nyarán vettem elő újra és fejeztem be. Valahogy így lehetett. Nem sokat foglalkoztam az egésszel, egy ideig hallgattam a deszkamodellt, aztán kölcsön adtam Bandi barátomnak, hogy hallgassa meg (brahiból) és áttértem valami másik projektre. Én nem a polcra teszem fel a deszkamodelleket, hanem Bandi gyűjti őket. Ő egyébként egy nagyon jól képzett villamosmérnök, de nem tervez erősítőket, hanem inkább az enyéim gyűjti... hobbiból (most nála van a régi Burgum is). Ez a szürkével írt rész azért érdekes, mert azóta akármikor mentem hozzá, mindig ezt a félhullámút hallgatta. Egyik végfokom sem tetszett neki annyira, mint ez. Már áttért végre a Burgumra. Tehát valami jól sikerült ebben a koncepcióban, de mégsem vettem elő újra azóta sem. Egyébként a hibajavító differenciál erősítő nélkül (LME49710) is teljesen szimmetrikusan működik, de azzal tisztábban szólt. A hozzászólás módosítva: Ápr 27, 2024
A fülembe tetted a bogarat ezzel a virtuális földdel. Elkezdtem nyomkodni a CM-et, aztán egész más lett belőle. Valamennyire ismert ez a kapcsolás, nem én találtam ki és volt is már szó róla valahol, valamikor. A végtelenségig lehet variálni, de ez az alap.
Az az érdekessége, hogy egyszeres tápú és négy végfokot lehet hídba kötni. A jobb oldali végfok földelt kimenetű és ez lebegteti a bal oldali végfok tápját. Egyszer 36V-os táppal ki lehet hozni belőle 220W-ot 8R terhelésen. Akár két duál műveleti erősítővel is működhet... de két, egymástól független tápegység kell hozzá. Ennyi a "hátránya". A Dynacord L2400 működött így és le is adott hídban 2,4kW-ot. De ez már csak nosztalgiázás. A PWM-ek korában elavulttá vált a jó öreg analóg technika.
Ha csavarintok egyet a dolgokon, akkor nem csak lebegőtáp lehet ez, hanem vezérelt táp.
Stabilizált tápegység helyett. Tápfeszig kivezérelve állandó Uds feszültség és még bónuszként közel 6dB-es dinamikatartalék. Persze ez még mindig csak vázlat (homályos képzelgés).
Voltak ilyen lebegő tápos próbálkozások már 50 évvel ezelőtt, a leghíresebb a Technics SE-A1 végerősítő volt.
A mellékelt egyszerűsített rajzon a műkődése. https://audio-database.com/TechnicsPanasonic/amp/se-a1-e.html Kisszériás gyártás lett belőle, talán nincs is két egyforma darab ![]() TJ.
Ez tulajdonképpen egy hidalt végfok, és csak azt variálod, hogy melyik pont lesz a GND. Ennek függvényében változik, hogy melyik ponton milyen feszültségek lesznek, és hogyan lehet az áramkör többi részének a táplálását megoldani. Nem leszólni akarom ezt a megoldást, mert amúgy jó a koncepció, csak azt próbálom jelezni, hogy hangminőség szempontjából, alig számít valamit, hogy mi a referenciapontunk (GND) - ha egyébként korrekt megoldású az áramkör.
Ami meglátásom van még - bár ez csak egy modell, és itt még keveset számít, de sokan a gyakorlatban is megteszik ezt. A hidalásnak van néhány pozitív hozadéka, pl. az alacsonyabb torzítás (a páros harmonikusok nagy része kiesik), de ez nem tud érvényesülni akkor ha az egyik félhíd gyakorlatilag a másik félhíd kimenetét erősíti fel fázisfordítóként, mert akkor annak a zaját és torzítási termékeit is visszaadja a kimenetén. Sok gyári példakapcsolásban is elfelejtkeznek erről. Ami a modelledben jó, de a gyakorlatban problémás lehet, az a jobb oldali opamp esetében az, hogy gyakorlatilag kivonó kapcsolásban működik , ami rendkívül érzékeny az ellenállás-arányok egyformaságára. Jelen áramkörben talán szerencsésebb lenne a jobb oldali opamp neminvertáló bemenetére vezetni a bemenő jelet is, és a 100ohmos ellenállásokat kihagyni. A modell működésében ez kicsi változás, de a gyakorlatban hatalmas különbség...
Nekem is volt kedvem egy kicsit játszani szimulátorral...
A hozzászólás módosítva: Aug 24, 2025
További érdekesség, hogy a jobb oldalt szándékosan torzításba vezérelhetjük, de ettől még majdnem ugyanúgy működik az erősítő. Ha pedig nagyon torzításba vezérlejük akkor eljutunk egy, a korábbi koncepciódhoz hasonló megoldáshoz, ahol az erősítő fele kapcsolóüzemben megy.
Ezt tovább gondolva.... miért ne lehetne akkor már ez a jobb oldal D osztályú, míg a bal oldal maradhat AB osztályban. Működhet. Utána szétválasztjuk a tápot, a D osztály mehet sokkal magasabb tápról is, az AB osztály meg kisebbről. Így az analógban működő félvezetők kímélve lennének, de a teljesítmény lehet egész nagy is... Persze egyszer csak egy baromi bonyolult végeredményt kapnánk - de hát valamit-valamiért...
Ahogy időm engedi, előkotrom néhány szimulációmat, van köztük olyan, ahol az opampok tápellátását próbáltam megoldani.
Ez a hidalt híd megoldás az ellenpélda arra, hogy megtörje a szabályt, miszerint hidalt erősítőt nem lehet hidalni. Egy dologra azért kitérnék. Jók ezek a laterális fetek, de az RDSon értékük elég magas. Gyakorlatilag 1 Ohm körüli. Volt egy elképzelésem, miszerint a laterális fetekkel párhuzamosan kapcsolófeteket kötnék, amelyek a nagy áramoknál átvennék a szerepet, de nem tudtam leszimulálni. Most már tudom. Nem figyeltem még hogy a CM2000-ben mekkora ár RDSon értéke a 2sk1058/j162 párosnak, de néhány férnél nem felel meg a valóságnak.
Bár nem földelt kimenetű, de tápfeszültség utánhúzott "UHC single push-pull" mosfet végfokok a Denontól. Először a POA-S1 monoblokkok 1996-ban:
https://audio-database.com/DENON-COLUMBIA/amp/poa-s1-e.html majd még további Denon csúcs modellek, pl. most is van egy eladó az AVX-n, egy PMA-QS10II: https://audio-database.com/DENON-COLUMBIA/amp/pma-s10ii-e.html Itt az audio előny a vég-mosfetek olyan feszültség utánhúzása, ahol a Ugd viszonylagos állandó értéken tartása a cél( Cgd és annak feszültségfüggő hatásának az eliminálása ), alacsony, 3V körüli Uds feszültség mellett. Speciálisan kiválasztott mosfet párok: 2SJ218/2SK1297, illetve 2SK216/2SK1303: https://www.diyaudio.com/community/threads/ultra-high-current-mosfe...41502/ Véletlenül, én is kísérleteztem ilyen diy "áramerősítő" fokozattal, évekig használtam megelégedéssel...bánom, hogy elbontottam...nem biztos, hogy tudnék jobbat tervezni/készíteni. A hozzászólás módosítva: Aug 24, 2025
Nem hidalt végfok, mert a hidat már nem lehet hídba kötni, ezt viszont igen. A Dynacord lebegőtáposnak nevezte el a tápegység kapcsolási rajzán. A bal oldali végfok a GND-re dolgozik (amelyik a tápot lebegteti), tehát ezt nevezhetjük földelt kimenetűnek (akár). Rengeteget gyártottak belőle és én elég sokat javítottam (rémálom).
Kétféle beállításban működhet: kaszkádban (ahogy a Dynacord), vagy állandó Uds feszültséggel (ahogy shany is említi). Kaszkádban a legkisebb a végtranzisztorok disszipációja, állandó Uds feszültséggel a legkisebb a torzítása. Engem inkább a második megoldás érdekel. Ha kapcsolgatod a tápot, az a H osztály.
Ha a fetgörbítő benne van a kapcsolásban mindegy mekkora az Rds, de a párhozamosan kötött kapcsolóüzemű FET jó ötlet lehet... már ha nem elég az a 7A amit ezek az olcsó laterális fetek tudnak.
Arra gondoltam, annyiból is hasznos lenne ez a kapcsolás, hogy a kettő (esetleg négy pár) végfet nem párhuzamosan kapcsolódik a meghajtó fokozatra, hanem végfokonként jut egy-egy pár. Így oszlik meg a disszipáció és nő(-het) a kimeneti teljesítmény (is). Plusz az előbb felsorolt előnyök. |
Bejelentkezés
Hirdetés |































